Измерительные преобразователи

Иногда бывает, что величина, которую вы хотите измерить, сама по себе является электрической. Примером этому могут служить нервные импульсы (напряжение), проводимость морской воды (сопротивление), поток заряженных частиц (ток) и др. В этом случае измерения оказываются относительно прямыми, а основные трудности связаны с выбором типов измерительных электродов и возможностями обработки сигналов, которые удается получить. Здесь можно столкнуться либо с очень высоким импедансом (как, например, в случае с микроэлектродами), либо с очень слабыми сигналами (ток, возникающий при радиоактивном распаде).

Гораздо чаще требуются приборы, которые могут преобразовывать некоторые физические величины в соответствующие значения электрических сигналов. Сюда можно отнести измерения температуры, уровня светимости, магнитного поля, деформации, ускорения, интенсивности звука и т. п. В последующих разделах будут рассмотрены наиболее часто встречающиеся преобразователи входных сигналов, чтобы дать общее представление о том, что можно измерять и с какой точностью. Более подробно будут описаны измерения тепла и светового потока, но охватить все возможные измерения в данной книге невозможно.

15.01. Температура

Поступающие в продажу датчики температуры имеют очень хорошие характеристики. Это касается как диапазона измеряемой температуры, так и точности, воспроизводимости, универсальности кривых, а также габаритов и стоимости.

Термопары. Если соединить между собой два провода из различных металлов, то на их концах возникнет небольшая разность потенциалов (сопротивление такого источника при этом будет низким!), обычно порядка милливольта, с температурным коэффициентом около 50 мкВ/°С. Такие соединения называют термопарами, и используются они для измерений температуры в широком диапазоне. Комбинируя различные пары сплавов, можно измерять температуры от —270 до +2500 °C с хорошей точностью (0,5–2 °C). Термоэлектрические свойства различных сплавов хорошо известны, поэтому термопарные зонды в любом виде (щупы, прокладки, бронированные зонды и т. п.), изготовленные из одних и тех же сплавов, могут взаимозаменяться без дополнительной калибровки.

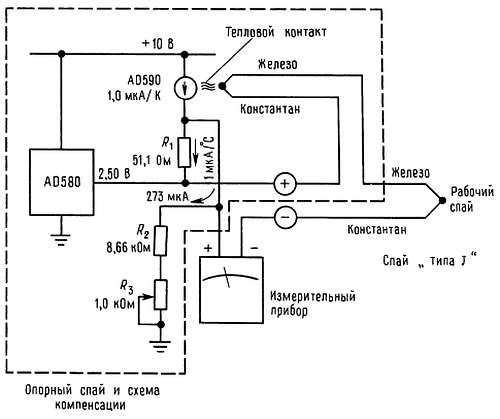
Классическая термопарная цепь приведена на рис. 15.1.

Рис. 15.1. Классическая схема включения термопары.

Специфический подбор металлов, указанный на этом рисунке, составляет термопару, известную как тип J (см. табл. 15.1, в которой приведен список стандартных сплавов и их свойств). Каждая пара изготовляется путем сварки (спайки) двух разных металлов таким образом, чтобы получилось небольшое по размеру соединение-спай. (Известно, что можно соединить провода, просто скручивая их вместе, но такое соединение не будет работать долго!) Опорный («холодный») спай абсолютно необходим, иначе придется иметь дело с добавочными паразитными термопарами, возникающими в точках, где различные металлы соединяются с зажимами измерительного прибора. Эти лишние неконтролируемые термо-э.д.с. в схеме приводят к странным и неточным результатам. Даже при наличии двух термопар на клеммах все же имеют место термопарные соединения, но это редко вызывает осложнения, поскольку они одинаковы и находятся при той же температуре.

В термопарных схемах напряжение зависит от температуры обоих термосоединений. Грубо говоря, оно пропорционально разности температур между двумя спаями. На практике требуется знание температуры на чувствительном спае. Учесть температуру опорной термопары можно двумя способами: (а) Поддерживать на опорном спае постоянную температуру, равную 0 °C. Обычно для этого используют ванночку с тающим льдом, но можно приобрести прекрасный небольшой стабилизированный по температуре холодильник, который будет выполнять ту же работу. Если измеряются очень высокие температуры, то можно не беспокоиться о тех небольших ошибках, которые возникают, если опорный спай будет находиться при комнатной температуре, (б) Более современные методы заключаются в построении компенсирующих схем, которые корректируют отличие, связанное с тем, что температура на опорном соединении не равна 0 °C. На рис. 15.2 показано, как это осуществляется.

Рис. 15.2. Схема компенсации температуры опорного спая термопары.

Основная идея заключается в использовании полупроводникового датчика, воспринимающего температуру холодного спая, и схемы, формирующей поправку к напряжению, т. е. компенсирующей разницу между фактической температурой опорного спая и стандартной (0 °C). AD590 (см. следующий раздел об ИС-датчиках температуры) дает на выходе ток (в микроамперах), пропорциональный температуре (в Кельвинах). R1 выбирается в соответствии с термоэлектрическим коэффициентом, в данном случае на этом резисторе 1 мкА/°С преобразуется в 51,5 мкВ/°С (см. табл. 15.1), а опорный трехполюсный источник AD580 (в комбинации с R2 и R3) используется для компенсации тока смещения 273 мкА при 0 °C (273,15 К), даваемого AD590. Таким образом, тока коррекции нет, если опорный спай находится при 0 °C, а если он имеет несколько другую температуру, то к собственному напряжению от пары спаев добавляется 51,5 мкВ/°С (термоэлектрический коэффициент соединения типа J при комнатной температуре).

Следует несколько слов сказать об измерительной схеме. Проблема усиления сигналов термопар связана с низким выходным напряжением (50 мкВ/°С или около этого), большими синфазными помехами промышленной частоты и радиочастотными наводками. Усилитель должен хорошо подавлять синфазные помехи промышленной частоты (60 или 50 Гц) и иметь стабильное дифференциальное усиление. Кроме того, его входное сопротивление должно быть достаточно высоким (порядка 10 кОм или более), чтобы предотвратить ошибки от нагружения датчика, поскольку выводы термопар имеют некоторое сопротивление (например, выводы длиной ~ 1,5 м соединения типа К 30-го калибра имеют сопротивление 30 Ом). Примером решения этой задачи может служить схема, приведенная на рис. 15.3.

Рис. 15.3. Балансный усилитель сигналов термопары с компенсацией опорного спая на выходе.

Она представляет собой просто обычный дифференциальный усилитель с Т-образной цепью обратной связи, обеспечивающей высокое усиление по напряжению (в данном случае 200) и в то же время с достаточно большим входным сопротивлением, таким, что сопротивление источника не создает заметной погрешности. Операционный усилитель представляет собой прецизионный усилитель, у которого дрейф составляет менее 1 мкВ/°С, благодаря чему эта составляющая ошибки измерения много меньше 50 мкВ, эквивалентных погрешности в 1 °C. Благодаря входным шунтирующим конденсаторам ослабляются ВЧ-радиопомехи (термопары и их длинные соединительные линии могут вести себя подобно радиоантеннам). Поскольку в любом случае сигнал от термопары очень слаб, полезно дополнительно ограничить полосу, подключая параллельно сопротивлению обратной связи конденсатор, как показано на схеме рис. 15.3. В случае возникновения больших трудностей, связанных с радиопомехами, может оказаться необходимым экранировать входные провода и добавить ВЧ-дроссели перед входными шунтирующими конденсаторами.

Заметим, что схема компенсации напряжения на опорном спае термопары на рис. 15.3 подключена к выходной цепи в отличие от обычного способа компенсации напряжения холодного спая термопары на входе, показанного на рис. 15.2. Это сделано для того, чтобы сохранить точный дифференциальный баланс на входе и тем самым обеспечить высокое подавление синфазной помехи, присущее дифференциальному усилителю. Так как усилитель имеет коэффициент усиления по напряжению, равный 200, то на выходе схемы компенсации напряжение термо-э.д.с. усиливается до 200 x 51,5 мкВ/°С или 10,3 мВ/°С. Отметим, что для ОР-97Е входному току смещения 0,1 нА (макс.) сопутствует на входе ошибка 25 мкВ, которая вместе с Uсм = 25 мкВ (макс.) может быть сведена к нулю. Можно также использовать операционный усилитель 7652 типа модулятор-демодулятор со стабилизацией нуля (Uсм = 5 мкВ макс, Jсм = 40 нА макс).

Вместо простого дифференциального усилителя можно использовать измерительный усилитель, показанный на рис. 7.32; в этом случае существенно улучшатся параметры смещения по постоянному току на входе.

Пользователи термопар должны знать, что фирма Analog Devices выпускает усилители сигналов термопар с компенсацией холодного спая AD594 (тип J) и AD595 (тип К). Эти монолитные устройства обладают всем необходимым (включая опорную точку льда) для получения выходного напряжения пропорционального температуре и даже программируемую тройную точку для термопарного входа. Наилучшие из них имеют точность (без подстройки) ±1 °C при комнатной температуре и ±3 °C при -25 °C и при +75 °C. Фирма Linear Technology изготовляет компенсатор холодного спая микромощной термопары, сконструированные для использования с внешним прецизионным ОУ. В нем предусмотрена компенсация для всех типов термопар, приведенных в табл. 15.1 (кроме типа В); благодаря коррекции кривизны второго порядка, точность сохраняется в широкой области температур. Наилучшие (LT1025A) имеют точность (без подстройки) +0,5 °C при комнатной температуре и ±2 °C при -25 и +80 °C.

Промышленностью выпускаются комплекты аппаратуры для измерения температур с помощью термопар самых различных конфигураций. Сюда входят вычислительные схемы для преобразования термоэлектрического напряжения в данные о температуре. Например, в цифровых термометрах, изготовляемых фирмами Analog Devices и Omega Engineering, достигается точность около 0,4 °C в интервале температур от —200 до +1000 °C и около 1 °C для температур, превышающих +2300 °C.

При сравнении с другими методами измерения температуры термопары обладают такими преимуществами, как небольшие размеры и широкий интервал температур, кроме того, они особенно хороши для измерения высоких температур.

Термисторы. Термисторы представляют собой полупроводниковые устройства, у которых температурный коэффициент сопротивления отрицателен и обычно равен приблизительно -4%/°С. Они выпускаются во всевозможных видах, от шариков из свинцового стекла до бронированных зондов. Термисторы, предназначенные для точных измерений температур (их можно также использовать, например, в качестве элементов схем температурной компенсации), обычно имеют сопротивление несколько сотен омов при комнатной температуре, а характеристики их прекрасно укладываются (с точностью до 0,1–0,2 °C) на стандартные кривые. Высокий коэффициент изменения сопротивления делает их очень удобными в эксплуатации, они недороги и стабильны. Для измерения и контроля в области от —50 до +300 °C имеется достаточно богатый выбор термисторов. Относительно легко строятся простые и эффективные схемы «пропорционального регулирования температуры», в которых термисторы используются в качестве чувствительных элементов; посмотрите, например, указания RCA по применению ICAN-6158 или же спецификацию Plessey на SL445A.

Из-за своего свойства сильно изменять сопротивление в зависимости от температуры термисторы не предъявляют высоких требований к последующим электрическим схемам. Некоторые из простых методов получения выходного напряжения показаны на рис. 15.4.

Рис. 15.4. Схемы включения термисторов.

Схема а особенно эффективна при измерениях низких температур, так как сопротивление термистора изменяется по экспоненциальному закону, а схема б имеет несколько более линейный характер изменения выходного напряжения в зависимости от температуры. Например, на рис. 15.5 приведены зависимости сопротивления от температуры одного термистора 10 кОм (Fenwal UUA41J1, унифицированная кривая) и того же термистора с включенным последовательно сопротивлением 10 кОм.

Рис. 15.5. Зависимость сопротивления от температуры для термистора и термисторно-резисторной пары.

Последовательная пара имеет линейную характеристику в пределах 3 % в области от -10 до +50 °C и 1 % от 0 до +45 °C. Такую линейность имеет зависимость выходного напряжения от температуры в схеме с сопротивлением R, изображенной на рис. 15.4, б.

На схемах в и г рис. 15.4 приведены варианты с улучшенной линейностью, в которых использованы составные согласованные термисторы (и соответствующие резисторные пары), изготовляемые Yellow Springs Instrument Company. Эти 2-термисторные конфигурации обеспечивают линейность 0,2 % в области температур от 0 до 100 °C. YSI также выпускает 3-термисторные модули (с тремя резисторами), имеющие еще лучшие показатели линейности. Схема д представляет собой классический мост Уитстона, уравновешенный при RT/R2 = R1/R3; поскольку здесь измеряются отношения, нельзя не учитывать отклонений, связанных с изменениями напряжения питания.

Мостовая схема в сочетании с усилителем, обладающим высоким коэффициентом усиления, особенно широко используется для определения небольших изменений вблизи некоторой опорной температуры; при малых отклонениях выходное (дифференциальное) напряжение линейно зависит от величины разбаланса. Во всех термисторных схемах надо учитывать явления саморазогрева. Обычные небольшие термисторные зонды имеют коэффициент рассеяния, равный 1 мВт/°С, т. е. нагрев, соответствующий I2R, должен не превышать 1 мВт, если вы хотите иметь точность считывания температуры не хуже чем 1 град.

В свободную продажу поступает комплект приборов для измерения температур, использующих термисторы с подходящими характеристиками. Эти устройства включают в себя встроенные вычислительные схемы для преобразования считываемого сопротивления непосредственно в данные о температуре. Например, модель цифрового термометра 5800 фирмы Omega перекрывает область от —30 до +100 °C, причем считывание температуры возможно как по стоградусной шкале Цельсия, так и по шкале Фаренгейта на 4-цифровом СИД-индикаторе. Точность термометра во всей области 0,5 °C с разрешением 0,1 °C.

Термисторный метод измерения по сравнению с другими проще и точнее, но термисторы чувствительны к саморазогреву, хрупки и пригодны для узкой области температур.

Платиновые термометры сопротивления. Эти устройства представляют собой катушку из очень чистой платиновой проволоки с положительным температурным коэффициентом сопротивления, равным приблизительно 0,4 %/°С. Платиновые термометры чрезвычайно стабильны во времени и имеют кривую, очень точно (0,02-0,2 °C) совпадающую со стандартной. С ними можно работать в весьма широкой области температур от —200 до +1000 °C, но стоимость их высока.

ИС-датчики температуры. Как мы уже отмечали в разд. 6.15, смещение шкалы от источника опорного напряжения можно получить от датчика температуры, дающего напряжение, пропорциональное абсолютной шкале, т. е. напряжение, пропорциональное температуре по шкале Цельсия. REF-02, например, обеспечивает температурный выход с линейным коэффициентом +2,1 мВ/°С. Если этот выход подключить к усилителю с регулируемым усилением и смещением для калибровки, то можно получить точность почти 0,5 °C для интервала от —55 до +125 °C.

LM335 — удобный 2-клеммный температурный датчик, который в принципе подобен зенеровскому диоду с выходным напряжением +10 мВ/К; например, при 25 °C (298,2 К) он работает как стабилитрон на 2,982 В (рис. 15.6).

Рис. 15.6. ИС-датчики температуры. Напряжения соответствуют 25 °C. Способы а и б приводят, кроме того, к ошибке 1 % для температурного коэффициента резистора 33·10-6 1/°С.

Выпускаются эти датчики с начальной точностью ±1 °C и имеют внешнюю подстройку. Простой калибровкой можно обычно улучшить его точность до ±0,5 °C максимально в области —55 °C — +125 °C. После подстройки точность выхода должна быть 0,1 °C при тестовой температуре и с бюджетом точности на краях ±0,5 °C (рис. 15.7).

Рис. 15.7. Погрешности температуры для LM335.

LM35 также обеспечивает наклон зависимости выходного напряжения от температуры +10 мВ/°С, но он ведет себя скорее как 3-полюсный опорный источник (а не как 2-клеммный зенеровский диод), в котором питание (+4 ÷ +30 В) подается на третий зажим; внутреннее смещение у него такое, что выходное напряжение равно 0 В при 0 °C. При работе вблизи или ниже 0 °C следует использовать понижающий резистор, как показано на рис. 15.6, г. Наилучшие приборы (LM35A) имеют максимальную погрешность 0,5 °C, но они не подстраиваемые.

Родственное им устройство LM34A работает также, но считывание осуществляется по шкале Фаренгейта (0 В при 0°Ф). Существуют и другие ИС-датчики температуры, например АО590 — 2-клеммное устройство, работающее как генератор постоянного тока, у которого ток в микроамперах пропорционален абсолютной температуре; например, при 25 °C (298,2 К) он ведет себя как стабилизатор тока на 298,2 мкА (±0,5 мкА). Точность, достигаемая этим простым прибором, равна 1 °C (при наилучшей градуировке) в интервале от —55 до +150 °C. Что особенно привлекает в них, так это простота внешних электрических соединений.

Пластиковый вариант AD592 имеет сравнимые характеристики в меньшей температурной области (-25 °C до 105 °C). ИС источника тока LM334 (см. разд. 6.18) также имеет на выходе сигнал, пропорциональный абсолютной температуре, устанавливаемый с помощью одного резистора в соответствии с формулой Jвых (мкА) = [227 Т (°К)]/Rуст (см. рис. 15.6); эта формула включает в себя ~= 5 %-ную коррекцию на U_ ток.

Кварцевые термометры. Изменение резонансной частоты кристалла кварца может быть использовано для создания точного, с хорошей воспроизводимостью, термометра. Хотя реальные генераторы на кристалле кварца обычно имеют самый низкий температурный коэффициент, можно подобрать сечение кристалла, обеспечивающее большой коэффициент, и воспользоваться высокой точностью частотных измерений. Хорошим образцом такого датчика является прибор фирмы Newlett-Packard 2804А — термометр со встроенным микропроцессором, имеющий абсолютную точность 40 мкград в интервале от —50 до +150 °C (при расширении интервала точность уменьшается) и температурное разрешение 100 мкград. Чтобы получить такие характеристики, в приборе предусмотрена индивидуальная калибровка каждого датчика, данные с которого используются для вычисления температуры.

Пирометры и термографы. Интересен метод «бесконтактного» измерения температуры с помощью классического пирометра. Метод заключается в том, что наблюдатель, рассматривая через зрительную трубу вроде телескопа раскаленную поверхность предмета, сравнивает цвет его свечения с цветом нити накала внутри пирометра. При этом наблюдатель подстраивает ток нити накала так, чтобы ее яркость сравнялась с яркостью объекта наблюдения (причем оба рассматриваются через красный светофильтр), и считывает температуру. Этот метод удобен для измерения температуры очень горячих объектов в окислительной или в восстановительной газовой среде, где невозможно использование термопар. Обычные оптические пирометры имеют интервал измеряемых температур от 750 до 3000 °C, точность около 4 °C для нижней части интервала температур и около 20 °C — для верхнего края интервала.

Появление хороших детекторов инфракрасного излучения позволило использовать этот метод измерений и для более низких температур вплоть до обычных. Например, фирма Omega выпускает ряд инфракрасных пирометров с цифровым считыванием в области температур от —30 до +5400 °C. Измеряя интенсивность инфракрасного излучения, иногда с определенными длинами волн, вы можете определять с хорошей точностью температуру удаленных предметов. Такая «термография» с недавнего времени стала популярной в совершенно различных областях: в медицине для диагностики опухолей или в энергетике, например термография вашего дома покажет вам, где транжирится энергия.

Низкотемпературные измерения. Особое место занимает проблема точного измерения температуры криогенных (очень холодных) систем. Задача сводится к выяснению вопроса, насколько температура близка к абсолютному нулю (0 К = = —273,15 °C). Здесь имеются два пути: измерение сопротивления обычного углеродсодержащего резистора, которое при низких температурах резко возрастает, и измерение парамагнитных свойств некоторых солей. Эти вопросы касаются специальной области измерительной техники и здесь рассматриваться не будут.

Измерения позволяют управлять. Если имеется способ регулировать некоторую количественную величину, то при наличии хорошей измерительной аппаратуры можно точно управлять этой величиной. В частности, термисторы обеспечивают прекрасное управление температурой ванны или печи.

15.02. Уровень излучения

Измерение, синхронизация и наблюдение слабых световых потоков достигли высокого уровня благодаря существованию методов усиления, которые неприменимы в обычной схемотехнике. Фотоумножители, усилители с канальными пластинами, ПЗС (приборы с зарядовой связью) и УУКМ (усилитель + усилитель с кремниевой мишенью) включены в каталог высококачественных оптических детекторов. Мы сначала расскажем о самых простых детекторах (фотодиодах и фототранзисторах), а затем перейдем к экзотическим и удивительным устройствам.

Фотодиоды и фототранзисторы. Диодный переход работает как фотодетектор. Свет создает электронно-дырочные пары и тем самым вызывает ток во внешней цепи. Диоды, используемые в качестве фотодетекторов (фотодиоды и p-i-n-диоды), имеют прозрачный корпус и обладают хорошим быстродействием, высоким КПД, низким уровнем шума и малыми токами утечки. Простейший режим работы фотодиода — это когда он соединен параллельно с сопротивлением нагрузки или со входом преобразователя ток/напряжение, как показано на рис. 15.8.

Рис. 15.8.

Более быстрое срабатывание (при том же фототоке) у обратно-смещенного перехода (рис. 15.9).

Рис. 15.9.

Быстродействующие р-i-n-диоды имеют времена срабатывания несколько наносекунд или меньше (ширина полосы 1 ГГц), если нагружены на низкое сопротивление. Следует отметить, что у хороших р-i-n-диодов ток утечки так мал (меньше наноампер), что тепловые шумы сопротивления нагрузки становятся доминирующими уже при сопротивлениях, меньших или равных 100 МОм, поэтому отношение быстродействие/шум здесь выбирается на основе компромисса. Кроме того, при работе с низкими уровнями светового потока нужно учитывать и ошибки, вызываемые смещением напряжения на входе усилителя или напряжения сдвига в сочетании с «темновым» сопротивлением фотодиода.

Фотодиоды - прекрасные детекторы излучения в условиях, когда света много, но если уровень излучения низок, то сигнал с его выхода может быть слишком мал. Обычно их чувствительность порядка 1 мкА на 1 мВт падающего излучения. Поток в 1000 фотонов в 1 с, видимый невооруженным глазом, если его сфокусировать на р-i-n-диоде, вызовет фототок всего в 4·10-16 А, что совершенно невозможно выделить на фоне шума и тока утечки. Здесь лучше применять не фотодиоды, чувствительные к фотонам (см. след. раздел о фотоумножителях), а так называемые фоторезисторы, которые имеют значительно больший выходной ток, чем фотодиоды, при сравнимых уровнях облучения, но хуже по быстродействию. Фототранзисторы работают как обычные транзисторы, но ток базы — это фототок, получаемый в переходе база-коллектор.

Недорогие фототранзисторы типа MRD701 имеют выходной ток порядка миллиампера при освещенности 1 мВт/см2, времена нарастания и спада десятки микросекунд, а фототранзисторы Дарлингтона типа MRD711 имеют фототок примерно в 50 раз выше, но времена нарастания у них составляют 100 мкс или более. Заметим, однако, что добавочное усиление тока в фототранзисторах или в составных фототранзисторах не улучшает их способность детектировать очень малые уровни света (чувствительность), поскольку нижний предельный уровень определяется «темновым током» детекторного диода.

Мы имеем прекрасные результаты с фотодиодами фирмы UDT, Siemens и Наmamatsu. В каталоге последней представлено впечатляющее разнообразие детекторов, включая кремниевые p-n-переходы, р-i-n-диоды на кремнии, фотодиоды на GaAs (как диффузионные, так и Шоттки) и на GaP, лавинные детекторы. В каталоге перечислены простые детекторы различных размеров и вида, а также линейные фотодиодные матрицы. ADT выпускает серии детекторов с разъемами типа МВС.

Фотоумножители. Для детектирования и измерения малых световых потоков (и иногда с наносекундным разрешением) лучше всего пригодны фотоумножители. В них фотоны (мельчайшие частицы света) вырывают с «фотокатода», изготовленного из светочувствительного щелочного металла, электроны. В фотоумножителе этот слабый фототок усиливается благодаря ускоренному движению электронов к последующим поверхностям (динодам), из которых легко вырываются дополнительные электроны. Рис. 15.10 иллюстрирует этот процесс.

Рис. 15.10. Процесс умножения в ФЭУ.

При таком «электронном умножении» шум первоначального сигнала фототока практически не усиливается. Делитель напряжения обычно рассчитывают так, чтобы между соседними динодами падало по 100 В, при этом усиление на каждом каскаде было равно 10 или общее 106. В конце концов ток собирается на аноде, потенциал которого близок к земле (см. рис. 15.11), и он бывает настолько велик, что шумы последующего усилителя уже не играют роли.

Рис. 15.11. Схема смещения динодов в фотоумножителях.

Наиболее эффективные фотокатодные материалы имеют квантовый выход, превышающий 25 %, и благодаря большому усилению, обеспечиваемому динодами, легко фиксируются отдельные фотоэлектрические акты. Если световой поток очень мал, то сигналы после ФЭУ (фотоэлектронного умножителя) подаются на импульсный усилитель, интегрирующий заряд, дискриминатор (см. подробнее рис. 13.60) и счетчик. При больших световых потоках количество фотоэлектронов становится столь большим, что анодный ток фиксируется как макроскопическая величина. ФЭУ имеют чувствительность порядка 1 А на 1 мкВт, а максимальный анодный ток ФЭУ не должен превышать 1 мА. Таким образом, число фотонов практически ограничивается величиной около 1 млн/с, что при грубой оценке соответствует падающей мощности 2·10-12 Вт!

Обычно выпускаемые электронные приборы работают в режиме как счета импульсов, так и измерения тока на выходе. Например, «квантовый фотометр» фирмы РАР с встроенным источником высокого напряжения работает в обоих режимах. Он имеет 11 диапазонов для счета импульсов (полная шкала от 10 имп./с до 106 имп./с) и 11 диапазонов считывания анодного тока (полная шкала 10 нА-1 мА).

Даже в условиях полной темноты на аноде будет небольшой ток. Он вызывается тепловыми электронами, исходящими из фотокатода и динодов, и его можно уменьшить, если охлаждать ФЭУ до температуры —25 °C и ниже. Обычно темновые токи для светочувствительного катода ФЭУ из щелочноземельных металлов имеют величину примерно 30 ед./(с·см2 площади катода) при комнатной температуре. Охлажденный ФЭУ с небольшим катодом имеет темновой ток меньше единицы в секунду. Следует помнить, что ФЭУ с включенным напряжением питания не должен подвергаться воздействию обычного света; для ФЭУ, в окно которого попал дневной свет даже при отключенном питании, требуется 24 ч или более, чтобы он «остыл» и его темновой ток вернулся к нормальному уровню. В некоторых применениях (например, флуоресцентные измерения) ФЭУ могут известное время подвергаться воздействию ярких вспышек света. В этом случае вы можете минимизировать время восстановления при перегрузке, блокируя ускоряющее напряжение на первых нескольких динодах во время вспышки (некоторые изготовители предоставляют эту возможность соответствующим сочетанием ФЭУ/гнездо).

По сравнению с фотодиодами ФЭУ обладают более высоким квантовым выходом, сохраняя быстродействие (время нарастания обычно равно 2 нс). Однако они громоздки и требуют стабилизированного источника высокого напряжения, поскольку усиление ФЭУ возрастает экспоненциально в зависимости от приложенного напряжения.

Особое значение приобретают ФЭУ при работе с чрезвычайно малыми световыми потоками. Они используются при токах анода порядка микроампера или менее, следовательно, ФЭУ легко «видят» свет, который вы не можете видеть. Фотоэлектронные умножители применяют не только для непосредственного детектирования света, как в астрономии (фотометрия) и биологии (биолюминесценция, флуоресценция), но и в схемах совпадений со сцинтилляторами типа детекторов частиц и детекторов рентгеновского и гамма-излучения, которые будут рассматриваться в разд. 15.07. ФЭУ широко используются в спектрофотометрии, где они в сочетании с призмами, дифракционными решетками или интерферометрами позволяют проводить точные измерения оптических спектров. ФЭУ изготовляются фирмами RCA (Burle), Hamamatsu, EMI и EG&G.

ПЗС, усилители изображения, УКМ, УУКМ и диссекторы изображения. С помощью некоторых новейших искусных методов можно получить изображение на уровне отдельных световых квантов, т. е. можно сформировать изображение с такой же чувствительностью к малым световым потокам, что и в фотоумножителях (не дающих изображение). Эти последние изобретения удивительны. Вы можете сидеть в совершенно темной комнате и смотреть в телевизионный монитор, в котором изображаются, хотя и со множеством «бликов», все предметы в комнате.

Ключевым узлом во всех этих устройствах является электронно-оптический усилитель изображения, на выходе которого формируется яркая реплика входного изображения. Считывание осуществляется либо с помощью обычного видикона (ТВ-камеры) с кремниевой мишенью, либо с помощью матрицы ПЗС. В видиконе изображение, спроецированное на светочувствительную двумерную мишень, считывается сканированием электронного пучка, а в ПЗС-путем сдвига «изображения» по типу аналогового регистра сдвига. Чувствительность телевизионной камеры много ниже уровня отдельных фотонов — это двумерный аналог фотодиода. Поместив перед камерой трубку электронно-оптического усилителя изображения, вы совершите чудо. Схематично этот процесс изображен на рис. 15.12.

Рис. 15.12. Видикон с одним каскадом усиления изображения. 1 — изображения попадают на чувствительный фотокатод, эжекция электронов; 2 — усиленное изображение, формируемое на люминофоре выходного окна ускоренными электронами; 3 — усиление изображение попадает на чувствительную поверхность видикона, считывание осуществляется сканированием электронного пучка.

Электронно-оптические усилители поступают в двух вариантах. В усилителях с первичной генерацией чувствительная поверхность фотокатода такая же, как и в фотоумножителях. Здесь предусмотрена фокусировка электронов и имеется люминофорный экран, расположенный позади так, что фотоэлектроны от катода ускоряются под действием приложенного высокого напряжения и бомбардируют люминофор с энергией, достаточной, чтобы вызвать яркие вспышки света. С помощью такого усилителя вы можете получить на одном каскаде усиление около 50 с разрешением приблизительно 50 линий на 1 мм. Обычно ставятся два, три или четыре каскада, чтобы получить общее усиление света 106 или более. Входное и выходное окна делаются из стекла с внутренним соответственно фоточувствительным или фосфорным покрытием, или же они могут изготовляться из плотной связки оптических волокон. Оптические волокна обладают тем преимуществом, что позволяют сопрягать совершенно плоские входные и выходные поверхности с искривленной поверхностью трубки.

Благодаря волоконной оптике упрощаются внешние оптические узлы, так как можно соединять эти устройства покаскадно, прямо стыкуя их вместе без всяких линз. Электронно-оптические усилители с вторичной генерацией, в которых используются «микроканальные пластинки», позволяют достичь более высоких значений для коэффициента усиления света на одном каскаде, и их лучше всего использовать при низких уровнях световых потоков, когда число «ионных актов» мало. Положительные ионы вырываются из люминофора и движутся к катоду, где производят сильный всплеск. В этих усилителях в пространство между катодом и люминофором помещается микроканальная пластина, представляющая собой связку микроскопических полых трубок, внутренняя поверхность которых покрыта умножающим слоем по типу динодов. Фотоэлектроны от катода ударяются снизу об эти каналы, вырывая вторичные электроны, благодаря чему получается усиление света порядка 10000 (рис. 15.13).

Рис. 15.13. Электронно-оптический усилитель с микроканальной пластиной и с электростатической фокусировкой.

Можно получить разрешение около 20 лин./мм, а используя специфические конфигурации («J-канал», «С-канал», «шеврон»), почти полностью решить проблему дефицита ионных актов. В результате получается усилитель изображения с таким же квантовым выходом, как и фотоумножитель (20–30 %).

Использование почти бесшумного умножения электронов позволяет довести уровень усиленного света до уровня чувствительности видикона или ПЗС. Такие усилители, совмещенные в одной трубке с видиконом, имеющим кремниевую мишень, называют УКМ (усилители с кремниевой мишенью). УУКМ (усилитель + усилитель с кремниевой мишенью) — это УКМ, перед которым с внешней стороны встроен дополнительный усилитель (рис. 15.14). Эти приборы позволяют видеть в темноте и широко применяются как в астрономии, так и для военных действий в ночное время.

Рис. 15.14. Усилитель + усилитель с кремниевой мишенью (УУКМ).

1 — изолирующий «герметизирующий» материал; 2 — люминофор; 3 — высоковольтные выводы; 4 — фотокатод; 5 — магнитная отклоняющая система; 6 — цоколь трубки видикона; 7 — входное окно диаметром 18 мм (связка оптических волокон); 8 — электростатическая фокусировка; 9 — стекловолоконный диск; 10 — кремниевая мишень (видикон); 11 — электронный пучок для сканирующего считывания.

Интересную модель фотоэлектронного усилителя изображения представляет собой так называемый диссектор изображения - хитроумное устройство, которое фактически является предшественником описанных приборов. В нем после площадки чувствительного фотокатода располагается цепочка обычных для фотоумножителей динодов. Между фотокатодом и динодами имеется небольшая диафрагма и несколько отклоняющих электродов так, что любое пятно на фотокатоде может стать активной областью генерации электронов, умножаемых системой динодов. Можете считать, что диссектор изображения — это тот же фотоумножитель, но у которого рабочая область на фотокатоде электронным путем может перемещаться. Квантовый выход и усиление те же, что и у обычных ФЭУ, но от усилительных видиконов, ПЗС и УКМ (у всех у них изображение интегрируется) диссекторы отличаются тем, что между считываниями изображение в пределах входного поля зрения не накапливается. Конечно, детекторные матрицы ПЗС могут использоваться и без усилителя.

Компании EGG Reticon, Kodak, TI, Tektronix, Thomson и Toshiba выпускают их в виде одномерной («линейной») матрицы, содержащей до 4096 ячеек, или же в виде двумерной (плоской) матрицы, содержащей 256К (512x512) и более ячеек (так называемых «пикселов», или «элементов растра»). Toshiba, например, выпускает плоские детекторы с размещением до 2·106 пикселов на один кристалл. Линейные матрицы более удобны как детекторы в спектроскопии; плоские же — для двумерных изображений, в телевизорах.

Все ПЗС являются свето-интегрирующими устройствами, т. е. у них, пока матрица не считывается, заряд в каждом пикселе накапливается. Во время считывания ПЗС ведет себя как аналоговый регистр сдвига с изображением растрового типа, возникающим в виде последовательных аналоговых импульсов на одной шине.

15.03. Деформация и смещение

Измерение таких физических переменных, как положение и сила, само по себе достаточно сложно, и любой измерительный прибор должен включать в себя такие устройства, как тензодатчик, ДПЛП и т. п. Основным здесь является измерение перемещения. Существует несколько прекрасных методов измерения положения, смещения (изменение положения) и деформации (относительное удлинение).

ДПЛП. Весьма распространены ДПЛП (дифференциальные преобразователи линейных перемещений), название которых само объясняет их суть. Они строятся в виде трансформаторов с подвижным сердечником, в которых возбуждается переменным током одна обмотка и измеряется индуцированное напряжение во второй обмотке. Вторичные цепи имеют в середине отвод (или делаются как две отдельные обмотки) и располагаются симметрично по отношению к первичной, как показано на рис. 15.15.

Рис. 15.15. Датчики перемещений. а — дифференциальный преобразователь линейных перемещений (ДПЛП), вид в разрезе; б — схема ДПЛП; в — выходное напряжение ПЛП в зависимости от перемещения; г — схема тензодатчика.

ДПЛП выпускаются различных размеров и охватывают диапазон перемещений от 0,125 до 625 мм, с частотами возбуждения от 50 Гц до 30 кГц и точностью от 1 до 0,1 % или еще лучше. Лидирующей в этой области является фирма Schaevitz, в каталоге которой представлен широкий выбор линейных и угловых («ДПВП»[4]) преобразователей, приборов, преобразующих измерения датчиков ДПЛП в давление, силу, ускорение и т. п., а также устройств считывания данных ДПЛП. Если вы работаете в этой области и пользуетесь ДПЛП, у вас может возникнуть желание создать собственную аппаратуру, возможно использующую ИМС, предназначенные для специальных целей. Например, прибор Signetics NE5520/1 «LVDT[5] Signal Conditioner» выдает сигналы синусоидального возбуждения и включает в себя синхронный демодулятор, обеспечивающий выходное напряжение пропорциональное перемещению, измеренному ДПЛП. Устройства 2S54/6 Analog Devices являются синхронными демодуляторами с высокой линейностью (0,01 %), имеющими встроенные А/Ц-преобразователи, обеспечивающие прямые цифровые выходы (14 и 16 бит соответственно).

Тензодатчики. Тензодатчики измеряют удлинение и (или) изгиб сборки из четырех металлических тонкопленочных резисторов, подвергаемой деформации. Они выпускаются в виде законченных комплектов размерами от 0,4 мм до нескольких сантиметров с сопротивлением, обычно равным приблизительно 350 Ом/плечо. Электрическая схема тензодатчиков подобна мосту Уитстона: на два противоположно расположенных зажима подается постоянное напряжение, а с двух других снимается разность потенциалов, как уже рассматривалось в разд. 7.09. Выходные напряжения очень малы, обычно около 2 мВ на 1 В возбуждения при полной шкале деформации, точность от 1 до 0,1 % всей шкалы (см. рис. 15.15, г).

Очень нелегко измерять относительно малые удлинения, и определение величины деформации в этом случае, к сожалению, ненадежно. Небольшие различия в температурных коэффициентах элементов моста влияют на их чувствительность к температуре, что ограничивает точность деформации. Это проблематично даже в условиях контролируемой температуры окружающей среды из-за явления саморазогрева. Например, при возбуждении постоянным током напряжение 10 В 350-омного моста в чувствительном элементе рассеивается 300 мВт, а его температура возрастает на 10 °C (или больше), что вызывает ошибку в реальном сигнале от 0,1 до 0,5 % для всей шкалы.

В последнее время получили распространение полупроводниковые тензодатчики. На выходе они дают сигнал, в 10 раз превышающий сигнал металлопленочных приборов, а их сопротивление составляет несколько сотен омов. И что особенно важно, для их возбуждения можно использовать источник тока, а не источник напряжения, а это дает возможность минимизировать чувствительность к температуре.

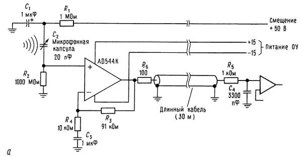
Емкостные преобразователи. Очень чувствительный метод измерения перемещений может быть реализован, если использовать преобразователь, состоящий просто из двух близко расположенных друг к другу пластин или из пластины, заключенной между парой внешних пластин. Включив такой конденсатор в резонансную схему или используя мост, возбуждаемый переменным током высокой частоты, можете улавливать и измерять очень малые изменения положения. Емкостные микрофоны используют этот принцип для преобразования акустического давления или скорости его изменения в электрический сигнал звуковой частоты.

Интересные схемные решения применяются в усилителях для конденсаторных микрофонов, и они имеют большое практическое значение, поскольку многие из лучших микрофонов для записи являются просто емкостными датчиками положения, состоящими из тонкой металлизированной пластиковой фольги, расположенной почти вплотную к жестко закрепленной пластине. Конденсатор заряжается через большое сопротивление напряжением от 50 до 100 В, и фиксируются изменения напряжения при движении диафрагмы в звуковом поле.

Конденсаторные микрофоны имеют чрезвычайно высокие импедансы источника (типичная капсула имеет емкость около 20 пФ или реактивное сопротивление около 400 МОм при 20 Гц), поэтому шансы, что сигнал сумеет пройти даже через кабель малой длины, практически отсутствуют, если не поместить непосредственно при капсуле предусилитель. На рис. 15.16 представлены два способа усиления напряжения с капсулы, амплитуда которого может принимать значения от 1 мВ до 100 мВ (эфф.) для обычно используемых материалов.

Рис. 15.16. Усилители для емкостных микрофонов.

В первой схеме малошумящий операционный усилитель на полевых транзисторах обеспечивает усиление 20 дБ и низкое выходное сопротивление, необходимое, чтобы возбудить однопроводную экранированную линию. Поскольку усилитель должен располагаться вплотную к капсуле микрофона (в пределах нескольких сантиметров), следует рабочие напряжения (смещение для капсулы, а также питание ОУ) подавать через микрофонный кабель, а в данном случае по дополнительным проводам.

Особенностью этой схемы является плавающая микрофонная капсула, позволяющая упростить задание смещения ОУ. R1 и С1 — фильтр напряжения смещения микрофона, a R2 должен иметь высокое сопротивление по сравнению с капсулой на всех звуковых частотах, R5 и С4 образуют фильтр ВЧ, так как линия несбалансирована и в нее, следовательно, могут проникать радиочастотные наводки и помехи.

Эта схема не лишена некоторых недостатков. Она требует 4-жильного кабеля, тогда как промышленностью выпускается стандартный экранированный двухжильный кабель. К этому же плавающая капсула создает чисто технические трудности. Эти недостатки ликвидируются во второй схеме, где смещение на капсулу подается по линии, служащей и для передачи звуковой частоты, причем линия представляет собой согласованную 200-омную пару. Один электрод капсулы заземлен, а p-канальный p-n-полевой транзистор (ПТ) используется в режиме истокового повторителя, работающего на небольшой трансформатор звуковой частоты. Однополюсный выход восстанавливается на удаленном конце, где смещение подается на центральное ответвление трансформатора. Кое-кто может возразить, что увеличение числа трансформаторов - плохая идея, но на практике они прекрасно работают.

Углы. Угол поворота объекта с достаточно хорошей точностью можно преобразовать в электрические сигналы. Например, имеются модификации ДПЛП для измерения углов поворота, весьма популярны вращающиеся синусо-косинусные преобразователи. В обоих случаях используется возбуждение переменным током, и угловое положение легко измеряется вплоть до дуговой минуты. Приложив некоторые усилия, можно измерять углы и на уровне дуговой секунды. В других приборах используется, например, световой пучок, падающий на стеклянный диск с серыми радиальными штрихами.

Интерферометрия. Измерения положения с высокой точностью можно проводить, используя отражение лазерного луча от зеркал, скрепленных с предметом, и считывая число интерференционных полос. Предельная точность таких методов определяется длиной волны излучения, так что приходится приложить большие усилия, чтобы добиться точности, большей чем полмикрона (1 микрон, или микрометр, равен 1/1000 мм). Например, промышленный измеритель на лазере, выпускаемый фирмой Hewlett-Packard, имеет разрешение, приближающееся 10-6 см. Лазерные интерферометры сейчас используют для непрерывных наблюдений, для измерений плоскостности и для решения различных задач в научно-исследовательских лабораториях. В Национальном бюро стандартов большинство прецизионных измерений размеров осуществляется интерференционно с помощью Deslatt. Дислетты, несомненно, прекрасны, когда требуется проводить прецизионные физические измерения, так как они позволяют измерять интервалы до миллиангстрема (10-11 см) и углы в дуговых миллисекундах.

Кварцевые генераторы. Кварцевые кристаллы откликаются на деформацию изменением своей резонансной частоты, таким образом обеспечивая очень точный метод измерения малых смещений или измерений давления. Кварцевые преобразователи давления обеспечивают самое высокое разрешение из всех устройств, имеющихся в настоящее время (об этом см. ниже).

15.04. Ускорение, давление, сила, скорость

Описанные методы позволяют измерять ускорение, давление и силу. Акселерометры содержат в себе тензодатчик, связанный с массивным пробником, или датчик емкостного типа, которые реагируют на изменение в положении пробной массы. В акселерометрах, которые измеряют непосредственно перемещение пробной массы для получения выходного сигнала, приходится демпфировать систему для предотвращения колебаний. В некоторых системах используют обратную связь, препятствующую массе перемещаться относительно тела акселерометра. В этом случае выходной сигнал акселерометра будет соответствовать величине силы, возникающей в петле обратной связи.

ДПЛП, тензодатчики, емкостные преобразователи и кварцевые генераторы применяются для измерений давления в сочетании со специальными устройствами, такими, как манометр Бурдона, полые спиральные кварцевые трубки, которые раскручиваются при заполнении газом. ДПЛП, например, охватывают область измерений от 70 гс/см2 до 7 гс/см2 или больше. Кварцевые осцилляторы обеспечивают самое высокое разрешение и точность. Образцы, выпускаемые фирмой Раroscientific, обеспечивают точность 0,01 % и стабильность 0,001 %. Фирма Hewlett-Packard выпускает кварцевые манометры с полной шкалой 800 кгс/см2 и паспортным разрешением 0,7 гс/см2.

Для измерения силы и веса часто используются ДПЛП, хотя здесь подходит любой метод измерения перемещений. Полная шкала общедоступного ряда приборов охватывает диапазон от 10 г до 250 г с точностью 0,1 %. Для измерения с высокой точностью малых сил в лабораторных условиях используют приборы с торсионным балансированием кварцевой нити, электростатической балансировкой и т. п. Интересный пример современного подхода представляет собой гравиметр разработки фирм Goodkind и Warburton. В нем вес сверхпроводящей сферы под действием магнитного поля грубо компенсируется в нуль, а остаточный небаланс снимается с помощью электростатических датчиков и пластин. Такой метод позволяет измерять изменения гравитационного поля до 10-9 и с легкостью наблюдать изменение барометрического давления, связанное с влиянием воздушных масс на локальное гравитационное поле!

Магнитные преобразователи скорости. Прежде всего следует отметить, что датчики перемещений можно использовать для измерения скорости, которая является производной положения по времени. Однако можно и непосредственно проводить измерения скорости, принимая во внимание, что напряжение, индуцируемое в проволочной петле, движущейся в магнитном поле, пропорционально скорости изменения магнитного потока, пронизывающего петлю. Такие устройства для измерения скорости содержат длинную проволочную катушку с магнитным сердечником, движущимся внутри ее. Чаще всего магнитные датчики скорости используются в промышленных звукозаписывающих и воспроизводящих устройствах: микрофонах (и в обратном варианте — громкоговорителе), кассетных магнитофонах, электромагнитных звукоснимателях, аналоговых записывающих устройствах. Эти датчики обычно дают сигналы очень низкого уровня (несколько милливольт) и требуют своеобразных схемных решений. Чтобы получить высококачественное воспроизведение звука, надо снизить шумы и наводки на 60 дБ и более, т. е. до уровня микровольт. Поскольку в студиях звукозаписи и на радиостанциях эти сигналы проходят по кабелю очень большое расстояние, задача может осложниться.

На рис. 15.17 показаны способы усиления слабых сигналов от микрофонов и магнитных звукоснимателей.

Рис. 15.17. Усилители для динамического микрофона и электромагнитного звукоснимателя.

Динамический микрофон противоположен по принципу громкоговорителю: катушка под действием звукового давления движется в магнитном поле. Выходной импеданс этих приборов 200 Ом, а уровень сигналов от 50 мкВ до 5 мВ (эфф.) для тихой речи и концертного зала соответственно. Всякий соединительный кабель значительной длины представляет собой сбалансированную и экранированную скрученную пару и заканчивается стандартным 3-штырьковым разъемом XLR Cannon для звуковой аппаратуры. На дальнем конце кабеля производится преобразование сопротивления к уровню около 50 кОм с помощью высококачественного звукового согласующего трансформатора, как показано на рис. 15.17, а. Уровень сигнала при этом трансформируется к значениям от 1 мВ до 100 мВ (эфф.), и, как показано, далее сигнал должен усиливаться малошумящим предусилителем. Хотя часто используются предусилители с усилением 40 дБ, но, чтобы получить хорошие параметры при перегрузках, лучше остановиться на усилении 20 дБ. Это особенно справедливо при записи популярной музыки, где певцы часто заканчивают выступление выкриками прямо в микрофон. Использование сбалансированного 200-омного микрофонного кабеля значительно ослабляет помехи благодаря его способности подавлять синфазные сигналы. Хорошие трансформаторы звуковых частот, предназначенные для такого рода применений, имеют электростатический экран между обмотками, что дополнительно уменьшает чувствительность в ВЧ-наводкам. Если радиочастотные помехи недостаточно подавляются этой схемой, как может быть при наличии близко расположенных передающих станций, можно добавить на входе предусилителя низкочастотный фильтр. Наводки можно подавить, если последовательно входу подключить резистор 1 кОм (или небольшой дроссель) и заземленный конденсатор 100 пФ.

Звукосниматели не нуждаются в сбалансированной линии, так как кабель к предусилителю обычно очень короткий. Стандартный способ - это просто использовать одножильный экранированный провод, конец которого заземляется через 47 кОм, что нужно для получения надлежащей частотной характеристики (рис. 15.17, б). Здесь показан также входной фильтр для уменьшения наводок радиочастот, которые являются всеобщей проблемой в городах. ВЧ-сигналы на входе звуковой аппаратуры ставят специфические задачи, так как вследствие нелинейностей усилителя звуковых частот в диапазоне радиочастот происходит их паразитное детектирование, в результате чего возникают помехи на звуковых частотах и искажения. При конструировании ВЧ-фильтра нельзя делать емкость нагрузки большой (не больше 300 пФ, включая емкость кабеля), иначе изменится частотная характеристика полезного сигнала.

Чтобы сохранить уровень шума низким, сопротивление последовательной цепи следует выбирать не более нескольких сотен омов. До некоторой степени большие величины индуктивности можно безбоязненно использовать, поскольку индуктивность самой головки обычно составляет 0,5 Г. Приведенная усилительная схема имеет стандартную характеристику RIAA, используемую для звукозаписи в США.

15.05. Магнитное поле

Точные измерения магнитных полей необходимы в научных исследованиях при наличии измерительной аппаратуры, в которой используются магнитные поля (магнитный резонанс, магнетроны, приборы с магнитной фокусировкой электронов и т. п.), а также в геологии при разведке полезных ископаемых. Для измерений на уровне 1 % достаточно датчиков на эффекте Холла. Эффект Холла вызывает появление поперечного напряжения на токонесущем куске материала (обычно это полупроводник), помещенном в магнитное поле, и полная шкала промышленных магнитометров на основе эффекта Холла перекрывает область от 1 Гс (гаусс) до 10 кГс. Чтобы вы имели представление о масштабе этих величин, скажем, что Земля обладает полем примерно 0,5 Гс, в то время как сильный постоянный магнит - несколько сотен гаусс. Холловские магнитометры дешевы, несложны, небольших размеров и надежны. Например, недорогой TLI73 фирмы TI является законченным линейным датчиком на основе эффекта Холла, размещенным в трехполюсном пластиковом корпусе ТО-92. При питании от +12 В на выходе его постоянное напряжение возрастает на 1,5 мВ на каждый гаусс приложенного магнитного поля. Sprague также выпускает ряд линейных холловских датчиков (серии VG 3500/3600). Эффект Холла используется также при построении бесконтактных распределительных щитов и панелей переключений, как было отмечено в разд. 9.04.

Давно известен метод, в котором многовитковая проволочная катушка либо вращается в магнитном поле с некоторой постоянной скоростью, либо перемещается поступательно. При этом измеряется соответственно или индуцированное переменное напряжение, или интегральный ток. Сама по себе катушка очень проста, и для нее имеется стройная электромагнитная теория, но применение таких катушек делает приборы громоздкими, да и выглядят они старомодно.

Для измерения очень малых магнитных полей нет ничего лучше СКИПа (SQUID — сверхпроводящий квантовый интерференционный прибор) — весьма хитроумного устройства на сверхпроводниках, легко измеряющего один квант магнитного потока (0,2 мкГс на 1 см2). С помощью СКИПа можно измерить магнитное поле, наводимое в вашем теле, когда вы пьете стакан холодной воды, если это зачем-либо понадобится. Имеются фантастические устройства, требующие значительного оснащения криогенной аппаратурой, жидким гелием и т. п., и здесь нет необходимости их рассматривать. Точные измерения магнитного поля в диапазоне килогаусса лучше всего осуществляются с помощью ЯМР (ядерный магнитный резонанс) — магнитометра. Это устройство, в котором используется прецессия атомных ядер (обычно водорода) во внешнем магнитном поле. Этим методом пользуются физики, и точность измерения без усилий достигается порядка 10-6 или еще лучше. Поскольку выходным сигналом является частота, подходят все методы точного измерения частоты-времени (более подробно об этом сказано ниже).

В таких приборах, как магнитометры с насыщенным сердечником и магнитные усилители, осуществляется еще один способ измерения магнитных полей. В них феррит возбуждается переменным полем, а наблюдаемый сигнал соответствует наложенному внешнему полю.

15.06. Вакуумные манометры

Измерения в вакууме, к счастью, не вызывают затруднений, и вакуум играет немаловажную роль, например, при производстве транзисторов и ИМС, изготовлении тонких пленок и сублимации кофе. Основным измерительным прибором в подобных процессах служит ионизационный манометр Баярда/Алперта, который внешне напоминает вывернутую наизнанку вакуумную лампу-триод (рис. 15.18).

Рис. 15.18. Ионизационный манометр.

Горячая нить накала испускает электроны, которые притягиваются к положительно заряженному аноду. На пути к аноду пучок электронов сталкивается с находящимися в трубке молекулами газа и создает положительно заряженные ионы, которые притягиваются к центральному электроду, потенциал которого близок к потенциалу земли. Ионный ток в точности пропорционален молекулярной плотности газа, т. е. давлению. Ионные манометры используют в тех случаях, когда давление (вакуум!) измеряется в пределах от 10-3 до 10-11 мм рт. ст. (единица давления 1 мм рт. ст. называется также торром, нормальное атмосферное давление равно 760 мм рт. ст.). Для того чтобы поддерживать давление равным 10"10 мм рт. ст., требуется величайшая тщательность в работе, даже наличие отпечатка пальца на внутренней стороне баллона может свести на нет все ваши усилия.

Для измерения более умеренных уровней давления (от 1 мм рт. ст. до 1 мкм рт. ст., такое давление создают с помощью механических форвакуумных насосов) чаще всего используют манометры с термопарой, соединенной с небольшим нагревателем; через нагреватель пропускают некоторый ток и определяют температуру с помощью термопары. «Аппарат» охлаждается остаточным газом, при этом понижается выходное напряжение термопары. Манометры с термопарами обычно используют для того, чтобы узнать, когда можно включать насосы (диффузионные или ионизационные) высокого вакуума. Фирма Cranville-Phillips выпускает улучшенный вариант теплоотдающего манометра, работа которого основана на сходных принципах. Этот манометр называют «конвектроном», с его помощью измеряют давление в диапазоне от 1 мм рт. ст. до атмосферного давления.

15.07. Детекторы элементарных частиц

В ядерной физике и физике элементарных частиц, а также в многочисленных областях науки, использующих в своей практике радиоактивные частицы (медицина, судебная экспертиза, промышленный контроль и т. п.), существенное место отводится вопросам обнаружения, идентификации, спектрального анализа заряженных частиц и фотонов высоких энергий (рентгеновских лучей и гамма-лучей). Сначала рассмотрим детекторы рентгеновского и гамма-излучения, а затем детекторы заряженных частиц.

Детекторы рентгеновского и гамма-излучения. Классический образ искателя урана предполагает седеющего, измученного жарой субъекта, который бродит по пустыне со счетчиком Гейгера в руке. В наши дни в отношении детекторов достигнут значительный прогресс. Во всех современных детекторах используется следующий эффект: энергия поступающего в детектор фотона используется для ионизации какого-либо атома, при этом благодаря фотоэлектрическому эффекту излучается электрон. С этим электроном поступают по-разному в различных типах датчиков.

Ионизационная камера, пропорциональный счетчик, счетчик Гейгера. Эти детекторы состоят из цилиндрической (как правило) камеры, имеющей в диаметре несколько сантиметров, и проходящего в центре тонкого провода. Камера бывает заполнена каким-либо газом или смесью газов. С одной стороны имеется узкое «окошко» из материала, пропускающего интересующее вас излучение (пластик, бериллий и т. п.). Центральный провод имеет положительный потенциал и подключается к некоторой электронной схеме. Типичная конструкция такого детектора представлена на рис. 15.19.

Рис. 15.19. Пропорциональный счетчик частиц.

Когда в камере появляется квант излучения, он ионизирует атом, и тот испускает фотоэлектрон, последний затем отдает энергию, ионизируя атомы газа до тех пор, пока запас энергии не иссякнет. Оказывается, что электрон отдает около 20 В энергии в расчете на создаваемую им пару электрон — ион, следовательно, полный заряд, высвобожденный фотоэлектроном, пропорционален энергии, которую первоначально несло излучение. В ионизационной камере этот заряд собирается и усиливается усилителем заряда (интегрирующим), который работает также как фотоумножитель. Итак, выходной импульс пропорционален энергии излучения. Аналогичным образом работает пропорциональный счетчик, но на его центральном проводе поддерживается более высокое напряжение, следовательно, притягиваемые к нему электроны вызывают дополнительную ионизацию и результирующий сигнал получается большим. Эффект умножения заряда позволяет использовать пропорциональные счетчики при небольших значениях энергии излучения (порядка киловольт и ниже), когда ионизационные счетчики использовать невозможно. В счетчике Гейгера на центральном проводе поддерживается достаточно высокое напряжение, при котором любая начальная ионизация порождает большой одиночный выходной импульс (фиксированной величины). В данном случае вы получаете хороший большой выходной импульс, но не имеете никакой информации об энергии рентгеновского излучения.

В разд. 15.16 вы познакомитесь с интересным прибором, называемым анализатором ширины импульсов, который позволяет преобразовать последовательность импульсов различной ширины в гистограмму. Если ширина импульса является мерой энергии частицы, то с помощью такого прибора получим не что иное, как энергетический спектр! Итак, с помощью пропорционального счетчика (но не счетчика Гейгера) можно проводить спектрографический анализ излучения.

Подобные газонаполненные счетчики используют в диапазоне значений энергии от 1 кэВ до 100 кэВ. Пропорциональные счетчики обладают разрешающей способностью порядка 15 % при значении энергии 5,9 кэВ (распространенная для излучения калибровка, которую обеспечивает распад железа-55). Они недороги и могут иметь как очень большие, так и очень маленькие габариты, но для них требуется высокостабильный источник питания (умножение растет по экспоненциальному закону с напряжением), и они не отличаются высоким быстродействием (максимальная практически достижимая скорость счета грубо определяется величиной 25 000 имп./с).

Сцинтилляторы. Сцинтилляторы преобразуют энергию фотоэлектрона, электрона Комптона или пары электрон-позитрон в световой импульс, который воспринимается подключенным к прибору фотоумножителем. Распространенным сцинтиллятором является кристаллический иодид натрия (Nal) с примесью талия. Как и в пропорциональном счетчике, в этом датчике выходной импульс пропорционален поступающей энергии рентгеновского (или гамма) излучения, а это значит, что с помощью анализатора ширины импульсов можно производить спектрографический анализ (разд. 15.16).

Обычно кристалл Nal обеспечивает разрешение порядка 6 % при значении энергии 1,3 МэВ (распространенная для гамма-излучения калибровка, которую обеспечивает распад кобальта-60) и используется в энергетическом диапазоне от 10 кэВ до нескольких ГэВ. Световой импульс имеет длительность порядка 1 мкс, следовательно, эти детекторы обладают достаточно высоким быстродействием. Кристаллы Nal могут иметь различные размеры, вплоть до нескольких сантиметров, однако они сильно поглощают воду, следовательно, хранить их следует в закрытом виде. В связи с тем, что свет нужно каким-то образом устранять, кристаллы обычно поставляют в металлическом корпусе, имеющем окошко, закрытое тонкой пластинкой алюминия или бериллия, в котором находится интегральный фотоумножитель.

В сцинтилляторах используют также пластики (органические материалы), которые отличаются тем, что они очень недороги. Разрешение у них хуже, чем у иодида натрия, и используют их в основном в тех случаях, когда имеют дело с энергией выше 1 МэВ. Световые импульсы получаются очень короткими — их длительность составляет примерно 10 нс. В биологических исследованиях в качестве сцинтилляторов используют жидкости («коктейли»). При этом материал, исследуемый на радиоактивность, примешивается к «коктейлю», который помещается в темную камеру с фотоумножителем. В биологических лабораториях можно встретить очень красивые приборы, в которых процесс автоматизирован; в них через камеру счетчика одна за другой помещаются различные ампулы и регистрируются результаты.

Детекторы на твердом теле. Как и в других областях электроники, революцию в области обнаружения рентгеновского и гамма-излучения произвели достижения в технологии изготовления кремниевых и германиевых полупроводников. Детекторы на твердом теле работают точно так же, как классические ионизационные камеры, но активный объем камеры заполняется в данном случае непроводящим (чистым) полупроводником. Приложенный потенциал порядка 1000 В вызывает ионизацию и генерирует импульс заряда. При использовании кремния электрон теряет всего около 2 эВ на пару электрон — ион, значит, при той же энергии рентгеновского излучения создается гораздо больше ионов, чем в пропорциональном газонаполненном детекторе, и обеспечивается лучшее энергетическое разрешение благодаря более представительным статистическим данным. Некоторые другие, менее значительные эффекты также способствуют тому, что прибор имеет улучшенные характеристики.

Выпускают несколько разновидностей детекторов на твердом теле: на основе Si(Li) (называются «силли»), Ge(Li) («жилли») и чистого германия (или IG), отличающихся друг от друга материалом полупроводника и примесей, используемых для того, чтобы обеспечить изолирующие свойства. Все они работают при температуре жидкого азота (—196 °C), и все типы полупроводников с примесью лития нужно постоянно держать в холодном состоянии (повышенная температура влияет на детектор так же плохо, как на свежую рыбу). Типовые детекторы на основе Si(Li) имеют диаметр от 4 до 16 мм и используются в энергетическом диапазоне от 1 до 50 кэВ. Детекторы на основе Ge(Li) и IG используют при работе с более высокими значениями энергии, от 10 кэВ до 10 МэВ. Хорошие детекторы на основе Si(Li) обладают разрешением 150 эВ при значении энергии 5,9 кэВ (2,5 %, разрешение в 6–9 раз лучше, чем у пропорциональных счетчиков), германиевые детекторы обладают разрешением порядка 1,8 кэВ при значении энергии 1,3 МэВ (0,14 %).

Для того чтобы проиллюстрировать, что дает такое высокое разрешение, мы бомбардировали лист нержавеющей стали протонами с энергией 2 МэВ и проанализировали полученный рентгеновский спектр. Это явление называют рентгеновской эмиссией за счет протонов, и оно является мощным средством анализа веществ, при котором используется взаимное расположение спектров элементов. На рис. 15.20 показан энергетический спектр (полученный с помощью анализатора ширины импульсов), каждому элементу соответствуют два видимых рентгеновских импульса, по крайней мере при использовании детектора на основе Si(Li).

Рис. 15.20. Рентгеновский спектр листа нержавеющей стали, полученный с помощью аргонового пропорционального счетчика и детектора на основе Si(Li).

На графике можно видеть железо, никель и хром. Если нижнюю часть графика укрупнить, то можно будет увидеть и другие элементы. При использовании пропорционального счетчика получается «каша». Рис. 15.21 иллюстрирует аналогичное положение для детекторов гамма-излучения.

Рис. 15.21. Гамма-спектр кобальта-60, полученный с помощью сцинтиллятора на основе иодида натрия и детектора на основе Ge(Li).

(Из брошюры Canberra Ge(Li) Detector Systems фирмы Canberra Industries, Inc.)

На этот раз сравниваются между собой сцинтиллятор на основе Nal и датчик на основе Ge(Li). Этот график нам помогли получить коллеги из фирмы Canberra Industries. Выражаем благодарность мистеру Тенчу. Как и в предыдущем случае, преимущество в отношении разрешающей способности оказалось на стороне детекторов на твердом теле. Детекторы на твердом теле обладают самым высоким энергетическим разрешением среди всех детекторов рентгеновского и гамма-излучения, но у них есть и недостатки: маленькая активная область в большом и неуклюжем корпусе (см., например, рис. 15.22), относительно невысокое быстродействие (время восстановления составляет 50 мкс и более), высокая стоимость и, кроме того, для работы с ними нужно запастись большим терпением (но может быть вам и понравится нянчиться с «пожирателем» жидкого азота, кто знает).

Рис. 15.22. Криостат с датчиком Ge(Li).

(С разрешения фирмы Canberra Industries, Inc.)

Детекторы заряженных частиц. Детекторы, которые мы только что описали, предназначены для определения энергии фотонов (рентгеновских и гамма-лучей), но не элементарных частиц. Детекторы элементарных частиц имеют несколько иной облик; кроме того, заряженные частицы отклоняются электрическим и магнитным полями в соответствии с их зарядом, массой и энергией, благодаря чему измерять энергию заряженных частиц значительно проще.

Детекторы с поверхностным энергетическим барьером. Эти германиевые и кремниевые детекторы аналогичны детекторам из Ge(Li) и Si(Li). Однако их не требуется охлаждать, а это намного упрощает конструктивное оформление прибора. (А у вас появляется шанс получить свободное время!) Детекторы с поверхностным энергетическим барьером выпускают с диаметрами от 3 до 50 мм. Их используют в энергетическом диапазоне от 1 МэВ до сотен МэВ, они обладают разрешением от 0,2 до 1 % при значении энергии альфа-частиц, равном 5,5 МэВ (распространенная энергетическая калибровка, которая обеспечивается при распаде америция-241).

Детекторы Черепкова. При очень высоких значениях энергии (1 ГэВ и выше) заряженная частица может опередить свет в материальной среде и вызвать излучение Черенкова, «видимую ударную волну». Они находят широкое применение при экспериментах в физике высоких энергий.

Ионизационные камеры. Классическую газонаполненную камеру, которую мы рассмотрели выше в связи с рентгеновским излучением, можно использовать также в качестве детектора заряженных частиц. Простейшая ионизационная камера состоит из камеры, заполненной аргоном, и проходящего по всей ее длине провода. В зависимости от того, для работы с какими энергиями предназначена камера, ее длина может составлять от нескольких сантиметров до нескольких десятков сантиметров; в некоторых разновидностях прибора используют не один, а несколько проводов или пластин и другие газы-наполнители.

Душевые камеры. Душевая камера является электронным эквивалентом ионизационной камеры. Электрон попадает в камеру, заполненную жидким аргоном, и создает «душ» из заряженных частиц, которые затем притягиваются к заряженным пластинам. Специалисты в области физики высоких энергий любят называть такие приборы калориметрами.

Сцинтилляционные камеры. Заряженную частицу можно обнаружить с очень хорошим энергетическим разрешением с помощью фотоумножителей по ультрафиолетовым вспышкам, которые возникают при движении заряженной частицы в камере, заполненной жидким или газообразным аргоном или ксеноном. Сцинтилляционные камеры обладают более высоким быстродействием по сравнению с ионизационными и душевыми камерами.

Дрейфовые камеры. Это новейшее достижение в области физики высоких энергий, которое обусловлено успехами в области быстродействующих диалоговых вычислительных систем. Концепция их проста: камера, в которой под атмосферным давлением находится газ (обычная смесь аргона с этаном) и множество проводов с приложенным к ним напряжением. В камере действуют электрические поля, и когда в нее попадает заряженная частица, ионизирующая газ, ионы оказываются в сфере действия проводов. Отслеживаются амплитуды сигналов и моменты времени по всем проводам (вот здесь и приходит на помощь ЭВМ), и на основе этой информации строится траектория движения частицы. Если в камере действует еще магнитное поле, то можно также определить количество движения. Дрейфовая камера завоевала положение универсального детектора заряженных частиц для физики высоких энергий. Она может обеспечить пространственное разрешение порядка 0,2 мм и выше для объемов, которые могут вместить даже вас.

15.08. Щупы, используемые в биологии и химии

Биологические и химические науки дают немало примеров любопытных измерений: электрохимические методы, в которых используются ионные электроды, электрофорез, вольтаметрия и полярографический анализ, а также хроматография, инфракрасная и визуальная спектроскопия, ЯМР, масс-спектроскопия, рентгеновская спектроскопия, ядерная квадратичная спектроскопия, электронная сканирующая микроскопия и др. Бесполезно пытаться в данной книге представить сколько-нибудь полный перечень этих сложных методов измерений. Более того, такая попытка лишь создаст впечатление, что эти методы не обладают фундаментальностью, присущей физическим измерениям, о которых речь шла выше в этой главе.

Для того чтобы дать представление о проблемах, возникающих при химических и биологических измерениях, опишем простейший вид измерений: определение потенциалов, возникающих на микроэлектроде (используемом для изучения нервных и мускульных сигналов в биологических системах), на ионном электроде (используемом для измерения концентрации определенных ионов в растворе) и на электрохимическом щупе. Как обычно, приходится сталкиваться с некоторыми загадками, если стремиться к тому, чтобы измеряемые величины имели смысл.

Микроэлектроды. Для того чтобы определить напряжение на нервном окончании или в клетке, пользуются электродами с диаметром, равным всего лишь нескольким сотням ангстрем (1 А = 10-8 см, что приблизительно равно размеру атома водорода). Оказывается, в качестве электрода можно использовать стеклянный капилляр, заполненный проводящим раствором. Получается очень хороший щуп, но возникает интересная проблема, связанная с тем, что выходное сопротивление электрода как источника сигнала составляет 100 МОм и выше. Внешние наводки, нагрузка схемой, высокочастотный спад характеристики, обусловленный наличием кабеля и паразитных емкостей, приводят к пагубным последствиям.

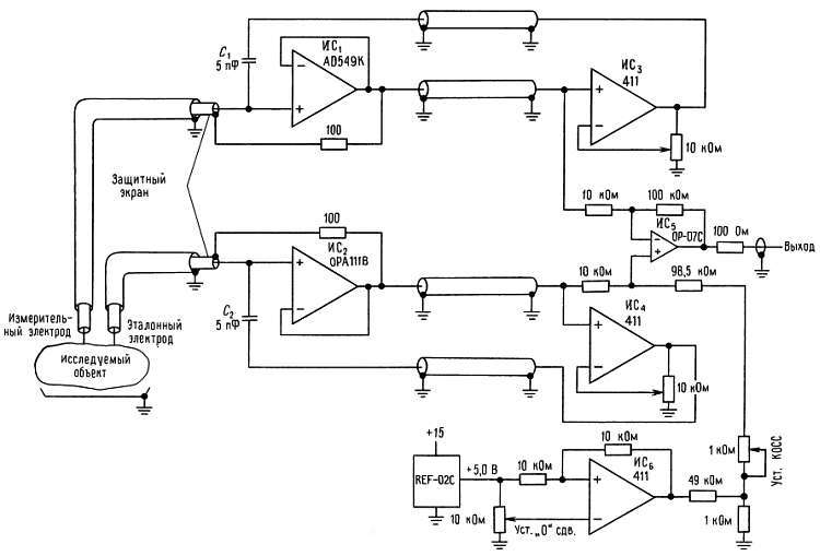
Для того чтобы рассмотреть сигналы в нервах или мускулах, желательно иметь хорошую характеристику в области высоких частот, по крайней мере для частот порядка нескольких килогерц (это, конечно, не совсем та высокая частота, о которой шла речь в гл. 13). Усилитель должен обладать очень высоким входным импедансом, желательно также, чтобы входной шум был у него небольшим. Кроме того, он должен быть нечувствителен к синфазным сигналам. Подходящий вариант схемы представлен на рис. 15.23.

Рис. 15.23. Микроусилитель с компенсацией, защитой входов и эталонным каналом.

Использование эталонного электрода, подключенного вблизи точки измерения, устраняет возможность того, что постороннее воздействие будет воспринято как нормальный дифференциальный сигнал. На входах, как можно ближе к микроэлектродам, включены буферные усилители, в качестве которых использованы интегральные операционные усилители ИС1 и ИС2 со входами на полевых транзисторах и с низким уровнем шума. Они также используются для задания следящей связи на экраны кабелей, чтобы уменьшить эффективную емкость кабеля. Обратите внимание, что основной экран снаружи еще дополнительно экранирован.

Для того чтобы получить высокий входной импеданс и небольшой шумовой ток на входе, следует использовать усилители со входами на полевых транзисторах; типы интегральных схем, приведенные в примере, выбраны потому, что они обеспечивают небольшое шумовое напряжение на входе (максимальное значение 2 мкВ от пика до пика при частотах 0,1-10 Гц), обычно этот параметр создает трудности при работе с усилителями на полевых транзисторах и на полевых транзисторах с МОП-структурами. Пара прошедших через буферные усилители сигналов подается на стандартную схему дифференциального усилителя, построенного на основе ОУ с низким уровнем шума и с небольшим дрейфом; регулируемый стабильный сдвиг величиной 100 мВ обеспечивается ИС6.

Итак, мы имеем усилитель со следующими параметрами: коэффициент усиления дифференциального сигнала равен 10, удовлетворительный уровень шума, хорошее подавление синфазного сигнала и малый входной ток (< 1 пА). Однако, несмотря на то, что емкость со стороны входа определяется входной емкостью буферов и микроэлектрода, схема имеет неудовлетворительное быстродействие. Например, при сопротивлении источника 100 МОм, работающего на емкость 20 пФ, точке —3 дБ соответствует частота, равная всего лишь 80 Гц. Выйти из положения помогает активная компенсация, осуществляемая с помощью цепи положительной обратной связи, в которую входят ИС3 и ИС4 и конденсаторы С1 и С2. На практике приходится регулировать коэффициент усиления по напряжению в усилителях ИС3 и ИС4 для получения хорошей характеристики в области высоких частот вплоть до нескольких килогерц.

Ионные электроды. Классическим примером ионного электрода служит измеритель кислотности рН-метр, с помощью которого определяют напряжение между эталонным электродом и тонким пластинчатым электродом из стекла, через который могут проникать ионы водорода. Снова мы сталкиваемся с тем, что источник имеет очень большое сопротивление, правда, здесь проблемы не столь серьезны, как в случае с микроэлектродами, так как частотная характеристика в данном случае не играет такой важной роли.

Промышленность выпускает более 20 видов электронных систем, например, для анализа активности ионов К+, Na+, NH4+, CN-, Hg++, SCN-, Br-, Сl-, F-, I-, Са++ или Сu++. В общем в этих системах используют два электрода: эталонный электрод, обычно имеющий серебряное покрытие из хлорида серебра (он погружается в концентрированный раствор хлорида калия, который соединяется с исследуемым раствором с помощью пористого штыря или геля) и электрод, несущий определенный заряд. Последний обычно представляет собой электрод, погруженный в концентрированный раствор, содержащий интересующие вас ионы и отделенный от испытываемого раствора мембраной, которая может пропускать только исследуемые ионы. Мембраной обычно служит специальное стекло, избирательно пропускающее те или иные ионы, или органическая жидкость, содержащая подвижные органические молекулы, способные перемещать ионы. Задача состоит в том, чтобы измерить напряжение в диапазоне от 0 до 2 В с точностью до милливольт, при этом величина тока не должна превышать 100 пА. Положение дел осложняется тем, что величина температурного коэффициента напряжения достигает нескольких процентов при изменении температуры на один градус (по шкале Цельсия). Можно попытаться устранить влияние температуры, если использовать компенсационную схему с термистором. Для того чтобы перейти от измеренной ионной активности к значениям концентрации, необходимо обратить внимание на общую ионную силу образца и на чувствительность заряженного электрода к другим ионам, присутствующим в растворе. Во всяком случае, любой химик подтвердит, что более качественные результаты можно получить лишь в том случае, если перед началом и по завершении измерений выполнить калибровку на каком-нибудь стандартном растворе. Если выполнять измерения тщательно, то можно анализировать концентрации величиной 0,1 миллионной доли и получать при измерениях точность порядка 1 % в растворах умеренной концентрации.

Электрохимические измерения. В области электрохимии выполняют аналитические измерения концентрации определенных ионов путем измерения токов в электродах (скорости реакции) относительно приложенного к раствору напряжения. Изменяя приложенное напряжение, вы задаете среди прочих такие потенциалы, при которых возникает определенная реакция, при этом возникают скачки и пики сигнала. Методы подобных аналитических измерений определяются такими терминами, как циклическая вольтаметрия, полярография, анодная вольтаметрия (ASV). Одним из наиболее чувствительных является метод ASV, в котором используется ртутный капельный электрод. На этот обновляемый электрод на некоторое время подается относительно высокий потенциал, затем направление тока меняется на противоположное, и производится последовательное выделение отдельных элементов. Этот метод позволяет обнаруживать такие элементы, как свинец и кадмий в концентрациях порядка 10-9, и его следует рассматривать наравне с другими методами обнаружения элементов, такими, как нейтронная активация, спектроскопия пламени, рентгеновские и ионные микроизмерения.

Метод, при котором измеряется небольшой ток, в то время как в системе поддерживается фиксированное напряжение, называют «фиксацией напряжения». Он находит применение в исследованиях нервной и клеточной физиологии. Мембраны нервных окончаний (аксонов) имеют каналы, чувствительные к напряжению, через которые происходит диффузия определенных ионов. Физиологи измеряют напряжения, при которых открываются эти каналы. Для этого используют метод фиксации напряжения и микроэлектроды.

При работе с электрохимическими препаратами используют такой же метод измерений, но токи измеряют не в микроамперах, а в амперах. Здесь также задача состоит в том, чтобы вызвать определенную реакцию и получить ее продукт с помощью приложенного к системе напряжения. На рис. 15.24 показана простая схема стабилизатора напряжения (или схема фиксации напряжения).

Рис. 15.24. Схема электрохимических измерений (фиксатор напряжения).

Электролитичеcкая ячейка состоит из электрода для инжекции тока (электрода-счетчика), общего электрода (рабочего электрода) и небольшого щупа для измерения напряжения в растворе вблизи рабочего электрода (эталонный электрод). Схема ИС1 поддерживает напряжение между эталонным и рабочим электродами равным UЭТ за счет соответствующего изменения тока в электроде счетчика (при измерениях потенциала мембраны два верхних электрода должны находиться внутри клетки, а рабочий электрод — вне ее).

Схема ИС2 поддерживает на рабочем электроде потенциал мнимого заземления и преобразует ток в выходное напряжение. Диапазон напряжений составляет обычно ±1 В; в аналитических измерениях диапазон токов определяется значениями 1 нА и 1 мА, для электрохимических препаратов диапазон определяется значениями 1 мА и 10 А.

Для того чтобы можно было производить сканирование, напряжение UЭТ должно формироваться генератором пилообразного напряжения. При слаботочных измерениях в мембранах следует тщательно экранировать входные провода, для получения определенной частотной характеристики рекомендуется также организовывать положительную обратную связь с помощью конденсатора подобно тому, как это было сделано в схеме на рис. 15.23.

Более 800 000 книг и аудиокниг! 📚

Получи 2 месяца Литрес Подписки в подарок и наслаждайся неограниченным чтением

ПОЛУЧИТЬ ПОДАРОК