Схемы, не требующие пояснений

15.20. Идеи схем

На рис. 15.45 собраны схемы, которые могут быть полезны при измерениях и в задачах управления.

Рис. 15.45. а — выравнивает характеристику мостовой схемы, минимизируя влияние Uсдв; отметим, что во многих мостовых схемах (например, в полупроводниковом тензометре) сопротивления R обладают высоким значением температурного коэффициента;

Рис. 15.45. б — усилитель с положительной обратной связью с высоким значением Zвх для пьезоэлектрического преобразователя;

Рис. 15.45. в — схема с малой утечкой, предназначенная для защиты зарядного усилителя по входу;

Рис. 15.45. г — преобразователь тока в напряжение, реагирующий на ток величиной 35 пА, способен сохранять контроль над суммирующим переходом вплоть до значений ±150 мА;

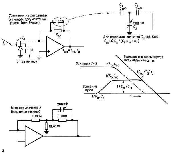
Рис. 15.45. д — стабилизирующие усилители на фотодиодах: борьба с малыми значениями С и большими значениями R;

Рис. 15.45. е — еще один усилитель на фотодиодах;

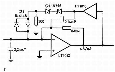
Рис. 15.45. ж — сбалансированные усилители на фотодиодах, предназначенные для длинных детекторных кабелей;

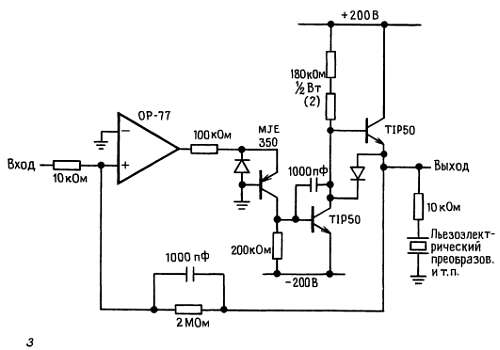
Рис. 15.45. з — прецизионный усилитель для напряжения +200 В (из фирменной технической документации).

Более 800 000 книг и аудиокниг! 📚

Получи 2 месяца Литрес Подписки в подарок и наслаждайся неограниченным чтением

ПОЛУЧИТЬ ПОДАРОК