Элементы высокочастотных схем

13.09. Соединительные линии

Прежде чем приступать к рассмотрению соединений между схемами, необходимо кратко коснуться вопросов линий передач. Ранее, в главе 9, обсуждались волновое сопротивление и проблема концов линии в связи с передачей цифровых сигналов. Линии передач играют важную роль и в радиочастотных схемах, где они используются как путепровод для сигналов от одного участка к другому внутри схемы и часто к антенному комплексу. Линии передачи представляют собой одно из важных исключений по отношению к основному принципу (см. гл. 1), согласно которому полное сопротивление источника сигналов в идеале должно быть малым по сравнению с сопротивлением нагрузки, создаваемым возбуждаемой цепью, а нагрузка должна иметь входное сопротивление, большее по сравнению с сопротивлением источника, на нее включенного. Эквивалентное правило для линий передач заключается в том, что нагрузка (и, возможно, источник) должна иметь сопротивление, равное волновому сопротивлению линии. Линия в этом случае «согласована».

Линии передач для сигналов не слишком высоких частот (скажем, до 1000 МГц) бывают в основном двух типов: параллельные проводники и коаксиальные линии. Первые обычно представляют собой недорогой облитый «двужильный» провод с волновым сопротивлением 300 Ом, используемый для передачи сигнала от телевизионной антенны к приемнику, а вторые широко используются в виде коротких отрезков с разъемами BNC для передачи сигналов между приборами (рис. 13.17).

Рис. 13.17.

В схемах СВЧ-диапазона применяется техника полосковых линий, при которой параллельные проводники линий передачи являются частью рабочей цепи, а на более высоких «микроволновых» частотах (скажем, свыше 2 ГГц) обычные элементы схем и линии передач заменяются резонаторами и волноводами, соответственно. За исключением этих экстремальных частот, в большинстве радиочастотных схем, вероятно, лучше всего выбрать хорошо знакомые коаксиальные кабели. По сравнению с линией из параллельных проводников согласованные коаксиальные линии, будучи целиком экранированными, обладают некоторым преимуществом, поскольку исключают влияние излучения и наводок от внешних сигналов.

Волновое сопротивление и согласование. Линия передачи, в любой своей форме, имеет «волновое сопротивление» Z0, означающее, что волна, бегущая вдоль линии, имеет соотношение напряжение/ток, равное Z0. В линиях без потерь Z0 чисто активное и равно √(L/C), где L — индуктивность, а С — емкость на единицу длины. Полное сопротивление типичной коаксиальной линии лежит в пределах 50-100 Ом, в то время как линии с параллельными проводниками имеют диапазон сопротивлений 300-1000 Ом.

При работе с сигналами высокой частоты (или с короткими временами нарастания) важно «согласовать» нагрузку с волновым сопротивлением линии. Основными моментами являются следующие: а) линия передачи, заканчивающаяся нагрузкой, имеющей сопротивление, равное волновому сопротивлению линии, будет передавать импульс в оконечное устройство без искажений; б) сопротивление такой линии конечной длины на любой частоте с любого ее конца равно ее волновому сопротивлению (рис. 13.18).

Рис. 13.18.

Это является неожиданным, во-первых, потому, что на низких частотах вы привыкли думать о длинном коаксиальном кабеле как о небольшой емкостной нагрузке, в основном с достаточно высоким (емкостным) импедансом. Кроме того, на низких частотах (длина волны много больше длины кабеля) отсутствует необходимость в согласовании сопротивления линии при условии, что вы можете обеспечить перезаряд ее емкости (обычно 100 пФ на метр длины). Во-вторых, если кабель заканчивается резистором, то он вдруг непонятным образом становится чисто активным сопротивлением при всех частотах.

Несогласованные линии передач. Некоторый интерес представляют несогласованные линии, свойства которых иногда бывает полезно использовать. В линиях, закороченных на конце, образуется отраженная волна противоположной полярности, причем время задержки отраженной волны определяется электрической длиной линии (скорость распространения волны в коаксиальном кабеле составляет примерно 2/3 скорости света в вакууме, так как волна проходит по твердому диэлектрику). Это связано с тем, что в закороченном контуре на конце имеется точка нулевого потенциала и соблюдение этого граничного условия в кабеле требует возникновения волны противоположной фазы на короткозамкнутом конце. Точно так же для разомкнутого кабеля (граничные условия нулевого тока на конце) получается неинвертированное отражение с амплитудой, равной амплитуде подаваемого сигнала.

Эти свойства закороченного кабеля иногда используют для генерации коротких импульсов ступенчатой формы. Ступенька напряжения подается на вход кабеля через сопротивление, равное Z0, причем с другого конца кабель закорочен. На входе кабеля образуется прямоугольный импульс, так как отраженная ступенька гасит входной сигнал; при этом длительность импульса равна времени прохода ступеньки туда и обратно (рис. 13.19).

Рис. 13.19. Генерация импульсов с помощью короткозамкнутой линии передач (инвертированное отражение).

В кабелях конечной длины с сопротивлением R не равно Z0 также формируется отраженная волна, хотя и меньшей амплитуды. Если R < Z0, то отраженная волна инвертируется, если R > Z0, то не инвертируется. Отношение амплитуды отраженной волны к амплитуде падающей волны определяется выражением

Aотр/Aпад = (RZ0)/(R + Z0).

Линии передач в частотной области. В частотной области согласованная линия передачи с удаленным концом рассматривается как нагрузка, имеющая импеданс Z0, т. е. если потери в линии незначительны, то линия передачи - чисто активная нагрузка. Физический смысл этого утверждения состоит в том, что раз линия восприняла любую вашу волну, то вся мощность выделится на согласующем резисторе. Это правило независимости от длины кабеля или длины волны. Но когда вы имеете дело с несогласованными линиями, приходится рассматривать поведение линии в частотной области. Так как при данной длине линии навстречу входному сигналу возникает отраженная волна, фаза которой (по отношению к сигналу) зависит от частоты, полное сопротивление со стороны входа зависит от степени несогласования и электрической длины, измеренной в длинах волн.

Так, например, входной импеданс линии, длина которой равна нечетному числу λ/4 и которая заканчивается на дальнем конце нагрузкой с импедансом Zн, равен Zвх = Z20/Zн. Если нагрузка активная, то и входной импеданс будет активным. С другой стороны, линия, длина которой равна целому числу полуволн, имеет входное сопротивление, равное сопротивлению на ее конце (рис. 13.20).

Рис. 13.20.

Наличие в линии передачи отраженной волны не всегда плохо. При работе на одной частоте несогласованной линией можно управлять (с помощью линейного тюнера) путем согласования ее результирующего входного сопротивления, причем потери в линии будут весьма незначительно превышать потери в линии с согласованной нагрузкой (благодаря увеличению напряжения и тока при той же первичной мощности). Но у несогласованных линий свойства меняются на различных частотах (известная «схема Смита» может быть использована для определения полного сопротивления линии передачи и коэффициента стоячей волны (КСВ) — меры амплитуды отраженных волн), что нежелательно для широкополосных и многочастотных применений. В общем следует нагружать линию передач волновым сопротивлением, по крайней мере со стороны приемного конца.

13.10. Отрезки линий, согласующие устройства и трансформаторы

Есть несколько интересных применений линий передач, в которых либо используются свойства несогласованных отрезков, либо необычным образом используются секции линий общего пользования. Например, четвертьволновые согласующие отрезки, для которых выполняется соотношение Zвх = Z20/Zн. Это выражение можно представить как Z0 = √(ZвхZн). Другими словами, с помощью четвертьволновых отрезков можно согласовать любые два импеданса путем подбора согласующей секции с подходящим волновым сопротивлением.

Аналогично короткие линии передач («отрезки») можно использовать для «настройки» несогласованной нагрузки, располагая «отрезки» поперек или последовательно по отношению к несогласованной линии, точно подбирая при этом длину отрезка, тип его окончания (замкнутый или разомкнутый) и его положение непосредственно вдоль несогласованной линии. В этом случае отрезки работают фактически как схемные элементы, а не как линии передач. При очень коротких волнах использование секций линий передач в качестве элементов схемы — обычное явление (рис. 13.21).

Рис. 13.21. а — четвертьволновая согласующая секция; б — согласующие отрезки.

Секции линии передач (или трансформатор из нескольких соединенных между собой обмоток) можно использовать для построения "baluns"-устройств, согласующих несбалансированную линию (коаксиальную) со сбалансированной нагрузкой (например, антенной). Есть простые конфигурации, которые создают согласование одновременно с фиксированным преобразованием импеданса (обычно 1:1 или 4:1). Вероятно, самыми удачными схемными элементами, построенными из линий, являются широкополосные преобразователи. Эти устройства представляют собой либо просто несколько витков миниатюрного коаксиального кабеля, либо это пара скрученных проводов, намотанная на ферритовый стержень с соответствующими соединениями. В них отсутствуют высокочастотные ограничения, присущие обычным трансформаторам (вызываемые резонансным сочетанием паразитной емкости и индуктивности обмотки), так как катушка устроена таким образом, что емкость и индуктивность обмотки образуют линию передач, свободную от резонансов. Они могут обеспечивать различные коэффициенты преобразования полного сопротивления с поражающими широкополосными характеристиками (например, от 0,1 до 500 МГц потери составляют меньше 1 дБ) — свойство, не присущее преобразователям, сконструированным на основе простой катушки с индуктивной связью.

Преобразователи на отрезках линий в виде модулей выпускаются Vari-L Co., Mini-Circuits Laboratory и многими другими изготовителями. На рис. 13.22 показано несколько примеров преобразователей и трансформаторов, используемых в линиях.

Рис. 13.22. Трансформаторы на линиях передач. а — резонансный волновод; б — резонансная петля; в — трансформатор.

13.11. Резонансные усилители

В высокочастотных схемах, предназначенных для связи или других применений, где рабочая частота ограничена узкой областью, принято использовать настроенные LC-цепи в качестве нагрузки коллектора или стока. Это дает несколько преимуществ: а) большее усиление в одном каскаде, поскольку нагрузка представляет собой высокое полное сопротивление на частоте сигнала (КU = gmZн) и в то же время допускается произвольный ток покоя; б) исключаются нежелательные эффекты емкостной нагрузки, так как контур LC «встраивает» любую емкость, — она становится частью настраиваемой емкости схемы; в) упрощается межкаскадная связь, поскольку от LC-цепи можно делать ответвления или организовывать трансформаторную связь и даже строить резонансные согласованные цепи, как, например, П-образные четырехполюсные фильтры, чтобы получить любое желаемое согласование сопротивлений; г) благодаря частотной селективности настраиваемого контура отсутствуют шумы и сигналы с частотами, не входящими в полосу.

Примеры настраиваемых схем ВЧ. При обсуждении схем связи мы рассмотрим

резонансный ВЧ-усилитель в его «естественном окружении». Здесь же мы просто приведем несколько примеров применения настраиваемых контуров в генераторах и усилителях. На рис. 13.23 изображена схема классического резонансного усилителя.

Рис. 13.23. Резонансный усилитель (каскодный) на полевом МОП-транзисторе с двумя затворами.

Полевой транзистор с двумя затворами обедненного типа позволяет избавиться от эффекта Миллера благодаря использованию нижнего затвора в качестве входного. Когда нижний затвор заземлен по постоянному току, через каскад идет ток Ico. Параллельный LC-контур настраивается на центральную частоту усиления, причем выход отделен от нагрузки с помощью повторителя на Т2. Поскольку на стоке +10 В, выходной повторитель требует большего коллекторного напряжения. Этот тип схемы имеет очень большое усиление в резонансе, ограничиваемое добротностью Q LC-контура и нагрузкой в виде повторителя.

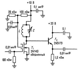
В схеме, приведенной на рис. 13.24, частота генератора устанавливается с помощью тщательно сконструированного перестраиваемого LC-контура.

Рис. 13.24. LC-генератор на полевом транзисторе с p-n-переходом.

Эта схема ГПЧ (генератора переменной частоты) применяется в качестве настроечного элемента в некоторых передатчиках и приемниках, а также как источник радиочастотных сигналов изменяемой частоты. В этом генераторе ПТ с p-n-переходом обеспечивает необходимое усиление мощности благодаря положительной обратной связи от истока через L1. L1 имеет несколько меньшее число витков во вторичной обмотке, обеспечивая усиление по напряжению и, следовательно, генерацию. Добавив варикапный диод, который работает как конденсатор с управляемой напряжением емкостью (см. рис. 5.44), вы можете создать такой генератор перестраиваемой частоты. Отметим, что использование на выводах источника питания проходного конденсатора и развязывающего ВЧ-дросселя практикуется почти во всех радиочастотных схемах.

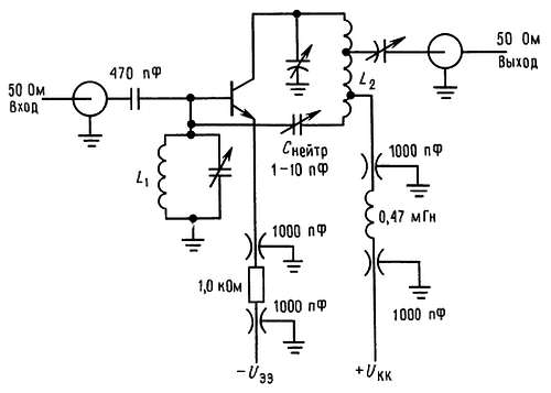
На рис. 13.25 приведена схема усилительного каскада на 200 МГц на транзисторе с общим эмиттером.

Рис. 13.25. Резонансный ВЧ-усилитель на 200 МГц с нейтрализацией. L1 — 3 витка на каркасе № 18; внутренний диаметр 6 мм; длина 5 мм; L2 — 5 1/2 витка на каркасе № 16; внутренний диаметр 8 мм, длина 12 мм.

В этой схеме осуществлена нейтрализация проходной емкости путем задания на вход тока противоположной фазы, компенсирующего ток емкостной связи, протекающий с выхода на вход. Снейтр — нейтрализующий конденсатор, подключенный к части коллекторной обмотки, в которой фаза противоположна по отношению к коллекторному напряжению. В этой схеме согласование выходного импеданса с линией также осуществляется автотрансформаторным отводом от коллекторного LC-контура, что является простым, но грубым методом.

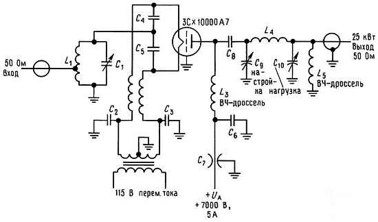
Последняя схема (рис. 13.26) представляет собой ВЧ-усилитель на 25 кВт, в котором используется триод с нулевым смещением на заземленной сетке.

Рис. 13.26. Мощный ВЧ-усилитель (25 кВт на выходе) на триоде с заземленной сеткой.

До сих пор в высокомощных радиочастотных усилителях используются вакуумные лампы, так как полупроводниковые приборы не обладают необходимыми характеристиками (например, триод 8973 имеет выходную мощность 1,5 МВт при 50 МГц!). Конфигурация с заземленной сеткой не требует компенсации. Выходная цепь представляет собой известный П-образный четырехполюсник, подключенный через блокирующий конденсатор С8, С9, L4 и С10 образуют четырехполюсник, причем их значения определяются желаемой резонансной частотой, необходимой трансформацией полного сопротивления и добротностью Q нагрузки (Q, или добротность, является мерой остроты резонанса, см. разд. 1.22). ВЧ-дроссель в анодной цепи используется для задания анодного напряжения в соответствии с амплитудой сигнала на рабочей частоте.

13.12. Элементы ВЧ-схем

В радиочастотных (ВЧ) схемах используются специализированные модули нескольких видов, которые не имеют эквивалентов в низкочастотных схемах. Прежде чем описывать ВЧ-схемы, предназначенные для связи, рассмотрим некоторые элементы, широко используемые для генерации и детектирования радиочастотных сигналов.

Генераторы. Если высокая стабильность не важна, то простой LC-генератор, о котором только что говорилось, можно успешно применить для получения радиочастотных сигналов с регулировкой частоты в диапазоне октавы и более путем варьирования либо С, либо L (в последнем случае его иногда называют генератором с изменяемой индуктивностью). Если тщательно спроектировать генератор и внимательно отнестись к деталям конструкции, можно создать генераторы переменной частоты (ГПЧ), у которых дрейф за несколько часов составит менее нескольких миллионных. Такие генераторы полностью удовлетворяют всем требованиям при использовании в приемниках и некритичных передатчиках. LC-генераторы могут работать в диапазоне от звуковых частот до сотен мегагерц.

Так же как и усилительные модули, о которых говорилось в разд. 13.08, легкодоступны герметизированные модули генераторов с прекрасными параметрами. В модулях настраиваемых генераторов для управления рабочей частотой от внешнего постоянного напряжения используются варикапы (диоды с емкостью, зависящей от напряжения). В любительском варианте перестраиваемого генератора для частот в области гигагерц в качестве магнитно настраиваемой в резонанс полости используется сфера из железоиттриевого граната (YIG-ЖИГ); ЖИГ — перестраиваемые генераторы обеспечивают высокую спектральную чистоту и линейность настройки. В последнее время при изготовлении недорогих генераторов, обладающих хорошей стабильностью в области гигагерц, используют резонатор в виде диэлектрического шарика, который служит элементом обратной связи для генераторов на полевых транзисторах из GaAs (или биполярных транзисторах). Генераторы с такой «диэлектрической» стабилизацией просты, стабильны и имеют низкий уровень шума.

Высокой стабильностью обладают генераторы, в которых для установки рабочей частоты используются кристаллы кварца. Различные кристаллические резонаторы, свойства которых определяются условиями выращивания, могут обеспечить стабильность порядка 10-6 с температурным коэффициентом около 10-6 град-1. Температурностабильный кварцевый генератор (ТСКГ), в котором для компенсации сдвига частоты колебаний кристалла используется конденсатор с известным температурным коэффициентом, обеспечивает стабильность частоты порядка 10-6 в области температур от 0 до +50 °C и больше. Предельными параметрами обладают генераторы, у которых кристалл термостатируется. Стабильность по времени и температуре у них достигает приблизительно 10-12. Даже в так называемых атомных стандартах частоты (цезий, рубидий) фактически используют кварц в качестве основного осциллирующего элемента, причем его частота при необходимости регулируется для совмещения с собственными частотами атомных переходов.

Генераторы на кристаллических резонаторах, выпускаемые промышленностью, охватывают область частот от 10 кГц до 100 МГц, т. е. весь диапазон, о котором здесь упоминалось. Имеются даже генераторы в малых корпусах DIP (двухрядные корпуса ИМС) и в корпусах транзисторов типа ТО-5 с логическими выходами. Для кварцованных генераторов возможна лишь незначительная электрическая перестройка, поэтому при заказе генератора или кристаллического резонатора необходимо указывать частоту.

Если требуется одновременно и возможность перестройки, и высокая стабильность, то лучше использовать синтезатор частот. Если приложить некоторые усилия, то он будет генерировать любую нужную частоту при единственном опорном источнике стабильной частоты, обычно кварцевом резонаторе на 10 МГц. Синтезатор, управляемый от рубидиевого эталонного элемента (стабильностью ~= 10-12), является превосходным источником сигналов.

Смесители/модуляторы. Схемы, которые формируют на своем выходе произведение двух входных аналоговых сигналов, широко используются в радиотехнике и называются модулятором, смесителем, синхронным детектором или фазовым детектором. Простейшей формой модуляции, как вы скоро увидите, является амплитудная модуляция (AM), при которой несущий сигнал высокой частоты изменяется по амплитуде в соответствии с медленно меняющимся модулирующим сигналом. Перемножитель сигналов, очевидно, выполняет при этом свою прямую функцию. С помощью таких схем можно и управлять коэффициентом усиления, если на один из входов подавать управляющее постоянное напряжение. Для этой цели применимы некоторые ИМС, например МС1495 и МС1496.

Смесители — это схемы, которые, имея на входах два сигнала, формируют на выходе сигнал суммы или разности частот этих сигналов. Из тригонометрического уравнения

cos ω1t cos ω2t = 0,5·(cos ω1 + cos ω2)t + 0,5·(cos ω1cos ω2)t

видно, что четырехквадратный перемножитель — устройство, выполняющее функцию умножения двух входных сигналов любой полярности, — фактически является смесителем. Если подать на его вход два сигнала с частотами f1 и f2, то на выходе появятся сигналы с частотами, равными f2 + f2, и f2 — f2. Смеситель, на один вход которого подается сигнал частотой f0, а на другой — сигнал с полосой, расположенной вблизи нулевой частоты (полоса, ограниченная частотой fмакс), будет формировать на выходе сигналы с полосой частот, симметричной относительно f0, меняющиеся от f0 — fмакс до f0fмакс (спектр амплитудной модуляции см. в разд. 13.15).

Нет необходимости формировать точное аналоговое произведение для смешения двух сигналов. Фактически при любой нелинейной комбинации двух сигналов будет получаться сумма и разность частот. Возьмем, например, квадратичное нелинейное преобразование суммы двух сигналов:

(cos ω1t + cos ω2t)2 = 1 + 0,5·cos 2ω1t + 0,5·cos 2ω2t + cos (ω1 + ω2)+ cos (ω1ω2)t

Этот вид нелинейности можно получить (грубо), если два небольших сигнала подавать на прямосмещенный диод. Заметим, что при этом вы наряду с суммой и разностью частот получите и высшие гармоники отдельных сигналов. «Балансным смесителем» называют схему, у которой на выходе формируются только сумма и разность частот, а входные сигналы и их гармоники на выход не проходят. Четырехквадратный перемножитель является балансным смесителем, а нелинейный диод — нет.

Для построения смесителей используют: а) просто нелинейные свойства транзисторов или диодов, обычно диодов Шоттки; б) полевые транзисторы с двумя затворами, причем на каждый затвор подается один сигнал; в) ИМС аналоговых перемножителей типа МС1495, МС1496, SL640 или AD630; г) балансные смесители на трансформаторах и диодных матрицах (выпускаются обычно в виде герметизированных модулей под названием «смесители с двойной балансировкой»). Типичными примерами последних являются распространенные смесители с двойной балансировкой серий MI фирмы Watkins-Johnson, работающие в области частот до 4000 МГц с разделением сигнала от 20 до 50 дБ, или дешевый смеситель (1-500 МГц) SBL-1 Mini-Circuits Lab. Смесители широко используются для генерации радиочастотных сигналов с произвольной частотой; в них допускается сдвиг сигнала вверх или вниз по частоте без изменения его спектра. Кратко опишем их работу.

Из уравнений, приведенных выше, видно, что простой квадратичный смеситель формирует на выходе сигналы одинаковой амплитуды как для суммы, так и для разности частот. В связи (т. е. супергетеродинный радиоприемник), где смесители часто используют для сдвига частотной полосы, иногда требуется подавить один из этих выходных сигналов смесителя. В разд. 13.16 мы видим, как изготовляются смесители с подавлением зеркальной частоты.

Умножители частоты. Для генерации сигналов с частотой, кратной входному сигналу, часто применяют нелинейные схемы. Это особенно удобно, если требуется получить очень стабильный высокочастотный сигнал с частотой, превышающей область хороших кварцевых генераторов. Самый распространенный метод — сместить усилительный каскад в область сильной нелинейности, а затем использовать на выходе LC-контур, настраиваемый на частоту, кратную входному сигналу. Это можно осуществить, применив биполярные транзисторы, ПТ и даже туннельные диоды. Перемножители типа 1496 на низких частотах могут использоваться как эффективные удвоители, если подать входной сигнал на оба входа и таким образом получить квадрат входного напряжения. Квадрат синусоидальной волны содержит только частоту второй гармоники. Выпускаются и модули удвоителей частоты, в которых использованы балансные смесители; они весьма широкополосны (например, FD25 фирмы Watkins-Johnson принимают сигналы с частотами от 5 до 2400 МГц), так как хорошо подавляют как входную частоту («основную»), так и нежелательные гармоники (обычно 30 дБ). В качестве умножителей используются и такие экзотические приборы, как SNAP-диоды и варикапы. Схемы умножителей частоты должны иметь на выходе настраиваемый контур или же после них должны следовать резонансные усилители, так как обычно в нелинейных схемах генерируется много гармоник входного сигнала.

Аттенюаторы, волноводные тройники, циркуляторы. Существует несколько весьма полезных пассивных устройств, служащих для управления амплитудой и направлением сигналов ВЧ, проходящих между схемными модулями. Все они являются компонентами широкополосных линий передач (или волноводов) и должны вставляться в линии с постоянным сопротивлением, обычно равным 50 Ом. Эти устройства в большом количестве выпускаются в виде модулей.

Простейшим из них является аттенюатор — прибор, предназначенный уменьшать амплитуду сигнала. Аттенюаторы изготовляются либо с большой ручкой управления и точно калиброванными ступеньками ослабления, либо управляемые напряжением. Последние представляют собой просто балансный смеситель, у которого ток управления подается на один из перемножаемых входов. Фиксированные аттенюаторы (рис. 13.27) удобны для снижения уровня сигналов между элементами, смонтированными в виде модулей радиочастотной системы с 50-омным трактом; они также уменьшают любое возможное рассогласование сопротивления.

Рис. 13.27. Фиксированные аттенюаторы. (С разр. Merrimac Industries. Inc.) A — BNC. Б — mN. В — SMA.

Волноводные тройники (также известные как «разгоны», магические Т, 3-дБ ответвители, равносторонние или ИЗО-Т) — искусно построенная линия передачи с 4 портами (входами-выходами). Сигнал, подаваемый на любой порт, на двух ближайших портах имеет определенный сдвиг фаз (обычно 0 или 180°). Ответвитель, у которого один порт нагружен на волновое сопротивление, называется 3-портовым «разветвителем (собирателем) мощности».

Чтобы сделать разветвитель/собиратель многопортовым, его строят каскадами. Ближайшим родственником ответвителей является устройство связи направленного действия — трехпортовый прибор, в котором небольшая часть проходящей на выход волны ответвляется в третий порт. В идеальном случае на третьем порту нет выхода для волны, идущей в противоположном направлении.

Самыми волшебными свойствами в этой главной группе устройств обладают циркуляторы и вентили-разделители. Благодаря использованию экзотических ферритовых материалов и магнитных полей в них достигается невозможное: передача волны только в одном направлении. Вентиль-разделитель имеет два порта и допускает передачу только в одном направлении. Циркуляторы имеют три или более портов, и они передают входящий на каком-либо порту сигнал только к следующему в ряду порту.

Фильтры. Как будет видно из дальнейшего, при конструировании радиочастотных схем часто бывает необходима частотная избирательность. Хорошим примером избирательной системы может служить простой настраиваемый LC-усилитель, у которого острота пика характеристики определяется добротностью Q контура LC. Эта добротность зависит от потерь в индуктивности и конденсаторе, а также от нагрузки, образуемой присоединенной схемой. Сравнительно высокую добротность, достигающую нескольких сотен, получить довольно легко. На высоких частотах обычные LC-цепи заменяются полосковыми линиями, в области микроволн используются полые резонаторы, но основная идея остается той же. При необходимости резонансные схемы можно также использовать для подавления определенных частот.

Если необходимо иметь фильтр, пропускающий очень узкую полосу частот без ослабления сигнала с резкими спадами на границах полосы, то такой полосовой фильтр с превосходными свойствами можно создать, используя пьезоэлектрический (керамический или на кристалле кварца) или механический резонатор. Промышленностью выпускаются 8- и 16-полюсные кристаллические фильтры с центральной частотой в пределах от 1 до 50 МГц и шириной полосы от самой маленькой, в несколько сотен герц, до нескольких килогерц. Эти фильтры чрезвычайно полезны для получения высокой избирательности приемников и для высококачественной генерации модулированных сигналов. Фильтры с поверхностными акустическими волнами (ПАВ) стали популярными и дешевыми недавно. Они тоже могут иметь плоскую характеристику пропускания с очень крутыми краями. Этот очень важный параметр обычно выражается в виде «фактора формы»; например, отношение ширины полосы для —3 дБ к ширине полосы для —40 дБ может достигать величины 1,1. Чаще всего фильтры ПАВ используются в телевизионных приемниках и кабельных системах для ограничения полосы пропускания приемника.

Конечно, если не требуется такая узкая полоса пропускания, можно строить фильтры с увеличенным числом резонансных LC-секций. В приложении 3 приведены примеры некоторых LC-фильтров верхних и нижних частот.

Детекторы. Извлечение информации из модулированного радиочастотного сигнала основано на детектировании — процессе выделения модулирующего сигнала на фоне «несущей». В зависимости от вида модуляции (AM, ЧМ, на одной боковой полосе и др.) имеется несколько методов детектирования. Обсуждение этой важной темы мы будем проводить вместе с вопросами организации связи.

13.13. Измерение амплитуды и мощности

Как мы скоро увидим, детектирование АМ-сигнала является просто генерацией напряжения, пропорционального мгновенной амплитуде модулируемого ВЧ-сигнала. Во многих других применениях (радиоастрономия, лабораторные ВЧ-измерения, «нивелировка» сигналов генератора, проектирование фильтров, наблюдения и т. д.), очень важно бывает иметь возможность измерять амплитуду и мощность ВЧ-сигналов. Поэтому, прежде чем переходить к обсуждению организации связи, рассмотрим некоторые касающиеся этого вопроса схемы и методы.

Выпрямление сигналов. В разд. 1.30 мы показали, как использовать простой диод для получения выходного напряжения пропорционального амплитуде сигнала. Мы показали, как компенсировать падение напряжения на диоде с помощью второго диода, обеспечивающего смещение порядка 0,6 В, если характеристика диода еще не имеет резкого изменения. В разд. 4.18 показано, как обойти диодную нелинейность и обеспечить смещение путем включения диода в цепь обратной связи операционного усилителя и формируя таким образом схему точного выпрямления (или выделения абсолютного значения сигнала).

Каждая из таких схем не лишена проблем. Преимуществом простых диодных детекторов является работа в аномально широкой области частот (до ГГц, если правильно подобрать диоды), но они нелинейны при низких уровнях сигналов. Использование диодов Шоттки (основные носители) в некоторой степени помогает, так как прямое напряжение для них ниже. Вы можете значительно улучшить ситуацию, если перед выпрямлением пропустите сигнал через предусилитель (это используется, например, в «детекторе уровня» усилитель/диод UTD-1000 Avantek); однако этот путь ограничивает динамическую область из-за насыщения усилителя (UTD-1000 имеет область 30 дБ и работает на частотах от 10 до 1000 МГц). Активный выпрямитель, наоборот, высоко линеен; но он хорошо работает только в области относительно низких частот и совместно со схемами операционных усилителей. Можно, конечно, использовать быстродействующие ОУ, но все равно вы будете ограничены частотой 10 МГц или около этого.

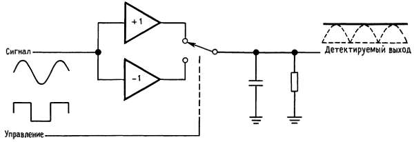
Синхронное (гомодин) детектирование. Интересным методом, в котором сочетаются динамическая область, точность и быстродействие, является синхронное детектирование, также называемое «гомодинным детектированием». В этом методе (рис. 13.28) выходной сигнал выпрямляется путем инвертирования во время какой-либо половины цикла. Это, очевидно, требует чистого сигнала той же частоты, что и детектируемый сигнал, который либо подают извне, либо вырабатывают внутри с помощью системы фазовой автоматической подстройки частоты (ФАПЧ) (разд. 9.27). Наконец, синхронное детектирование хорошо работает вплоть до нескольких мегагерц; большой недостаток — это нужда в когерентном опорном сигнале. Можно видеть, что это та же схема, что и в разд. 15.15, где она выступает в роли фазового детектора (форма, которой мы кратко касались также в разд. 9.27).

Рис. 13.28. Синхронный («гомодинный») детектор.

Схема с источником тока. Другим решением проблемы диодной нелинейности является переход к управлению выпрямительной схемой с помощью тока, а не напряжения; выход в таком случае нагружается резистивно для получения пропорционального выходного напряжения (рис. 13.29).

Рис. 13.29.

Хорошее осуществление этой идеи с помощью источника тока на транзисторе, управляемом напряжением, показано на рис. 13.30; характеристики этой схемы приведены на рис. 13.31.

Рис. 13.30. Широкополосный линейный детектор с источником тока.

[Proc. IEE, 122. 3, 249 (1975).]

Рис. 13.31. Характеристики широкополосного детектора.

Работу ее можно истолковать и так: в отсутствии входного сигнала выход усилителя развязывается от выпрямительной цепи, имеющей очень высокое усиление по напряжению (из-за его нагрузки, потребляющей ток); таким образом, чтобы открыть диод, достаточно очень небольшого входного сигнала. Здесь, усиление по напряжению падает до величины KU = Rн/(RЭrэ) (в данном случае, KU ~= 3), предотвращая насыщение. Благодаря широкополосному усилителю и быстродействующему диоду, эта схема будет работать в области до 100 МГц и выше.

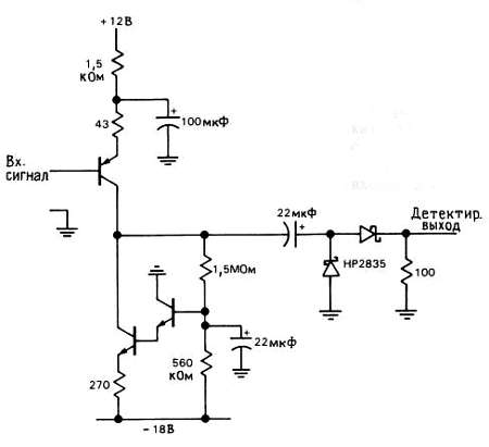
Диодная компенсация пост-детектированием. Фирма Hewlett-Packard (HP Journal, 10/80) поставляет схемы, показанные на рис. 13.32, в которых так умно используют согласованные диоды Шоттки, что на каждый диод поступает один и тот же сигнал. Поскольку операционные усилители работают на выпрямленных (низкочастотных) сигналах, ширина полосы ограничивается только диодной цепью. Проектировщики этой схемы заслуживают высокой похвалы (они, можно сказать, «трижды молодцы»).

Рис. 13.32. Диодный детектор с самокомпенсацией; указаны падения напряжения и потенциалы в контрольных точках.

Детекторы с амплитудным слежением. На рис. 13.33 продемонстрирована другая хорошая идея. Чтобы свести на нет неизвестный ток, устранение диодных нелинейностей и смещений осуществляют, используя локально генерируемый сигнал, выпрямленный в симметричной схеме. Обратная связь регулирует амплитуду локального низкочастотного сигнала, делая сбалансированными выпрямленные выходы. Частота сигнала, формирующего нуль, достаточно низка так, что его амплитуда может быть точно измерена с помощью прецизионного выпрямителя на ОУ. При хорошем исполнении эти схемы будут работать линейно с сигналами в несколько милливольт и при частоте вплоть до гигагерц.

Рис. 13.33. Детектор с амплитудным слежением.

Детектирование мощности. Все вышеописанные методы касаются измерений амплитуды высокочастотного сигнала. Но часто бывает, когда нужно реально знать величину мощности. Конечно, для синусоидальной волны имеется простое соотношение, связывающее две величины, Р = U2сp.кв/Rн, т. е. по измеренной амплитуде вы можете рассчитать мощность. Однако, для волны несинусоидальной формы правильное измерение мощности может быть сделано только усреднением квадрата фактической формы сигнала напряжения. В языке радиочастотных измерений это означает, что вам необходим «квадратичный детектор».

Существуют некоторые пригодные для этого цифровые методы. Для сигналов с частотой ниже средних хорошо использовать «функциональные модули», например, монолитный преобразователь среднеквадратичного напряжения в постоянное AD637 Analog Devices. В этих устройствах экспоненциальная характеристика диода в цепи обратной связи используется для формирования квадрата входного сигнала, который затем проходит через низкочастотный фильтр и поступает на аналоговую схему, извлекающую квадратный корень. Схема характеризуется прекрасной линейностью, динамической областью и хорошей шириной полосы. Например, AD637 имеет полную ширину полосы 8 МГц, нелинейность 0,02 % и динамическую область 60 дБ; у него даже есть логарифмический (дБ) выход.

При частотах выше нескольких мегагерц методы «квадрат/квадратный корень» преобразования среднеквадратичного сигнала не работают из-за неадекватности полосы в цепи операционного усилителя. Однако можно использовать другие методы. На рис. 13.34 представлена простая схема квадратичного детектора с обращенным диодом, который есть не что иное, как туннельный диод (разд. 1.06), используемый в нетуннельном направлении (где он имеет нулевое прямое падение напряжения).

Рис. 13.34. Квадратичный детектор на обращенном диоде.

(С разр. Alan Rogers, Haystack Observatory.)

Мы получили эту схему от радиоастрономов Haystack Observatory и были поражены ее экстраординарной линейностью по мощности (рис. 13.35).

Рис. 13.35. Характеристика квадратичного детектора.

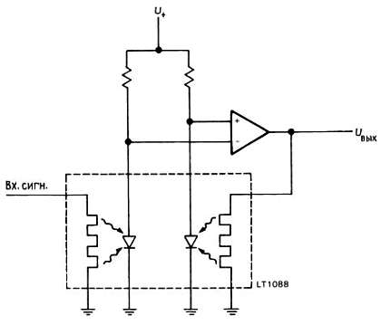
В значительной мере эта квадратичная техника произошла от болометрических методов, где входной сигнал (предварительно усиленный) подается на мощный омический нагреватель, температура которого затем измеряется. Поскольку мощность нагревателя точно пропорциональна U2, этот метод является чисто квадратичным. Примером болометрического модуля может служить LT1088 Linear Technology. В нем согласованная пара омических нагревателей связана с согласованной парой диодов, измеряющих температуру. Входной сигнал подается на один из нагревателей, а обратная связь подключается к опорному нагревателю, диод которого находится при той же температуре. Управляющее напряжение опорного нагревателя является выходным напряжением (рис. 13.36).

Рис. 13.36. Точный среднеквадратичный детектор LT1088. Uвых - пропорциональное точному среднеквадратичному входному напряжению.

Болометрической технике присущи широкополосность и точная квадратичность. Однако динамическая область у болометров ограничена, так как микроскопические количества тепла трудно измерить, а большие нагревы приводят к перегоранию устройства! Например, типовой LT1088 работает от постоянного тока до 300 МГц, но имеет динамическую область всего 25 дБ. Тщательное проектирование болометра дает возможность расширить полосу до СВЧ и увеличить динамическую область. Серии 432–438 болометрических измерителей мощности Hewlett-Packard с использованием набора взаимозаменяемых болометрических датчиков перекрывают область частот от 100 кГц до 50 ГГц. Динамическая область составляет 114 дБ (фактор мощности 2,5·1011), от +44 дБ (25 Вт) до -70 дБ (100 пВт), хотя любой отдельный болометр в большинстве случаев имеет область 50 дБ.

Более 800 000 книг и аудиокниг! 📚

Получи 2 месяца Литрес Подписки в подарок и наслаждайся неограниченным чтением

ПОЛУЧИТЬ ПОДАРОК