Выключение источника питания и микромощные стабилизаторы

14.06. Выключение источника питания

Вы можете приспособить самые обычные микропроцессоры, стабилизаторы и другие энергопотребляющие компоненты для микромощного использования, если режим работы прибора допускает выключение его питания (или перевод схемы в состояние потребления малого опорного тока) большую часть времени и только время от времени он работает при полном токе. Например, регистратор океанографических данных должен производить 10-секундный залп наблюдений (температура, давление, соленость, океанские течения) единожды в каждый час за шестимесячный период. Только часы реального времени должны функционировать постоянно, при этом схемы согласования уровней аналоговых сигналов, микропроцессоры и средства записи данных выключены, кроме режима реальной регистрации данных.

Даже если вы и воспользуетесь техническими приемами микромощного проектирования, вы можете быть вынуждены использовать некоторые сильноточные приборы, например, если вам требуется задействовать высокоскоростные преобразователи или сильноточные исполнительные механизмы. Вам может потребоваться ввести в схему некоторые специализированные цифровые схемы на БИС, операционные усилители, фильтры или другие схемы, которых просто не существует в микромощном исполнении. Во всех этих случаях необходимо отключать источник питания от сильноточной части самой схемы, кроме того времени, когда она должна функционировать.

Такое «выключение источника питания» может представлять собой наиболее простую форму микромощного проектирования, поскольку традиционные технические приемы проектирования на обычных элементах можно использовать повсюду. Но вы должны быть уверенным, что ваша схема «проснется» элегантно (линейная схема должна быть спроектирована таким образом, чтобы исключались затруднительные кратковременные состояния, например переход выходных цепей в режим насыщения; полностью выключенная микропроцессорная схема обычно потребовала бы выполнения процедуры «холодной загрузки»). Естественно, сама схема должна быть спроектирована так, чтобы и выключение ее проводилось аккуратным способом.

Существует несколько приемов проведения такого выключения питания (рис. 14.19):

1. Если отключаемые элементы потребляют ток меньше чем 5 мА или около того, вы можете питать их непосредственно с выходов логических КМОП-схем. Серии НС/НСТ могут обеспечивать ток питания 5 мА, при этом падение напряжения составит только 0,5 В относительно положительного напряжения питания; для формирования более высоких токов можно включать несколько выходов параллельно. AC/ACT серии КМОП хороши при токах до 24 мА.

2. Используйте мощный транзистор, функционирующий как ключ с насыщением (а не повторитель), с целью минимизации прямого падения напряжения (следовательно, транзистор р-n-р-типа, в случае использования источника питания с положительным напряжением). Необходимое возбуждение на базе, выбираемое умеренно большим для обеспечения гарантированного насыщения, хотя и является недостатком, однако же будет, вероятно, меньшим злом, чем сам ток, потребляемый коммутируемой схемой.

3. Используйте мощный полевой МОП-транзистор. Как и в случае биполярных транзисторов, он используется в качестве ключа, а не повторителя (таким образом, при положительном напряжении питания это транзистор с p-каналом). Полевыми МОП-транзисторами легко управлять и в любом состоянии у них отсутствует ток затвора.

4. Большинство маломощных стабилизаторов имеют вход «выключения»; этот опорный режим характеризуется очень низким током покоя (см. разд. 14.07). Вы можете провести включение источника питания, переведя такой стабилизатор в активное состояние.

5. Используйте механическое реле, возможно, реле с механической фиксацией воздействия. Сейчас имеется много их разновидностей, как в DIP-корпусах, так и в крошечных металлических корпусах, и все они обеспечивают нулевое падение напряжения, высокую нагрузочную способность и возможность коммутировать двухполярные (или даже переменные) напряжения. Кроме того, для реле с механической фиксацией воздействия не требуется тока удержания. Для повышения надежности схемы используйте диод защиты управляющей цепи реле от индуктивных выбросов (рис. 1.95).

Рис. 14.19. Методы выключения источника питания.

Ограничение тока. Вследствие двух причин всегда важно ограничить пусковой ток в схеме с выключаемым источником питания: высокие пиковые токи, которые могут возникать в нагрузке (зашунтированной конденсатором) при переключении батареи (зашунтированной аналогичным образом), могут вывести из строя сам ключ; это верно даже и для небольших механических реле, контакты которого, вероятно, в большинстве случаев окажутся сваренными. Кроме того, мгновенное падение напряжения батареи в течение переходного процесса из-за переключения большого тока может привести к тому, что в энергозависимой памяти и других схемах, которые находятся в режиме резервирования, произойдет потеря информации (рис. 14.20).

Рис. 14.20. Пусковой ток может вызвать пропадание напряжения батареи в течение переходного процесса.

Некоторые подходы к решению этой проблемы показаны на рис. 14.21.

Рис. 14.21. Четыре способа борьбы с переходным процессом пускового тока.

На то время, пока сам ключ подвержен влиянию переходного процесса, включается выполненная на диоде развязка отрицательного провала в напряжении питания от стабилизаторов поддержки, как это сделано в варианте 1. С другой стороны, можно провести выключение перед стабилизатором с ограничением тока (сохраняя малое значение его входного шунтирующего конденсатора), как в варианте 2, или установить сам ключ после стабилизатора (вариант 3). Последний способ не совсем хорош вследствие ухудшения электрической жесткости источника питания, вызванного сопротивлением ключа Rвкл.

Другой способ заключается в использовании предварительного ограничения тока, т. е. до выключения (вариант 4), в этом случае при ограничении тока на уровне 150 мА предотвращается резкий спад напряжения Uбат.

14.07. Микромощные стабилизаторы

Вплоть до последнего времени было трудно найти интегральный стабилизатор напряжения, который бы при токах покоя микроамперного диапазона обеспечивал существенные выходные токи. Была альтернатива: либо а) стабилизатор 7663/4 фирмы Intersil, либо б) строить свой собственный! К счастью, ситуация улучшается. Далее приводится обзор текущего состояния дел: ICL7663/4; МАХ663/4/6 (фирма Intersil; вторичные изготовители фирма Maxim и другие). Это — многополюсные стабилизаторы на положительное и отрицательное напряжения с рабочим диапазоном напряжений 1,5-16 В и максимальным током покоя 10 мкА. Неприятная их особенность — это то, что они медленно действующие (вследствие «заморенного» сервоусилителя и использования множества шунтирующих емкостей) и хороши только при токах в нагрузке порядка нескольких миллиампер (будучи КМОП-приборами, они плохо действуют при более высоком входном напряжении); например, при входном напряжении +9 В их выходное полное сопротивление составляет, как правило, 70 Ом.

LP2950/1 (фирма National). Это — стабилизаторы положительного напряжения, которые выпускаются в 3-контактном корпусе на напряжение +5 В (2950) и в 8-контактном корпусе с регулируемым напряжением (2951). Ток покоя составляет 80 мкА (при отсутствии тока в нагрузке) и возрастает до 80 мА — при токе нагрузки 100 мА. В этих стабилизаторах используются проходные p-n-p-транзисторы, которые обеспечивают низкий перепад напряжения (80 мВ макс, при токе 100 мкА; 450 мВ макс, при токе 100 мА) и спроектированы таким образом, что ток покоя не повышается стремительно, когда входное напряжение опускается ниже этого перепада напряжения (общая болезнь стабилизаторов на крутизне биполярного транзистора). Эта последняя их особенность, в частности, полезна для питаемых от батареи приборов, которые могут продолжать функционировать и при низком напряжении батареи. В стабилизаторе 2951 имеется вход выключения и выход детектора перепада напряжения.

LT1020 (фирма Linear Technology). Это — многополюсной стабилизатор положительного напряжения с током покоя 40 мкА, диапазоном выходного напряжения 2,5-35 В и максимальным током 125 мА. Проходной транзистор p-n-p-типа дает низкий перепад напряжения (20 мВ тип. при 100 мкА; 500 мВ тип. при 125 мА). Имеется вход выключения и выход детектора перепада напряжения.

TL58 °C (фирма Texas Instruments). Это — сдвоенный микромощный импульсный стабилизатор с диапазоном выходного напряжения 2,5-24 В и током покоя 140 мкА. Как и все импульсные стабилизаторы, он обладает высоким КПД (вплоть до 80 %) во всем диапазоне напряжений батарей и гибкостью, а именно возможностью формирования выходных напряжений, превышающих само нестабилизированное входное напряжение.

Серия МАХ630 (фирма Maxim). Это — микромощные импульсные стабилизаторы с прекрасными возможностями по выбору параметров. Стабилизатор МАХ630 представляет собой регулируемый (от 2 до 18 В) повышающий стабилизатор положительного напряжения (т. е. UвыхUвх), в то время как ИС МАХ634 является инвертирующим импульсным стабилизатором (т. е. положительное входное напряжение и отрицательное выходное напряжение). Стабилизаторы М АХ631-3 — это повышающие импульсные стабилизаторы на фиксированное положительное напряжение (5, 12 и 15 В), при этом стабилизаторы МАХ635-7 его инвертирующие эквиваленты. Стабилизатор МАХ638 представляет собой регулируемый понижающий импульсный стабилизатор на положительное напряжение (Uвых < Uвх). Все они способны обеспечивать выходные токи в несколько сотен миллиампер, токи покоя приблизительно 100 мкА и КПД приблизительно 80 %.

Серия МАХ644 (фирма Maxim). Эти микромощные импульсные стабилизаторы спроектированы для формирования выходного напряжения +5 В при питании от одно- или двухэлементной батареи. Его умные конструкторы используют как состоящий из двух частей импульсный повышающий преобразователь: одна секция функционирует непрерывно, обеспечивая выходное напряжение +5 В с малым значением тока (0,5 мА); он также вырабатывает постоянное напряжение +12 В, необходимое для переключения полевого МОП-транзистора, используемого для формирования выходного напряжения +5 В, но с высоким значением тока (вплоть до 50 мА). В опорном режиме (только низкий уровень выходного тока) ток покоя составляет 80 мкА. Сам стабилизатор МАХ644 спроектирован для работы при номинальном входном напряжении 1,5 В и функционирует при падении входных напряжений до 0,9 В.

Кроме того, существуют особые «маломощные» стабилизаторы (78L05, LM330, LM317L, LM2930/1), которые характеризуются токами покоя в несколько миллиампер. Они полезны для приборов с внешними источниками питания, такими, как, например, солнечные элементы или на токе удержания телефонной линии. Также нельзя не указать на возможность использования микромощного источника эталонного напряжения, а не стабилизатора, если его напряжения вас устраивают. Например, микросхема REF-43 фирмы PMI представляет собой трехконтактный источник эталонного напряжения 2,5 В с током покоя 250 мкА и прекрасными характеристиками.

Загляните в табл. 14.4 (в которую мы также включили вышеописанные стабилизаторы), где приведены характеристики большинства из имеющихся микромощных стабилизаторов.

Источники питания на отрицательное напряжение. За исключением стабилизаторов ICL7664/MAX664, все остальные линейные микромощные стабилизаторы рассчитаны только на напряжения положительной полярности (хотя стабилизатор LT1020 можно использовать для создания биполярного источника питания). Если же вам необходимы источники отрицательного напряжения, то существует (кроме хилого 7664) несколько возможностей, а именно: а) кристалл конвертера напряжения с «летающим конденсатором» типа 7662; б) дискретная реализация конвертера напряжения с летающим конденсатором, где используются комплементарные мощные МОП-транзисторы; в) конвертер напряжения, использующий кристалл КМОП-генератора типа 7555 (это КМОП 555) или выходной сигнал любого КМОП логического вентиля, на который подается прямоугольное колебание; г) импульсный источник питания, с индуктивным хранением энергии или д) использование единственного источника положительного напряжения, где с помощью операционного усилителя формируется опорное напряжение шины взвешенной земли между шиной земли и самим положительным напряжением питания. Давайте рассмотрим их по очереди:

1. Интегральная схема 7662 (и ее предшественник 7660) представляет собой КМОП-схему, выпускаемую фирмой Intersil и еще более широко вторичными фирмами-изготовителями (см. разд. 6.22). В ее состав входят генератор и КМОП-ключи (рис. 6.58) и с помощью нескольких внешних конденсаторов вы можете сформировать напряжения либо — Uпит, либо +2Uпит при питании от положительного напряжения Uпит. Подобно большинству КМОП-приборов, она имеет ограниченный диапазон напряжений питания; для схемы 7662 напряжение Uпит может лежать только в диапазоне от 4,5 до 20 В (от 1,5 до 10 В — схема 7660). Ее выходной сигнал нестабилизированный и он значительно падает при токах нагрузки больше чем несколько миллиампер.

Несмотря на эти недостатки, она может быть очень полезной в специальных условиях, например для организации на плате местного питания формирователей сигналов стыка RS-232C, которые в этом случае работают на единственном источнике питания 4–5 В. Схемы МАХ680 и LT1026 представляют собой биполярные источники питания, которые формируют напряжения ±10 В (вплоть до 10 мА) из напряжения +5 В (рис. 6.60). Существует также комбинация из конвертера напряжения и формирователей/приемников сигналов стыка RS-232, выполненная в виде единственной интегральной схемы, а именно серии LT1080 и МАХ-239. Если для вашей прикладной задачи требуется стык RS-232, то вы можете использовать для питания ваших аналоговых электронных приборов источник биполярных напряжений, формируемый одним из этих интегральных формирователей стыка RS-232.

2. Для формирования большего отрицательного напряжения вы можете применить дискретные МОП-транзисторы в схеме с летающим конденсатором (рис. 14.22). Этот частный пример характеризуется током холостого хода в несколько микроампер и максимальным током вплоть до 30 мА.

Рис. 14.22. Диcкретный конвертер на отрицательное напряжение с летающим конденсатором.

3. На рис. 14.23 показан более простой метод, снова отчасти ограниченный по диапазону напряжений, основанный на использовании КМОП-кристалла таймера 7555. Вы можете питать схему 7555 от источника положительного напряжения в диапазоне от 2 до 18 В, таким образом формируя напряжения вплоть до —15 В или около того. С помощью умножителя напряжения (см. разд. 1.28) вы можете, конечно, формировать и более высокие напряжения с соответственно худшей стабилизацией. Если в вашей схеме имеется несколько логических КМОП-схем, то можно использовать выходной сигнал КМОП-вентиля, а не схему 7555. Однако если используются высококачественные семейства КМОП-схем, такие, как НС/НСТ или AC/ACT, то вы ограничены в размахе логического сигнала напряжением 5 В, в то время как более старые схемы серий 4000 или 74С допускают размах напряжений 15 В, хотя и при меньших токах.

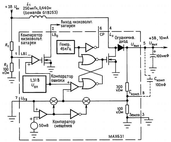
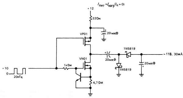
4. Как мы объяснили в гл. 5, с помощью индуктивного накопления энергии, вы можете построить импульсные источники питания, у которых выходное напряжение больше входного или гораздо меньше, или даже может быть отрицательным, при этом обеспечивается КПД в 75 % или около того независимо от входного напряжения. Это очевидно полезно при проектировании микромощных устройств, где само нестабилизированное постоянное напряжение может сниматься с батарей, напряжение которых падает по мере их использования. Микромощные импульсные источники питания могут быть спроектированы таким образом, что они сохраняют высокий КПД даже при снятой нагрузке (в отличие от обычных импульсных источников с высокими значениями тока), при этом используется цепь, которая перекрывает генератор до тех пор, пока выходное напряжение не упадет, в этой точке он вырабатывает единственный заряжающий импульс, затем засыпает снова. На рис. 14.24 изображен источник питания с напряжением +5 В, сконструированный на маломощной интегральной схеме МАХ631.

Рис. 14.23. Формирователь отрицательного напряжения из положительного прямоугольного колебания.

5. Вам может и не потребоваться отдельный источник отрицательного напряжения, даже если вы и используете операционные усилители с биполярным размахом выходного сигнала и др. Например, вы могли бы сформировать опорное напряжение земли +4,5 В (используя резистивный делитель и микромощный повторитель на ОУ) для схемы, построенной на операционных усилителях при питании ее от единственной батареи 9 В. Давайте рассмотрим этот метод более подробно.

14.08. Опорное напряжение земли

Для питания большинства из рассмотренных с гл. 3 схем на операционных усилителях обычно используются источники с симметричным напряжением 15 В, что связано с гибкостью обработки сигналов, близких к потенциалу земли. Однако, как мы уже установили в разд. 4.22, можно использовать только единственный источник питания, формируя некоторое опорное напряжение, которое подается вместо потенциала земли обычных биполярных источников питания схем на ОУ. Если же в качестве источника питания используется батарея, то появляется дополнительный стимул упрощения ситуации, когда предпочтительнее использовать единственную батарею с напряжением 9 В.

Наиболее легкий способ формирования аналоговой «общей» шины состоит в том, чтобы расщепить напряжение батареи с помощью резистивного делителя напряжения, а затем использовать микромощный повторитель на ОУ, который обеспечит низкое полное сопротивление этой общей шины. Для внешнего мира эта общая шина представляет собой «землю» с плавающими обоими концами самой батареи, см. рис. 14.8.

Для поясняющей эту идею схемы мы выбрали программируемый КМОП операционный усилитель 3440, работающий при токе покоя 5 мкА. Необычно большие номиналы резисторов в делителе дают малый вклад в ток потребления, емкостное шунтирование делителя позволяет поддерживать низкое значение полного сопротивления в средней точке, которая в противном случае была бы чувствительна к фону переменного тока и перекрестным помехам из-за частотной интерференции других сигналов. Схема 3440 — это хороший выбор для этой прикладной задачи, поскольку позволяет формировать значительные втекающие и вытекающие токи (вплоть до нескольких миллиампер), даже когда ее смещение составляет 1 мкА; это свойство присуще не всем программируемым ОУ, многие из которых имеют плохие характеристики по вытекающему току, когда они функционируют на микромощных уровнях. Например, интегральная схема LM346, функционирующая при токе 5 мкА, может выдавать ток только 0,1 мА, хотя втекающий ток может достигать 20 мА (посмотрите рис. 14.32).

Рис. 14.24. Маломощный импульсный стабилизатор на напряжение 5 В (КПД = 74 %).

(Из технических данных на ИС МАХ631 фирмы Maxim)

Следует отметить, что само опорное напряжение не обязательно должно составлять половину напряжения батареи; может быть лучше расщепить напряжение питания несимметрично, с тем чтобы обеспечивался максимальный размах выходного сигнала. (Пример этого приводится в разд. 14.12.) В некоторых ситуациях может быть предпочтительнее сместить его на фиксированное значение от напряжения питания, возможно с помощью прецизионного микромощного источника эталонного напряжения. Тогда само напряжение питания относительно опорного напряжения общей шины будет стабилизированным.

Выходное полное сопротивление. Существует несколько ситуаций, в которых вам даже не требуется устанавливать ОУ для формирования опорного напряжения земли. Например, если это опорное напряжение подается только на входы ОУ (которые были бы подключены к шине земли в обычной конфигурации с биполярным источником питания), то в этом случае шунтированный высокоомный резистивный делитель, обеспечивающий низкое полное сопротивление в частотном диапазоне сигнала, будет обычно удовлетворительным решением. Однако, как правило, источник, формирующий потенциал шины земли, должен характеризоваться низким полным сопротивлением, как на постоянном токе, так и на частотах сигнала. Например, некоторые ИС могут использовать общую шину в качестве источника отрицательного напряжения питания; она может использоваться как общая точка подключения фильтров нижних частот, цепей смещения, нагрузок и др. Взгляните на любую нормальную схему с биполярным источником питания и вы найдете постоянные и сигнальные токи как втекающие в шину земли, так и вытекающие из нее. Как и в приведенном выше примере, надо быть уверенным в том, что ОУ, который вы выбрали для формирования опорного напряжения земли, обладает надлежащими характеристиками по формированию втекающего и вытекающего тока, как того требует сама схема. Для микромощных операционных усилителей характерно высокое выходное полное сопротивление при разомкнутой петле обратной связи (рис. 7.16), так что на высоких частотах (где отсутствует значительное петлевое усиление) полное сопротивление шины земли может возрастать до нескольких тысяч ом.

Очевидное средство избавиться от этого - шунтирование опорного напряжения земли (рис. 14.25, а), но это, вероятно, вызовет переходные процессы в виде «звона» или даже генерацию из-за запаздывающего фазового сдвига цепи, состоящей из самого шунтирующего конденсатора в сочетании с относительно высоким выходным полным сопротивлением операционного усилителя, которая входит в петлю обратной связи. На рис. 14.25, б показано еще одно средство, а именно развязывающий резистор в несколько сотен ом, который, однако, приводит к увеличению сопротивления на постоянном токе, поскольку он не входит в петлю обратной связи. Добавив еще два элемента, как на рис. 14.25, б, можно обеспечить обратную связь по постоянному току (через сопротивление R2) и в то же самое время стабильность.

Рис. 14.25. Шунтированные формирователи расщепленного напряжения питания.

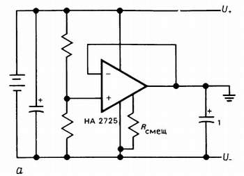
Какой бы из методов вы не выбрали, будьте уверены в нем, а для этого проведите испытания при различных условиях по нагрузке, т. е. для установившегося и переходного режима. Хороший способ испытания поведения в переходном режиме — это наблюдение формы напряжения при прикладывании нагрузки, величина которой изменяется низкочастотным «прямоугольным» образом. Некоторые ОУ (например, НА2725 и МС3476) могут выдавать сигнал непосредственно в большую емкостную нагрузку без проблем по стабильности; по-видимому, в этих случаях сам внешний конденсатор отображается на внутренний корректирующий конденсатор, опрокидывая доминирующий полюс в компенсации по типу «грубой силы». Однако во многих случаях более желательно свернуть пару соседних запаздывающих фазовых сдвигов, которые влекут за собой неприятности.

Следует отметить, что при выборе номинала шунтирующего конденсатора нужно учитывать некоторые тонкие моменты: для наведенных всплесков фиксированной инжекции заряда в узел опорного напряжения земли (т. е. фиксированное произведение ампер-секунда) большему номиналу шунтирующего конденсатора будет соответствовать переходной шумовой процесс в шине земли меньшего уровня, но с большим временем восстановления, чем при небольшом конденсаторе (рис. 14.26). Для низкоскоростной схемы с высоким коэффициентом передачи такое медленное экспоненциальное восстановление может быть хуже, чем появление в выходном сигнале безвредных маленьких пичков.

Рис. 14.26.

При проектировании схем формирования опорного напряжения земли нельзя не рассмотреть выходы источников эталонного напряжения, которые иногда присутствуют в других интегральных схемах. Например, таймер LM332 вырабатывает стабильный выходной сигнал напряжением 3,15 В. Другие кристаллы, которые имеют внешние контакты для подключения к источникам внутреннего эталонного напряжения, — это аналого-цифровые преобразователи, преобразователи напряжение-частота (например, схема 331 со своим эталонным напряжением 1,89 В) и кристаллы, подобные LM10, которые имеют источник эталонного напряжения 200 мВ, усилитель и к тому же неизрасходованный ОУ. На рис. 14.27 показаны некоторые схемы буферных источников эталонного напряжения.

Рис. 14.27. Буфферные источники эталонного напряжения.

14.09. Микромощные источники эталонного напряжения и датчики температуры

Большинство источников эталонного напряжения на стабилитронах и на запрещенной зоне являются относительно мощными и не пригодны для использования в микромощных схемах. Как следует из табл. 6.7, большинство трехполюсных источников эталонного напряжения функционируют при токе порядка миллиампера и большинство двухвыводных источников эталонного напряжения на стабилитроне также ориентированы на аналогичные рабочие токи.

К счастью, имеются некоторые источники эталонного напряжения, предназначенные специально для микромощных прикладных задач. Серия LM385 состоит из программируемого двухполюсного источника эталонного напряжения на запрещенной зоне (LM385, 1,24-5,30 В) и двух источников фиксированного эталонного напряжения (LM385-1,2, 1,235 В и LM385-2,5, 2,5 W). Эти модели с фиксированным напряжением предназначены для функционирования при токах до 10 мкА с динамическими полными сопротивлениями в 1 Ом при токах соответственно 40 и 100 мкА. Минимальный ток программируемой версии лежит в пределах от 10 до 40 мкА в зависимости от напряжения. Все версии предлагаются с температурными коэффициентами до 3·10-5 °С. Стабилизаторы ICL7663/4 (разд. 14.07) можно использовать в качестве трехполюсных эталонных источников с типовым значением тока покоя 4 мкА и динамическим выходным полным сопротивлением около 2 Ом. Схема ICL8069 представляет собой двухполюсный эталонный источник на запрещенной зоне, который функционирует при токе до 50 мкА (где динамическое полное сопротивление составляет 1 Ом) с температурным коэффициентом, доходящим до 5·10-5 °С. Схема AD589 имеет аналогичные характеристики, но с улучшенным температурным коэффициентом (до 10-5 °С). Схема LT1004 фирмы Linear Technology подобна схеме LM 385-1,2, в то время как LT1034 представляет собой сдвоенный двухполюсный эталонный источник (1,2 В и 7,0 В) с минимальными рабочими токами 20 мкА и температурным коэффициентом 2·10-5 °С для источника с напряжением 1,2 В; эталонный источник с напряжением 7 В мог бы работать при токе 100 мкА (мин.), что скромнее, чем у эталонных источников на запрещенной зоне.

Трехполюсный источник эталонного напряжения при повышенных токах обеспечивает лучший температурный коэффициент и выпускается с напряжениями 5, 6,2 и 10 В (точность 0,05 %). Он потребляет ток 300 мкА, имеет низкое значение выходного полного сопротивления в диапазоне частот, и характеризуется температурными коэффициентами, достигающими 10-5 °С. Даже еще лучше схема REF-43 — трехполюсный эталонный источник положительного напряжения 2,5 В, имеющий точность установки 0,05 % и температурный коэффициент 3·10-6 °С (макс). Он имеет низкое значение Zвых (0,1 Ом), прекрасный коэффициент стабилизации (2·10-6/Uвх макс), выходной ток до 10 мА и ток покоя 250 мкА макс. В табл. 14.5 дан перечень имеющихся в настоящее время микромощных источников эталонного напряжения.

Наконец, существуют микромощные интегральные схемы, которые производят преобразование температуры в ток или напряжение. ИС AD590 и АБ592 — это двухполюсные источники тока, которые запускаются напряжениями от 4 до 30 В и вырабатывают ток в 1 мкА/°К (т. е. 298,2 мкА при 0 °C). Схема LM334 работает аналогичным образом, но у ней имеется вход программирования для установки коэффициента преобразования; ее рабочий диапазон от 1 мкА до 10 мА. Схемы LM34 (фирмы Fahrenheit) и LM35 (фирма Centigrade) представляют собой трехполюсные датчики температуры с выходом по напряжению (следовательно, 0 В при 0 °F или 0 °C и соответственно 10 мB/°F или °С) и током покоя 100 мкА.

Схема LМ335 — это двухполюсная интегральная схема на стабилитроне с напряжением точки пробоя 10 мВ/°К (т. е. 2,982 В при температуре 0 °C), функционирующая при токах до 400 мкА. Для получения дополнительной информации по данному вопросу обратитесь к разд. 15.1.

Технические приемы проектирования микромощных линейных схем. Таким образом, мы уже рассмотрели источники питания, технические приемы выключения источника питания, стабилизаторы и эталонные источники, предназначенные для проектирования микромощных приборов. Сейчас, следуя дальше по темам, мы в оставшейся части книги рассмотрим вопросы проектирования линейных и цифровых схем. Начнем же с примера линейной схемы на дискретных элементах (микромощный усилитель звуковых частот с высоким коэффициентом усиления), затем перейдем к техническим приемам разработки на микромощных ОУ. Затем последуют разделы, посвященные проектированию цифровых и микропроцессорных схем, и наконец, некоторые соображения по компоновке маломощных приборов.

14.10. Проблемы проектирования микромощных линейных схем

В основном проектирование маломощных линейных схем означает работу с малыми токами коллектора (стока) и соответственно с большими значениями коллекторных (стоковых) резисторов. Это приводит к тому, что доминирующим становится влияние емкостей, которое проявляется как в виде эффекта Миллера, так и в виде нормального спада частотной характеристики RС-цепи. Вы часто прибегаете к техническим приемам, которые обычно характерны только при конструировании радиочастотных устройств, например применение каскодных (разд. 2.19) эмиттерных повторителей и последовательно-параллельной пары (разд. 13.07). Транзисторы диапазона радиочастот (с частотой fT порядка 1 ГГц или выше) могут быть хорошим выбором даже и на низких частотах вследствие их крайне малой емкости обратной связи Сос; например, транзистор MRF931 имеет Сос = 0,35 пФ при Uкэ = 1 В и предназначен для использования в диапазоне до 1 В и 0,1 мА (fT = 3 ГГц при I = 1 мА и Uкэ = 1 В). Несмотря на такие параметры, как эти, он еще дает выигрыш при работе, когда это возможно, на низких рабочих частотах, например на частотах синхронизации микропроцессорных или других цифровых КМОП-систем.

Другие нежелательные эффекты при работе в режиме с малым потреблением мощности связаны с увеличением уровня шумовой перекрестной помехи (из-за относительно высокого полного сопротивления источников сигнала), уменьшением нагрузочной способности (малые значения рабочих токов, высокие полные сопротивления) и относительно высоким шумовым напряжением транзистора еш (тепловой шум в относительно высоком сопротивлении rэ; см. разд. 7.13). Эта последняя проблема также присуща микромощным источникам эталонного напряжения; будьте готовы проконтролировать их шумовые параметры. Даже при использовании эмиттерных повторителей выходные полные сопротивления могут быть чрезмерно большими (rэ = 25 кОм при Iк = 1 мкА).

Как правило, желательно обеспечить функционирование при низких значениях напряжения, поскольку при этом соответственно уменьшаются значения коллекторных резисторов при том же рабочем токе. Кроме того, при том же коллекторном токе мощность снижается пропорционально напряжению источника питания.

14.11. Пример проектирования линейной схемы на дискретных элементах

Давайте представим себе, что необходим малошумящий усилитель звуковых частот с огромным коэффициентом усиления (по крайней мере 80 дБ) и малым током потребления в статическом режиме, предназначенный для работы в некотором удаленном устройстве с питанием от батареи.

Поскольку уровни сигнала могут меняться в очень широком диапазоне, было бы прекрасно ввести какой-нибудь блок, обеспечивающий переключение коэффициента передачи в диапазоне, скажем, 60 дБ. Для обеспечения долговечности щелочной батареи с напряжением 9 В (500 мА·ч) мы должны отбирать от нее общий ток не более 20 мкА (что соответствует 3 годам ее эксплуатации), и, поскольку другие схемы, вероятно, записываются от той же батареи, мы выделим из общего бюджета ток 10 мкА для питания самого усилителя.

Первая вещь, о которой следует упомянуть, — это то, что микромощный ОУ не сможет обеспечить требуемые рабочие характеристики. Образцовый «нановаттный» ОУ СА3440, функционирующий при токе 10 мкА, имеет коэффициент передачи на постоянном токе 80 дБ (мин.) и произведение усиление — полоса пропускания 300 кГц, т. е. на частоте 20 кГц его коэффициент усиления составляет только 15 (24 дБ). Мы обсудим вопросы проектирования на микромощном ОУ и основные ограничения в следующем разделе. А сейчас все, что мы должны знать, — это то, что аспекты разработки на ОУ (связь по постоянному току, точность, компенсация единичного усиления) достаточно отличаются от того, что потребуется в данном примере, который можно сделать лучше при использовании дискретных элементов.

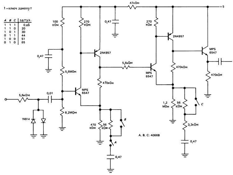
Давайте начнем с попытки применить «пару с последовательной обратной связью», рассмотренную в разд. 4.27. (Сверить название с приведенным в 4.27.) На рис. 14.28 показана наша первая попытка, где мы задействовали пару супербета малошумящих транзисторов при комбинированных коллекторных токах в 5 мкА с расчетным коэффициентом передачи (R2/R3), равным 200 (46 дБ).

Рис. 14.28.

Структура цепи смещения не показана. Ток покоя транзистора Т1 устанавливается с помощью выбора падения напряжения UБЭ на резисторе R1, а резистор R2 задает коллекторное напряжение транзистора Т2, поскольку определяет его ток покоя. Сами внутренние эмиттерные сопротивления rэ достаточно большие и равны соответственно 12 кОм и 8 кОм, как плата за малые коллекторные токи.

Два таких каскада при их коэффициенте передачи 90 дБ и токе покоя 10 мкА, кажется, могли бы решить эту задачу, вероятно, потребовалось бы установить на выходе эмиттерный повторитель. Однако, как мы упомянули ранее, влияние емкости может быть разрушительным для схем с малыми токами и высокими значениями полного сопротивления. Давайте рассмотрим, что делает емкость с рабочими характеристиками этой схемы. Для оценки эффекта Миллера необходимо выяснить, как коэффициент усиления по напряжению распределяется между этими двумя транзисторами. Транзистор Т2 имеет сопротивление rэ = 8 кОм, так что его коэффициент усиления по напряжению составит приблизительно 85; первый каскад с эмиттерной обратной связью дает коэффициент усиления приблизительно 2,4. Во втором каскаде с высоким коэффициентом усиления эффект Миллера может преобладать и определять спад частотной характеристики усилителя. Действительно, для нашего случая транзистор 2N5087 имеет Скб = 6,5 пФ при напряжении (Uкб = 2 В, которая действует как входная емкость 550 пФ на землю в цепи базы. Реактивное сопротивление этой емкости Миллера равно значению сопротивления R1 на частоте 1 кГц и может вызвать на этой частоте спад частотной характеристики в 3 дБ при отсутствии общей отрицательной обратной связи. С обратной же связью спад частотной характеристики начинается выше приблизительно с частоты 4,4 кГц, что неудовлетворительно для усилителя звуковых частот, в идеальном случае она должна быть плоской до частоты 20 кГц.

Решение этой проблемы основано на том, чтобы понять, что здесь «убийцей» является емкость Скб (из-за эффекта Миллера) и использовать тогда транзистор с очень низким значением Скб. Сам p-n-p-транзистор 2N4957 представляет собой удачный выбор, малошумящий ОВЧ-усилитель с высоким коэффициентом усиления и с Скб = 0,6 пФ при напряжении 2 В. На рис. 14.29 показана итоговая схема с каскадным включением двух пар с последовательной обратной связью и выходным эмиттерным повторителем.

Рис. 14.29. Микромощный усилитель звуковых частот с высоким коэффициентом усиления. Ключи на полевых транзисторах позволяют вводить затухания, начиная с максимального усиления, как показано.

Вторая пара имеет большее значение резистора в цепи эмиттера для надлежащего смещения при связи по постоянному току с первым каскадом. Переключение коэффициента передачи сделано с помощью КМОП-матрицы ключей 4066В, которая имеет низкий уровень шума и хорошую внутреннюю изоляцию между ключами.

Развязка источника питания является хорошей идеей для схемы усилителя с высоким коэффициентом передачи, подобному этому. В том случае, когда все ключи замкнуты, этот усилитель имеет коэффициент передачи 90 дБ (переключаемый до 30 дБ при различных комбинациях в замыкании ключей), ширину полосы пропускания 27 кГц и приведенное ко входу напряжение шума 12 нВ/√Гц; при полном сопротивлении источника 50 кОм его шум-фактор составляет 1,1 дБ. Для сравнения стоит указать, что КМОП ОУ СА3440, который мы рассматривали вначале, имеет на 20 дБ больший уровень шума (еш = 110 нВ/√Гц); даже прекрасный биполярный ОУ фирмы PMI ОР-90 имеет еш = 40 нВ/√Гц при токе питания 20 мкА и произведение усиление — полоса пропускания 25 кГц (что обеспечивает скудное усиление только 2 дБ на частоте 20 кГц). Для этой прикладной задачи технические приемы проектирования на дискретных элементах являются обязательными.

Может показаться парадоксальным применение ОВЧ-транзисторов в диапазоне звуковых частот, но наш пример продемонстрировал, что это дает хороший эффект. В справочных пособиях по РЧ можно найти несколько таких «драгоценностей». Например, транзистор MRF9331 имеет Скб = 0,25 пФ при напряжении 0 В (!) и частоту fT = 5 ГГц при токе 1 мА. Эти приборы ориентированы для работы при низких значениях напряжений и токов и предназначены для питаемых от батарей систем связи. Например, при реальных измерениях транзистор MRF9331, который функционирует при U = 1,5 В, имеет h21Э = 30 при токе 10 нА и 60 — при 1 мкА.

14.12. Микромощные операционные усилители

Как и в обычных ситуациях, при разработке линейных устройств соблазнительно отказаться от дискретных маломощных транзисторов в пользу микромощных ОУ, предусматривая, что они могут обеспечить необходимые рабочие характеристики. Постоянный прогресс в технологии биполярных линейных ИС наряду с недавними улучшениями в производстве интегральных КМОП-схем привел к обоснованному выбору микромощных ОУ.

Имеется, однако, несколько серьезных компромиссов и конструкторских неудобств при использовании микромощных ОУ. Давайте рассмотрим некоторые из этих проблем. При всех остальных одинаковых характеристиках уменьшение рабочего тока ОУ вызывает соответствующее понижение частоты единичного усиления fT и максимальной скорости нарастания выходного напряжения, увеличение выходного полного сопротивления Zвых, появление искажений типа «ступенька» и возрастание входного шумового напряжения еш. В большинстве случаев имеется также тенденция к снижению имеющегося выходного тока возбуждения Iвых. Кроме этих нежелательных характеристик схемные ухищрения, необходимые при проектировании микромощных ОУ, могут привести к дополнительным патологиям, как например, вероятность низкочастотных возбуждений (рокот из-за самовозбуждения НЧ-каскадов), ключевой режим с фиксацией состояния или недостаточный диапазон схемы подстройки входного смещения.

Во многих случаях микромощное проектирование означает проектирование с батарейным питанием, зачастую с единственным (и вероятно, нестабилизированным) источником постоянного напряжения. Функционирование ОУ при наличии единственной низковольтной батареи приведет только к ограничению размаха выходного сигнала; для того чтобы сохранить хороший динамический диапазон и точность при этих малых сигналах, необходимо иметь меньшие значения Uсдв в сравнении с обычной схемой, использующей напряжения источников питания ±15 В. Например, ОУ, который может обеспечить размах выходного сигнала только на 2 В ниже максимальных перепадов источника питания, ограничен в обеспечении максимального двойного размаха напряжением 3 В, при питании его от единственной батареи с напряжением 9 В (которое падает до 7 В в конце срока службы), сравните с 26 В двойного размаха при запитывании от источника питания с напряжением +18 В. В этом примере вам потребовалось бы поддерживать входные смещения ОУ приблизительно в 10 раз меньше (при проектировании с батарейным питанием) с целью поддержания эквивалентной точности.

Программируемые и микромощные ОУ. Существуют две категории операционных усилителей, которые пригодны при проектировании микромощных устройств, а именно программируемые ОУ и маломощные ОУ.

Программируемые ОУ (разд. 4.13) аналогичны обычным ОУ, но имеют дополнительный контакт «программирования», который позволяет установить рабочие токи внутри самой ИС. Типично для программируемых ОУ использование токовых зеркал в различных модификациях с целью задания рабочих токов их внутренних каскадов таким образом, что сам общий рабочий ток покоя кратен этому программируемому току Iуст. Обычный способ задания тока Iп состоит в том, чтобы «прицепить» резистор между контактом программирования и одним из источников питания (обычно U_), поскольку контакт программирования непосредственно питает током токовое зеркало. Допустимы токи покоя, достигающие микроампера или меньше, хотя при соответствующем ухудшении динамических характеристик (например, при Iп = 1 мкА программируемый ОУ 4250 имеет SR = 0,005 В/мкс и fT = 0,01 МГц). Некоторые наиболее популярные программируемые ОУ — это LM346 и 4250 (оба биполярные) и КМОП ОУ СА3440.

Маломощные ОУ представляют собой просто ОУ, спроектированные с такой внутренней структурой, чтобы работать при низком токе покоя, но без контакта программирования. Примерами таких ОУ являются: прецизионные ОР-20 (45 мкА) и ОР-90 (12 мкА макс.) и «ЛинКМОП» TLC27L2 (20 мкА) фирмы TI. Вариации на эту тему связаны с выбором рабочего тока, согласно тому, куда подключен контакт выбора к U+ или U_ или оставлен свободным. Как TLC271, так и ICL7612 работают таким образом, при этом допускается выбор рабочих токов 10 мкА, 100 мкА и 1 мА.

Пример разработки на ОУ: прибор для отыскания неисправностей типа узел прокола. Давайте начнем с простого примера, а именно посмотрим, как производится разработка устройства на микромощном ОУ. Мудреной проблемой отыскания повреждений является поиск так называемых узловых точек прокола, в которых имеется закоротка где-нибудь на печатной плате. Это может быть реальное короткое замыкание в самом монтаже или случай, когда выход какого-нибудь прибора (например, цифрового формирователя с третьим состоянием) находится в фиксированном состоянии. Это найти трудно, поскольку, где бы вы не измерили потенциал на этой линии связи, получается нулевое напряжение относительно шины земли.

Однако в устройстве, которое обеспечивает разрешение этой проблемы, должен использоваться чувствительный вольтметр для измерения падения напряжения вдоль проводника с проколом. Типовой сигнальный проводник на печатной плате может быть шириной 0,012 дюйма и толщиной 0,0013 дюйма (1 унция на квадратный фут) и иметь сопротивление вдоль этого проводника 44 мОм на дюйм. Итак, если имеется прибор, блокирующий где-нибудь линию на землю, а вы вводите диагностирующий постоянный ток в 10 мА где-нибудь еще, то будет падение напряжения 440 мкВ на дюйм в направлении к узлу прокола.

Давайте спроектируем прибор для поиска неисправности типа узел прокола. Его питание должно осуществляться от батареи, так чтобы он мог при испытании быть взвешенным относительно находящейся под питанием схемы. Он должен быть достаточно чувствительным с тем, чтобы отображать такое малое падение напряжения, как +100 мкВ, на измерительном приборе с центральной нулевой точкой. В идеальном случае хорошо было бы иметь нелинейную шкалу с тем, чтобы даже при падениях напряжения в десятки милливольт показания прибора не выходили за пределы шкалы. При микромощном проектировании можно было бы исключить выключатель питания, поскольку 9-вольтовые батареи или элементы АА-типа обеспечивают почти полное время жизни (соответственно 500 мА·ч и 1400 мА·ч) при токах потребления меньше 20 мкА.

При использовании взвешенного батарейного питания наиболее простая схема содержит неинвертирующий усилитель с высоким коэффициентом усиления, который работает на измерительный прибор с нулевой центральной точкой шкалы (рис. 14.30).

Рис. 14.30. Прибор для поиска неисправностей: плавающий усилитель постоянного тока с высоким коэффициентом усиления и ограничивающими выходной сигнал диодами.

Поскольку вход и выход являются по сути биполярными, вероятно, будет лучше использовать пару АА-элементов, обеспечивающих питание ОУ от нестабилизированных источников питания +1,5 В. Обратно включенные диоды Шоттки уменьшают коэффициент усиления при больших размахах сигнала и предотвращают зашкаливание прибора; на рис. 14.31 представлены его результирующие характеристики, т. е. в зависимости от напряжения Uвх.

Рис. 14.31. Прибор для поиска неисправностей обеспечивает большой динамический диапазон с помощью нелинейной обратной связи.

Следует отметить, что входной резистор цепи защиты в случае превышения напряжениями значений +1,5 В подключается поперек входов. Резистор с номиналом 10 кОм поперек входа поддерживает нулевое напряжение на выходе, когда прибор не подключен к испытываемой схеме. Главная трудность при таком проектировании состоит в обеспечении выходного смещения не более 100 мкВ, в то время как сохраняется микромощный ток потребления, и все это должно быть при напряжениях источника питания как раз ±1,5 В. ОУ типа TLC251A предназначен для работы в условиях, когда общее напряжение источника питания достигает 1 В, а его КМОП выходной каскад дает размах сигнала, соответствующий полному перепаду напряжений питания. Он имеет выбираемые рабочие токи, а именно 10 мкА, 150 мкА и 1 мА; как и следовало ожидать, мы выбираем ток 10 мкА (подключая контакт 8 к U+). При таком выборе уменьшается скорость нарастания и ширина полосы пропускания, что нам безразлично, но реально улучшается дрейф входного смещения (0,7 мкВ/°С).

Неподстроенное входное смещение составляет 5 мВ и его, очевидно, придется скомпенсировать. Однако вот краткая выдержка из технических условий, а именно: «величина нулевого диапазона меняется в соответствии с выбором напряжения смещения… При малом смещении или когда ОУ TLC251 используется при напряжении питания ниже 4 В общее приведение к нулю может не обеспечиваться на всех экземплярах». Если же при подстройке напряжения смещения обычным образом схема все же не работает, то спроектируйте свою собственную. Здесь мы обращаемся к предлагаемой схеме. Она гарантирует работу, поскольку можно подавать больше 5 мВ на инвертирующий вход. И это увеличит ток потребления только на 3 мкА. Но это компромиссное решение, поскольку сама подстройка зависит от напряжения нестабилизированной батареи. Ток подстройки пропорционален напряжению батареи так, что в худшем случае (начальная входная погрешность полные 5 мВ) дрейф напряжения смещения составит 50 мкВ на процент изменения напряжения батареи.

До последнего времени не было четкого решения этой проблемы. Однако ОУ типа ОР-90 фирмы PMI счастливо обеспечивает здесь прекрасное решение. Он представляет собой микромощный ОУ с током питания 12 мкА и может работать при напряжениях источников питания вплоть до +0,8 В. В своей лучшей модификации (ОР-90Е) он имеет Uсм = 150 мкВ (макс), неподстраиваемое. Хотя это и биполярный ОУ, размах его выходного напряжения в целом достигает отрицательного перепада и падение напряжения на диоде ниже положительного перепада, что в данном случае достаточно хорошо. Для этой прикладной задачи было бы, вероятно, более разумно купить дешевый образец (OP-90G, 0,5 мВ) и подстроить его напряжение смещения с помощью внешней цепи. Одним из преимуществ от использования микромощного ОУ с фиксированным смещением по сравнению с программируемым ОУ является то, что подстройка напряжения смещения гарантирует работу.

Многоцелевые микромощные ОУ. Первым программируемым ОУ (в действительности первый маломощный ОУ) был биполярный ОУ типа 4520, выпущенный в 1967 г. фирмой Union Carbide, которая впоследствии продала свою поточную линию по выпуску линейных схем фирме Solitron. В 1970 г. ОУ 4250 стоил 42,5 долл. Они сразу стали популярными (и еще остаются) и широко выпускаются вторичными фирмами-изготовителями. ОУ 4520 пригоден для работы вплоть до микроамперных токов или около того и будет работать с общим напряжением источника питания 2 В. Он дешев и обеспечивает приличные рабочие характеристики.

ОУ 4250 обладает одной характерной конструктивной особенностью, которая может привести к проблемам, когда он работает на малом токе. Он имеет забавную цепь смещения, которая обеспечивает дополнительный ток в каскадах выходных формирователей, если выходной ток через нагрузку на землю является большим (по сравнению с током Iуст, умноженным на пару h21э). При этом предполагалось обеспечить помощь в запитывании чрезмерных нагрузок, но тогда сама схема может получить обратный пробой, если вы переборщите с этим, т. е. с формирователями, отбирающими ток питания от остальной части ОУ. Сам ОУ тогда выключается, происходит разряд через корректирующий конденсатор, затем напряжение снова быстро возрастает и т. д., что приводит к низкочастотным колебаниям с частотой в несколько сотен герц. Этот недостаток был устранен в счетверенном биполярном ОУ LM346, который не «моторная лодка», но который из-за этого, следовательно, имеет жалкую производительность по выходному вытекающему, току при низких токах питания (рис. 14.32).

Рис. 14.32. Зависимость выходного возбуждения (вытекающий и втекающий ток) различных программируемых ОУ от тока источника питания.

ОУ 346 представляет собой в других отношениях чудесный ОУ, организованный как один ОУ плюс строенный ОУ с соответствующей парой входов программирования. Одна проблема, характерная для биполярных программируемых ОУ, которые функционируют при очень низких токах, связана с тем, что входной ток смещения не падает так же быстро, как ток потребления от источника питания (т. е. коэффициент передачи бета входного каскада уменьшается при малом токе коллектора); например, ОУ LM346 имеет относительно большое значение тока Iб (макс.) порядка 100 нА при функционировании при токе 35 мкА на один ОУ. Эта проблема часто становится серьезной, поскольку в большинстве программируемых ОУ во входных каскадах не используется схема Дарлингтона или супер-бета-транзисторы. При проектировании более современных программируемых ОУ особое внимание уделяется полевым МОП-транзисторам, в качестве примера можно привести следующие серии: ICL761x фирмы Intersil, «ЛинКМОП» TLC250/270 фирмы TI и СА3440 фирмы RCA. Все они имеют токи смещения в пикоамперном диапазоне, все допускают подачу синфазного сигнала в диапазоне вплоть до отрицательного перепада напряжения питания. ОУ типа ICL7612 имеет дополнительную полезную особенность, а именно возможность функционирования при размахе входного синфазного сигнала выше обоих перепадов питания. Выходные каскады на полевых МОП-транзисторах могут обеспечивать размах сигнала до уровней напряжения питания; выходные каскады ОУ серии 761x все могут достигать насыщения на уровне обоих напряжений питания, в то время как ОУ серии TLC250/270 достигают насыщения только при отрицательном напряжении питания. Только ОУ типа 3440 является полностью программируемым (другие предлагают выбор в виде трех токов питания) и считается неоспоримым чемпионом при работе на крайне низких токах. Вы можете запустить его при токах питания в несколько наноампер, хотя при этом не будут обеспечиваться характеристики по скорости: при токе питания 100 нА ОУ 3440 имеет скорость нарастания 0,0004 В/мкс, а его fT = 200 Гц! Однако вследствие своей МОП-структуры он еще обеспечивает хорошую производительность по выходу (1 мА при общем перепаде напряжения питания 2 В). ОУ 3440 представляет собой хороший выбор для микромощного проектирования. (Предупреждение: отметим, что на рис. 7 и 8 в технических условиях должно быть указано нА, а не мкА.)

Семейство ЛинКМОП ОУ фирмы TI (серии TLC250/270) имеет некоторые очень привлекательные особенности, включая (аналогично 3440) хорошую производительность по выходу при низком токе питания. В нем используется технология легирования фосфором поликремниевого затвора с тем, чтобы получить крайне низкий временной дрейф напряжения смещения (0,1 мкВ/мес) и избежать традиционной хилости ОУ и компараторов на МОП-транзисторах с металлическим затвором. Фирма TI выпускает реальный победитель по этим параметрам, но неудачно и скудно представленный в их традиционно малоинформативных технических данных по линейным устройствам.

Для большинства ОУ по КМОП-технологии (включая и все упомянутые выше) характерна проблема, связанная с ограничением общего напряжения питания (см. разд. 4.22), в типовом случае 16 В (например, +8 В макс). Это плохие новости; хорошей же новостью является то, что они могут работать при очень низких общих напряжениях источника питания (2 В — для 761x, 1 В - для TLC250, 4 В — для 3440).

Мы собрали в табл. 14.6 и 14.7 данные о маломощных и программируемых ОУ, по которым у нас имеется информация. Если вы сравните их с табл. 3.1, то увидите, что микромощное проектирование представляет собой специальный предмет.

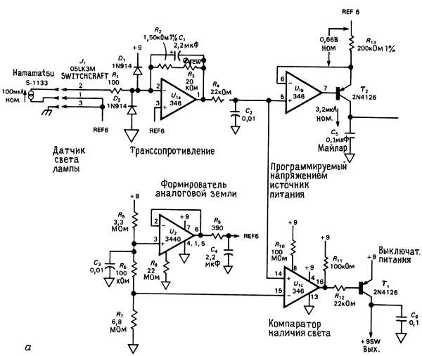
Пример микромощного проектирования: интегрирующий метроном. На рис. 14.33 показана микромощная схема, которая формирует внятное тикание со скоростью, пропорциональной интенсивности светового потока от лампы фотоувеличителя. Таким образом, если вы зададите время экспозиции вашего фотоувеличителя, то отпечатки будут экспонированы одинаково, даже если яркость лампы меняется (возможно, вследствие изменений напряжений в сети питания, прогрева флуоресцентной лампы и т. д.).

Рис. 14.33. Микромощный светоинтегрирующий таймер для фотолаборатории.

Целью проектирования была также возможность функционирования при батарейном питании с напряжением 9 В (простая, дешевая) и отсутствие выключателя сети (пользователи забывают выключать его). Так же должна быть сигнализация (на светодиоде) хорошего состояния батареи. Поскольку ток питания от батареи должен поддерживаться на уровне ниже 20 мкА с тем, чтобы 9-вольтовая батарея имела срок службы 2 г. (500 мА·ч, см. табл. 14.2), и поскольку светодиод и пьезоэлектрический звуковой индикатор потребляют ток по несколько миллиампер каждый, то единственным способом исключить выключатель питания состоит в том, чтобы использовать методы отключения источника питания (см. разд. 14.17), включая мощные схемы только на время, когда обнаруживается свет от лампы. Это прекрасная возможность использовать программируемые ОУ, которые можно отключать через их контакт программирования. Давайте рассмотрим саму схему.

Нам необходимо биполярное питание, но нет желания использовать две батареи, и тогда мы начали с применения микромощного повторителя U2 для формирования потенциала «земли» на уровне +6 В (обозначение "REF6"). Через делитель (пока пренебрегаем резистором R6) протекает ток 1 мкА, а сам ОУ 3440 имеет такое смещение через резистор R8, что его рабочий ток составляет 2,5 мкА (Uп = 10/Iуст). ОУ 3440 представляет для этой задачи хороший выбор, поскольку он сделан по КМОП-технологии, которая обеспечивает пренебрежимо малый входной ток (50 пА, макс.) и обладает производительностью по выходному току в несколько миллиампер (как втекающему, так и вытекающему), даже при микроамперных токах покоя. В действительности мы могли бы его запустить и при меньшем токе; мы выбрали номинал резистора 22 МОм, поскольку это максимально возможный номинал стандартного резистора, а результирующий ток лежит в пределах нашего бюджета! Следует отметить шунтирование цепи делителя с целью подавления «мусора» из-за емкостной связи (с мегаомными полными сопротивлениями следует обращаться осторожно). Подключенный к выходу конденсатор с номиналом 2,2 мкФ поддерживает низким полное сопротивление этой шины даже на высоких частотах, где у ОУ U2 нет усиления (fT = 0,01 МГц при токе Iп = 2,5 мкА), резистор развязки R9 предотвращает возбуждение усилителя U2 при емкостной нагрузке (см. разд. 7.07). На усилитель U2 всегда подается питание.

Детектор освещенности представляет собой фотодиод, который вырабатывает ток (номинальное значение 100 мкА, но пропорциональное интенсивности света от излучателя) в короткозамкнутой нагрузке, а именно, в виртуальную землю (точку кажущейся земли) усилителя U. Нам требуется сформировать частоту колебаний в точности пропорционально этому току, что подразумевает наличие конденсатора и релаксационного генератора. Эта схема не будет работать, поскольку фотодиод, действующий как источник тока, имеет очень маленькую податливость (0,1 В или меньше). Кроме того, необходимо выбрать способ откалибровать сам прибор, т. е. провести регулировку, которая обеспечит тикание метронома через интервалы в 1 с, когда конкретная лампа имеет нормальную яркость (что может соответствовать току 50 мкА или 200 мкА, а не номинальному 100 мкА). Наконец, необходимо выбрать способ включения источника питания при обнаружении света.

Вследствие этих причин мы начали с разработки каскада с транссопротивлением (преобразование тока в напряжение), коэффициент усиления которого регулируется с помощью резистора R3 в диапазоне, большем, чем 15:1. Конденсатор С1 добавлен в схему с целью некоторого сглаживания пульсаций флуоресцентных источников света, которые мерцают с частотой 120 Гц. Фотодиод подключен к точке REF6, с тем чтобы поддерживать его в рабочем диапазоне усилителя U1 по синфазному сигналу. Это приводит к тому, что напряжение на выходе усилителя U ниже потенциала точки REF6 на величину, пропорциональную световому потоку, в номинальном режиме она составляет 0,66 В (для тикания с интервалом 1 с), когда уже проведена калибровка. Выходной сигнал с усилителя U поступает на две схемы: компаратор (U1c), который управляет выключением источника питания, и источник тока (U), который обеспечивает возбуждение релаксационного генератора, поделенная частота которого и будет выходным параметром метронома.

Компаратор (U1c) представляет собой одно из трех звеньев усилителя U1 (а, b и с), которые функционируют постоянно, его смещение проводится через резистор R10 при общем токе приблизительно 9 мкА. Мы хотим включать источник питания, когда напряжение выходного сигнала усилителя U1a становится чуть ниже потенциала шины RFE6, при этом мы снимаем эталонное напряжение с резистора R6 делителя на входе усилителя U2, которое на 0,1 В ниже потенциала шины REF6. Выходной сигнал компаратора U1c переводит транзистор T1 в насыщение, что приводит к подключению источника питания +9 В, который обозначен как "+ 9SW" и который, следовательно, появляется всякий раз, когда включается лампа фотоувеличителя.

Источник тока (U1b) работает постоянно. Он реализован в виде стандартной структуры (см. разд. 4.07), состоящей из ОУ и p-n-p-транзистора, и выдает в конденсатор С5 ток 3,2 мкА, когда на его вход подается номинальное напряжение, которое на 0,66 В ниже потенциала шины REF6. Следует отметить, что одна из выгод от того, что сам фототок не используется непосредственно, связана с возможностью его масштабирования к удобному значению; в нашем случае при токе 3,2 мкА в конденсаторе с номиналом 0,1 мкФ (т. е. dU/dt = I/C = 32 В/с) в микросхеме 332 (в которой используется прецизионный источник эталонного напряжения для установки напряжения его точки запуска в 2 В) вырабатывается сигнал с частотой 16 Гц. «Шведский» стол из резисторов, конденсаторов и диодов, которые окружают схему 332, является неудачным, но «он» требуется для образования релаксационного генератора из этого не совсем удачного кристалла.

Состоящая из резистора 3,3 кОм и конденсатора 100 пФ цепь, подключенная к выходу схемы 332, это то, что мы посчитали необходимым сделать для лечения его генетических предрасположенностей, связанных с удвоением частоты переключений (сама схема 555 часто предлагает ту же самую проблему, с тем же методом лечения). Его выходной сигнал поступает на КМОП-делитель на 16, выходной сигнал которого — тикание с длительностью 1/16 с через 1-секундные интервалы — вызывает насыщение транзистора Т3  возбуждения пьезоэлектрической звуковой головки А1. Цепь R19-C8 обнуляет сам делитель в начале каждой экспозиции, так что первый сигнал появляется в конце первой «псевдосекунды».

Последняя секция (U1d) счетверенной схемы 346 используется в режиме компаратора как комбинированный индикатор «включения лампы» и «исправности батареи». Его ток покоя программируется отдельным резистором R24, следовательно, его напряжение питания появляется только после включения напряжения +9SW. Д4 - это высококачественный светодиод, который работает при токе 2 мА, и, таким образом светится, когда включается световая головка, при условии, что напряжение с делителя R22-R23 по крайней мере на 3,15 В (стабильное эталонное напряжение, обычно выдаваемое схемой 322) превышает отрицательный перепад напряжения питания. Это условие будет выполняться, если напряжение батареи составляет по крайней мере 7 В, т. е. она работоспособна.

Вследствие того, что производится выключение источника питания, только U1a-с и U2 работают постоянно, обеспечивая комбинированный ток потребления около 12 мкА. Когда элемент U1c ощущает фототок от световой головки, он включает напряжение +9SW, обеспечивая питанием схему 322 (2,5 мА), светодиод (2 мА) и пьезоэлектрическую звуковую головку (1/16 x 8 мА, т. е. средний ток 0,5 мА). Вычисленное время службы самой батареи составляет приблизительно 5 лет (или «долговечность») в состоянии покоя и 100 ч при функционировании. При среднем времени экспозиции 15 с — это обеспечит получение 24000 снимков.

При проектировании выбор ОУ 3440 был обусловлен его хорошей нагрузочной способностью и низким входным током при малом значении Iп. Мы выбрали ОУ 346 из-за его хороших общих характеристик в сочетании с низкой стоимостью при обычном счетверенном корпусе. Использование схемы 322 связано с наличием в ней внутреннего источника эталонного напряжения, что позволяет обойтись без стабилизированных источников питания (что потребовалось бы при использовании схем, аналогичных 555), когда его времязадающий конденсатор запитывается от внешнего тока, не зависящего от источника питания. Выход его источника эталонного напряжения дает прекрасную возможность реализовать индикацию состояния «батарея-разряжена».

Потенциал шины «земли» был выбран (несимметрично и максимально возможным) +6 В для обеспечения максимального динамического диапазона по яркости световой головки: поскольку конденсатор С5 заряжается на 2 В выше отрицательного напряжения питания, сама же схема перестанет работать, когда программируемое током напряжение на резисторе R13 достигает приблизительно 4 В (в 6 раз превышающий номинальное значение), поскольку сам источник тока тогда станет неподатливым. На нижнем крае динамического диапазона напряжения смещения в усилителях U1a и U1b начнут давать ошибки приблизительно при освещенности в 1/6 от номинальной. Таким образом, комбинируя выбором напряжения шины земли (+6 В) и номинального программирующего напряжения (0,66 В), удалось получить динамический диапазон от 1/6 до 6 от номинального значения, что существенно выше того, к чему могут привести флуктуации светового потока любого источника света. Например, флуоресцентная лампа исходно при комнатной температуре производит 1/3 от своей полной яркости при полном прогреве. Мы выбрали частоту 16 Гц, поскольку тогда единственный делитель на 16 может обеспечить сигнал возбуждения пьезоэлектрической звуковой головки без одновибраторов.

Замечание по схеме защиты: резистор R1 предотвращает повреждение самого фотодиода при пиковых токах, которые могут в необычных условиях возникать при заряде конденсатора С1. Фиксаторы уровней Д1 и Д2 предохраняют от повреждения усилитель U1a при подаче чего-нибудь безумного во входную цепь. Резистор R18 предохраняет конденсатор С8 от перезаряда, т. е. от перевода схемы U4 в тиристорный ключевой режим с фиксацией состояния, когда выключается напряжение питания + 9SW. Хотя эти предосторожности могут быть в большинстве случаев излишними, они были использованы на всякий случай, поскольку этот прибор является коммерческим изделием, где умеренная интенсивность отказов может уничтожить весь ваш доход (а также и вашу репутацию!).

Разнообразные идеи: микромощные ОУ. Контакт программирования можно использовать в качестве удобного управления выключением питания, как это показано на рис. 14.34.

Рис. 14.34. Использование контакта программирования для управления отключением питания.

Это проще, чем коммутировать напряжения источников питания ОУ, как мы вынуждены были сделать для других, больших по току нагрузок, как пример с метрономом. Большинство программируемых ОУ (3440, 4250) работает на втекающем токе Iуст, как это показано на рисунке, так что вы можете использовать эту простую цепь. Это может быть хорошей идеей; подключить высокоомный поддерживающий резистор на положительный источник питания ОУ для обеспечения шунтирования токов утечки и, следовательно, гарантированного полного выключения.

Некоторые ОУ являются «квазипрограммируемыми» в том смысле, что они допускают выбор нескольких фиксированных рабочих токов (в типовом случае 10 мкА, 100 мкА и 1 мА). Примерами этого могут служить ОУ ILC7612 и TLC251/271. Серия TLC250/270 к тому же имеет в корпусе несколько ОУ с «низким» (10 мкА на секцию), «средним» (150 мкА на секцию) и «высоким» (1 мА на секцию) значением тока покоя, которые определяются по части цифрового обозначения, а именно TLC27L2, TLC27M4 и TLC274 (соответственно низкий ток, сдвоенный; средний ток, счетверенный; высокий ток, счетверенный).

При использовании КМОП-ОУ в режиме компаратора следует остерегаться больших временных дрейфов напряжения Uсм, они вызываются миграцией ионов натрия в области затвора при долговременной подаче входного дифференциального напряжения, это не будет оказывать влияния на их работу в качестве ОУ, где обратная связь приводит к нулю дифференциальное входное напряжение. ЛинКМОП — серия TLC270 не страдает этой болезнью из-за ее легированного фосфором поликремниевого затвора.

Некоторые КМОП-ОУ характеризуются драматическим увеличением входного тока (утечки), когда работают при высоком напряжении питания и ненулевом входном напряжении; например, семейство ЛинКМОП ОУ фирмы TI может иметь ток Iвх порядка 20 нА при напряжении Uвх = +2 В и Uпит = ±9 В. Напомним также, что всем ОУ на полевых транзисторах (как на полевых с p-n-переходом, так и на полевых МОП) присуще катастрофическое возрастание входного тока при повышении температуры, в типовом случае удваиваясь каждые 10 °C. При высоких температурах ОУ на полевых транзисторах часто имеют более высокие входные токи, чем хорошие биполярные типы; см. рис. 3.30.

Это неприятный факт, что большинство микромощных ОУ имеют внутреннюю коррекцию для обеспечения единичного усиления. При низких токах покоя вам необходимы вся скорость нарастания и полоса пропускания, какие только можно получить, так что было бы чудесно приобрести декомпенсированные или некомпенсированные микромощные ОУ для использования в прикладных задачах с большим коэффициентом усиления. Имеется один такой ОУ, а именно, ОР-32 фирмы PMI, но его скорость нарастания и частота fT лишь слегка лучше, чем у единично-компенсированных ОУ, таких, как 4250 и 346.

14.13. Микромощные компараторы

Те же самые компромиссы между скоростью и мощностью, которые ограничивают эксплуатационные данные микромощного ОУ, также применимы и к компараторам. Однако что касается сравнения обычных компараторов и ОУ, всегда можно получить лучшие характеристики по быстродействию у компаратора, а не у ОУ, эквивалентной мощности; это происходит вследствие того, что интегральные компараторы не предназначены для использования в режиме с отрицательной обратной связью и в них отсутствует снижающая быстродействие частотная коррекция. Конечно, если вы не беспокоитесь о быстродействии, то ОУ будет зачастую решать эту задачу лучшим образом, как в выше приведенной схеме метронома.

Аналогично ОУ микромощные компараторы выпускаются в двух разновидностях, а именно, с программируемым и фиксированным током Iп. Примером первого может служить LP365-счетверенный программируемый биполярный компаратор, который характеризуется общим током потребления от источника питания 10 мкА; он может работать при общем напряжении источника питания от 4 до 36 В и имеет отдельный выходной эмиттерный контакт (как 311), так что можно сравнивать отрицательные напряжения и в то же время вырабатывать сигнал на логическую схему. Примером второго может служить LP339 — микромощная версия (15 мкА на секцию) популярного маломощного (200 мкА на секцию) счетверенного компаратора LM339. Фирма TI выпускает КМОП-аналоги схемы 339/393 (TLC339/393) даже с еще меньшим током покоя и прекрасными рабочими характеристиками по быстродействию и мощности; они также поставляют их с активными привязками (TLC3 702/4), так что вы можете не тратить впустую драгоценный ток (и быстродействие) на внешнюю резистивную привязку.

Необычный микромощный компаратор — это LT1040, в который введено выключение питания, что позволяет достичь среднего значения тока покоя в 0,1 мкА при внешнем стробировании раз в секунду. В противоположность этому вы можете использовать внутренний стробируемый генератор, который потребляет дополнительно 0,5 мкА. Времени ожидания в 1 с совершенно достаточно, если вы контролируете медленно меняющиеся величины, например уровень топлива в баке. ИС LT1040 представляет собой счетверенный компаратор, выполненный по КМОП-технологии, и он имеет выходные ключевые схемы с фиксацией состояния.

Кроме того, он имеет выходной контакт «импульсного питания», который находится в активном состоянии около 80 мкс в течение времени преобразования, так что вы можете запитать резистивную цепь (например, мостовую цепь с термистором в одной из ветвей) на входе также от выключаемого источника питания. Этот кристалл (или его ближайший аналог LT1041) был бы хорошим выбором просто в качестве низкочастотного микромощного генератора (см. следующий раздел), поскольку микроамперные генераторы не так-то просто разработать. Однако следует отметить, что это, в частности, нестабильный генератор.

Вы можете применить выключаемый источник и для питания обычных (т. е. быстродействующих) компараторов, если хотите провести редкие сравнения в известные моменты времени. Например, вам необходимо выполнить акустическое измерение дальности путем подачи коротких звуковых посылок, а затем измерить двойное время прохождения сигнала в прямом и обратном направлении по приходящему эху. При измерении разности между временами прихода начала и конца посылок мы сможем даже измерить скорость. Здесь важно быстродействие и с помощью логических КМОП-схем можно решить эту задачу, но вы, вероятно, захотите иметь рабочие характеристики полномощного компаратора (см. табл. 9.3). Выключение источника питания вполне естественно здесь, поскольку вы знаете, когда необходимо проводить само измерение. В табл. 14.8 представлены имеющиеся в настоящее время маломощные компараторы.

14.14. Микромощные таймеры и генераторы

В инструментальных средствах, питание которых производится от батареи, часто требуется формировать интервалы времени в час или около того. Вам может потребоваться провести редкие измерения с помощью различных датчиков, микропроцессора с выключаемым источником питания и системы связи (или регистрации данных) с выключаемым источником питания. Вся эта система должна «просыпаться» в заранее определенные моменты времени. Час — это достаточно большое время для установки выдержки времени с помощью RC-цепи; итак, вам потребуется более высокочастотный генератор и делитель (возможно, программируемый для задания интервала до следующего «просыпания»). Поскольку сам таймер — это только часть системы, которая функционирует постоянно, необходимо обеспечить его работу при низком значении тока. Какой же имеется выбор?

КМОП-релаксационные генераторы. Первая вещь, которую следует отметить, это то, что обычный КМОП-релаксационный генератор серии 4000 (см. рис. 8.90), работающий при нормальных напряжениях, отбирает довольно большой ток в режиме класса А, главным образом вследствие электропроводности между шинами питания, когда входной сигнал достигает порогового для КМОП-схем значения во время каждой половины цикла. Этот средний ток лежит где-то в пределах 50 мкА, когда напряжение питания составляет 5 В (быстро повышаясь при более высоком напряжении питания), и, как правило, не зависит от частоты колебаний. Решению самой проблемы не поможет установка быстродействующих серий 74НС или 74АС. Однако если сам генератор работает при напряжении 3 В, например от литиевой батареи, то его ток питания будет лежать в микроамперном диапазоне. На рис. 14.35 изображен такой микромощный генератор и указан ток потребления при различных напряжениях источника питания. При установке логических схем серии 74НС вы получите генератор с очень маленьким джиттером, хотя стабильность по напряжению схемы этого типа плохая (в типовом случае изменение частоты на 10 % при изменении напряжения от 1 В до 1,6 В).

Рис. 14.35. Микромощный КМОП релаксационный генератор.

Интегральные генераторы. IСМ7242 фирмы Intersil. Он представляет собой КМОП RС-генератор плюс 8-бит делитель, который работает при напряжении питания от 2 до 16 В и потребляет ток приблизительно 100 мкА при напряжении 5 В. Неприятен тот факт, что ток потребления не снижается значительно при низком напряжении источника питания. Типовой температурный коэффициент частоты составляет 2,5·10-4/°С.

ICM7240/50/60 фирмы Intersil/Maxim. Они аналогичны ICM7242, но имеют программируемые цифровые делители. Они потребляют такой же ток от источника питания.

ICM7207/A фирмы Intersil. Это КМОП кварцевые генераторы с делителями, предназначенные для обеспечения частот выходного сигнала соответственно 100 Гц/10 Гц и 10 Гц/1 Гц; для получения этих частот вы должны использовать кварцевые резонаторы с частотами 6,5536 и 5,24288 МГц. Эти кристаллы потребляют ток 260 мкА при напряжении 5 В, который падает до 80 мкА при напряжении 3 В. В их технических характеристиках записано, что они будут работать при снижении напряжения до 1 В на более низких частотах, токи потребления составят несколько микроампер.

ICM7555/6 фирмы Intersil и другие. Это КМОП-аналоги схемы 555, как правило, с улучшенными характеристиками (более низкий ток питания, более высокая максимальная частота, гораздо меньшие переходные процессы в токе питания). Ток покоя составляет 60 мкА при напряжении 5 В, который также почти равен рабочему току в режиме генератора, если используется большое значение времязадающего резистора. Типовое значение температурного коэффициента составляет 1,5·10-4/°С ИС 7556 — это сдвоенный 7555. Аналогичная схема LMC555 фирмы National потребляет ток 100 мкА и имеет температурный коэффициент 7,5·10-5/°С. Посмотрите в табл. 5.3 параметры других схем 555, выпускаемых фирмами TI, Advanced Linear Devices и Exar.

Операционные усилители. Релаксационный генератор на ОУ (рис. 5.29), построенный на микромощном ОУ, представляет собой хороший низкочастотный генератор. Используйте ОУ с подлинным КМОП выходным каскадом для обеспечения удвоенного размаха выходного сигнала между напряжениями питания, в особенности при низких напряжениях источника питания, с тем чтобы получить малое значение температурного коэффициента и надежную генерацию. В этом смысле хороши ОУ типа 7611/2.

LTI040. Это компаратор с выключаемым питанием выпускается фирмой Linear Technology и, как было указано выше, имеет внутренний микромощный генератор (ток 0,3 мкА на низкой частоте). Ток питания меняется линейно с частотой и определяется следующим образом: I (мкА) = f (Гц)/10. Генератор, в частности, нестабилен (0,2 %/°С, 10 %/В), но он определенно является микромощным на низких частотах.

COPS-таймер. ИС СОР498 фирмы National является представителем их COPS-серии микроконтроллеров с последовательным интерфейсом "MICROWIRE". В состав ИС COPS498 входит схема кварцевого генератора с частотой 32,768 кГц, который функционирует при токе 20 мкА (макс.) при напряжении питания 2,4 В. Он должен программироваться через последовательную шину, но тогда он может формировать запускающие импульсы с частотой 1 или 16 Гц. Стабильность несколько единиц x 10-6/°С является типовой для кристаллов «камертонного» типа.

Тактовая синхронизация календаря. Схемы ММ58174/274 фирмы NSC служат типичным примером кристаллов хронометрирования микропроцессоров. Они запускаются от схем батарейной поддержки, когда выключается питание компьютера, и они сохраняют рабочее время и информацию о дате, которые считываются (и устанавливаются) через шину данных компьютера как порт ввода/вывода. Схема 58174 фунционирует (работающий генератор) при токе 10 мкА (макс.) при напряжении питания 2,2 В. Аналогично кристаллу COPS его можно прерывать на периодические интервалы, но только в режиме потребления полной мощности и при напряжении питания 5 В (ток потребления 1 мА); а также подобно кристаллу COPS он должен программироваться через шину для установки интервала прерывания. Другие популярные кристаллы тактовой синхронизации календаря — это DP8570 (фирма National), ICM7170 (фирма Intersil), МС146818 (фирма Motorola) и MSM5832 (фирма Oki). Некоторые из них позволяют использовать высокочастотные (1 МГц или выше) кварцевые резонаторы для обеспечения лучшей температурной стабильности. Фирма Epson выпускает кристалл тактовой синхронизации календаря с внутренним кварцевым резонатором (RTC58321).

Схемы для наручных часов. Имеются в наличии низковольтные КМОП-кристаллы, спроектированные для запуска шаговых двигателей в наручных часах с аналоговым отображением времени. Например, для останавливаемой схемы ICM7245 требовался кварцевый резонатор с частотой 32,768 кГц, который работает от напряжения питания 1,5 В (одноэлементная батарея) и потребляет ток только 0,4 мкА; различные его разновидности вырабатывают выходные сигналы с частотами 1, 0,1 или 0,05 Гц. Поскольку он был спроектирован для хронометрирования, то обладает очень хорошей стабильностью, в типовом случае 10-7 во всем диапазоне напряжения питания. Фирма National предлагает схему ММ5368, выпускаемый в мини-DIP-коpпусе генератор с частотой 32 кГц, который потребляет ток 50 мкА (макс.) при напряжении 3 В и обеспечивает частоты выходного сигнала 1, 10 и 50/60 Гц. Их ИС ММ53107 потребляет ток 75 мкА при напряжении 3 В и при использовании кварцевого резонатора с частотой 1 МГц обеспечивает частоту выходного сигнала ~= 30 Гц.

Программируемый однопереходный транзистор. Однопереходный транзистор (ОПТ) представляет собой трехконтактный (эмиттер, база 1, база 2) прибор с отрицательным сопротивлением, который пользовался определенной популярностью в 60-х годах в триггерных схемах и несинхронизируемых генераторах. Этот прибор переходит в „тяжелый" режим от эмиттера к базе, когда контакт эмиттера становится более положительным, чем критическое напряжение триггера Uтр = ηUББ + 0,6, т. е. на падение напряжения на диоде выше фиксированной доли г| (это «отношение входного сопротивления к межбазовому сопротивлению» и в типовом случае составляет около 0,6) межбазового напряжения, он продолжает проводить до тех пор пока эмиттерный ток не упадет ниже некоторого минимального («ток впадины») значения. Схема классического генератора на ОПТ представлена на рис. 14.36, а с положительными импульсами в цепи базы 1, которые используются для переключения n-p-n-транзистора с целью формирования логических уровней.

Вы едва ли еще найдете ОПТ в каких-либо других схемах, поскольку и ОУ, и ИС типа 7555 могут выполнить эту задачу лучше. Однако существует необычная серия ОПТ, известная как программируемые ОПТ, в которых триггерные параметры , ток вершины и ток впадины) можно устанавливать с помощью внешнего делителя. Прибор 2N6028 в частности предназначен для пиковых токов порядка 0,1 мкА и может, следовательно, работать в режиме генератора с током, не превышающем микроампер. На рис. 14.36, б изображен генератор на частоте 10 Гц с выходными КМОП-логическими уровнями и рабочим током 1 мкА, посмотрите также рис. 6.57, где мы использовали ОПТ в микромощном преобразователе.

Рис. 14.36. Релаксационные генераторы на однопереходном транзисторе.

Более 800 000 книг и аудиокниг! 📚

Получи 2 месяца Литрес Подписки в подарок и наслаждайся неограниченным чтением

ПОЛУЧИТЬ ПОДАРОК