Приложение Б МАТЕМАТИЧЕСКИЙ ОБЗОР

Для того чтобы понять изложенный в этой книге материал, необходимо иметь некоторые познания в области алгебры и тригонометрии. Кроме того, полезно, хотя и не столь необходимо, уметь выполнять кое-какие действия с комплексными числами и производными (которые рассматриваются в разделе математического анализа). Это приложение содержит кратчайшее изложение основных положений алгебры комплексных чисел и дифференциального исчисления. Ни в коем случае не предполагается, что оно может заменить собой учебник. Для самообразования в области математики рекомендуем книгу: D. Kleppner, N. Ramsey. Quick Calculus (John Wiley & Sons, 1972).

Комплексные числа

Комплексное число представляется в следующей форме:

N = а + bi,

где а и b — действительные числа, а i представляет собой корень квадратный из — 1 (вместо i в остальных частях книги использован символ j для того, чтобы не возникало путаницы с обозначением малосигнального тока); а называют действительной частью комплексного числа, а b — мнимой. Для обозначения комплексных чисел используют иногда жирный шрифт или подчеркивают символ жирной линией. Во всех остальных случаях, когда нет специальных обозначений, предполагается, что вы сами знаете, когда перед вами комплексное число!

Комплексные числа, так же как и действительные, можно складывать, вычитать, умножать:

(а + bi) + (с + di) = (а + с) + (b + d)i;

(а + bi) — (с + di) = (a — c) + (b — d)i;

(а + bi)(c + di) = (ас + bd) + (bc + ad)i;

Все эти действия выполняются просто в том смысле, что i рассматривается как величина, на которую умножена мнимая часть, а все остальные — простая арифметика. Отметим, что i2 = — 1 (это используется в примере с умножением), а операция деления упрощается путем умножения числителя и знаменателя на сопряженное комплексное число, которое получается при изменении знака мнимой части на противоположный. Иногда сопряженное комплексное число отмечают звездочкой.

Если Nа + bi, то N* = а — bi.

Модуль комплексного числа равен

|N| = |а + bi| = [(а + bi)(a — bi)]1/2 = (а2 + Ь2)1/2, т. е. |N| = (NN*)1/2.

Для того чтобы определить модуль комплексного числа, нужно умножить это число на сопряженное и взять квадратный корень от произведения. Модуль произведения (или частного) двух комплексных чисел представляет собой просто произведение (или частное) их модулей.

Для действительной и мнимой частей комплексного числа иногда используется следующая запись:

действительная часть N = Re(N),

мнимая часть N = Im(N).

Для того чтобы получить действительную или мнимую часть, нужно записать число в виде а + bi и взять а или b. При этом может потребоваться выполнить умножение или деление, так как комплексное число может быть весьма запутанным.

Для представления комплексных чисел иногда используют комплексную плоскость. Она представляет собой такую же плоскость, как и плоскость с координатами х, у. При изображении комплексного числа действительная часть берется как координата х, а мнимая — как у, т. е. на этой плоскости используются оси ДЕЙСТВИТЕЛЬНАЯ (х) и МНИМАЯ (у), как показано на рис. Б.1.

Рис. Б.1.

Используя эту аналогию, иногда комплексные числа записывают с помощью координат х, у:

а + bi <-> (a, b).

Как и обычные точки с координатами х, у, комплексные числа можно представлять в полярных координатах; это представление называют тригонометрическим. Например, число а + bi можно записать и так (рис. Б.2):

a + bi = (R, θ),

где R = (а2 + b2)1/2 и = arctg(b/a).

Если учесть, что

eix = cosx + isinx

(это выражение, известное под названием формулы Эйлера, нетрудно получить, если представить экспоненциальную функцию в виде ряда Тейлора), то получим показательную форму записи:

N a + bi = Re,

R = |N| = (NN*)1/2 = (а2 + b2)1/2,

θ = arctg(b/a),

т. е. модуль комплексного числа R и угол θ — это просто полярные координаты точки, представляющей число на комплексной плоскости. Показательная (или полярная) форма представления удобна для выполнения операций умножения (или деления) комплексных чисел - модули чисел перемножаются (делятся), а углы — аргументы складываются (вычитаются):

(aeib)(ceid) = ace i(b+d).

Рис. Б.2.

И наконец, для того чтобы перейти от представления в полярных координатах к представлению в прямоугольных координатах, следует просто воспользоваться формулой Эйлера:

aeib = acosb + iasinb,

т. е. Re(aeib) = acosb, Im(aeib) = asinb.

Для того чтобы умножить комплексное число на экспоненциальную функцию, необходимо просто выполнить соответствующие операции умножения:

N a + bi,

Nix = (а + bi) (cosхisinх) = (acosx — bsinx) + i(bcosx + asinx).

Дифференциальное исчисление

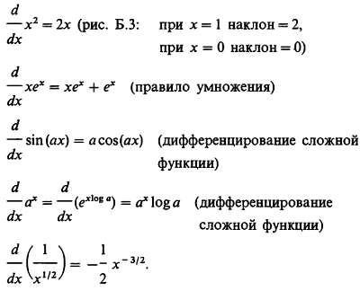
Начнем с понятия функции f(x), т. е. формулы, которая для каждого значения х позволяет найти значение у = f(x). Функция f(х) является однозначной, если каждому значению х она ставит в соответствие единственное значение у. Понятие функции у = f(x) иллюстрирует график, представленный на рис. Б.З.

Рис. Б.3.

Производная у по х определяется углом наклона графика у к оси х. Если вы проведете касательную к графику функции в некоторой точке, то наклон касательной в этой точке и есть dy/dx, т. е. производная сама по себе представляет функцию, так как ее значение определено в каждой точке. На рис. Б.З наклон в точке (1,1) определяется значением 2, а в точке начала координат он нулевой (немного ниже сказано, как вычисляется производная).

Пользуясь математическими терминами, можно сказать, что производная - это предел, к которому стремится отношение приращения у(Δу) к приращению х(Δх), когда Δх стремится к нулю.

Процитируем песенку, которую когда-то сочинили по этому поводу в Гарвардском университете (авторы Том Лехрер и Льюис Бранском):

В исходной функции от х (иначе у, в целях упрощенья)

Берем значенье аргумента, чуть меняем,

запоминаем Приращенье…

Сменили аргумент. Теперь о функции и до и после

Этого момента:

Ее мы вычислим, потом разделим y-рост на

приращенье Аргумента.

Идем дальше: разность x-ов устремив к нулю

и изменения в частном наблюдая,

Должны найти… должны (?), мне кажется, найдем

Предел, тем самым и работу завершая.

А найденный предел для функции исходной

И называют производной.

(На мелодию «Что-то должно измениться». W. Benton Overstreet.)

Дифференцирование - это прямая операция, и для основных функций составлены стандартные таблицы производных. Ниже приводятся основные правила нахождения производных (u и v — это функции х):

Некоторые производные

Последнее правило представляет собой правило дифференцирования сложной функции, оно распространяется на цепочку из любого числа функций и очень полезно для вычисления производных. Иногда функцию дифференцируют, чтобы определить значение производной в некоторой точке. В других случаях требуется найти минимум или максимум функции. Так как в точке экстремума производная равна нулю, то найденную производную приравнивают к нулю и разрешают полученное уравнение относительно х.

Рассмотрите следующие примеры:

Более 800 000 книг и аудиокниг! 📚

Получи 2 месяца Литрес Подписки в подарок и наслаждайся неограниченным чтением

ПОЛУЧИТЬ ПОДАРОК