Проектирование цифровых микромощных устройств

На первый взгляд проектирование микромощных цифровых устройств достаточно тривиальная задача: просто использовать КМОП-технологию везде, включая микропроцессоры и память. Правда? Почти так. КМОП-серии — это конечно правильный выбор, хотя биполярные логические схемы можно использовать в режиме с выключаемым источником питания. Но сейчас имеются особые разновидности КМОП-приборов и много ловушек, которые могут неожиданно возникать, так что при проектировании на КМОП-приборах можно получить все, что угодно, только не микромощное устройство. В этом заключительном разделе главы мы проведем обзор семейств КМОП-схем и способов проектирования на них, так что вы действительно добьетесь малого потребления мощности, что необходимо при использовании в качестве источника питания батареи.

14.15. КМОП-семейства

Как мы уже рассмотрели в гл. 9, имеется несколько КМОП-серий; выбор лучшей же серии зависит от вида конкретной прикладной задачи. Они представлены в табл. 9.1.

Серии 4000В/74С. Эта В - серия представляет собой модернизацию исходной КМОП-серии с металлическим затвором, в паспортных данных на которую указано, что она может функционировать при напряжениях источника питания от 3 до 15 В. Работа при предельном напряжении 3 В допустима, но, однако, сопряжена с высоким значением Zвых, плохой помехозащищенностью и малым быстродействием. На практике минимальное напряжение питания составляет 5 В. На верхнем же краю диапазона напряжений источника питания при переключении возникает значительный ток режима класса А и отмечается большая склонность к внезапному выходу схемы из строя от всплесков напряжений в цепи источника питания. Эти КМОП-семейства являются довольно привлекательными в смысле производительности выходного каскада, а именно ток в 1 мА или меньше при напряжении питания 5 В. Серия 74С по электрическим параметрам эквивалентна серии 4000В, включая и диапазон напряжений источника питания, но с реализацией логических функций и расположением контактов, как у 74 серии ТТЛ. Фирма Fair-child предлагает улучшенную серию — «Изопланарную С» (более быстродействующая при том же самом диапазоне напряжений), что делает и фирма Philips/Signetics (называется «LOCMOS» — МОП-структура с использованием локального окисления). Это единственная КМОП-серия, которая может работать в широком диапазоне наряжений питания; она идеальна при организации питания непосредственно от батареи с напряжением 9 В.

Серии 74НС и 74АС. «Быстродействующая» КМОП-серия с поликремниевым затвором (по быстродействию AС = 74LS, АС = 74F/74AS) работает в диапазоне напряжений питания от 2 до 6 В (или от 1,5 до 5 В) и на самом деле точно ориентирована на этот диапазон. Эти приборы являются достаточно сильными с хорошей защитой входных цепей и кажущейся свободой от ключевого режима с фиксацией состояния (тиристорного эффекта). Они имеют КМОП-пороги (т. е. половина напряжения UCC) и размах уровней выходного сигнала, равный напряжению питания. Сама AС-серия реализует большинство функций популярной серии 4000В (например, 74НС4046), а также функций обычной серии 74LS.

Серии 74НСТ и 74АСТ. Это варианты серий НС и АС, но с входными ТТЛ-порогами для обеспечения совместимости с ТТЛ-приборами, т. е. когда в одной схеме требуется взаимодействие ТТЛ- и МОП-приборов. Поскольку микромощные схемы, как правило, не имеют каких-либо биполярных ТТЛ-приборов, вы всегда можете выбрать серию НС/АС, учитывая ее большую помехозащищенность. Для НСТ- и АСТ-приборов требуется питание 5 В ± 10 %.

Схемы специального назначения с низким порогом. Как мы покажем ниже, мощность рассеивания КМОП-приборов в динамическом режиме пропорциональна корню из напряжения питания. Это мощный (!) стимул для работы при низком напряжении источника питания, что является основанием для использования в наручных часах субмикроваттных кристаллов (напряжение источника питания 1,5 В) с функцией генератор/делитель. Эти замечательные ИС могут быть очень полезны и не только из-за дешевизны вследствие их крупносерийного производства.

M2L (логика Микки Маус). Не будем проводить обзор возможностей по использованию нескольких дискретных элементов для формирования или инвертирования логического уровня; на рис. 14.37 эта идея представлена. Это может быть в особенности полезно в тех случаях, когда вам необходимо обеспечить интерфейс между схемами с различными напряжениями источника питания. Вы можете даже создать импровизированные вентили и пр., добавляя на выходах диоды или параллельные транзисторы.

Рис. 14.37.

Выбор семейства. Используйте серию 4000В/74С, если для вас безразличны быстродействие или высокий уровень выходного тока или если вы хотите использовать нестабилизированные или высоковольтные напряжения источника питания. Воспользуйтесь серией НС (или АС), если требуется быстродействие или производительность по выходу, но следует отметить ее более ограниченный диапазон напряжений питания. Семейства АС (и ACT) привносят больше проблем вследствие емкостной связи и отражения (эффекты длинной линии), а также переходных процессов в цепи источника питания (колы), что обусловлено крутыми фронтами сигналов и «здоровенной» нагрузочной способностью выходных формирователей. Их следует по возможности избегать, если только без них абсолютно нельзя обойтись. Как правило, избегайте приборов с порогами ТТЛ (НСТ, ACT), если только они не предназначены для обеспечения сопряжения с биполярными ТТЛ-схемами или схемами на n-МОП БИС с логическими ТТЛ-уровнями.

14.16. Обеспечение работы КМОП-схем в маломощном режиме

Имеется несколько типовых рекомендаций, которых следует придерживаться для того, чтобы добиться работы КМОП-приборов в режиме с низким значением тока. Кроме того, стоит расширить вашу осведомленность о патологиях КМОП-технологии.

Типовая процедура проектирования.

1. Обеспечьте в схеме как молено меньше точек с высокочастотными сигналами. КМОП-схемы не имеют тока покоя (иная природа, чем у тока утечки), но при переключении требуется ток для заряда внутренних (и нагрузочных) емкостей. Поскольку энергия, запасенная в конденсаторе, определяется как 1/2 CU2 и равна количеству энергии, рассеянной резистивной цепью заряда, то рассеянная мощность определяется следующим образом:

P = U2CCfC,

где f — частота переключений.

Следовательно, КМОП-приборы потребляют мощность пропорционально их частоте переключений, как показано на рис. 14.38 (сравните с рис. 8.18).

На их максимальной рабочей частоте они могут потреблять больше мощности, чем эквивалентные ТТЛ логические схемы. Эффективная емкость С зачастую приводится в паспортных данных и именуется как «емкость мощности рассеяния», к которой вы должны добавить и емкость нагрузки Сн, а уж затем пользоваться приведенной выше формулой.

Рис. 14.38. Динамическая мощность потребления КМОП-схем.

2. Внутри самой схемы поддерживайте все напряжения UCC и UИИ одинаковыми. В противном случае вы можете иметь ток, протекающий через входные диоды защиты. Даже хуже, вы можете перевести кристалл в тиристорный ключевой режим с фиксацией состояния (см. приведенные ниже патологии).

3. Позаботьтесь о том, чтобы размахи логических сигналов достигали уровней напряжения питания (максимальный перепад напряжения).

Перепады выходных сигналов КМОП-схем имеют максимальное значение. Уровни же выходных сигналов других приборов — биполярных ТТЛ-схем, генераторов, n-МОП-кристаллов — могут находиться где-то посередине, что приводит к появлению тока режима класса А и снижению помехоустойчивости.

4. Не оставляйте свободными входные контакты. Неподключенные входы являются «врагами» микромощного режима работы, поскольку могут вызвать значительный ток режима класса А (и даже генерацию), как только плавающий потенциал на входе достигнет уровня логического порога. Привяжите неиспользуемые входные контакты к шине земли (или UCC, если это не приведет к чему-нибудь нежелательному).

5. Приведите в порядок нагрузки с тем, чтобы сохранить в нормальном состоянии низкое значение тока потребления. Привязки к верхнему и нижнему уровням, светодиоды и выходные формирователи должны быть подключены так, чтобы в обычном состоянии ток был минимальным. Таким образом, например, используйте n-р-n- (а не р-n-р) транзистор для подключения высоковольтной нагрузки к узлу, который большую часть времени находится в низком состоянии.

6. Избегайте медленных переходов. Снова ток режима класса А является основным виновником. Входной сигнал синусоидальной формы, поступающий на КМОП-триггер Шмитта, может привести к большому потреблению тока от источника питания.

7. Введите токочувствительные резисторы в цепь питания UCC. При отказах определенного вида (см. ниже), в частности, которые приводят к статическим повреждениям, КМОП-кристалл может потреблять чрезмерный ток покоя; с помощью 10-омного резистора, включенного на каждой плате последовательно в цепь UCC (шунтированный со стороны нагрузки), можно легко выявить эту ситуацию. Подключение такого резистора к каждому кристаллу (обычно в этом случае нет необходимости в шунтировании) позволяет вам быстро обнаружить неисправный кристалл (рис. 14.39).

Рис. 14.39. Считывание тока питания («токовый шпион»).

8. Экранирование тока покоя. Типовой логический КМОП-кристалл серии НС или 4000В имеет точно определенный ток Iп, равный 0,04 мкА (тип.) и 5 мкА (макс). В большинстве случаев редко ток покоя имеет максимальное значение, но иногда это может произойти. Если вы работаете на низких частотах переключений (следовательно, низкий динамический ток) и требуется сравнительно низкий ток покоя, то вам может потребоваться экранирование входных кристаллов. Использование небольших последовательных резисторов, как рекомендовано выше, делает эту задачу гораздо более легкой. Мы отмечали, что в случае КМОП БИС (такие, как память большого объема) типовое значение тока покоя может быть близко к техническим требованиям фирм-изготовителей по максимальному току утечки — остерегайтесь!

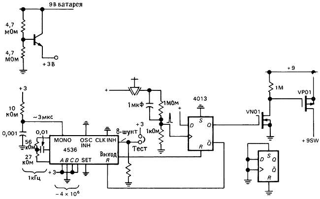
9. Блокировка источника питания по превышению лимита времени. Вы можете сэкономить много мощности, если позаботитесь о том, чтобы прибор выключался, когда его никто не использует. На рис. 14.40 показана простая КМОП-схема блокировки по превышению лимита времени, которая отключает коммутируемый источник питания с напряжением +9 В через час после включения прибора.

Рис. 14.40. «Выключение источника питания через час».

Вы должны были бы предусмотреть это в переносном приборе (например, универсальном измерительном приборе). Он использует схему 4536-генератор/делитель/одновибратор для сброса триггера, который управляет источником питания прибора. Схема работает при напряжении +3 В, с тем чтобы поддерживать потребление тока на уровне ниже 5 мкА. Использование выхода одновибратора предотвращает логические гонки (фронтов сигнала) и импульсы, а цепь «8-шунтирование» используется для тестирования схемы с помощью укорачивания этой задержки до 15 с. КМОП-ключи при низком токе покоя обеспечивают легкое сопряжение с источником питания.

Патологии КМОП-технологии и виды отказов. КМОП-схемы странно ведут себя в некоторых обстоятельствах, они могут отказывать самыми сверхестественными способами. Один из видов отказа — это катастрофическое увеличение их мощности рассеяния. Далее дается их краткое изложение.

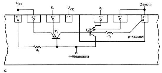
1. Тиристорный ключевой режим с фиксацией состояния. Это главная угроза для маломощного режима работы. Кремниевая подложка образует диодные переходы с элементами КМОП-схемы, образуя паразитную схему тиристорного типа (рис. 14.41), которая может включиться в тяжелых условиях. Она потребляет ток, как правило, 20-200 мА (большее значение для более новых КМОП-семейств) через входные (или выходные) диоды защиты (рис. 3.50), что обеспечивает включение паразитного тиристора.

Рис. 14.41. Паразитный 4-слойный однооперационный тринистор, образующийся в КМОП интегральных схемах.

(Из. Арр. Note 339. National Semiconductor Corp.)

Раз он остается в тяжелых условиях по электропроводности цепи питания, с напряжением приблизительно 1 В (от источника питания на землю), то это часто приводит к разрушению самой ИС (или даже источника питания). Для предотвращения этого тиристорного ключевого режима с фиксацией состояния, спроектируйте ваши схемы с последовательными входными токоограничивающими резисторами, которые устанавливаются в таких местах, как внешние входы, входы, которые могут быть перегружены, выходы, с которых сигналы выходят за пределы платы или в другие части схемы, питание которых производится от отдельных источников. Неблагоприятные условия по нагрузкам, которые могут возбуждать токи в КМОП выходных цепях, являются потенциальными причинами ключевого режима. Например, использование токового выхода КМОП цифро-аналогового преобразователя (работающего от напряжения +5 В и земли) для запитывания контакта суммирования ОУ (питание которого осуществляется от биполярного источника) кажется достаточно «разумным» решением; но при включении питания вы можете получить мгновенный ток, втекающий в этот вход ОУ, что переводит ЦАП в ключевой режим. Решением здесь может быть добавление диода Шоттки, подключенного на землю. (Новейшие цифро-аналоговые преобразователи спроектированы с соответствующей защитой; поищите в их описаниях фразу типа «защита Шоттки не требуется».) Другое место, где можно наткнуться на ключевой режим с фиксацией состояния, это при переключении больших индуктивных нагрузок с помощью мощных полевых транзисторов с МОП-структурой, чьи большие емкости обратной связи приводят к появлению высоких динамических токов на вентиле — формирователе (т. е. КМОП логическом выходе) в течение переходных процессов. См. ниже разд. «Сигнальная связь», где описан другой сценарий возникновения ключевого режима с фиксацией состояния.

Очень просто получить ключевой режим с фиксацией состояния и при подсоединении печатной платы к находящемуся под питанием разъему, поскольку сигнальная шина может подключиться раньше шины источника питания. (Для схем любого вида это плохая привычка подсоединять или отсоединять платы или модули при включенном питании.) При проектировании на КМОП-приборах стоит изучить официальные технические руководства, где описан этот ключевой режим с фиксацией состояния. В более новых типах КМОП-схем с поликремниевым затвором применены очень эффективные схемы защиты и некоторые фирмы-изготовители (например, National) утверждают, что их серии НС/НСТ или AC/ACT не могут быть переведены в ключевой режим с фиксацией состояния.

2. Сигнальная связь. Вследствие своих высоких полных сопротивлений КМОП-схемы склонны к емкостной связи соседних сигналов с крутыми фронтами, что приводит к выбросам в логическом сигнале. Например, привязки к верхнему и нижнему уровням с высоким полным сопротивлением допускают связь выбросов через емкость монтажа с ближайшими шинами, по которым проходят сигналы с крутыми фронтами; для борьбы с этим эффектом используйте небольшой (0,001 мкФ) шунтирующий конденсатор. Как правило, подходящий к панелям монтаж может привести к неисправности из-за этого механизма. Относительно высокая емкость может даже привести к связи с выходной шиной в особенности у КМОП-серий 4000В/74С, работающих при напряжении питания 5 В. В крайних случаях (например, переключение высоких напряжений с помощью реле в том же самом жгуте, где и логические уровни) связь может быть достаточной для вызывания тиристорного ключевого режима с фиксацией состояния.

3. Фазовый сдвиг тактовых импульсов. Как мы уже упомянули в гл. 9, относительно высокое значение Zвых КМОП-серий 4000В/74С может привести к неисправностям в синхронных системах в особенности, если шина тактовой синхронизации имеет тяжелую емкостную нагрузку, что приводит к задержке сигналов тактовой синхронизации относительно сигналов данных. Относительно большой разброс логических порогов КМОП-схем только отягощает эту ситуацию. В системах с нестабилизированным батарейным питанием важно проверить надежность функционирования схемы во всем диапазоне напряжения источника питания. Это неожиданно, но ситуация имеет тенденцию к ухудшению при более высоком напряжении UCC, когда задержки сигналов данных и времена переходных процессов становятся короче. Это один из аргументов для применения стабилизированных источников питания в питаемых от батареи КМОП-системах.

4. Виды отказов. Неисправность на входе может вызвать входной ток утечки (или короткое замыкание) на UИИ или на UCC. Повреждение выходного каскада часто является причиной существенного тока покоя. Это может привести к холостому ходу одного из формирователей, так что он не может быть ни источником, ни потребителем тока. В такой ситуации может быть ток покоя только в одном состоянии. Токочувствительные резисторы в цепях UCC, как это рекомендовано выше, облегчат задачу «выследить» и «поймать» эти неисправности. При использовании этого метода отметим, что легко быть одураченным, поскольку симптомом поврежденного входа может быть ненулевой ток покоя в здоровом кристалле, который работает на поврежденный.

Поврежденный КМОП-кристалл может работать только при очень низких скоростях (повреждение формирователя) или только на очень высоких частотах (повреждение входного каскада, отсутствие связи по постоянному току, емкостная связь). Аналогичный симптом может иметь место, если вы забыли подключить входной контакт: сама схема может «работать» на высоких скоростях благодаря емкостной связи фронтов (рис. 14.42). Привязка к нижнему уровню будет выявлять эту проблему, предотвращая флуктуации входного потенциала к порогу срабатывания. Как было показано в разд. 8.35, забывчивость подключения напряжения U приводит к сверхестественным симптомам, поскольку кристаллы могут получать питание через свои логические входы (через входные диоды защиты); хотя это питание пропадает, если все входы одновременно перевести в НИЗКОЕ состояние.

Рис. 14.42.

14.17. Микромощные микропроцессоры и периферийные устройства

Многие стандартные микропроцессоры имеют КМОП-эквиваленты. Следовательно, на первый взгляд могло бы показаться, что легко проектировать на микропроцессорах маломощные схемы. В действительности же большинство из этих КМОП-микропроцессоров представляют собой просто аналоги — контакт в контакт — процессоров, первоначально разработанных по n-МОП-технологии, и в большинстве случаев они не ориентированы на работу при батарейном питании, например не способны работать при низкой частоте тактовой синхронизации. Некоторые даже и не маломощные — например, схема 68020, которая рассеивает мощность приблизительно 1 Вт.

Поскольку мощность рассеивания КМОП-приборов обычно пропорциональна частоте тактовой синхронизации, то первый вопрос, на который следует дать ответ, — какую мощность потребляет схема при выключении сигнала тактовой синхронизации? Если в самом кристалле используется КМОП-технология из-за ее хороших электрических характеристик, но он не был предназначен для прикладных задач с крайне малой мощностью потребления, то в него могут входить некоторые не КМОП-схемы, которые приводят к значительной мощности рассеяния в статическом режиме. Остерегайтесь также тех кристаллов, в которых используется тактовая синхронизация неявным образом: в качестве примера можно привести (непрерываемый) строенный 16-разрядный счетчик, который совместим с микропроцессорами (шесть портов с третьим состоянием, разрядностью в байт, плюс порты управления). Он потребляет ток 10 мкА при остановленной тактовой синхронизации; однако сюрприз состоит в том, что для него необходимо тактовое колебание, даже когда он не общается с процессором. В его технических данных не указано, что сама тактовая синхронизация используется для синхронизации входов и что эта частота должна быть по крайней мере в три раза выше скорости счета. Таким образом, необходимо подавать на него высокую тактовую частоту, чтобы он функционировал как счетчик, а это приводит к избыточной мощности рассеяния.

Второй вопрос, на который следует ответить, — это насколько низкой может быть частота тактовой синхронизации, чтобы при этом сохранялись разумные рабочие характеристики? В состав некоторых процессоров могут входить динамические регистры, для которых предписана высокая минимальная частота тактовой синхронизации. При низкой частоте тактовой синхронизации некоторые процессоры (в частности, типа «контроллеров» — см. ниже) могут реагировать очень медленно; вы можете получить при прерываниях время задержки до 10 мс.

Зависимость компьютера от контроллера. Как правило, микропроцессоры делятся на две категории, согласно тому для каких целей они спроектированы. Типы, ориентированные на вычисление, имеют адресное пространство по крайней мере в 64К и используют только несколько циклов тактовой синхронизации на инструкцию (для достижения высокого быстродействия). Для них требуются внешние периферийные устройства, а именно: порты, таймеры, преобразователи и т. д. Ориентированные на управление типы предназначены для целевого использования в определенных приборах и обычно имеют небольшое адресное пространство (в типовом случае 2К или 4К), и выполнение одной инструкции проводится за много циклов тактовой синхронизации. С другой стороны, для них характерно наличие многочисленных встроенных параллельных портов, большого числа контактов прерываний и внутреннего формирователя тактовой синхронизации. В них часто входят таймеры, УАПП и даже аналого-цифровые преобразователи и энергонезависимое ОЗУ.

Некоторые примеры. Схемы 80C85, 80C86 и 80C88 представляют собой КМОП-аналоги популярных n-МОП вычислительных процессоров. ИС 80C85 (фирма Oki) при остановленной тактовой синхронизации потребляет ток 2 мА и 10 мА — при частоте тактовой синхронизации 6 МГц. Он может быть непригоден для микромощных применений, если только вы не используете его в режиме с отключением питания. Схемы 8C86 и 80C88 (фирмы Harris, Intel) лучше — имеют статический ток потребления ~0,1 мА (хотя он задается как 0,5 мА, макс). У них вы можете с целью экономии мощности останавливать тактовую синхронизацию, при этом сохраняется содержимое регистров и программных счетчиков.

Имеется тонкость в восстановлении на входе остановленного процессора сигнала тактовой синхронизации. Для обеспечения низкого значения мощности потребления в режиме резервирования вы должны выключать кварцевый генератор, а не только стробировать его выходной сигнал (конечно, вместе со схемой синхронизации; см. разд. 8.19). Однако из-за высокой добротности кварцевый генератор не может запуститься мгновенно, и генератор мегагерцевого диапазона частот в типовом случае имеет время восстановления от 5 до 20 мс; генератор с частотой 32 кГц может иметь это время до секунды (Q = 105). Следовательно, для восстановления сигнала тактовой синхронизации вы можете или подождать пока генератор «наберет скорость» перед стробированием его с помощью микропроцессора, или вы можете установить процессор в исходное состояние в течение этого периода. Первый метод обычно лучше, поскольку вы можете и не захотеть проводить перезагрузку каждый раз, как нужно запустить обработку (см. ниже «Отключение источника питания» — метод «теплой» загрузки).

Схема 82С85 (фирма Harris) представляет собой маломощный формирователь тактовой синхронизации, ориентированный на работу с микропроцессорами 80C86/88; его внутренняя схемотехника выполняет выключение тактовой синхронизации, остановку генератора (~25 мкА), работает на низких частотах и имеет дополнительные средства для микропроцессорного программного управления.

Схемы 80CЗ1/51 — это примеры популярных процессоров типа контроллера, спроектированные со специальными характеристиками и ориентированные на батарейное питание. В эти процессоры входит вплоть до 32 программируемых контактов шины ввода-вывода (ВВ), пара 16-разрядных таймеров, 128-байт встроенное ПЗУ (они могут использовать порты как мультиплексные шины для адресации 64К внешней памяти; схема 80C51 имеет, кроме того, масочное программируемое ПЗУ объемом 4К байт), 5 прерываний и программируемый последовательный порт. Они могут быть переведены в маломощный режим «ожидания» (< 1 мА при частоте тактовой синхронизации 1 МГц), в котором прерывания, последовательный порт и таймеры продолжают функционировать, в то время как тактовая синхронизация самого процессора прервана; содержимое всех регистров и встроенного ОЗУ сохраняется. Они также могут быть переведены в режим «выключения питания» с нулевым током, из которого их можно вывести только путем полного сброса, но при котором сохраняется содержимое внутреннего ОЗУ.

Схема 146805Е2 представляет собой аналогичный контроллер с прекрасной способностью по восстановлению из режима «остановки» с нулевой мощностью потребления через прерывание. В нем имеется внутренняя схемотехника формирования периода ожидания перед возобновлением обработки после запуска генератора. В технических условиях на него записано, что время запуска в типовом случае составляет 30 мс (300 мс макс.) при fтакт = 1 МГц, UCC = 3 В. Это, очевидно, непригодно для прикладной задачи, где требуется многократный запуск, скажем, 10 раз в секунду, но это было бы прекрасно при запуске системы раз в минуту. В серию 14805 входят различные модификации (определяется суффиксом) с отличными конфигурациями порта и памяти, маскируемым ПЗУ и т. д. Мы используем его в приведенном в следующем разделе примере проектирования.

В табл. 14.9 приведено большинство из наиболее интересных маломощных микропроцессоров, имеющихся в наличии на момент сдачи этого издания в печать.

Отключение источника питания. Конечно, вы можете заставить любой микропроцессор работать при низкой средней мощности, если включать источник питания только в течение короткого рабочего цикла. Это более просто сделать для n-МОП-схем, чем для КМОП, поскольку входы, такие, как WR', могут оставаться в ВЫСОКОМ состоянии при выключенном питании (для КМОП-схем такая ситуация привела бы к появлению питания на кристалле через входные диоды защиты), препятствуя подложным циклам записи. Следовательно, для КМОП-схем необходимо использовать внешние логические схемы, которые обеспечат аккуратное выключение. В любом случае надлежит решить вышеупомянутую проблему запуска тактовой синхронизации, которую вы можете решить с помощью внешних логических схем задержки, либо с помощью кристалла типа 82С85.

Мало кому понравится проводить полную «холодную» перезагрузку программного обеспечения на каждом цикле перезапуска. Лучший способ справиться с этим — это заставить ЦПЭ считывать с триггера «флаг включения питания» (постоянно включенные КМОП-схемы) на каждом перезапуске, проводя холодную загрузку только первый раз, после которого он устанавливает этот триггер.

Для n-МОП-процессоров с отключаемым источником питания вы должны во время «спячки» процессора хранить запускаемые фронтом запросы прерывания во внешних логических схемах, обслуживая их, когда процессор снова запущен. Вам возможно потребуется использовать этот же прием и для некоторых КМОП-процессоров, а именно для тех, которые теряют запускаемые фронтом прерывания в течение режима ожидания и остановки.

При отключении питания от n-МОП-процессоров, которые в типовом случае потребляют ток 100 мА или больше, позаботьтесь о применении хорошего «дюжего» полевого МОП-транзистора с сопротивлением Rвкл < 3 Ом при 5 В возбуждения на затворе.

Периферийные КМОП-устройства. Многие маломощные КМОП-кристаллы периферийных устройств представляют собой просто КМОП-копии их n-МОП аналогов, например параллельные порты 81С55 и 85С55. Их технические условия тоже почти точная копия исходных материалов по n-МОП-аналогам, правда с некоторыми изменениями. Зачастую эти технические условия не вполне корректны. Например, в них может задаваться выходной втекающий ток 2 мА при напряжении 0,4 В и вытекающий ток 100 мкА при напряжении 2,4 В, тогда как в действительности их формирователи с p-каналом могут обеспечивать вытекающий ток 2 мА, в частности, при напряжении 2,4 В. Входные пороги также могут быть перепутаны. Другая вещь, о которой следует побеспокоиться при использовании КМОП-приборов, является склонность к наводке плавающих потенциалов на входах при третьем состоянии шины. Фирма Harris и Intel добавляют в схему цепь «поддержки шины», которая вводит небольшую положительную обратную связь на вход для предотвращения появления тока режима класса А из-за плавающего потенциала на входах.

Остерегайтесь периферийных КМОП-устройств, которые потребляют ток «покоя», поскольку в них имеется тактовая синхронизация. Например, УАПП типа 65С51 и 82С52 потребляют ток около 2 мА на их рекомендованной частоте генератора (1,84 МГц при 1,4 мА/МГц для 65С51). Вы могли бы и выключить генератор, но тогда УАПП не смог бы принимать данные, например команду на включение. Другими периферийными КМОП-устройствами с токами покоя от 1 до 5 мА являются аналого-цифровые преобразователи, модемы видеоадаптеры, ЭСППЗУ и шифраторы клавиатуры. Сложные системы с несколькими такими приборами могут потреблять ток покоя 25–50 мА, что приводит к сроку службы 9-вольтовой батареи всего 10 ч. Если это вас устраивает, то прекрасно; в противном же случае необходимо отключать источник питания. Но будьте внимательны — входы и выходы могут себя вести дурно; например, шинные формирователи АЦП с третьим состоянием могут перейти в НИЗКОЕ состояние, когда отсутствует питание этого АЦП (в этом случае используйте отдельный КМОП формирователь третьего состояния).

Формирователи сигналов стыка RS-232 традиционно представляют собой мощные приборы: классический счетверенный формирователь 1488 потребляет ток в статическом режиме ±20 мА без учета тока нагрузки, а счетверенный приемник 1489 потребляет ток 15 мА. Некоторые современные кристаллы стыка RS-232 работают с малой мощностью потребления. Здесь описывается несколько их хороших разновидностей:

МС145406 фирмы Motorola. Он представляет собой строенный КМОП-формирователь/приемник, который будет работать при напряжениях источника питания от ±5 до ±13 В и имеет мощность рассеяния не более 15 мВт во всем этом диапазоне. Выходные КМОП-формирователи дают перепад выходного сигнала в пределах общего перепада напряжения питания, так что вы можете получить требуемый размах сигналов стыка RS-232 даже при напряжении питания ±5 В. Различные приемы были использованы в этой конструкции, с тем чтобы обеспечить работу КМОП-схемы с общим напряжением питания вплоть до 26 В, и допустить размах сигнала на входе на 20 В выше этого перепада напряжения.

LT1032. Это счетверенный биполярный формирователь сигнала стыка RS-232 с диапазоном напряжения источника питания от ±5 до ±15 В и током покоя 0,5 мА. Его можно выключать (нулевой ток) с помощью контакта управления; при выключении сами выходы переходят в третье состояние.

LT1039. Это строенный биполярный формирователь/приемник с диапазоном напряжений питания от ±5 до ±15 В и током покоя 4 мА. Аналогично схеме LT1032 у него имеется контакт выключения. В нем также предусмотрен контакт управления, который позволяет оставлять один из приемников во включенном состоянии, в то время как остальная часть кристалла отключается; вы можете использовать это для включения остальной части самого кристалла, когда что-нибудь поступает на вход. В выключенном режиме выход переходит в состояние с высоким полным сопротивлением.

Серия MAX230-239/ICL232; LT1080/1. Эти приборы, выпускаемые фирмами Maxim, Intersil и Linear Technology, представляют собой сдвоенные формирователи/приемники с внутренними преобразователями напряжения, так что они могут работать от единственного источника питания с напряжением +5 В, выдавая выходные сигналы с размахом ±9 В. Все они, за исключением МАХ233 и 235 (которые имеют встроенные конденсаторы), требуют подключения к преобразователям напряжения четырех внешних танталовых конденсаторов; их выходные сигналы с напряжением ± 9 В пригодны для питания низкотоковых нагрузок. Их ток покоя составляет 5 мА. Части этих кристаллов, а именно преобразователи напряжения, выпускаются отдельно, как схема МАХ680 или LT1026,- преобразователи единственного напряжения +5 В в сдвоенное напряжение ±10 В; их можно использовать для организации питания всех других приведенных выше кристаллов стыка RS-232.

DS14C88/89. Фирма National переработала по КМОП-технологии свою классическую биполярную схему с аналогичным наименованием. Формирователь 14С88 работает при напряжениях источника питания от ±4,5 до ±12 В, вырабатывая обычный для КМОП-схем размах сигнала до напряжений питания. При напряжении питания ±5 В этот счетверенный формирователь потребляет ток 30 мкА, макс, (ненагруженный), в то время как приемник потребляет 0,9 мА, макс, от его единственного источника питания с напряжением +5 В. (Фирма National также выпускает КМОП-кристаллы стыка RS-422 (DS26C31-32).)

14.18. Пример проектирования на микропроцессоре: регистратор данных типа «градус-день»

Давайте приведем пример разработки, где все вышеприведенные идеи сведены воедино. Мы разработаем небольшой регистратор данных с питанием от батарей, чья задача проводить текущий контроль температуры окружающей среды единожды за минуту, сохраняя средние значения «градус-день» в ОЗУ для последующего считывания их через последовательную систему передачи. Вы могли бы разместить такой прибор в удаленном месте, нанося ему визиты дважды в год, во время которых вы считываете его данные в портативный компьютер. Или вы могли предпочесть «собрать урожай» этих регистраторов, а затем считать их данные, после того как принесете их снова домой.

Прибор будет работать на трех щелочных C-элементах, со сроком службы батареи по крайней мере год. Для поддержания потребляемой мощности на низком уровне мы будем использовать КМОП периферийные устройства и КМОП-микропроцессор типа контроллера со встроенными режимами остановки. Применим режим включения источника питания самого ЦПЭ и схем предварительной обработки в течение кратковременных интервалов сбора данных, с запуском его от маломощного кристалла хронометрирования. Поскольку последовательный порт будет использоваться только время от времени, мы сделаем также и здесь выключение источника питания. Наша частная схема не является никоим образом уникальной; наряду с ней мы рассмотрим и альтернативные схемные решения.

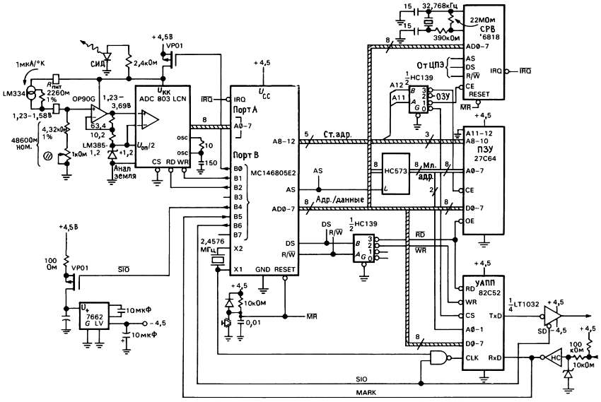
ЦПЭ. На рис. 14.43 показана схема нашей разработки.

Рис. 14.43. Пример схемы на универсальном микромощном процессоре

Мы начали с выбора КМОП-контроллера МС146805 фирмы Motorola, который предназначен для работы при напряжении питания вплоть до 3 В, в него входят встроенные схемотехнические решения для перехода в режим ОЖИДАНИЯ (малая мощность, работают генератор и таймер) или режим ОСТАНОВКИ (нулевая мощность, генератор остановлен, восстановление только через прерывание или сброс). В модификации с суффиксом - Е2 используются внешние ПЗУ и ОЗУ, но она имеет и внутреннее ОЗУ объемом 112 байт. При работе с источником питания напряжением 5 В ЦПЭ потребляет при функционировании ток 7 мА (тактовая синхронизация с частотой 5 МГц), в режиме ОЖИДАНИЯ-1 мА и в режиме ОСТАНОВКИ — 5 мкА. Поскольку нам необходимо регистрировать данные в течение только нескольких миллисекунд раз в минуту, а восстановление из режима ОСТАНОВКИ (благодаря запуску кварцевого генератора) занимает в типовом случае 30 мс, мы минимизируем мощность потребления с помощью использования формируемого внешней схемой прерывания, которое подготавливает прибор к каждому измерению.

Альтернативное решение — использование формируемого с помощью таймера ЦПЭ в режиме ОЖИДАНИЯ прерывания — обеспечивает средний ток потребления ЦПЭ по крайней мере 1 мА, что соответствует сроку службы батареи С-элементов только полгода. Этот срок можно, конечно, довести и до года, т. е. используя D-элементы; другое решение могло бы быть связано с работой на более низкой частоте генератора (скажем, 1 МГц), где ток в режиме ОЖИДАНИЯ существенно ниже. Еще одна возможность - это работа при напряжении питания 3 В, где ток потребления в режиме ожидания составляет приблизительно 150 мкА при тактовой частоте 1 МГц. Любое из этих решений вполне хорошее. В этом же примере мы будем придерживаться методов выключения питания, поскольку удастся продемонстрировать дополнительные технические приемы. При этом также получается приемлемая система хронометрирования с помощью кристалла календаря.

Тактовая синхронизация календаря. Для обеспечения тактовой синхронизации календаря нам требуется кристалл, который не только может сохранять временные параметры при низком токе потребления (все кристаллы календаря делают это), но также может обслуживать прерывания во время режима потребления малой мощности. Поскольку поначалу кристаллы календаря предназначались для компьютеров, работающих от сети переменного тока, где имеется изобилие мощности, когда ЦПЭ функционирует, то многие кристаллы не могут обслуживать прерывания в режиме малой мощности (батарейное резервирование). Мы сначала рассмотрим схему ICM7170, прекрасный кристалл календаря фирмы Intersil; он обрабатывает прерывание в режиме малой мощности, но имеет неуклюжую схему питания при работе от единственной батареи. «Вечно популярная» схема ММ 58274 фирмы National не может обрабатывать прерывание в режиме резервирования. Мы, наконец, решили остановиться на схеме МС14618 фирмы Motorola - это популярный прибор, который выпускается по крайней мере еще двумя другими фирмами-изготовителями и предназначен для использования с кристаллами ЦПЭ типа МС146805. Схему можно оставить работающей и при полном напряжении питания, она обеспечивает низкий ток потребления (50 мкА, макс, на частоте 32 кГц, внешний генератор), когда не снят запрет.

Фирма Motorola «любит» отображение в памяти устройств ВВ (ввода-вывода) и их схема МС146608 не является исключением. При этом отсутствует стробирование ввода-вывода, что предпочитает делать фирма Intel; вместо этого вы кодируете некоторую часть пространства памяти как «пространство ВВ». Только при использовании нескольких приборов ВВ в этой системе вы сможете запутаться при декодировании ВВ, как мы установили в разд. 10.06. Тогда мы поставим УАПП на «дно» внешней памяти (кристалл ЦПЭ резервирует нижние 80 байт для внутренней памяти и портов), а тактовая синхронизация календаря занимает ячейку 80Н, при этом используется тот же самый `НС139 — дешифратор, который разрешает доступ к памяти (см. ниже).

Память. В качестве стираемого программируемого ПЗУ мы использовали стандартную схему 27С64 (8Кx8), только нижняя четверть которой адресуется через 11-разрядную шину, к которой мы подключены (мы использовали верхнюю часть адресного пространства для устройств ВВ). ПЗУ меньшего объема было бы предпочтительнее, но фирмы-изготовители схем памяти, как правило, прекращают выпуск памяти меньшего объема, как только они осваивают выпуск кристаллов памяти большего объема. Для схемы 27С64 точно определен ток IСС = = 100 мкА, макс, когда отменен ее выбор; в действительности же статический ток потребления не превышает 10 мкА.

Следует отметить, фиксирование младшего адресного разряда из мультиплексной шины ЦПЭ и перекодирование пары сигналов фирмы Motorola (R/W', DS) в пару сигналов фирмы Intel (RD', WR'), которое удобно выполнить на половине дешифратора `НС 139 (другая половина делает адресное декодирование).

Внешнее КМОП ОЗУ (необязательно и не показано) расположено ниже ПЗУ в адресном пространстве (см. рис. 14.44) и подключено к той же самой шине, за исключением декодирования адреса. Еще раз о том, что ОЗУ меньшего объема было бы предпочтительнее, но формы-изготовители кристаллов не содействуют этому.

Рис. 14.44. Пример распределения памяти микропроцессора.

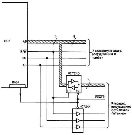
Последовательная передача. Для последовательной передачи (разд. 10.19) нам необходим УАПП и биполярный формирователь/приемник стыка RS-232. Поскольку последовательный порт будет использоваться только время от времени (в течение считывания и инициализации), то его можно оставить в выключенном состоянии, приводя с помощью ЦПЭ контроль подсоединения к нему какого-либо узла во время части его периодических рабочих циклов (раз в минуту). Одна возможность тогда заключается в использовании обычного УАПП (например, 8251) с управлением выключения источника питания с помощью бита с выходного порта самого ЦПЭ. Эта прекрасная идея, хотя вы должны быть осторожны, поскольку при выключенном питании УАПП не нагружает шину (или получает питание от нее, как это делает КМОП-кристалл). Хороший способ решить эту проблему заключается в использовании на шине НС буферов с третьим состоянием, включаемых между самой шиной и отключаемым от питания УАПП, переводя их в состояние с высоким полным сопротивлением на время выключения питания (рис. 14.45).

Рис. 14.45. Развязка шины данных от периферийного оборудования с отключаемым питанием.

В этом примере мы выбрали более простое решение, а именно используем КМОП УАПП, который оставляется под питанием все время, переключая генератор только тогда, когда используется последовательный порт; результирующий ток покоя, хотя он и не определяется в технических условиях, в типовом случае не превышает 20 мкА. Для простоты также оставим под питанием большую часть стыка RS-232. Формирователь является одной из секций маломощного счетверенного блока с управляемым выключением; в отключенном состоянии определен ток покоя, который равен 1 мкА (тип.), 10 мкА (макс). Отрицательное напряжение источника питания обеспечивается инвертором напряжения типа 7662, отключение питания которого осуществляется под управлением одного из битов порта ЦПЭ; хотя технические требования устанавливают ток Iп = 20 мкА (тип.), максимальный ток Iп составляет 150 мкА, это достаточный довод в пользу отключения питания от той части схемы, которая должна использоваться 10 мин в год! Отметим наличие токоограничивающего резистора с номиналом 100 Ом, поскольку нагрузка представляет собой короткое замыкание при начальном включении источника питания. Приемник стыка RS-232 мы создали на основе НС логического инвертора с фиксатором на диоде Шоттки и токового ограничителя при биполярном входном сигнале.

При оставлении приемника под питанием мы сможем определить, когда что-нибудь подключено к самому последовательному порту, поскольку «спящее» состояние стыка RS-232 («маркер» — отрицательное напряжение по крайней мере 3 В) приводит к появлению на выходе инвертора ВЫСОКОГО уровня (отметим привязку к верхнему уровню на входе). Вот почему выход инвертора кроме возбуждения самого УАПП подключен и к входному порту ЦПЭ. Конечно, и сам ЦПЭ мог бы распознать этот факт, но только в течение короткого интервала времени (< 1 с) каждую минуту, когда он «разбужен». Следовательно, на практике при подключении к последовательному порту пользователь должен иметь некоторое терпение, т. е. подождать пока это не произойдет.

Устройства предварительной обработки. В качестве датчика мы выбрали температурно-чувствительный источник тока LM334. Ток этого двухконтактного источника пропорционален абсолютной температуре и устанавливается с помощью единственного резистора Rycт: I (мкА) = 227T/Rycт, где температура Т измеряется в Кельвинах, а сопротивление Rycт - в омах. Он имеет податливость напряжения от 1 до 40 В и начальную точность 6 %.

В качестве АЦП мы выбрали простой AD803 — дешевый (меньше 5 долл.) преобразователь с последовательным приближением, внутренним формирователем тактовой синхронизации, выходами с тремя состояниями и единственным источником питания с напряжением +5 В. Он имеет удобный дифференциальный вход, со схемами установки полномасштабного диапазона. Поскольку он потребляет ток 1 мА, мы применили выключение источника питания — управление с помощью разряда порта ЦПЭ.

В этой реализации мы выбрали Rycт = 226 Ом, т. е. 1 мкА/К. Разумный диапазон измеряемых температур лежит в пределах от —20 °C до +50 °C, что соответствует диапазону изменения тока от 254 мкА до 324 мкА. Он должен быть согласован с входным диапазоном АЦП. Используемый конкретный АЦП имеет полномасштабный диапазон аналогового (опорного) напряжения 2Uоп, когда используется внешний источник эталонного напряжения Uоп; к тому же структура дифференциального входа позволяет добавлять смещение на вход. В наиболее простой конфигурации, как это показано на рисунке, подается напряжение смещения, равное Uоп; т. е. диапазон аналогового входного сигнала лежит в пределах от Uоп до 3Uоп. При использовании нашего источника питания с напряжением +4,5 В, эталонное напряжение 1,23 В обеспечивается источником эталонного напряжения на запрещенной зоне, скажем, LM385-1,2. Тогда диапазон аналогового входного сигнала составит от 1,23 до 3,69 В. Остальное просто, а именно, выбирая соответствующий нагрузочный резистор, установим нижнюю границу выходного сигнала самого датчика на напряжение 1,23 В, затем, добавляя каскад дифференциального усиления постоянного тока, установим верхнюю границу выходного сигнала датчика на напряжение 3,69 В. В соответствии с этим нагрузочный резистор датчика должен быть 4,84 кОм, за ним следует каскад с усилением напряжения KU = 7,26, как указано на схеме. Подстроечная регулировка нагрузочного резистора в диапазоне +10 % необходима, с тем чтобы согласовать начальные ошибки (LM334 — 6 %, LM385 — 2 %, смещение ОУ — 1 %). Следует отметить необычную конфигурацию во входной цепи автоматического регулятора напряжения, который обеспечивает нулевую точку усилителя постоянного тока, равную эталонному напряжению, в то же время обеспечивая смещение эталонного источника.

 Упражнение 14.1. Проверьте сами наши арифметические вычисления температурного диапазона, который обеспечивается приведенными на рис. 14.43 номиналами резисторов.

Отметим, что мы сопрягли АЦП через шину параллельного порта, а не более обычным способом, т. е. используя шину данных ЦПЭ. Мы сделали это так, поскольку иначе бы при отключенном питании АЦП нагружал эту шину. Быстродействие в этой прикладной задаче не важно (особенно поскольку время запуска генератора ЦПЭ может достигать 250 мс), а сама шина порта доступна и не используется.

Потребляемая мощность. В табл. 14.10 дано распределение тока потребления в каждом из этих трех рабочих состояний. Следует отметить большой разброс между «типовым» и «максимальными» токами покоя. Если применены «типовые» ИС, то средний ток потребления (предполагая время «бодрствования» 500 мс за минуту) составляет 168 мкА или 3 года работы на щелочных С-элементах (4500 мА·ч). В худшем случае средний ток потребления равен 680 мкА (9 месяцев) — предельное значение для необслуживаемого регистратора данных. Конечно, «худший случай» означает, что ток покоя каждой ИС определяется по проектному пределу. Имеются два решения: а) использовать гораздо более энергоемкие батареи, с тем чтобы гарантировать для худшего случая удовлетворительный срок их службы; или б) предварительно тщательно отобрать (измеряя ток Iп) ИС, которые определяют срок службы батареи, в данном случае сам ЦПЭ. В большинстве случаев вы сможете, вероятно, выйти из положения, придерживаясь правила в) жить опасно; большинство ИС имеют гораздо меньший ток утечки, чем указано в технических требованиях для худшего случая.

Программирование. Программирование ПЗУ является непосредственным и повторяет основную структуру программно-аппаратных средств, которые мы уже рассмотрели в гл. 11. Однако имеется несколько дополнительных советов.

При выключаемом источнике питания позаботьтесь о выделении времени для восстановления работоспособности питаемого им прибора. Им может быть генератор на кварцевом резонаторе, в этом случае требуемая задержка может составить десятки миллисекунд. Инвертор напряжения 7662 в этой схеме имеет большие номиналы конденсаторов и потребуется несколько миллисекунд для установки его напряжения. Если отключаемый прибор подсоединяется к шине порта (как, скажем, АЦП), то разряды шины порта должны быть либо установлены в НИЗКОЕ состояние, либо запрограммированы как входные, перед тем как сам прибор отключится. Если для развязки шины используются формирователи с третьим состоянием, позаботьтесь о переводе их в состояние высокого полного сопротивления до снятия напряжения с самого прибора.

Упражнение 14.2. Нарисуйте структурную схему регистратора данных типа день-градус. Правильно проведите мероприятия на разрядах параллельного порта, перед тем как «отправить его спать». Не забудьте инициализировать тактовую синхронизацию календаря и УАПП. Позаботьтесь о проверке наличия подключения к последовательному порту во время каждого рабочего цикла.

Альтернативное проектирование. Как мы установили вначале, при работе с напряжением питания 3 В вместо 4,5 В (поскольку напряжение батареи со временем всегда падает, лучше всего сделать понижение исходного напряжения +4,5 В с помощью микромощного стабилизатора с малым переходным напряжением типа LP2951 или ILC7663), ЦПЭ мог бы находиться в режиме ОЖИДАНИЯ, а не в режиме ОСТАНОВКИ. В режиме ожидания (200 мкА, макс, при напряжении 3 В и частоте 1 МГц) внутренний генератор работает и поддерживает как прерывания, так и функцию внутреннего таймера. Таким образом, внешняя система тактовой синхронизации календаря могла бы быть заменена простым маломощным генератором на частоту 32 кГц и делителем (например, дешевой ИС ММ5368 в мини-DIP-корпусе) для обеспечения формирования 1 импульса прерываний в секунду; внутренний таймер должен тогда переводить ЦПЭ в рабочее состояние в программируемый интервал времени, как было и раньше. Следует отметить, что в представленной конструкции большая часть энергии батареи расходуется системой тактовой синхронизации календаря — относительно дорогой кристалл чрезмерной сложности.

Упражнение 14.3. Нарисуйте исправленную схему регистратора температуры, который «засыпает» в режиме ОЖИДАНИЯ.

Изготовители предлагают несколько современных кристаллов, которые позволят вам упростить схему последовательного порта RS-232. В состав схем серий LT1080 и МАХ230 формирователей/приемников стыка RS-232 входят внутренние инверторы напряжения и в некоторых моделях имеется управление их «остановкой» с Iп = 1 мкА, тип. (10 мкА, макс). Мы могли бы, следовательно, заменить схему 7662 на ее дискретный аналог с выключением питания, а схему LT1032 — на единственную ИС МАХ235, в которую входят даже встроенные летающие конденсаторы. К несчастью, приемные секции последнего становятся «мертвыми» во время отключения, так что мы не можем использовать их также и для замены нашего приемника `НС04. В наличии имеются формирователи/приемники стыка RS-232, которые обеспечивают работу одного приемника («бездействие»?) во время микромощного выключения, например ИС LT1039; однако этот кристалл не дает решения проблемы в нашем случае, поскольку для него требуется непрерывная подача напряжения от источника питания во время режима бездействия, что потребовало бы непрерывной работы схемы 7662.

По поводу альтернативных решений последовательного порта стоит отметить, что вы можете в действительности исключить УАПП при использовании пары битов параллельного порта ЦПЭ для организации передачи и приема. Для реализации такого «программного» УАПП вы должны написать программное обеспечение для формирования и приема последовательных потоков бит. В обычной процедуре должна использоваться программная функция внутреннего таймера ЦПЭ, которая устанавливает подходящую символьную скорость. Функция передачи относительно тривиальна, поскольку вы только формируете «1» или «0» по каждому сигналу таймера. Приемная функция, оказывается, требует большего внимания, поскольку вы должны стробировать приходящий на порт бит с гораздо большей тактовой скоростью (в типовом случае в 8 раз выше символьной скорости), для того чтобы выбрать его значение вблизи середины двоичной посылки. Несмотря на проблемы с программированием, программная реализация УАПП часто более пригодна для небольших систем, поскольку позволяет отказаться от БИС.

Вместо прямых выходов стыка RS-232 в конструкцию мог бы входить отключаемый от источника питания модем, обеспечивающий подключение к телефонной линии. Прибор 74НС943 фирмы National был бы хорош в этом случае, обеспечивая ток покоя 8 мА при единственном источнике питания с напряжением +5 В. Пассивная схема «обнаружения вызова» (рис. 14.46) могла бы тогда заменить схему «обнаружения маркера» отрицательного уровня (см. рис. 14.43). Было бы лучше обеспечить запуск прерывания при обнаружении вызова, поскольку никому не понравится ожидать минуту, пока телефон ответит. В представленной конструкции присутствие маркирующего уровня (—3 В или более) могло бы также быть использовано для запуска прерывания.

Рис. 14.46. Обнаружение телефонного вызывного сигнала.

(С любезного разрешения. N. Jotikasthira и М. Bain, фирма Infinet. Inc.)

Упражнение 14.4. Покажите, как сделать запуск прерывания при поступлении маркирующего уровня. Позаботьтесь об обеспечении очистки прерывания программным способом.

Периферийный АЦП мог быть привязан к шине ЦПЭ (вместо порта), при этом КМОП-формирователи сигналов третьего состояния используются для формирования развязки отключаемого от питания прибора (рис. 14.45). Тот же самый прием можно было применить для минимизации потребления мощности от источника питания, если высококачественный УАПП (например, 85С30) как показано на рис. 11.13) подставляется вместо используемого здесь простого 85С52.

Немного философии: всегда соблазнительно постараться выжать последнюю каплю из микромощного проектирования, применяя дьявольские ухищрения в виде крайне маломощных приборов, отключения источника питания и др. Для нашей схемы вы смогли бы, вероятно, преуспеть в таком проектировании, где вместо С-элементов используются АА-элементы. Но крайние усилия (и цена) не имели бы в нашем случае значения, поскольку уменьшение на 20 % размера и веса не существенно для данной прикладной задачи. В действительности имело, вероятно, бы смысл еще больше упростить конструкцию, например, запитать ИС 7662 от того же самого отключаемого источника питания, что и периферийный АЦП, или даже оставить его под питанием постоянно.

Более 800 000 книг и аудиокниг! 📚

Получи 2 месяца Литрес Подписки в подарок и наслаждайся неограниченным чтением

ПОЛУЧИТЬ ПОДАРОК