9.3. Экономичный сенсорный выключатель освещения

Ерофеев Б. [27]

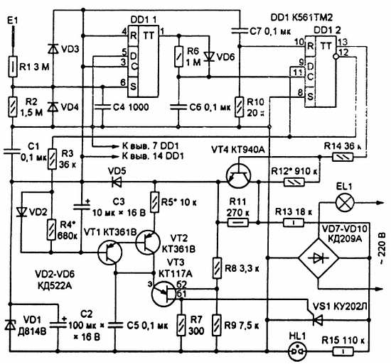
Помимо комфорта, который характерен для сенсорных выключателей, предлагаемое устройство обеспечивает плавный разогрев лампы накаливания, что заметно увеличивает срок ее службы. Вместе с тем в дежурном режиме схема потребляет минимальную энергию. Принципиальная схема сенсорного выключателя приведена на рис. 35. Он рассчитан на коммутацию лампы накаливания мощностью до 100 Вт.

Рис. 35. Принципиальная схема сенсорного выключателя

При включении питания пусковая цепочка, состоящая из элементов R10, С7 устанавливает триггер DD1.2 в состояние, при котором на выходе 13 образуется уровень лог. 0, а на выходе 12 — лог. 1. Конденсатор С3 пока разряжен, составной транзистор VT1, VT2 закрыт, и генератор импульсов, собранный на однопереходном транзисторе VT3, не работает. Поэтому тиристор VS1 закрыт, горизонтальная по схеме диагональ выпрямительного моста VD7-VD10 разомкнута, осветительная лампа EL1 погашена и горит неоновая лампа HL1, сигнализируя о наличии напряжения в сети, исправности лампы EL1 и облегчая поиск выключателя в темном помещении. Напряжение сети, выпрямленное диодным мостом, подается через резисторы R13, R11 и диод VD5 на стабилитрон VD1. Стабилизированное им напряжение служит для питания микросхемы DD1, конденсатор С2 — сглаживающий. Сопротивления резисторов R12 и R14 выбраны так, чтобы транзистор VT4 был заперт (потенциал базы ниже потенциала эмиттера). Таким является состояние схемы в режиме «Выключено». Ток, потребляемый устройством в этом режиме, немногим более 1 мА.

Для включения освещения необходимо коснуться сенсора Е1. Наведенное напряжение будет подано на вход S триггера DD1.1, который формирует прямоугольные импульсы. Первый же импульс через диод VD6 зарядит конденсатор С6 практически до напряжения питания. Положительный перепад напряжения с С6 поступает на вход С триггера DD1.2, изменяя его состояние. Когда на выводе 12 триггера DD1.2 образуется уровень лог. 0, начинается заряд конденсатора С3 через резисторы R3 и R4, при котором нарастает минус на базе составного транзистора VT1, VT2 относительно его эмиттера. Это вызывает плавное нарастание коллекторного тока составного транзистора, в результате чего генератор на однопереходном транзисторе VT3 формирует импульсы, отпирающие тиристор VS1 с уменьшающейся задержкой относительно момента перехода сетевого напряжения через нуль. Замыкание горизонтальной диагонали диодного моста тиристором приводит к зажиганию осветительной лампы EL1, включенной в вертикальную диагональ, а уменьшение указанной задержки — к нарастанию яркости свечения лампы EL1 и постепенному погасанию неоновой лампы HL1.

Повторное касание сенсора Е1 вновь изменяет состояние триггера DD1.2, устройство возвращается в исходный режим — и лампа EL1 гаснет.

Более 800 000 книг и аудиокниг! 📚

Получи 2 месяца Литрес Подписки в подарок и наслаждайся неограниченным чтением

ПОЛУЧИТЬ ПОДАРОК