Проектирование теплоотвода мощных схем

6.04. Мощные транзисторы и отвод тепла

Часто необходимо, как мы видели в приведенных выше схемах, использовать мощные транзисторы или другие сильноточные устройства, такие, как КУВ или силовые выпрямители, рассеивающие мощности во много ватт. Недорогой и очень распространенный мощный транзистор 2Ν3055, правильно смонтированный, рассеивает мощность до 115 Вт. Все мощные устройства выпускаются в корпусах, обеспечивающих тепловой контакт между их металлической поверхностью и внешним радиатором. Во многих случаях металлическая поверхность устройства связана электрически с одним из выводов (например, у мощного транзистора она всегда связана с коллектором).

В принципе задача теплоотвода — удержать переходы транзисторов или других устройств при температуре, не превышающей указанной для них максимальной рабочей температуры. Для кремниевых транзисторов в металлических корпусах максимальная температура переходов обычно равна 200 °C, а для транзисторов в пластмассовых корпусах равна 150 °C. В табл. 6.1 приведены некоторые часто применяемые типы мощных транзисторов и указаны их температурные параметры. Зная эти параметры, проектировать теплоотвод просто: зная мощность, которую прибор будет рассеивать в данной схеме, подсчитываем температуру переходов с учетом теплопроводности транзистора, радиатора и максимальной рабочей температуры окружающей транзистор среды. Затем выбираем такой радиатор, чтобы температура переходов была намного ниже указанной изготовителем максимальной. Здесь разумно перестраховаться, так как при температурах, близких к максимальной, транзистор быстро выходит из строя.

Тепловое сопротивление. При расчете радиатора используют тепловое сопротивление Θ, которое равняется отношению величины перепада температур в градусах к передаваемой мощности. Если теплопередача происходит только путем теплопроводности, то тепловое сопротивление - величина постоянная, не зависящая от температуры, а зависящая только от устройства теплового контакта. Для последовательного ряда тепловых контактов общее температурное сопротивление равно сумме тепловых сопротивлений отдельных соединений. Таким образом, для транзистора, смонтированного на радиаторе, общее тепловое сопротивление передаче тепла от p-n-перехода на внешнюю среду равно сумме тепловых сопротивлений переход-корпус θпк, соединения корпус-радиатор θкр и перехода радиатор-среда θрс. Таким образом, температура p-n-перехода будет равна

Τп = Τс + (θпкθкр + θрс)P

где Ρ — рассеиваемая мощность.

Рассмотрим пример. Приведенная ранее схема источника питания с внешним проходным транзистором имеет максимум рассеиваемой на транзисторе мощности 20 Вт при нестабилизированном входном напряжении +15 В (10 В падения напряжения, 2 А). Предположим, что эта схема должна работать при окружающей температуре 50 °C — не так уж невероятно для компактно расположенного электронного оборудования, — и постараемся удержать температуру переходов ниже 150 °C, т. е. намного ниже, чем указанные изготовителем 200 °C. Тепловое сопротивление от перехода к корпусу равно 1,5 °C/Вт. Мощный транзистор в корпусе ТО-3, смонтированный со специальной прокладкой, обеспечивающей электрическую изоляцию и тепловой контакт, имеет тепловое сопротивление от корпуса к радиатору порядка 0,3 °C/Вт. И наконец, радиатор фирмы Wakefield, модель 641 (рис. 6.6), имеет тепловое сопротивление на границе с внешней средой порядка 2,3 °C/Вт. Поэтому общее тепловое сопротивление между p-n-переходом и внешней средой будет равно 4,1 °C/Вт. При рассеиваемой мощности 20 Вт температура перехода будет на 84 °C выше температуры окружающей среды, т. е. будет равна 134 °C (при максимальной внешней температуре для данного случая). Итак, выбранный радиатор пригоден, а если необходимо сэкономить пространство, то можно выбрать и несколько меньший.

Рис. 6.6. Радиаторы для мощных транзисторов.

Фирмы-изготовители: IIERC, T - Thermalloy, WWakefield, (размеры даны в дюймах, l'' = 25,4 мм).

Замечания о радиаторах. 1. В схемах, где рассеиваются большие мощности, например несколько сотен ватт, может понадобиться принудительное воздушное охлаждение. Для этого выпускаются большие радиаторы, предназначенные для работы с вентиляторами и имеющие очень низкое тепловое сопротивление от радиатора к внешней среде - от 0,05 до 0,2 °C/Вт.

2. Если транзистор должен быть электрически изолирован от радиатора, как это обычно и необходимо, особенно если несколько транзисторов установлено на одном радиаторе, то используют тонкие изолирующие прокладки между транзисторами и радиаторами, а также изолирующие вкладыши для монтажных винтов. Прокладки выпускаются под стандартные транзисторные корпусы и делаются из слюды, изолированного алюминия и двуокиси бериллия ВеO2. При использовании теплопроводящей смазки они создают дополнительное тепловое сопротивление от 0,14 °C/Вт (бериллиевые) до 0,5 °C/В.т. Хорошей альтернативой классическому сочетанию прокладка из слюды плюс смазка могут служить изоляторы на основе кремнийорганических соединений без использования смазки с дисперсионным покрытием теплопроводным компаундом; обычно это нитрид бора или окись алюминия. Эти изоляторы чисты и сухи, удобны в употреблении, вам не грозит испачкать руки, одежду и электронику белым липким веществом, к тому же вы экономите уйму времени. Тепловое сопротивление этих изоляторов составляет 0,2–0,4 °C/Вт, т. е. вполне сравнимое с величинами «грязного» метода. Фирма Bergquist называет свою продукцию "Sil-Pad", Chomerics-"Cho-Therm", продукция SPC известна под названием "Koolex", a Thermalloy называет свою "Thermasil". Мы в своей работе с успехом используем все эти изоляторы.

3. Малые радиаторы выпускаются в виде простых насадок на малогабаритные корпусы транзисторов (подобные стандартному ТО-5). В случае малой рассеиваемой мощности (1–2 Вт) этого вполне достаточно и не надо мучиться, монтируя транзистор куда-то на радиатор, а потом тащить от него провода обратно к схеме (пример см. на рис. 6.6). Кроме того, существуют различные типы малых радиаторов для работы с мощными ИМС в пластмассовых корпусах (многие стабилизаторы, а также мощные транзисторы имеют такие корпуса), которые монтируются прямо на плату под корпус ИМС. Это очень удобно в схемах, где рассеивается мощность не больше нескольких ватт (пример см. также на рис. 6.6).

4. Иногда удобно монтировать мощный транзистор прямо на шасси или корпус прибора. В этом случае лучше использовать консервативный метод проектирования (корпус должен оставаться холодным), так как нагретый корпус нагреет и другие элементы схемы и сократит их сроки службы.

5. Если транзистор смонтирован на радиаторе без изоляции, то надо изолировать радиатор от шасси. Применение изолирующих прокладок рекомендуется всегда (например, модель Wakefield 103), если, конечно, корпус транзистора не заземлен по идее. Если транзистор изолирован от радиатора, то радиатор можно закрепить прямо на шасси. Но если транзистор выступает наружу из прибора (скажем, радиатор его смонтирован на внешней стороне задней стенки), то имеет смысл изолировать этот транзистор, чтобы никто до него случайно не дотронулся и не замкнул на землю (изолировать можно, например, прокладкой Thermalloy 8903N).

6. Тепловое сопротивление радиатор — внешняя среда обычно указывается, когда ребра радиатора установлены вертикально и обдуваются воздухом без помех. Если же радиатор установлен как-нибудь по-другому или есть препятствия на пути потока воздуха, то эффективность радиатора снижается (повышается тепловое сопротивление); лучше всего монтировать радиатор на задней стенке прибора, ставя ребро вертикально.

Упражнение 6.2. Транзистор 2N5320, имеющий тепловое сопротивление переход-корпус 17,5 °C/Вт, снабжен съемным радиатором типа IERC TXBF (см. рис. 6.6). Максимальная допустимая температура перехода 200 °C. Какая мощность может рассеиваться такой конструкцией при внешней температуре 25 °C? Как эта мощность уменьшается с каждым градусом увеличения температуры окружающей среды?

6.05. Ограничители тока с обратным наклоном характеристики

Для стабилизатора с простым ограничением тока рассеяние мощности на транзисторе будет максимальным, если выход закорочен на землю (случайно или из-за нарушения нормального функционирования схемы), и эта мощность рассеяния обычно превосходит мощность при номинальной нагрузке. Например, проходной транзистор в рассмотренном нами стабилизаторе, дающем +5 В при токе 2 А, будет при закороченном выходе рассеивать мощность 30 Вт (на входе +15 В, ток 2 А), а при номинальной нагрузке — 20 Вт в худшем случае (перепад напряжений 10 В при токе 2 А). Еще хуже обстоит дело для схем, в которых напряжение, падающее на проходном транзисторе, представляет собой небольшую часть выходного напряжения. Например, в стабилизаторе, дающем +15 В при 2 А от нестабилизированного питания +25 В, рассеиваемая мощность изменяется от 20 Вт (на полной нагрузке) до 50 Вт (при коротком замыкании).

С аналогичной проблемой мы сталкиваемся при работе с пушпульными усилителями мощности. При нормальных условиях мы имеем максимальный ток нагрузки при минимальном напряжении на транзисторе (амплитуда выходного сигнала около максимальной), и, наоборот, при значении тока нагрузки, близком к нулю (нулевое напряжение на выходе), напряжение на транзисторе будет максимальным. В случае короткого замыкания мы имеем максимальный ток нагрузки в самый неподходящий момент, а именно при напряжении на транзисторе, равном полному напряжению питания. В результате мощность рассеяния на транзисторе намного превышает нормальную.

Лобовое решение этой проблемы — применение массивных радиаторов и транзисторов с большой расчетной мощностью, работающих в далекой от опасной области характеристик (см. разд. 6.07). Но даже и в этом случае нехорошо, что в аварийных условиях в схеме будет протекать слишком большой ток, поскольку могут выйти из строя другие элементы. Лучше применить метод ограничения с обратным наклоном токовой нагрузочной характеристики, при которой выходной ток уменьшается в условиях короткого замыкания или перегрузки. Идея метода видна из схемы рис. 6.7 — опять же на примере стабилизатора 723 с внешним проходным транзистором.

Рис. 6.7. Мощный стабилизатор, снабженный схемой ограничения тока с обратным наклоном характеристики, а — схема; б — зависимость выходного напряжения от тока нагрузки. Iмакс./Iк.з. = 1 + [R2/(R1 + R2)Uст/UБЭ.

Делитель в цепи базы транзистора Т0 обеспечивает обратный наклон характеристики при коротком замыкании. При нормальном значении напряжения выхода +15 В ток в схеме ограничен величиной порядка 2 А, так как напряжение на базе транзистора Т0 равно +15,5 В, а на эмиттере +15 В (при повышенной температуре, при которой чип стабилизатора обычно работает, UБЭ равно ~ 0,5 В). Ток короткого замыкания будет меньше; при выходе, замкнутом на землю, выходной ток будет ~ 0,5 А, а рассеиваемая на транзисторе Т1 мощность будет меньше, чем при полной нагрузке. Это очень хорошо, так как нет необходимости проектировать теплоотвод с запасом, достаточно его рассчитать только для случая полной нагрузки. Величина тока короткого замыкания при заданном токе полной нагрузки определяется выбором номиналов резисторов токоограничивающей схемы.

Предупреждение: будьте осторожны при выборе значения тока короткого замыкания! Если переусердствовать, то можно построить источник питания, который «не запустится» на номинальную нагрузку. Ток короткого замыкания не должен быть слишком малым: приблизительно одна треть тока максимальной нагрузки при полном выходном напряжении.

Упражнение 6.3. Спроектируйте стабилизатор с внешним проходным транзистором и обратным наклоном характеристики при коротком замыкании, который даст ток 1 А при стабилизированном напряжении на выходе +5 В и всего лишь 0,4 А при коротком замыкании выхода.

6.06. Защита от больших напряжений

Как было отмечено в разд. 6.03, полезно на выходе стабилизированного источника питания иметь какую-нибудь защиту от превышения номинального напряжения.

Рассмотрим, например, источник питания +5 В, питающий большую цифровую систему (мы встретим много таких примеров после гл. 7). Входное напряжение стабилизатора может быть от +10 до +15 В. Если проходной транзистор выйдет из строя и коллектор замкнется на эмиттер (обычная неисправность), то все нестабилизированное напряжение будет приложено к питаемой схеме и результаты будут разрушительны. Хотя предохранитель, возможно, и расплавится, но вообще-то предохранитель и кремниевые элементы в схеме будут соревноваться — кто быстрее выйдет из строя, — и скорее всего предохранитель расплавится позже.

Эта проблема особенно серьезна для логических схем ТТЛ, которым требуется питание +5 В и которые не могут выдерживать больше 7 В. Другая опасная ситуация создается при работе от «стендового» источника питания с широким диапазоном выходных напряжений, имеющего нестабилизированное входное напряжение 40 В или выше, независимо от значения выходного напряжения.

Датчик перенапряжений на стабилитроне. На рис. 6.8 показана известная схема защиты, которая выпускается также в виде модуля фирмами Lambda (тип L-6-OV-5) и Motorola (МРС2004). Ее вставляют между выходом стабилизатора и землей.

Рис. 6.8. Защита от перенапряжения.

Если напряжение на выходе стабилизатора превзойдет пробивное напряжение стабилитрона и прямое напряжение на диоде (для изображенной схемы - порядка 6,2 В), КУВ включится и останется в этом состоянии до тех пор, пока его анодный ток не упадет до нескольких миллиампер. Недорогой КУВ типа 2N4441 может отводить ток 5 А постоянно и выдерживать всплески тока до 80 А, перепад напряжения на нем в проводящем состоянии обычно равен 1 В при 5 А. Резистор 68 Ом должен обеспечить нормальный ток стабилитрона (10 мА) при включении КУВ, а конденсатор добавлен, чтобы схема защиты не срабатывала от безвредных коротких всплесков напряжения.

Описанная схема, как и все схемы защиты подобного типа, жестко устанавливает при срабатывании по напряжению на выводах источника питания напряжение, «короткого замыкания» 1 В, и может быть выключена только при отключении питания. Так как на КУВ в проводящем состоянии падает небольшое напряжение, нет проблем с перегревом самой схемы защиты, поэтому такая схема защиты надежна. Важно только, чтобы источник стабилизированного питания имел какую-нибудь токоограничивающую схему или хотя бы плавкий предохранитель на случай короткого замыкания. Могут появиться проблемы с перегревом самого стабилизатора при срабатывании схемы защиты. Если он содержит внутреннюю токоограничивающую схему, то плавкий предохранитель не сработает и источник питания так и будет сидеть на схеме защиты с низким напряжением на выходе, пока кто-нибудь этого не заметит. Здесь хорошо применить схему защиты от короткого замыкания с обратным наклоном характеристики.

С этой простой схемой защиты связано несколько вопросов, в основном по поводу выбора напряжения стабилитрона. Последние выпускаются только на определенные значения пробивного напряжения, задаваемого, вообще говоря, с большим допуском, и часто не имеют резкого излома на вольт-амперной характеристике. Вместе с тем желаемое напряжение срабатывания схемы защиты может быть задано с довольно жестким допуском.

Рассмотрим источник питания 5 В, питающий цифровую логическую схему. Обычный допуск напряжения питания составляет 5-10 % от номинала, таким образом напряжение срабатывания схемы защиты не может быть ниже 5,5 В. Эту цифру еще нужно увеличить из-за переходных процессов в источнике питания: при резком изменении тока нагрузки может произойти скачок напряжения - всплеск и вслед за ним затухающие пульсации. Эта проблема усугубляется, если измерительные элементы отдалены и подсоединены длинными проводами (индуктивность). Получающиеся колебания накладывают динамические помехи на уровень выходного напряжения, и схема защиты не должна срабатывать. Поэтому ее напряжение срабатывания не должно быть меньше 6 В, с другой стороны, оно не должно превосходить 7 В во избежание повреждений логических схем. И вот когда вы начнете обдумывать схему с учетом допусков стабилитронов, конкретных значений их номинальных напряжений и допусков напряжения срабатывания КУВ, то вам приходится решать хитрую задачу. В схеме рис. 6.8 напряжение срабатывания может оказаться от 5,9 до 6,6 В даже при использовании обозначенного на схеме сравнительно дорогого 5 %-ного стабилитрона.

ИС-датчик перенапряжений. Проблемы, возникающие при построении простой схемы защиты на стабилитроне и КУВ (плохая предсказуемость и отсутствие подстройки), превосходно решаются при использовании специальной триггерной ИМС защиты, такой, например, как МС3423-5, TL431 или МС34061-2. Это недорогие ИМС в удобных корпусах (8-штырьковом мини-DIP или 3-выводном ТО-92), напрямую управляющие КУВ и очень простые в использовании. Например, ИМС МС3425 имеет регулируемые порог и время срабатывания, а также имеет вывод для сигнализации о недопустимом уменьшении напряжения питания (очень удобно для схем с микропроцессорами). ИМС содержит встроенный источник опорного напряжения, несколько компараторов и драйверов, и для построения всей схемы защиты требуется еще только два внешних резистора, КУВ и конденсатор (необязательно). Эти ИМС защиты относятся к классу схем «слежения за источником питания», куда входят такие сложные ИМС, как МАХ691, которые не только воспринимают падение напряжения, но и переключаются на батарейное питание в случае отключения питания в сети переменного тока, генерируют сигнал обратного переключения при восстановлении нормального питания и непрерывно контролируют отсутствие замыкания в схеме микропроцессора.

Модули защиты. Зачем что-то строить, если можно это купить?! С точки зрения разработчика самой простой схемой защиты является приспособление с двумя выводами, у которого на крышке написано «защита». Вы можете купить такие устройства у фирм Lambda или Motorola, которые предлагают серию модулей защиты от перенапряжения в нескольких диапазонах по току. Вы только выбираете необходимые вам номинальные напряжения и ток и подсоединяете защиту на выход стабилизированного источника питания постоянного тока. Например, самые маленькие устройства такого типа, выпускаемые фирмой Lambda, рассчитаны максимум на 2 А при следующем наборе фиксированных значений напряжения: 5, 6, 12, 15, 18, 20 и 24 В. Они выпускаются в монолитном исполнении в корпусе ТО-66 (малый металлический корпус для мощных транзисторов) и стоит 2,5 долл. за шт. Монолитные ИМС фирмы Lambda на 6 А выпускаются в корпусе ТО-3 (большой металлический корпус для мощных транзисторов) по цене 5 долл. за штуку. Выпускаются также гибридные ИМС защиты на 12, 20 и 35 А. Вся серия МРС2000 (Motorola) выпускается в монолитном исполнении (только 5, 12 и 15 В, рассчитанные на номинальный ток 7,5, 15 или 35 А). Первые два номинала выпускаются в корпусе ТО-220 (мощный пластмассовый), последний (только на 5 В) — в корпусе ТО-3 (мощный металлический). Цены неправдоподобно низкие — при покупке небольшими партиями ИМС этих трех номиналов по току стоят всего лишь по 1,96, 2,36 и 6,08 долл. соответственно. Эти схемы защиты имеют одну приятную особенность — у них высокая точность; например, 5-вольтовое устройство фирмы Lambda имеет точку срабатывания 6,6 ± 0,2 В.

Ограничители. Другое возможное решение вопроса защиты от перенапряжения — установка мощного стабилитрона или его аналога параллельно выходу источника питания. Это снимает вопрос о срабатывании на всплесках, так как стабилитрон немедленно перестает проводить, как только исчезает «лишнее» напряжение (не то что КУВ, у которого память, как у слона). На рис. 6.9 показана схема «активного стабилитрона». К сожалению, схема защиты на мощном стабилитроне также имеет свои недостатки. Если стабилизатор выйдет из строя, схеме защиты придется справляться с рассеянием большой мощности (UстIогр) и она сама может выйти из строя. Это и случалось, например, с серийным источником питания для магнитного диска на напряжение 15 В и ток 4 А. Когда в нем портился проходной транзистор, на стабилитроне 16 В, 50 Вт рассеивалась мощность больше расчетной и он тоже выходил из строя.

Рис. 6.9. Мощный «активный» стабилитрон.

6.07. Специальные вопросы проектирования сильноточных источников питания

Использование отдельных нестабилизированных источников для питания сильноточных цепей. Как уже упоминалось в разд. 6.03, хорошо, как правило, использовать отдельный источник для стабилитрона в мощном источнике питания. Таким путем рассеивание мощности на проходном транзисторе можно свести к минимуму, поскольку нестабилизированное напряжение, которое подается на проходной транзистор, может быть выбрано точно таким, какое нужно для достаточного «запаса сверху» (стабилизаторы типа 723 имеют для этой цели выводы питания U+). Например, стабилизатор, дающий на выходе +5 В, 10 А, может работать от входного напряжения 10 В с размахом пульсаций около 1–2 В и отдельного источника питания +15 В для питания элементов стабилизатора (опорный источник, усилитель ошибки и т. д.). Как говорилось выше, нестабилизированное входное напряжение должно быть выбрано достаточно большим в расчете на наихудший случай напряжения в силовой линии переменного тока (200 В), а также на допуски параметров трансформатора и конденсатора.

Линии связей. Для источников питания с большим выходным током или источников прецизионного напряжения следует тщательно продумать линии соединений в самом стабилизаторе и между стабилизатором и его нагрузкой. Если несколько различных приборов работают в качестве нагрузки одного стабилизатора, то все они должны присоединяться к источнику питания в точке, в которой подключен и датчик выходного напряжения стабилизатора, иначе флуктуации тока в одной из нагрузок повлияют на напряжение, поступающее к остальным нагрузкам (рис. 6.10).

Рис. 6.10. Заземление питания в общей точке («Мекка» заземления).

В действительности хорошо иметь, как показано на схеме, общую точку заземления («Мекка») для нестабилизированного питания, опорного источника и т. д. Проблему падения напряжения в соединительных проводах между источником питания и нагрузкой с большим током иногда можно решить путем вынесения измерительных элементов: клеммы, ведущие обратно к усилителю ошибки и опорному источнику, выводятся отдельно на клеммную колодку источника питания и могут или присоединяться к выходам стабилизированного напряжения прямо на этом месте (обычный способ), или от них могут быть проложены шины дальше и присоединены к нагрузке рядом с выводами напряжения питания (этот способ требует наличия четерых проводов, два из которых должны быть расчитаны на большие токи нагрузки). У большинства серийных источников питания имеется перемычка на задней стенке, соединяющей измерительные входы стабилизатора с его выходом, которую можно убрать для «вынесения» измерительных входов. Аналогично включаются четырехпроводные резисторы для измерения тока нагрузки при построении источников питания с точно удерживаемым постоянным значением тока в нагрузке. Более подробно об этом описано в разд. 6.24.

Параллельное включение проходных транзисторов. Если от источника питания требуются большие значения выходного тока, то приходится применять несколько проходных транзисторов, соединенных параллельно. При этом из-за разброса параметра UБЭ приходится последовательно с эмиттером каждого из них ставить небольшой резистор, как показано на рис. 6.11.

Рис. 6.11. Применение «балластных» эмиттерных резисторов при параллельном включении мощных биполярных транзисторов.

Эти резисторы приблизительно одинаково распределяют ток между проходными транзисторами. Значение R выбирается таким, чтобы падение напряжения на резисторе было ~0,2 В при максимальном значении выходного тока. Мощные ПТ могут быть соединены параллельно без дополнительных элементов благодаря отрицательному наклону зависимости их тока стока от температуры (рис. 3.13).

Область безопасной работы (ОБР). Последнее замечание о мощных транзисторах: явление, известное как «лавинный пробой», ограничивает одновременно и ток, и напряжение, которое может быть приложено к любому конкретному транзистору, поэтому изготовителем указывается область безопасной работы (это совокупность диапазонов безопасных напряжений при данном токе в зависимости от времени его протекания). Лавинный пробой связан с образованием «горячих точек» в транзисторных переходах и возникающем вследствие этого неравномерном распределении полного тока нагрузки. Этот факт накладывает на ток коллектора более жесткие ограничения, чем максимум рассеиваемой мощности (кроме случаев малых напряжений между коллектором и эмиттером). На рис. 6.12 показана область безопасной работы для широко применяемого транзистора 2N3055.

Рис. 6.12. Область безопасной работы мощного биполярного транзистора 2N3055 (с разрешения Motorola, Inc.). ― ― ― ограничен сечением выводов; --- температурное ограничение Тк = 250 °C (отдельные импульсы); _____ ограничение лавинного пробоя.

При UКЭ > 40 В лавинный пробой ограничивает постоянный ток коллектора до величин меньших, чем позволяет максимальное значение рассеиваемой мощности (115 Вт). На рис. 6.13 показана область безопасной работы для двух подобных друг другу мощных высокочастотных транзисторов: биполярного n-p-n-транзистора 2N6274 и n-канального МОП-транзистора VNE003A.

Рис. 6.13. Сравнение ОБР мощного биполярного n-p-n-транзистора и n-канального МОП-транзистора. --- 2Ν6274 (nрn); ____ VNE003A (n-канальный МОП).

При UКЭ > 10 В лавинный пробой ограничивает постоянный ток коллектора n-р-n-транзистора значениями, соответствующими мощности рассеяния меньшей, чем максимально допустимая паспортная величина 250 Вт. Эта проблема не столь серьезна для коротких импульсов и фактически перестает просматриваться при длительности импульсов менее 1 мс.

Обратите внимание на то, что МОП-транзистор не подвержен лавинному пробою; его ОБР ограничена максимально допустимым током (ограничение вносит сечение проводников, а их сопротивление для коротких импульсов тока выше, чем на постоянном токе), допустимой мощностью рассеяния и максимально допустимым напряжением затвор-исток. Более подробно об этом сказано в гл. 3, там где рассматриваются мощные транзисторы.

6.08. Программируемые источники питания

Часто возникает необходимость в наличии такого источника питания, который можно регулировать вплоть до нулевого напряжения, особенно в случае стендовых источников, где такая гибкость существенна. Кроме того, часто целесообразно «программировать» выходное напряжение каким-либо другим напряжением, цифровым кодом или, например, ручным переключателем. На рис. 6.14 показана классическая схема источника питания, допускающая регулировку Uвых вплоть до нулевого (в отличие от схем, использующих ИМС 723).

Рис. 6.14. Стабилизатор с регулируемым до 0 В выходом.

Отдельный расщепленный источник питания питает стабилизатор и дает точное опорное отрицательное напряжение (об опорных источниках подробнее см. разд. 6.14 и 6.15). Резистор R1 служит для установки выходного напряжения, и, так как инвертирующий вход потенциально заземлен, оно может меняться до нуля (при нулевом сопротивлении R1). Поэтому когда схема стабилизатора (это может быть интегральная схема или собранная из отдельных элементов) питается от расщепленного источника, не возникает трудностей, обусловленных низким выходным напряжением.

Чтобы сделать стабилизатор программируемым внешним напряжением, просто заменим Uоп напряжением, задаваемым извне (рис. 6.15). Остальная часть схемы останется без изменений.

Рис. 6.15.

Резистор R1 теперь будет масштабировать Uупр. Управление цифровым кодом можно получить заменой опорного напряжения на устройство, называемое «цифро-аналоговый преобразователь» (ЦАП) с токоотбирающим выходом. Эти устройства, которые мы рассмотрим позже, преобразуют двоичный код на входе в пропорциональный по току (или напряжению) сигнал на выходе. Хорошим выбором здесь будет устройство AD7548-монолитный 12-разрядный ЦАП с токоотбирающим выходом стоимостью около 9 долл. Заменив R2 на ЦАП, получим источник питания, программируемый цифровым кодом с шагом задания выходного напряжения, равным 1/4096 (2-12). Так как на инвертирующем входе потенциальная земля, от ЦАП не требуется значительного рабочего диапазона по напряжению. На практике R1 используется для выставления определенного масштаба преобразования цифрового кода, например 1 мВ на единицу входного кода.

6.09. Пример схемы источника питания

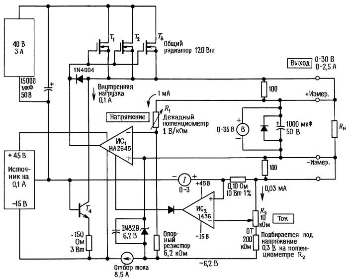
Лабораторный стенд питания, схема которого показана на рис. 6.16, дает возможность собрать вместе все проектные идеи.

Рис. 6.16. Лабораторный блок питания.

Для стендового питания общего назначения важна возможность регулировать выход стабилизированного питания вплоть до нулевого напряжения, поэтому для питания стабилизатора используется дополнительный расщепленный источник. ИС1 — это высоковольтный операционный усилитель, который может работать при полном напряжении питания 80 В. На выходе в качестве проходного транзистора мы использовали параллельно включенные мощные МОП-транзисторы, исходя из двух соображений — простоты возбуждения затвора и превосходной ОБР (характеристическая особенность всех мощных МОП-транзисторов). Такая комбинация обеспечивает рассеяние достаточной мощности (60 Вт на транзистор при температуре корпуса 100 °C), необходимую даже для умеренных значений тока, если обеспечивается столь широкий диапазон выходного напряжения. Последнее объясняется тем, что нестабилизированное входное напряжение должно быть достаточно большим, чтобы обеспечить максимум стабилизированного выходного напряжения, а в результате при низком напряжении на выходе падение напряжения на проходных транзисторах будет большим. В некоторых источниках эта проблема решается тем, что используется несколько диапазонов выходного напряжения и соответственно этому переключается и нестабилизированное входное напряжение. Имеются даже схемы, в которых нестабилизированный вход поступает с регулируемого напряжением трансформатора, управляемого в такт с выходом. В обоих случаях, правда, теряется возможность дистанционного программирования.

 Упражнение 6.4. Чему равна максимальная мощность рассеяния в проходных транзисторах на этой схеме?

R1 — это прецизионный многодекадный потенциометр для прецизионной и линейной регулировки выходного напряжения. Выходное напряжение сравнивается с опорным, получаемым от прецизионного стабилитрона 1N829 (температурный коэффициент 5·10-6 /°С при токе стабилитрона 7,5 мА). Эта схема ограничения тока существенно лучше простого токового ограничителя, который обсуждался выше, так как при использовании стендового питания иногда желательно установить точный и стабильный предел тока нагрузки. Обратите внимание на необычный (но удобный) метод ограничения тока путем его отвода через предназначенный для частотной коррекции вывод микросхемы ИС1, у которого при работе с малым током коэффициент усиления равен единице. Обеспечивая высокую степень стабилизации как напряжения (во всем диапазоне вплоть до 0 В), так и тока, данное устройство становится достаточно гибким в использовании лабораторным источником питания. При этом указанный способ ограничения тока делает этот источник питания также удобным источником неизменного тока. Транзистор Т4 обеспечивает постоянную токовую нагрузку 100 мА, обеспечивая хороший рабочий режим схемы даже при значениях выходных напряжения или тока, близких к нулю, за счет удержания проходных транзисторов в активном режиме. Этот приемник тока позволяет источнику питания «поглощать» некоторый ток от нагрузки без увеличения выходного напряжения. Это целесообразно при работе с некоторыми необычными видами нагрузки, с которыми иногда приходится сталкиваться, например, прибор с собственным источником питания, который может подать некоторый ток на выводы стенда питания.

Отметим наличие внешних измерительных входов, не слишком правильно соединенных с входными клеммами источника питания. Для прецизионного регулирования напряжения на нагрузке следовало бы подвести измерительные цепи к самой нагрузке, избегая падения напряжения на связующих проводниках, создающих паразитные цепи обратной связи.

6.10. Другие ИМС стабилизатора

ИМС 723 была оригинальным стабилизатором напряжения и все еще остается полезной. Существуют несколько улучшенных версий, которые, однако, во многом работают таким же образом, и вам при проектировании стабилизированного источника питания следует их рассмотреть. Микросхемы LAS10000 и LAS1100 фирмы Lambda, а также SG3532, выпускаемая фирмой Silicon General, могут работать при уменьшении входного напряжения вплоть до 4,5 В, поскольку в них используется «опорный источник с напряжением запрещенной зоны» (см. разд. 6.15), выдающий 2,5 В, а не 7,15 В напряжения стабилитрона, как в ИМС 723. В этих микросхемах имеются также встроенные схемы, отключающие питание кристалла при его перегреве; сравните с решением в стабилитроне 723 (выгорание!). Хотя у этих стабилизаторов выводы с теми же названиями, вы не можете просто вставить их в разъем, предназначенный для ИМС 723, так как (помимо прочих отличий) они предполагают более низкое опорное напряжение. Еще один стабилизатор, подобный ИМС 723, - это МС1469 (и его двойник с отрицательным питанием МС1463) фирмы Motorola.

Если вы посмотрите на современные схемы источников питания, то вы не часто встретите ИМС 723 или даже ее только что перечисленные улучшенные версии. Вместо этого вы увидите главным образом такие ИМС, как 7805 или 317, примечательной особенностью которых является отсутствие внешних элементов (ИМС 7805 не требуется ни одного!). В большинстве случаев вы можете получить все параметры, которые вам требуются, от этих имеющих высокую степень интеграции и простых в использовании «трехвыводных» стабилизаторов, включая сюда большой выходной ток (до 10 А) без внешних проходных транзисторов, подстраиваемое выходное напряжение, превосходную степень стабилизации и встроенные схемы ограничения тока и термовыключатель. Вскоре мы поговорим о них, но вначале в качестве прелюдии рассмотрим а) проектирование нестабилизированного источника питания и б) источники опорного напряжения.

Более 800 000 книг и аудиокниг! 📚

Получи 2 месяца Литрес Подписки в подарок и наслаждайся неограниченным чтением

ПОЛУЧИТЬ ПОДАРОК