Некоторые типичные схемы с операционными усилителями

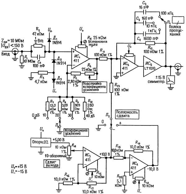
4.28. Лабораторный усилитель общего назначения

На рис. 4.74 показан «декадный усилитель» со связями по постоянному току с переключением коэффициента усиления, полосы пропускания и с широким диапазоном смещения выхода по постоянному току.

Рис. 4.74. Лабораторный усилитель постоянного тока с регулируемым усилением, полосой и сдвигом выходного напряжения.

Интегральная схема ИС1 представляет собой неинвертирующий ОУ со входом на полевых транзисторах, усиление изменяется от единицы (0 дБ) до 100 (40 дБ), шаг изменения откалиброван и равен 10 дБ; для подстройки усиления предусмотрен верньер. ИС2 — это инвертирующий усилитель; он обеспечивает смещение выходного напряжения в диапазоне +10 В; подстройка выполняется с помощью резистора R14, при этом формируется ток, поступающий на суммирующий вход ИС2. Конденсаторы С24 устанавливают сопрягающую частоту усиления на высоких частотах, так как часто нежелательно иметь чересчур широкую полосу пропускания сигнала (и шумов). ИС5 представляет собой усилитель мощности для низкоомных нагрузок и кабелей; схема обеспечивает выходной ток в диапазоне +300 мА.

Некоторые интересные особенности: входной резистор сопротивлением 10 МОм нельзя считать большим, так как ток смещения для ОУ типа 411 составляет 25 пА (ошибка 0,3 мВ при разомкнутом входе). Резистор R2 в сочетании с диодами Д1 и Д2 ограничивает напряжение на входе ОУ значениями от U_ до U+ +0,7 В. Диод Д3 сдвигает напряжение фиксации к U_ +0,7 В, так как диапазон синфазного сигнала ограничен значением U_ (если сигнал выходит за этот предел, то фаза выходного сигнала меняется на противоположную). При использовании показанных на схеме компонентов защиты входной сигнал может изменяться в диапазоне ± 150 В, не причиняя схеме вреда.

Упражнение 4.12. Проверьте, что коэффициент усиления схемы имеет указанное значение. Как работает схема переменного сдвига?

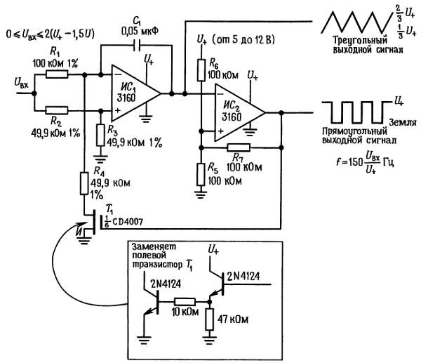
4.29. Генератор, управляемый напряжением

На рис. 4.75 показана схема, заимствованная из рекомендаций по применению ИС нескольких фирм-изготовителей.

Рис. 4.75. Генератор, управляемый напряжением.

ИС1 представляет собой интегратор, который устроен таким образом, что ток заряда С1(Uвх/200 кОм) изменяет свой знак, а не амплитуду в зависимости от состояния транзистора Т1 (находится в режиме проводимости или отсечки). Схема ИС2 образует триггер Шмитта с пороговыми уровнями, равными 1/3U+ и 2/3U_. Транзистор Т1 - это n-канальный полевой МОП-транзистор, который выполняет здесь роль переключателя; его использовать проще, чем схему на биполярных транзисторах, выполняющую такие же функции, но на всякий случай здесь же показана схема с использованием транзисторов n-p-n-типа. И в том, и в другом случае нижний конец резистора R4 заземлен при высоком уровне напряжения на выходе и разомкнут при низком уровне на выходе.

Особенность этой схемы состоит в том, что она запитана от единственного источника положительного напряжения. В ИС типа 3160 (отличается от 3130 наличием внутренней коррекции) в качестве выходных используются полевые транзисторы, благодаря которым напряжение на выходе изменяется в пределах между потенциалом земли и U+; при этом пороговые уровни в триггере Шмитта задаются точно и не имеют погрешности смещения, как это происходит при использовании в ОУ обычного выходного каскада, у которого пределы изменения выходного сигнала не заданы точно. В приведенной схеме частота и амплитуда треугольного сигнала стабильны. Обратите внимание, что частота зависит от отношения Uвх/U+; это значит, что если напряжение Uвх формируется из напряжения U+ с помощью резистивного делителя (образованного, например, некоторым резистивным преобразователем), то входная частота не будет изменяться с изменением U+, а только с изменением сопротивления.

Упражнение 4.13. Покажите, что выходная частота определяется выражением f(Гц) = 150Uвх/U+. Заодно проверьте, чему равны пороги в триггере Шмитта и токи в интеграторе.

4.30. Линейный переключатель на полевом транзисторе с ρ-n-переходом, с компенсацией Rвкл.

В гл. 3 мы более или менее подробно рассмотрели линейные переключатели на полевых МОП-транзисторах. В качестве линейных переключателей можно также использовать полевые транзисторы с p-n-переходом. Однако в связи с тем что затвор не должен проводить ток, нужно проявлять особое внимание к сигналам, поступающим на него. Типичная схема показана на рис. 4.76.

Рис. 4.76.

Для того, чтобы транзистор находился в режиме отсечки, потенциал затвора поддерживается на уровне ниже потенциала земли. Это значит, что если входной сигнал становится отрицательным, потенциал затвора должен быть меньше самого отрицательного значения входного сигнала по крайней мере на величину Uотс. Для того чтобы транзистор перешел в состояние проводимости, потенциал управляющего входа должен стать более положительным, чем самое большое положительное значение входного сигнала. При этом диод смещается в обратном направлении, а напряжение на затворе устремляется к значению напряжения истока через резистор 1 МОм.

Эта схема, конечно, нескладна, и может быть поэтому в линейных преобразователях чаще используют полевые МОП-транзисторы. Однако если воспользоваться операционным усилителем, то можно сделать красивый линейный переключатель и на основе полевого транзистора с р-n-переходом. В этом случае на суммирующем переходе инвертирующего усилителя можно подключить исток транзистора к мнимому потенциалу земли. Теперь для того, чтобы включить транзистор, достаточно сделать напряжение на затворе равным потенциалу земли. Еще одно преимущество такой схемы состоит в том, что она обеспечивает возможность полного устранения ошибок, обусловленных конечной величиной сопротивления Rвкл и его нелинейностью. На рис. 4.77 представлена эта схема.

Рис. 4.77. Переключатель на полевых транзисторах с p-n-переходом, использующий в своем составе ОУ, с компенсацией Rвкл.

Следует особо отметить два свойства этой схемы: (а) Когда транзистор Т1 находится в состоянии ВКЛ (затвор заземлен), схема представляет собой инвертор с идентичными импедансами во входной цепи и в цепи обратной связи. В результате устраняются все эффекты, связанные с конечным или нелинейным сопротивлением транзистора в состоянии ВКЛ, при условии, что полевые транзисторы согласованы по Rвкл. (б) Вследствие низкого значения напряжения отсечки транзисторов схема хорошо работает, если управляющий сигнал лежит в пределах от нуля до +5 В, что как раз соответствует уровням для стандартных цифровых логических схем (см. гл. 8 и 9). Если исток транзистора Т1 подключен к мнимой земле (суммирующий вход), то инвертирующая конфигурация упрощает работу схемы, так как в состоянии ВКЛ на исток Т1 не поступает никаких сигналов. Когда Т1 находится в состоянии ВЫКЛ, диод Д1 препятствует включению транзистора при положительных входных сигналах. Когда переключатель закрыт, влияние диода Д1 никак не сказывается.

Существуют p-канальные полевые транзисторы с p-n-переходом с низкими напряжениями отсечки, удобной конфигурации и с приемлемой ценой. Например, в семейство IH5009-IH5024 входят такие схемы, в которых в одном транзисторном корпусе размещаются четыре полевых транзистора плюс один полевой транзистор для устранения ошибок; для них Rвкл составляет 100 Ом, а цена не превышает двух долларов. Подключите еще ОУ и несколько резисторов и вы получите мультиплексор на 4 входа. Следует отметить, что подобный трюк с Rвкл можно проделать и в переключателе на полевых МОП-транзисторах.

4.31. Детектор нуля для ТТЛ-схем

Схема, изображенная на рис. 4.78, формирует прямоугольные колебания для логических схем семейства ТТЛ (имеющих входной диапазон от 0 до +5 В) из входного сигнала переменного тока любой амплитуды, не превышающей 100 В. Резистор R1 в сочетании с диодами Д1 и Д2 ограничивает размах входного сигнала значениями —0,6 и +5,6 В. Резистивный делитель R2R3 нужен для того, чтобы ограничить отрицательные значения напряжения на уровне —0,3 В, как это требуется для компаратора типа 393. Резисторы R5 и R6 определяют ширину петли гистерезиса, а резистор R4 необходим для установки порогов срабатывания триггера симметрично относительно земли.

Входное сопротивление сохраняет почти постоянное значение, так как величина сопротивления R1 велика по сравнению с сопротивлениями других резисторов входного делителя. Интегральная схема типа 393 использована потому, что на ее входах напряжение может изменяться вплоть до потенциала земли, а это позволяет работать с одним источником питания.

Упражнение 4.14. Убедитесь в том, что срабатывание триггера Шмитта происходит на уровнях +25 мВ.

Рис. 4.78. Детектор нулевого уровня с защитой входа.

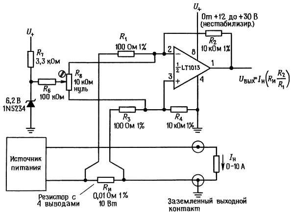
4.32. Схема измерения тока в нагрузке

В схеме, представленной на рис. 4.79, выходное напряжение пропорционально току в нагрузке. Нагрузка используется в стабилизаторах тока, измерительных схемах и в ряде других случаев. Напряжение на резисторе Rи, имеющем 4 вывода, изменяется от нуля до 0,1 В, при этом возможно появление синфазных помех, обусловленных резистивными эффектами в заземлении кабеля (обратите внимание, что источник питания на выходе заземлен). По этой причине ОУ включен как дифференциальный усилитель с коэффициентом усиления, равным 100. Напряжение сдвига регулируется с помощью внешнего резистора Rв, так как в ОУ типа LT1013 нет внутренней схемы регулировки сдвига (в ОУ типа LT1006 такая схема есть). Для регулировки можно использовать стабилитрон, который обеспечивает стабильность эталонного напряжения порядка нескольких процентов, так как при настройке схемы нужна небольшая коррекция напряжения (по крайней мере, на это надо рассчитывать). Для работы с одним источником был выбран ОУ типа 358, так как на его входах и выходе напряжение может изменяться до потенциала земли.

Напряжение U+ может быть нестабилизированным, величина коэффициента ослабления влияния напряжения источника питания (КОНП) более чем достаточна и составляет в данном случае 100 дБ (типичное значение).

Рис. 4.79. Усилитель для измерения тока в цепях большой мощности.

Более 800 000 книг и аудиокниг! 📚

Получи 2 месяца Литрес Подписки в подарок и наслаждайся неограниченным чтением

ПОЛУЧИТЬ ПОДАРОК