Источники питания специального назначения

6.20. Высоковольтные стабилизаторы

При проектировании линейных стабилизаторов, вырабатывающих высокое напряжение, возникает ряд специальных проблем. Поскольку напряжение пробоя обычного транзистора не превышает, как правило, 100 В, при разработке источников с более высоким напряжением необходимо применять некоторые нестандартные решения. В этом разделе мы представим набор таких способов.

Решение в лоб: высоковольтные компоненты. Выпускаются мощные транзисторы, как биполярные, так и МОП, с напряжением пробоя 100 В и выше; они даже и не очень дорогие. Например, МЛ 2005 фирмы Motorola — это 8-амперный мощный n-p-n-транзистор с напряжением пробоя коллектор-эмиттер 750 В и напряжением пробоя обратно смещенной базы 1500 В; стоимость его менее 5 долл. МТР 1Ν100 (аналогичен European BUZ-50) представляет собой 1-амперный мощный МОП-транзистор с напряжением пробоя 1000 В; цена несколько долларов. Благодаря превосходной области безопасной работы (отсутствие вторичного теплового пробоя), мощные МОП-транзисторы наиболее всего подходят для применения в высоковольтных стабилизаторах.

Используя усилитель ошибки в режиме работы вблизи уровня земли (делитель для съема выходного напряжения дает малую долю выхода), можно построить высоковольтный стабилизатор, в котором под высоким напряжением будет находиться только проходной транзистор и формирователь, работающий на него. На рис. 6.47 показан принцип построения такой схемы.

Рис. 6.47. Высоковольтный регулируемый источник питания.

В данном случае, это стабилизированный источник на напряжение от 100 до 500 В, в котором использованы проходной n-МОП-транзистор и формирователь. Т2 представляет собой последовательный проходной транзистор, который запускается от инвертирующего усилителя Т1. В качестве усилителя ошибки используется операционный усилитель, сравнивающий регулируемую долю выхода с прецизионным эталонным источником +5 В. Т3 обеспечивает ограничение по току путем отключения запуска Т2 при падении напряжения на резисторе 33 Ом, равном падению UБЭ. Остальные компоненты выполняют более тонкую, но необходимую работу. Диод защищает Т2 от обратного пробоя затвора, если вдруг Т1 решит понизить напряжение на стоке (в то время как выходной конденсатор поддерживает исток Т2). Различные небольшие конденсаторы обеспечивают нейтрализацию, которая необходима, поскольку Т1 работает как инвертирующий усилитель с усилением по напряжению и вносит неустойчивость в контур операционного усилителя (особенно в схеме с емкостной нагрузкой). Эта схема является исключением из общего правила, которое гласит, что транзисторные схемы не представляют электрической опасности!

Здесь мы не можем противостоять искушению несколько отклониться от темы: с небольшими изменениями (эталонный источник заменяется на сигнальный вход) эту схему можно превратить в превосходный высоковольтный усилитель, удобный для управления «ненормальными» нагрузками типа пьезопреобразователей. Для таких специфических применений схема должна быть способна как отводить, так и отдавать ток в емкостную нагрузку. Как это ни странно, схема работает как «псевдодвухтактный выход» с Т2, отдающим ток, и Т1, отводящим ток (через диод), в зависимости от необходимости; см. разд. 3.14.

Если высоковольтный стабилизатор проектируется только на нерегулируемое выходное напряжение, то проходной транзистор может иметь напряжение пробоя меньше, чем выходное напряжение. В предыдущей схеме замена резистора для регулировки напряжения на постоянный резистор 12,4 кОм превращает схему в нерегулируемый стабилизатор на +500 В. В этом случае вполне подойдет проходной транзистор на 300 В, потому что напряжение на нем никогда не превысит 300 В даже при включении и выключении, а также при коротком замыкании выхода. Последнее весьма проблематично, но, шунтируя Т2 300-вольтовым стабилитроном, эту проблему можно решить. Если стабилитрон может работать с большим током, он может и защитить проходной транзистор от короткозамкнутой нагрузки, если перед стабилизатором стоит подходящий предохранитель. Здесь может помочь активная схема на стабилитронах, упомянутая в разд. 6.06.

Стабилизация в цепи земли. Другой способ стабилизации высокого напряжения с помощью низковольтных элементов показан на рис. 6.48.

Рис. 6.48. Стабилизация в цепи земли.

Т1 — последовательный проходной транзистор, но соединенный с низковольтным концом источника питания; его «выход» поступает на землю. Напряжение на нем - это только часть выходного напряжения, и поэтому транзистор «сидит» вблизи уровня земли, что упрощает схему формирования. Как и раньше, следует обеспечить защиту во время переходных процессов включения-выключения и при перегрузках. Достаточно проста стабилитронная защита, показанная на рисунке, но надо помнить, что стабилитрон должен выдерживать ток короткого замыкания.

«Подъем» стабилизатора над уровнем земли. Для расширения диапазона напряжений стабилизатора, включая и простые трехвыводные стабилизаторы, применяют еще один способ - поднятие общего вывода стабилизатора относительно уровня земли с помощью стабилитрона (рис. 6.49). В этой схеме Д1 добавляет свое напряжение к обычному выходу стабилизатора. Д2 через повторитель Т1 устанавливает падение напряжения на стабилизаторе и совместно с Д3 обеспечивает защиту от короткого замыкания.

Рис. 6.49.

Транзистор с оптической связью. Существует еще один способ решения проблемы пробоя транзистора в высоковольтных источниках питания с применением сравнительно низковольтного проходного транзистора для нерегулируемого (известного) выходного напряжения. В подобных случаях высокое напряжение должен выдерживать только управляющий транзистор, но, используя оптически связанные транзисторы, можно избежать и этого. Эти приборы, о которых мы поговорим ниже в связи с сопряжением цифровых элементов в гл. 9, состоят в действительности из двух элементов, электрически изолированных друг от друга: светодиода, который излучает свет, если через него протекает ток в прямом направлении, и фототранзистора (или фотопары Дарлингтона), расположенных вблизи друг друга в непрозрачном корпусе. Прохождение тока через диод приводит транзистор в проводящее состояние, как если бы в транзисторе протекал базовый ток. Для того чтобы вывести фототранзистор в активный режим, как и в случае обычного транзистора, необходимо приложить коллекторное напряжение. В большинстве случаев базовый вывод отсутствует. Оптопары имеют, как правило, изоляцию, способную выдержать напряжение между входом и выходом в несколько тысяч вольт.

На рис. 6.50 показано несколько способов применения транзистора с оптической связью в высоковольтном источнике.

Рис. 6.50. Высоковольтный стабилизатор с оптической изоляцией.

На первой схеме фототранзистор Т2 закрывает транзистор Т3, если напряжение на выходе поднимается слишком высоко. На второй схеме, на которой показан только фрагмент с проходным транзистором, фототранзистор, находясь в возбужденном состоянии, увеличивает выходное напряжение, поэтому входы усилителя ошибки должны быть инвертированы. Обе схемы формируют некоторый выходной ток в цепи смещения проходного транзистора, поэтому для того чтобы удержать выходное напряжение от подъема при отсутствии нагрузки, между выходом и землей следует включить определенную нагрузку. Эту работу может выполнить делитель напряжения для съема выхода или отдельный шунтирующий резистор, подключенный к выходу, который, вообще говоря, всегда рекомендуется подключать в высоковольтных источниках.

Плавающий стабилизатор. Избежать применения высоковольтных компонентов в схеме управления источника высокого напряжения можно еще одним способом — «подвесить» управляющую схему на потенциал проходного транзистора, сравнивая падение напряжения на его собственном эталонном источнике с падением между ним и землей. Для такого рода применений предназначена превосходная ИС стабилизатора МС1466, которой требуется вспомогательный слаботочный плавающий источник напряжением 20–30 В для питания собственной схемы. Выходное напряжение ограничивается только проходными транзисторами и изоляцией вспомогательного источника питания (напряжением пробоя изоляции трансформатора). Схема МС1466 характеризуется очень хорошей стабилизацией и прецизионной схемой ограничения тока, поэтому она вполне подходит для точных «лабораторных» источников питания. Однако следует предостеречь вас: в МС1466 в отличие от большинства современных стабилизаторов нет внутренней тепловой защиты.

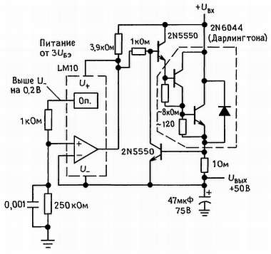
Изящный способ построения плавающего стабилизатора может быть осуществлен с помощью недавно появившейся ИС — LM10 — сочетания операционного усилителя и источника эталонного напряжения, явившей собой знаменательное событие в технологии производства ИС со времени открытия Видлара (см. разд. 4.13). Эта схема работает только от одного источника питания 1,2 В, т. е. ее можно подключить к перепаду база-эмиттер проходного транзистора Дарлингтона! Пример показан на рис. 6.51.

Рис. 6.51. Высоковольтный «плавающий» стабилизатор.

Если вы любите аналогии, то представьте себе жирафа, который измеряет свой рост, глядя на землю с высоты, а затем стабилизирует его, меняя соответствующим образом длину шеи. Схема TL783 фирмы Texas Instruments - это ИС стабилизатора на 125 В, которая работает аналогичным образом; в случае небольших токов она заменяет схему на дискретных компонентах, показанную на рис. 6.51.

Последовательное соединение транзисторов. На рис. 6.52 показан трюк с последовательным соединением транзисторов для увеличения напряжения пробоя.

Рис. 6.52. Последовательное включение транзисторов для повышения напряжения пробоя.

Транзистор T1 управляет последовательно соединенными транзисторами Т2-Т4, которые делят между собой большое напряжение между коллектором Т2 и выходом. Одинаковые базовые резисторы выбираются достаточно малыми, чтобы обеспечить полный выходной ток транзисторов. Аналогичная схема будет работать и на МОП-транзисторах, но в этом случае следует подключить, как показано на рисунке, диоды защиты от обратного пробоя затвора (относительно прямого пробоя затвора вам не следует беспокоиться, поскольку МОП-транзисторы будут достаточно быстро включаться еще задолго до пробоя затвор-канал). Заметьте, что резисторы смещения дают некоторый выходной ток, даже когда транзисторы выключены, поэтому должна быть минимальная нагрузка на землю для того, чтобы предотвратить подъем выходного напряжения выше стабилизированного уровня. Во многих случаях целесообразно включить параллельно резисторам делителя небольшие конденсаторы для того, чтобы обеспечить работоспособность делителя на высоких частотах. Емкость конденсаторов должна быть достаточно большой для того, чтобы нейтрализовать разницу входных емкостей транзисторов; в противном случае будет неравное деление и общее напряжение пробоя уменьшится.

Последовательно соединенные транзисторы можно использовать, конечно, не только в источниках питания. Их иногда можно увидеть в высоковольтных усилителях, хотя часто это и необязательно, так как выпускаются высоковольтные МОП-транзисторы.

В высоковольтных схемах типа этой можно легко упустить из виду тот факт, что могут потребоваться 1-ваттные (и более) резисторы, а не стандартные на 1/4 Вт. Непосвященных ожидает более тонкая ловушка, а именно, максимальное напряжение, достигающее 250 В, для стандартных («угольных») резисторов на 1/4 Вт независимо от мощности рассеяния. Угольные резисторы проявляют на высоких напряжениях довольно странное поведение коэффициентов сопротивления по напряжению, не говоря уж о постоянных изменениях сопротивления. Например, при реальных измерениях (рис. 6.53) на делителе 1000:1 (10 МОм, 10 кОм) при напряжении 1 кВ отношение оказывается равным 775:1 (ошибка 29 %!); обратите внимание, что мощность соответствовала номинальной. Этот «неомический» эффект играет важную роль, в частности, в делителях для съема выходного напряжения в высоковольтных источниках питания и усилителях. Будьте внимательны! Фирмы, такие как Victoreen, выпускают резисторы различного типа, предназначенные для подобных высоковольтных применений.

Рис. 6.53. Угольные композиционные резисторы показывают снижение сопротивления при напряжениях выше 250 В.

Стабилизация входного напряжения. В высоковольтных источниках питания особенно в тех, которые работают с малыми токами, иногда применяют другой способ - стабилизацию не выходного напряжения, а входного. Обычно это делается с помощью высокочастотных импульсных преобразователей постоянного тока, поскольку попытка стабилизировать вход переменного напряжения 60 Гц приводит к слабой стабилизации и высокому уровню остаточной пульсации. Основная идея показана на рис. 6.54.

Рис. 6.54. Высоковольтный импульсный источник питания.

Трансформатор Тр1 и связанная с ним схема формируют некоторое промежуточное нестабилизированное напряжение, допустим, 24 В; можно использовать и аккумулятор. От этого напряжения работает генератор прямоугольных импульсов, на выходе которого размещается двухполупериодный выпрямитель и фильтр. Отфильтрованный постоянный ток является выходным сигналом, часть которого поступает обратно на генератор для управления скважностью или амплитудой в зависимости от выходного напряжения. Поскольку генератор работает на высокой частоте, реакция схемы достаточно быстрая, а выпрямленное напряжение легко фильтруется, поскольку оно происходит от прямоугольного колебания, подвергнутого двухполупериодному выпрямлению.

Трансформатор Тр2 должен быть рассчитан на работу с высокочастотным сигналом, так как обычный мощный трансформатор с наборным сердечником будет иметь значительные потери. Подходящие трансформаторы изготавливают из железного порошка, феррита или с использованием тороидальных ленточных сердечников; они намного легче и меньше по сравнению с традиционными мощными трансформаторами той же мощности. Здесь не использованы высоковольтные компоненты, за исключением, конечно, выходного выпрямительного моста и конденсатора.

Читая последний параграф, искушенный читатель возможно испытает своего рода déjà vu[1]. Действительно, это все очень похоже на импульсный стабилизатор (разд. 6.19). Одно существенное отличие состоит в том, что импульсные источники обычно используют индуктивности в качестве энергозапасающих элементов, в то время как высоковольтный источник со стабилизацией входа использует Тр2 как «обычный» (хотя и высокочастотный) трансформатор. То, что роднит высоковольтные источники с импульсными, так это высокочастотные пульсации и помехи.

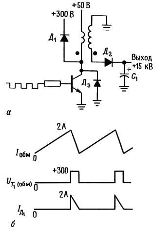
Высоковольтные выпрямители для видеомониторов. Для формирования высокого постоянного напряжения (10 кВ и выше), необходимого в телевизорах и видеомониторах на ЭЛТ, обычно используют вариант традиционного высоковольтного импульсного стабилизатора (рис. 6.43, д). Как вы увидите, схема эта чрезвычайно умна, поскольку она формирует вдобавок и сигнал горизонтальной развертки для запуска отклоняющей системы.

Основная идея заключается в использовании трансформатора с большим коэффициентом трансформации и запуске первичной обмотки от насыщенного транзистора, точно также, как в традиционной высоковольтной схеме. Выходное напряжение снимается с вторичной обмотки, выпрямляется и используется как высокое напряжение постоянного тока; см. рис. 6.55.

Рис. 6.55. Высоковольтный источник для видеомониторов.

Транзистор T1 запускается широкими импульсами и подключает первичную обмотку к земле. Схема может быть выполнена с самовозбуждением или с запуском от генератора. Д1 — это демпферный диод, который защищает коллектор T1 от слишком высокого подъема во время обратного хода. Д2, подключенный к высоковольтной вторичной обмотке, выпрямляет выходное напряжение, которое составляет обычно 10–20 кВ при токе несколько миллиампер. Схема работает на частотах 15 кГц и более; это означает, что конденсатор фильтра C1 может быть достаточно маленьким — всего несколько сотен пикофарад (убедитесь в этом сами, подсчитав пульсацию).

Заметьте, форма волны коллекторного тока — линейно-нарастающая пила, которая обычно используется для запуска магнитной отклоняющей системы (называемой также «ярмо») ЭЛТ и обеспечения линейной скорости горизонтального сканирования. В этих случаях частоту генератора выбирают равной частоте горизонтальной развертки. Похожие схемы — это так называемые, блокинг-генераторы, которые формируют свои собственные импульсы возбуждения.

6.21. Источники питания с малым уровнем помех и малым дрейфом

Стабилизированные источники питания, которые мы описали, до сих пор остаются одними из лучших, — они имеют обычно пульсацию и уровень помех ниже милливольта и температурный дрейф около 100·10-6/°С Это более чем достаточно для питания почти всего, что может когда-либо понадобиться. Однако возможно вам потребуются еще лучшие технические характеристики и вы не сможете обеспечить их с помощью выпускаемых ИС стабилизаторов. Тогда вам придется проектировать свои собственные схемы стабилизаторов, используя лучшие из доступных ИС опорных источников (в отношении стабильности и помех; см., например, REF101KM в табл. 6.7). Такая стабильность (< 1·10-6/°С намного лучше, чем ТКС обычных металлопленочных резисторов (50·10-6/°С; поэтому вы должны больше уделять внимания выбору операционных усилителей и пассивных компонентов, ошибки и дрейфы которых не ухудшают общих технических данных.

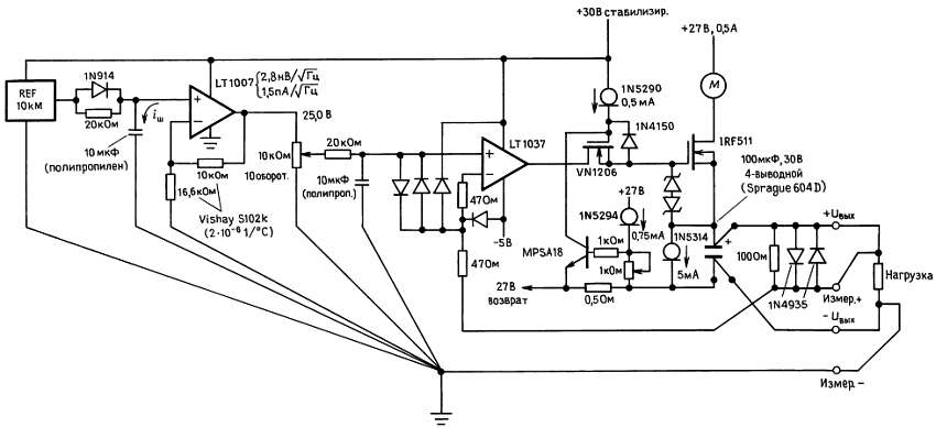
На рис. 6.56 показана полная схема необычного стабилизированного источника питания с низким уровнем помех и малым дрейфом.

Рис. 6.56. Сверхстабильный источник питания с низким уровнем помех.

Схема начинается с превосходной ИС REF10KM фирмы Burr-Brown, которая гарантирует ТКС лучше, чем 1·10-6/°С и очень низкий уровень шумов (6 мкВ размах, 0,1-10 Гц). Более того, это достигается без применения термостатического управления, которое позволяет удерживать приповерхностный зенеровский шум на низком уровне. За источником опорного напряжения следует фильтр нижних частот для дальнейшего снижения уровня шумов. Большое значение емкости конденсатора необходимо для подавления токового шума операционного усилителя; указанное значение преобразует токовый шум (1,5 пА/√Гц на 10 Гц) в шум напряжения 2,4 нВ√Гц, сравнимый с шумом еш операционного усилителя. Используется полипропиленовый конденсатор, потому что утечка конденсатора (более точно, изменение утечки от времени и температуры) должна быть менее 0,1 нА для того, чтобы избежать микровольтовых дрейфов выходного напряжения. С помощью операционного усилителя, резисторы в обратной связи которого имеют сверхнизкий ТКС (0,2·10-6/°С макс), эталонное напряжение доводится до +25 В; заметьте, что напряжение питания составляет +30 В. Полученное опорное напряжение +25,0 В поступает на делитель напряжения для формирования желаемого выходного напряжения, которое затем вторично фильтруется фильтром НЧ с использованием конденсатора с малой утечкой. Поскольку для деления опорного напряжения используется потенциометр, значение ТКС резистора здесь не столь критично - это логометрическое измерение. Остальная часть схемы представляет собой простой повторитель, использующий прецизионный малошумящий усилитель ошибки для сравнения выходного напряжения от мощного последовательного проходного МОП-транзистора.

В связи с тем что большой выходной конденсатор обеспечивает основной полюс для компенсации, использован некомпенсированный операционный усилитель. Обратите внимание на необычную токоограничивающую схему и обильное использование «диодов» стабилизации тока (на самом деле использование полевых транзисторов с p-n-переходом) для получения рабочего смещения. Обратите внимание также на применение проводников «считывания» напряжения на нагрузке. В прецизионной схеме типа этой большую роль играют пути земли, поскольку, например, нагрузочный ток 100 мА, протекающий по одному дюйму провода калибра 20, дает падение напряжения 100 мкВ, что составляет ошибку порядка 10-4 на 1В выхода!

Представленная схема имеет превосходные технические характеристики, — ее шумы и дрейф, по крайней мере, в 100 раз меньше, чем приведенные ранее типовые. По данным фирмы EVI, которая любезно предоставила нам эту схему, шумы и фон схемы лежат ниже 1 мкВ, ТКС ниже 1·10-6/°С, выходной импеданс ниже 1 мкОм и дрейф менее 1·10-6 за рабочий день. В следующей главе мы побольше поговорим о таких прецизионных и малошумящих схемах.

6.22. Микромощные стабилизаторы

Как мы уже ранее упоминали, можно спроектировать схему с батарейным питанием с очень низким током покоя, порядка десятков микроампер. Это как раз то, что нужно, чтобы сделать схему, которая работала бы в течение нескольких месяцев или лет от одной маленькой батареи (например, наручные часы или калькулятор). Щелочной 9-вольтовый транзисторный аккумулятор, к примеру, полностью исчерпывает себя после 400 мА·ч работы; следовательно, 50-микроамперная схема будет работать около года (8800 часов). Если для такой схемы потребуется стабилизированное напряжение, то вы, очевидно, не можете позволить себе тратить 3 мА тока покоя в ИС 78L05, поскольку это снизило бы срок службы батареи до недели!

Решить эту проблему можно либо с помощью стабилизатора на дискретных компонентах, либо используя одну из микромощных ИС. К счастью, в последние годы выпускают несколько хороших ИС. Одними из лучших являются стабилизаторы серии LP2950 фирмы National — трехвыводной нерегулируемый стабилизатор 5 В, выпускаемый в небольшом транзисторном корпусе ТО-92 (LP2950ACZ-5.0), или многовыводной регулируемый стабилизатор 1,2-30 В (LP2951). Обе версии имеют ток покоя 75 мкА. Существуют ИС с ее более низким током покоя ICL7663/4 (или МАХ 663/4), регулируемые стабилизаторы на обе полярности с током покоя 4 мкА. В гл. 14 мы рассмотрим микромощные стабилизаторы при обсуждении схем с батарейным питанием.

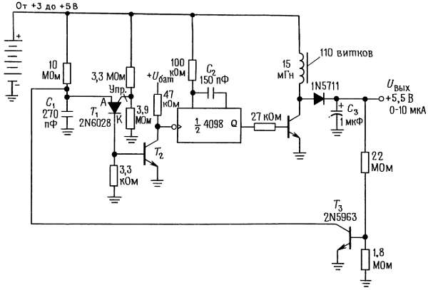
Как пример того, что можно сделать на дискретных компонентах, на рис. 6.57 мы приводим микромощную схему, которую можно использовать в электростимуляторе сердечной мышцы, работающем от литиевой батареи. Эта схема преобразует входное напряжение в диапазоне от +5 до +3 В (по мере старения батареи) в стабилизированное напряжение +5,5 В.

Рис. 6.57. Микромощный импульсный стабилизатор.

Этот источник имеет ток покоя 1 мкА, обеспечивает стабилизацию по входу и нагрузке 5 % и эффективность преобразования 85 % при полной нагрузке для всего диапазона напряжений батареи, Как мы отмечали при обсуждении импульсных источников, традиционные линейные источники, использующие генератор, удвоитель и последовательный проходной стабилизатор, были бы гораздо менее эффективными, потому что при более высоких нестабилизированных напряжениях потери в стабилизаторе возрастают. Схемы с обратным выбросом эффективны как умножители напряжения с переменным коэффициентом умножения; они дают чрезвычайно высокий КПД и поэтому достаточно привлекательны для использования в микромощных схемах.

На управляемом однопереходном транзисторе 2N6028 собран релаксационный генератор. Его анодный вывод не проводит ток, пока напряжение на нем не превысит напряжение на управляющем электроде на величину падения на диоде; в этот момент он начинает пропускать большой ток, разряжая конденсатор. Результирующий положительный импульс на базе Т2 «тянет» коллектор Т2 к земле, запуская схему 4098, известную под названием «одновибратор» (см. разд. 8.20), которая генерирует положительный импульс постоянной длительности на своем выходе Q. Т3 в этой схеме снимает выходное напряжение и «отнимает» часть разрядного тока у С1, снижая скорость нарастания импульса преобразования энергии до величины, необходимой для поддержания требуемого выходного напряжения. Обратите внимание на большие величины сопротивлений резисторов во всей схеме. Температурная компенсация в данном случае не тема для разговора, поскольку схема работает в условиях постоянной температуры 36,6 °C «передвижной печи». (Предостережение: рекомендуем читателю еще раз заглянуть в «Юридическую справку» в предисловии).

6.23. Преобразователи напряжения с переключаемыми конденсаторами (зарядовый насос)

В разд. 6.19 мы рассмотрели импульсные источники питания, упомянув их странную способность вырабатывать выходное постоянное напряжение, большее чем входное или даже противоположной полярности. Там мы упомянули также, что преобразователи напряжения с переключаемыми конденсаторами могут делать то же самое. Что же это такое «переключаемые конденсаторы»?

На рис. 6.58 показана упрощенная схема КМОП ИС 7662 фирмы Intersil с расширенной вторичной частью (обвязкой).

Рис. 6.58. Инвертор напряжения с переключаемыми конденсаторами. С1 и С2 - внешние танталовые конденсаторы емкостью 10 мкФ.

Она имеет внутренний генератор и несколько ключей КМОП; для ее работы необходимы два внешних конденсатора. Если входная пара ключей замкнута (в проводящем состоянии), С1 заряжается до Uвх; затем во время второго полуцикла С1 отключается от входа и подключается в перевернутом состоянии к выходу. Таким образом, он передает свой заряд на С2 (и нагрузку), обеспечивая на выходе напряжение, равное примерно — Uвх. С другой стороны, вы можете использовать 7662 для формирования напряжения 2Uвх, организовав схему таким образом, что С1 будет заряжаться так, как и раньше, но затем на второй половине цикла будет подключаться последовательно с Uвх.

Такой способ переключаемых конденсаторов прост и эффективен; для его реализации необходимо всего несколько компонентов (индуктивности не нужны). Однако выход схемы не стабилизирован и существенно падает при токах нагрузки больше нескольких миллиампер (рис. 6.59).

Рис. 6.59.Выходное напряжение инвертора с переключаемыми конденсаторами под нагрузкой значительно уменьшается.

Кроме того, большинство таких КМОП-приборов имеют ограниченный диапазон напряжений питания; для 7662 Uвх может меняться в диапазоне только от 4,5 до 20 В (от 1,5 до 10 В для ее предшественницы 7660). Наконец, в отличие от индуктивных повышающих и инвертирующих схем, которые могут генерировать любое напряжение, преобразователь напряжения на переключаемых конденсаторах может формировать напряжения кратные Uвх. Несмотря на эти недостатки, преобразователи на свободных конденсаторах при определенных обстоятельствах очень удобны, например, для того чтобы обеспечить питание биполярных операционных усилителей или последовательного порта (см. гл. 10 и 11) на схемной плате, которая имеет питание только +5 В.

Существуют еще несколько интересных ИС с переключаемыми конденсаторами. МАХ680 фирмы Maxim — это сдвоенный источник, который вырабатывает ±10 В (до 10 мА) от +5 В (рис. 6.60).

Рис. 6.60. Сдвоенный источник с переключаемыми конденсаторами. Аналогичным образом включается LT1026, но при этом Rвых ~= 100 Ом, а емкость конденсаторов всего 1 мкФ.

Похожая схема LT1026 фирмы LTC формирует выход ± 20 В (до 20 мА) и использует меньшие емкости (1 мкФ вместо 20 мкФ). Схема LT1054 фирмы LTC сочетает преобразователь с переключаемыми конденсаторами с линейным стабилизатором и вырабатывает достаточно мощный стабилизированный выход с токами нагрузки до 100 мА (при более низком КПД, разумеется). Схемы серии МАХ232 и схема LT1080 объединяют источник на переключаемых конденсаторах ± 10 В и цифровой последовательный порт RS-232C (см. гл. 11), что исключает необходимость в биполярном источнике для многих компьютерных плат; некоторые ИС из серии МАХ232 содержат даже встроенные конденсаторы. Схема же LTC1043 представляет собой незавершенный блок с переключаемыми конденсаторами, который можно использовать для того, чтобы проделывать всевозможные чудеса. К примеру, вы можете использовать переключаемые конденсаторы для передачи падения напряжения, измеренного на неудобном потенциале вблизи потенциала земли (например, на резисторе для считывания тока при положительном напряжении источника), туда, где с ним можно легко справиться. Документация на LTC1043 содержит 8 страниц с подобными хитроумными применениями.

6.24. Источники стабилизированного постоянного тока

В разд. 2.06 и 2.14 мы описали несколько способов стабилизации тока с помощью схем, содержащих управляемые напряжением источники тока с плавающими или заземленными нагрузками и некоторые виды токовых зеркал. В разд. 3.06 было показано, как использовать полевые транзисторы для построения некоторых простых источников тока на «токостабилизирующих диодах» (затвор транзистора соединен с истоком) таких, как серия 1N5283. В разд. 4.07 мы показали, как добиться более высоких технических данных (во всяком случае, на низкой частоте), используя для создания источников тока ОУ. В разд. 6.15 мы упомянули удобную ИС трехвыводного источника тока LM334.

Вместе с тем часто необходим управляемый источник стабилизир. пост, тока, который мог бы выдавать ток и напряжение значительной величины и выпускался в виде законченного прибора. Здесь мы рассмотрим некоторые успешно применяемые для этих целей схемы.

Трехвыводные стабилизаторы. В разд. 6.18 мы показали, как можно использовать трехвыводной регулируемый стабилизатор для построения превосходного простого источника тока. Стабилизатор типа 317 поддерживает между выходным выводом и выводом «per» постоянное напряжение 1,25 В (ширина запрещенной зоны); включая резистор между этими выводами, можно получить двухвыводной прибор со стабильным постоянным током (рис. 6.38), используемый для отдачи или отвода тока. Поскольку перепад на самом стабилизаторе составляет около 2 В, характеристики начинают ухудшаться при напряжении на схеме менее 3 В.

Этот тип источника тока удобен для средних и больших токов: LM317 имеет максимальный ток 1,5 А и может работать с падением напряжения до 37 В. Ее высоковольтный родственник LM317HVK может выдержать падение 57 В. Выпускаются более сильноточные версии, например, LM338 (5 А) и LM396 (10 А), но они рассчитаны на более низкие напряжения. Трехвыводные стабилизаторы не работают как источники тока при токах ниже 10 мА, наихудший случай тока покоя. Обратите внимание, однако, что ток не является источником ошибки тока, поскольку он протекает от входного вывода к выходному; гораздо меньший ток, вытекающий по выводу «per» (50 мкА номин.), колеблется в пределах 20 % по всему диапазону рабочих температур и им можно пренебречь.

В давние времена, до появления трехвыводных регулируемых стабилизаторов, иногда использовали в качестве источников тока 5-вольтовые нерегулируемые стабилизаторы (например, 7805) в похожей схеме (заменяя вывод «per» выводом «земля»). Это плохая схема, потому что при малых выходных токах ток покоя стабилизатора вносит большую ошибку, а при больших токах падение напряжения 5 В на резисторе установки тока приводит к лишнему рассеянию мощности.

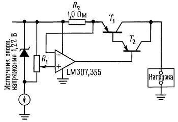
Измерение тока в шине питания. Простая схема с хорошими параметрами получается из традиционного последовательного проходного стабилизатора со съемом тока на входе проходного транзистора (рис. 6.61).

Рис. 6.61. Измерение тока в шине питания.

R2 — резистор для съема тока, желательно с малой температурной зависимостью. Для очень больших токов или прецизионной точности следует использовать четырехпроводной резистор, специально предназначенный для измерений тока - измерительные проводники подключены в самом резисторе. В этом случае снятое напряжение не зависит от сопротивления соединения с токонесущими проводниками, которые на схеме для ясности показаны жирными линиями.

В этой схеме необходимо использовать операционный усилитель, который имеет диапазон входных синфазных сигналов вплоть до положительного напряжения питания (307, 355 и 441 обладают этим достоинством), если, конечно, вы не питаете операционный усилитель от еще более положительного вспомогательного напряжения. МОП-транзистор в этой схеме можно было бы заменить на проходной p-n-p-транзистор, однако, поскольку выходной ток будет тогда включать ток базы, придется использовать соединение Дарлингтона для минимизации ошибки. Обратите внимание на то, что вместо p-канального транзистора можно использовать n-канальный выходной транзистор (подключенный как повторитель), если поменять подключение на входе операционного усилителя. Однако в этом случае источник тока будет иметь нежелательно низкий выходной импеданс на частотах, близких к частоте fT контура операционного усилителя, поскольку выход является по-существу истоковым повторителем. При проектировании источников тока часто допускают подобную ошибку, так как анализ по постоянному току показывает хорошие параметры.

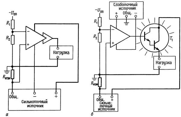
Измерение тока в возвратной цепи. Хорошим способом построения прецизионного источника тока является считывание напряжения на прецизионном резисторе, включенном последовательно с нагрузкой. В этом случае легче исключить ошибки источника тока, связанные с током базы; базовый ток должен проходить либо и через нагрузку, и через усилитель считывания, либо не должен проходить ни через то, ни через другое. Для того чтобы удовлетворить этому требованию, необходимо «подвесить» нагрузку или источник питания, по крайней мере, к напряжению, равному падению напряжения на резисторе для измерения тока. На рис. 6.62 показаны две схемы, использующие плавающую нагрузку.

Рис. 6.62. Измерение тока в возвратной цепи.

Первая схема — это обычная последовательная проходная схема, в которой сигнал ошибки получается из падения напряжения на небольшом резисторе, включенном на возвратном пути от нагрузки к земле. Сильноточный путь здесь также отмечен жирной линией. В данном случае соединение Дарлингтона используется не для того, чтобы избежать ошибки, связанной с базовым током (измеряется реальный ток нагрузки), а чтобы снизить ток управления до нескольких миллиампер, поэтому в качестве усилителя ошибки можно использовать обычный операционный усилитель. Измерительный резистор должен быть прецизионным мощным резистором с малой температурной зависимостью и желательно четырехпроводным. Во второй схеме транзистор регулирования Т2 находится в возвратной цепи земли сильноточного источника питания. Преимущество такого расположения состоит в том, что коллектор транзистора подключен к земле, поэтому можно не беспокоиться относительно изоляции корпуса транзистора от теплоотвода.

В обеих схемах Rизм выбирается из расчета падения на нем около вольта при типовых рабочих токах; значение резистора — это компромисс между ошибками смещения на входе операционного усилителя, с одной стороны, и сочетанием уменьшенного размаха источника тока и увеличенной мощностью рассеяния, с другой. Если схема предназначается для работы в большом диапазоне выходных токов, то Rизм, по-видимому, целесообразно выполнить в виде набора прецизионных мощных резисторов с выбором нужного резистора с помощью переключателя.

Заземленная нагрузка. Если важно, чтобы нагрузка была подключена к земле, то можно использовать схему с плавающим источником. На рис. 6.63 показано два примера.

Рис. 6.63. Источники тока для заземленных нагрузок, использующие плавающие высоковольтные источники питания.

В первой схеме операционный усилитель, изображенный необычным образом, представляет собой усилитель ошибки с сильноточным буферным выходом; им может быть простой 723 (для токов до 150 мА) или один из сильноточных операционных усилителей, перечисленных в табл. 4.4. Общий вывод сильноточного источника «плавает» относительно схемной земли. Большое значение имеет то, что усилитель ошибки (или, по крайней мере, выход его буфера) питается от плавающего источника и токи базы возвращаются через Rизм. Понадобится дополнительный слаботочный источник с заземленным общим выводом, если в этом же приборе будут использованы другие операционные усилители и т. п. Отрицательный источник опорного напряжения (относительно схемной земли) управляет выходным током. Обратите внимание на полярность на входах усилителя ошибки.

На второй схеме показано использование второго маломощного источника для случая, когда в качестве усилителя ошибки используется обычный слаботочный операционный усилитель. Т1 — это внешний проходной транзистор, который может быть парой Дарлингтона (или может быть МОП-транзистором), поскольку базовый ток возвращается через нагрузку, а не через измерительный резистор. Усилитель ошибки питается в данном случае от того же расщепленного источника с заземленным общим выводом, от которого питаются все остальные схемы прибора. Эта схема очень удобна как простой стендовый источник тока со встроенным слаботочным расщепленным источником и внешним сильноточным источником. В каждом конкретном случае вы можете подобрать напряжение сильноточного источника и его нагрузочную способность по току.

6.25. Коммерческие модули источников питания

Всю эту главу мы посвятили тому, как проектировать свои собственные источники питания, безотчетно ориентируя вас на самые лучшие схемы. И только при обсуждении импульсных источников с питанием от сети мы советовали подавить самолюбие и купить коммерческий источник питания.

Экономические реальности жизни, однако, играют большую роль, поэтому часто наилучшим подходом будет использовать один из коммерческих источников питания, которые продаются такими фирмами, как ACDC, Acopian, Computer Products, Lambda, Power-One и еще сотни других. Они предлагают как импульсные, так и линейные источники, выпускаемые в четырех различных видах (рис. 6.64).

Рис. 6.64. Коммерческие источники питания различных форм и размеров, включая герметизированные модули, открытые блоки и полностью закрытые коробки

(с разрешения фирмы Computer Products).

1. Модульные герметизированные источники. Это маломощные источники, часто сдвоенные (±15) или строенные (+5, ±15), упакованные в герметизированные модули размерами обычно 2,5x3,5 дюйма и толщиной 1 дюйм. Большинство обычных корпусов имеет твердые проволочные выводы снизу, так что вы можете монтировать их непосредственно на схемной плате; их можно закрепить на панели или вставить в соединитель. Они выпускаются также с крепежным полосковым выводом с одной стороны для установки на шасси. Типовой линейный строенный источник дает +5 В, 0,5 А и +15 В, 0,1 А и стоит около 100 долл. в малых партиях. Мощность линейных модульных источников составляет обычно от 1 до 10 Вт, импульсных — от 15 до 25 Вт.

2. Открытые источники питания. Они состоят из металлического шасси, на котором закрепляется схемная плата, трансформатор и мощные транзисторы, все полностью открыто. Источники предназначены для установки в устройства больших размеров. Выпускаются они в широком диапазоне напряжений и токов и в виде сдвоенных и строенных блоков, а также в виде источников на одно напряжение. Например, распространенный строенный открытый линейный блок дает +5 В, ЗА и ±15 В, 0,8 А и стоит 75 долл. в малых партиях. Открытые источники больше герметизированных блоков и всегда крепятся к шасси. Мощность открытых линейных источников составляет 10-200 Вт, импульсных 20-400 Вт. Открытые источники нижнего края диапазона мощности могут иметь компоненты, монтируемые прямо на схемной плате без металлического каркаса. Как и для герметизированных источников, предполагается, что вы сами заботитесь о выключателях, фильтрах и предохранителях для сетевого напряжения.

3. Полностью закрытые источники. Источники этого типа имеют полностью закрывающий металлический кожух, обычно перфорированный для охлаждения, с выступающими мощными транзисторами. Их можно устанавливать снаружи, поскольку полностью закрывающий кожух защищает от прикосновения; вы можете устанавливать их и внутри прибора, если пожелаете. Они выпускаются с одним и несколькими выходами и могут быть как линейными, так и импульсными. Диапазон мощности полностью закрытых линейных источников составляет 15-750 Вт, импульсных 25-1500 Вт.

4. Стоечные съемные источники питания. Это - известные черные пластмассовые коробки, которые поставляются с небольшими электронными устройствами широкого потребления и предназначены для непосредственного включения в стойку через врубное соединение. Они выпускаются в трех видах: а) только понижающий трансформатор переменного тока; б) нестабилизированный источник постоянного тока и в) полный стабилизированный источник постоянного тока; последние могут быть как линейными, так и импульсными. Например, фирма Ault выпускает прекрасную серию сдвоенных (±12 В или ±15 В) и строенных (+5 и ±12 В или ±15 В) линейных стабилизированных съемных источников. Они позволяют избавиться от всех работ, связанных с вводом в ваш прибор сетевого питания, и сделать его легким и маленьким. Некоторые из нас думают, что эти источники слишком популярны, ведь, когда их много, необходимо оборудовать специальный ввод в ваш дом! Некоторые «настольные» модели имеют два шнура — для входного сетевого и выходного постоянного напряжений. Некоторые из импульсных блоков работают в диапазоне сетевого напряжения от 95 до 252 В, что очень удобно для передвижных приборов. Мы побольше расскажем о съемных конструкциях в разд. 14.03, когда будем обсуждать маломощные схемы.

Более 800 000 книг и аудиокниг! 📚

Получи 2 месяца Литрес Подписки в подарок и наслаждайся неограниченным чтением

ПОЛУЧИТЬ ПОДАРОК