Схемы, не требующие пояснений

5.20. Удачные схемы

На рис. 5.51 представлен набор удачных схем, большинство из которых взяты из руководств фирм-изготовителей и фирменных руководств по применению.

Рис. 5.51. а — моностабильный мультивибратор. Длительность входного импульса должна быть меньше, чем у выходного;

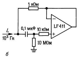
Рис. 5.51. б — активный имитатор катушки индуктивности;

Рис. 5.51. в — квадратурный генератор с частотой 1 Гц;

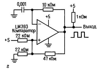
Рис. 5.51. г — релаксационный генератор;

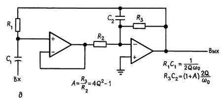
Рис. 5.51. д — резонансный усилитель; работает в диапазоне частот от f0 дo fT/2Q. Proc. IEEE 60, 908 (1972);

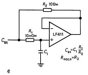
Рис. 5.51.  е — умножитель емкости;

Рис. 5.51.  ж — эмиттерно-связанный LC-генератор;

Рис. 5.51. з - высокочастотный ЭСЛ-генератор;

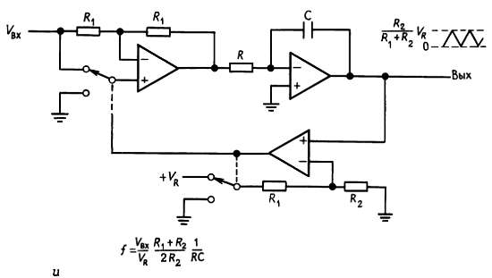
Рис. 5.51. и — преобразователь напряжение/частота;

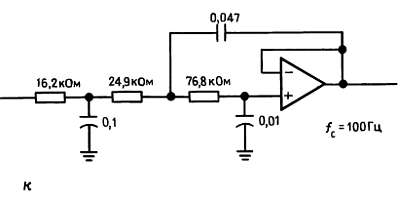
Рис. 5.51. к — фильтр Бесселя нижних частот 3-го порядка; для другого значения частоты среза необходимо провести масштабирование номиналов элементов;

Рис. 5.51. л — широкодиапазонный ГУН (2 Гц-100 кГц) на усилителях с активной проводимостью.

Более 800 000 книг и аудиокниг! 📚

Получи 2 месяца Литрес Подписки в подарок и наслаждайся неограниченным чтением

ПОЛУЧИТЬ ПОДАРОК