Частотная коррекция усилителей с обратной связью

Если попытаться графически изобразить зависимость коэффициента усиления по напряжению при разомкнутой петле обратной связи от частоты для нескольких операционных усилителей, то получим кривые, подобные показанным на рис. 4.80.

Рис. 4.80.

Даже поверхностный взгляд на представленные диаграммы Боде (кривые зависимости коэффициента усиления и фазы от частоты с использованием логарифмического масштаба) позволяет сделать заключение, что операционный усилитель типа 741 хуже остальных, так как с увеличением частоты его коэффициент усиления при разомкнутой цепи обратной связи уменьшается очень быстро. На самом деле такой спад усиления получают намеренно, и характеристика операционного усилителя совпадает с характеристикой RС-фильтра низких частот, имеющей спад —6 дБ/октава. Операционный усилитель типа 748 подобен операционному усилителю типа 741, но не скорректирован (как и ОУ типа 739). В операционных усилителях бывает предусмотрена внутренняя коррекция, кроме того, промышленность выпускает и нескорректированные ОУ; познакомимся с некоторыми методами частотной коррекции.

4.33. Зависимость коэффициента усиления и фазового сдвига от частоты

В операционном усилителе (а в общем, в любом многокаскадном усилителе), начиная с некоторой частоты наблюдается спад коэффициента усиления, обусловленный тем, что усилительный каскад для сигналов, поступающих от источника, имеющего конечный импеданс, является емкостной нагрузкой, и, таким образом, каскад эквивалентен фильтру низких частот. Например, часто входной каскад представляет собой дифференциальный усилитель с нагрузкой в виде токового зеркала (см. схему LM358, изображенную на рис. 4.54), который работает на второй каскад, представляющий собой схему с общим эмиттером. Теперь допустим, что конденсатор, обозначенный на схеме как Ск, исключен. Высокий выходной импеданс входного каскада, а также емкость перехода Свх. э и емкость обратной связи Ск6 (вспомните эффект Миллера, разд. 2.19 и 13.04) последующего каскада образуют фильтр низкой частоты. Точка — 3 дБ на характеристике этого фильтра лежит в диапазоне от 100 Гц до 10 кГц.

Уменьшение реактивного сопротивления конденсатора при увеличении частоты вызывает появление спада характеристики с наклоном 6 дБ/октава. На достаточно высоких частотах (которые могут не превышать 1 кГц) импеданс коллекторной нагрузки имеет емкостной характер, в связи с этим ΚU = gmХс, т. е. спад усиления пропорционален 1/f. Кроме того, выходной сигнал будет сдвинут по фазе на 90° относительно входного. (Спаду усиления соответствует нижний участок («хвост») характеристики RС-фильтра низкой частоты, в котором сопротивление R есть эквивалентное выходное сопротивление источника, к которому подключена емкостная нагрузка. Однако в схеме не обязательно должны присутствовать реальные резисторы.)

В многокаскадном усилителе на высоких частотах на характеристике усилителя появляются дополнительные точки перегиба, обусловленные тем, что другие усилительные каскады также начинают проявлять свойства фильтров низкой частоты. Зависимость коэффициента усиления всей многокаскадной схемы при разомкнутой цепи ОС от частоты показана на рис. 4.81.

Рис. 4.81.

Спад коэффициента усиления при разомкнутой петле ОС определяется величиной — 6 дБ/октава и начинается на некоторой сравнительно невысокой частоте f1. Он обусловлен емкостным характером нагрузки выхода первого каскада. Спад с таким углом наклона продолжается до тех пор, пока на частоте f2 не начнет проявлять себя собственная RС-цепь следующего каскада. Начиная с этой точки, спад определяется величиной —12 дБ/октава и т. д.

Что же следует из такой характеристики? Напомним, что для RС-фильтра низкой частоты зависимость сдвига фазы от частоты имеет вид кривой, показанной на рис. 4.82.

Рис. 4.82. Диаграмма Боде: зависимость коэффициента усиления и фазы от частоты.

Каждый фильтр низкой частоты, присутствующий в усилителе, имеет подобную фазовую характеристику, поэтому полный фазовый сдвиг гипотетического усилителя можно представить в виде кривой, изображенной на рис. 4.83.

Рис. 4.83.

Проблема заключается в следующем: если этот усилитель включить, например по схеме повторителя, то возникнут автоколебания. Это связано с тем, что на некоторой частоте фазовый сдвиг при разомкнутой петле обратной связи достигает 180°, при этом коэффициент усиления еще превышает единицу (на этой частоте отрицательная обратная связь превращается в положительную). Этого достаточно для того, чтобы возникла автогенерация колебаний, так как на этой частоте любой сигнал будет сам себя наращивать, проходя по петле обратной связи.

Критерий устойчивости. Критерий устойчивости усилителя с обратной связью выглядит следующим образом: фазовый сдвиг усилителя при разомкнутой петле обратной связи не должен превышать 180° на частоте, при которой коэффициент передачи цепи обратной связи равен единице. Этот критерий трудней всего удовлетворить, когда усилитель включен как повторитель, так как при этом коэффициент передачи в петле обратной связи равен коэффициенту усиления при разомкнутой петле обратной связи, т. е. наибольшему значению. В операционном усилителе с внутренней коррекцией критерий устойчивости удовлетворяется даже в том случае, когда эти усилители включают по схеме повторителей; в них с помощью простой резистивной схемы обратной связи можно получить любое значение коэффициента усиления при замкнутой цепи обратной связи, при этом они будут работать устойчиво и в них не будут возникать колебания. Мы уже упомянули выше, что для этого намеренно смещают начало спада усиления таким образом, чтобы точка — 3 дБ лежала в области низких частот — обычно в диапазоне от 1 до 20 Гц. Покажем, как этого добиваются.

4.34. Методы коррекции усилителей

Однополюсная коррекция. Коррекция должна обеспечить, чтобы на всех частотах, на которых коэффициент передачи цепи обратной связи превышает единицу, фазовый сдвиг при разомкнутой петле обратной связи был меньше 180° (операционный усилитель можно использовать как повторитель, поэтому вместо петлевого усиления можно говорить о коэффициенте усиления при разомкнутой петле обратной связи). Для достижения этой цели проще всего включить в схему достаточную емкость, с помощью которой задать сопрягающую частоту и наклон характеристики, равный —6 дБ/октава. При этом коэффициент усиления при разомкнутой петле обратной связи должен снизиться до единицы на частоте, приблизительно соответствующей точке — 3 дБ на характеристике следующего «естественного» RС-фильтра. За счет этого в большей части полосы пропускания фазовый сдвиг при разомкнутой цепи обратной связи будет равен 90° и начнет приближаться к 180° только тогда, когда коэффициент усиления станет равным единице. Замысел иллюстрируется рис. 4.84.

Рис. 4.84.

Без коррекции коэффициент усиления при разомкнутой цепи обратной связи снижается, стремясь к единице, при этом вначале наклон характеристики равен — 6 дБ/октава, затем —12 дБ/октава и т. д. В результате, прежде чем коэффициент усиления станет равным единице, фазовый сдвиг будет составлять 180° или более. Если сместить начало первого спада характеристики в область более низких частот (сформировать «вершину» характеристики усилителя), то фазовый сдвиг превысит 90°, только когда коэффициент усиления разомкнутой петли обратной связи приблизится к единице. Таким образом, проиграв в усилении, можно выиграть в устойчивости. У каскада, на который нагружен дифференциальный усилитель, «естественная» сопрягающая частота обычно связана с эффектом Миллера, поэтому коррекция характеристики заключается просто в подключении дополнительной емкости обратной связи к транзистору второго каскада, при этом общий коэффициент усиления двух каскадов по напряжению равен gmХс или gm/2πкорр в диапазоне спада частотной характеристики усилителя (рис. 4.85).

Рис. 4.85. Классический входной каскад ОУ со схемой коррекции.

На практике в обоих каскадах можно использовать транзисторы, соединенные по схеме Дарлингтона. Если сместить характеристику так, чтобы коэффициенту усиления, равному единице, соответствовала точка —3 дБ начала второго участка спада усиления (—12 дБ/октава), то в худшем случае (для схемы повторителя) запас по фазе будет равен 45°, так как на частоте, соответствующей усилению —3 дБ, RС-фильтр вносит сдвиг по фазе на 45°. Следовательно, запас по фазе равен 180° — (90° + 45°), причем сдвиг фазы на 90° будет почти на всем участке характеристики после главного полюса.

Коррекция, основанная на использовании эффекта Миллера, имеет то достоинство, что она нечувствительна к изменениям коэффициента усиления по напряжению с температурой или к технологическому разбросу значений коэффициента усиления: чем больше коэффициент усиления, тем в большей степени проявляется емкость обратной связи и тем сильнее смещается характеристика в область низких частот, а частота, соответствующая единичному усилению, сохраняется неизменной. При этом частота, соответствующая точке — 3 дБ, начиная с которой действует коррекция, не сохраняется постоянной, а фактически фиксируется частота, в которой характеристика пересекает ось единичного усиления (рис. 4.86).

Рис. 4.86.

Нескорректированные операционные усилители. Если операционный усилитель используется в схеме, для которой коэффициент усиления при замкнутой петле обратной связи больше единицы (не повторитель), то нет необходимости столь сильно смещать вершину характеристики (соответствующую «граничной» частоте фильтра низкой частоты) в область низких частот, так как критерий устойчивости в этом случае выполнить легче из-за меньшей величины коэффициента передачи обратной связи (рис. 4.87).

Рис. 4.87.

Если коэффициент усиления при замкнутой цепи обратной связи равен 30 дБ, то коэффициент передачи петли обратной связи (равный отношению коэффициента усиления при разомкнутой цепи обратной связи к коэффициенту усиления при замкнутой цепи обратной связи) для такой схемы меньше, чем для повторителя, поэтому вершина характеристики может располагаться в области более высоких частот. В этом случае делают так, чтобы коэффициент усиления усилителя при разомкнутой петле обратной связи достигал 30 дБ (а не 0 дБ) на частоте, соответствующей следующей точке перегиба характеристики операционного усилителя.

Как видно из графика, это означает, что в большей части диапазона частот величина коэффициента усиления при разомкнутой цепи обратной связи больше и усилитель имеет большую полосу пропускания. Промышленность выпускает операционные усилители как в скорректированном, так и в нескорректированном варианте (например, ОУ типа 748 — это нескорректированный ОУ типа 741, то же самое можно сказать о следующих типах ОУ: 308(312), 3130(3160), НА5102(НА5112) и т. п.); для нескорректированных операционных усилителей даются рекомендации по выбору емкостей внешних конденсаторов в зависимости от значений коэффициента усиления при замкнутой цепи обратной связи. Этими рекомендациями полезно воспользоваться в тех случаях, когда нужно расширить полосу пропускания и обеспечить большое усиление.

Можно также использовать «подкорректированные» ОУ, например типа 357, в которых обеспечена внутренняя коррекция для значений коэффициента усиления при замкнутой цепи обратной связи, превышающих некоторый минимум (ΚU > 5 для ОУ типа 357).

Коррекция по типу «полюс-нуль» характеристики. Иногда лучший результат, чем при однополюсной коррекции характеристики, можно получить, если использовать схему коррекции, которая сначала обеспечит спад усиления (наклон — 6 дБ/октава после полюса характеристики), а затем, начиная с некоторой частоты, ровную характеристику (нуль характеристики) выше частоты, соответствующей второй точке излома «собственной» характеристики операционного усилителя. При таком способе коррекции вторая точка излома характеристики тем самым устраняется и до третьей точки излома происходит плавный спад усиления с наклоном —6 дБ/октава. Частотная характеристика приведена на рис. 4.88.

Рис. 4.88.

На практике начало нулевого угла наклона задают таким образом, чтобы устранить вторую точку излома характеристики усилителя, а положение первой точки излома устанавливают таким, чтобы полный отклик схемы определялся единичным коэффициентом усиления на частоте соответствующей третьей точке излома. В технических характеристиках усилителей рекомендации по выбору компонентов R и C для коррекции по методу «полюс-нуль» наряду с рекомендациями по выбору конденсаторов для однополюсной коррекции.

Как вы узнаете из разд. 13.06, слишком большое смещение низкочастотного полюса в область низких частот приводит к тому, что второй полюс оказывается лежащим в области более высоких частот, чем нуль характеристики. Это явление называют «расщеплением точек излома». Частоту нуля выбирают с учетом этого явления.

4.35. Частотная характеристика цепи обратной связи

Мы предполагали до сих пор, что цепь обратной связи имеет плоскую частотную характеристику; это предположение верно в тех случаях, когда в качестве цепи обратной связи используется резистивный делитель напряжения. Однако иногда возникает необходимость в модификации частотной характеристики усилителя (например, в случае дифференциатора или интегратора) или цепи обратной связи для повышения запаса устойчивости схемы. Запомните, что в таких случаях следует использовать диаграммы Боде для коэффициента передачи всей петли обратной связи, а не графики изменения коэффициента усиления усилителя при разомкнутой цепи обратной связи. Коротко говоря, в идеальном случае кривая зависимости коэффициента усиления при замкнутой цепи обратной связи от частоты должна пересекать кривую зависимости коэффициента усиления при разомкнутой цепи обратной связи под углом 6 дБ/октава. Чтобы этого достичь, очень часто, например в обычных инвертирующих и неинвертирующих усилителях, параллельно резистору обратной связи подключают небольшой конденсатор (емкостью несколько пикофарад). На рис. 4.89 дан пример такой схемы и соответствующей диаграммы Боде.

Рис. 4.89.

Если бы частотная характеристика схемы с обратной связью была горизонтальной, то усилитель находился бы на грани неустойчивости, так как в точке пересечения кривых их взаимный наклон составлял бы 12 дБ/октава. Конденсатор обеспечивает пересечение кривых под углом 6 дБ/октава и гарантирует тем самым устойчивость схемы. Особенно важно не забывать об этом при разработке дифференциаторов, так как в идеальном дифференциаторе коэффициент усиления при замкнутой цепи обратной связи нарастает с подъемом 6 дБ/октава; на некоторой промежуточной частоте необходимо ослабить дифференцирующие свойства схемы, а на высоких частотах обеспечить спад усиления с наклоном — 6 дБ/октава.

Интеграторы в этом отношении не создают никаких проблем, так как сами по себе обеспечивают спад усиления — 6 дБ/октава. Нужно очень постараться, чтобы вызвать автоколебания в интеграторе!

Чему отдать предпочтение? Обычно приходится выбирать между операционным усилителем с внутренней коррекцией и без коррекции. Проще использовать скорректированные усилители, обычно их и выбирают. Прежде всего остановите свое внимание на ОУ типа LF411 с внутренней коррекцией. Если вам нужна более широкая полоса пропускания и большая скорость нарастания, то можно подобрать более быстродействующий скорректированный ОУ (см. табл. 4.1 или 7.3). Если ничего не удается подобрать и коэффициент усиления при замкнутой цепи обратной связи превышает единицу (как чаще всего и бывает), то можно использовать нескорректированный усилитель с внешним конденсатором, рекомендуемым для вашего значения коэффициента усиления.

Некоторые усилители предоставляют другую возможность: «подкорректированная» схема, не требующая никаких внешних элементов коррекции, может быть использована в схемах, для которых коэффициент усиления больше единицы. Например, для получившего широкое распространение прецизионного ОУ типа ОР-27 с низким уровнем шума (схема скорректирована для единичного усиления) существует два «подкорректированных» варианта схемы — это ОУ типа ОР-37 (минимальный коэффициент усиления равен 5), в 7 раз более быстродействующий, чем скорректированный, и ОУ типа НА-5147 (минимальный коэффициент усиления равен 10), в 15 раз более быстродействующий.

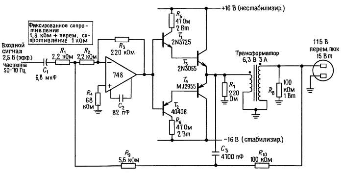
Пример: источник питания переменного тока частотой 60 Гц. Нескорректированные ОУ предоставляют возможность так изменять схемы коррекции, что легко разрешается проблема, создаваемая дополнительными фазовыми сдвигами, возникающими за счет побочных элементов цепи обратной связи. На рис. 4.90 показан наглядный пример. Это усилитель низкой частоты, предназначенный для получения напряжения переменного тока с амплитудой 115 В из синусоидального входного сигнала частотой 60 Гц (получаемого с помощью схемы, описанной в разд. 8.31).

Рис. 4.90. Выходной усилитель источника питания с частотой 50 Гц.

Операционный усилитель вместе с резисторами R2 и R3 образует усилитель напряжения, имеющий 100-кратное усиление; далее он используется как усилитель с относительно небольшим коэффициентом «разомкнутого» усиления, когда вся схема охватывается общей петлей обратной связи. Выход ОУ управляет двухтактным выходным каскадом, нагруженным на первичную обмотку трансформатора. Цепь общей низкочастотной обратной связи подключается к выходу трансформатора через резистор R10 и обеспечивает получение небольших искажений и стабильного выходного напряжения при изменениях тока в нагрузке. Наличие очень больших фазовых сдвигов в трансформаторе на высоких частотах приводит к необходимости введения на высоких частотах дополнительной цепи обратной связи через конденсатор С3, подключенный к низковольтной обмотке трансформатора. Резисторы R9 и R10 выбраны так, чтобы согласовать глубину обратной связи на всех частотах. Несмотря на то что высокочастотная цепь ОС подключена непосредственно к выходу двухтактного каскада, все равно имеют место фазовые сдвиги, обусловленные реактивной нагрузкой (первичная обмотка трансформатора) на выходные транзисторы. Для того чтобы схема обладала достаточной устойчивостью даже при наличии реактивных нагрузок выхода с напряжением 115 В, в ОУ выполнена избыточная коррекция с помощью конденсатора емкостью 82 пФ (для коррекции по единичному коэффициенту усиления достаточно иметь 30 пФ), а связанное с этим сужение полосы пропускания не имеет значения — схема используется на низких частотах.

Представленная схема является примером компромиссного решения, так как в идеальном случае желательно иметь как можно большее петлевое усиление для обеспечения стабильного выходного напряжения, устойчивого к изменениям тока в нагрузке. Однако большое петлевое усиление повышает тенденцию усилителя к автоколебаниям, особенно в случае использования реактивной нагрузки. Это связано с тем, что реактивная нагрузка в сочетании с конечным выходным импедансом трансформатора вызывает дополнительный фазовый сдвиг в петле низкочастотной ОС. Так как данная схема предназначена для управления синхронными электродвигателями телескопа (которые представляют собой высокоиндуктивную нагрузку), коэффициент передачи петли ОС специально сделан небольшим.

Зависимость выходного напряжения переменного тока от нагрузки представлена на рис. 4.91. Судя по кривой, схема обеспечивает хорошую (но не слишком высокую) стабилизацию напряжения.

Рис. 4.91.

Низкочастотные автоколебания. В усилителях с обратной связью, имеющих межкаскадные связи по переменному току, проблемы обеспечения устойчивости могут возникать и на самых низких частотах. Они бывают связаны с накоплением опережающего фазового сдвига, который может возникнуть в усилителе, состоящем из нескольких каскадов, соединенных между собой через конденсаторы. Каждый блокирующий конденсатор в сочетании с входным сопротивлением, обусловленным цепями смещения и другими подобными элементами схемы усилителя, создает опережающий фазовый сдвиг на низкочастотном участке характеристики, который на частоте, соответствующей точке —3 дБ, равен 45°, а на более низких частотах приближается к 90°. Если цепь ОС обладает достаточным коэффициентом передачи, то в схеме могут возникнуть низкочастотные колебания, которые иногда называют шумом моторной лодки — «mo torboating». В настоящее время, когда при необходимости всегда можно использовать усилители со связями по постоянному току, низкочастотные автоколебания почти никогда на практике не возникают. Тот, кто занимается электроникой давно, наверняка сталкивался с этими явлениями в прошлом.

Более 800 000 книг и аудиокниг! 📚

Получи 2 месяца Литрес Подписки в подарок и наслаждайся неограниченным чтением

ПОЛУЧИТЬ ПОДАРОК