Ключи на ПТ

Две первые схемы на ПТ, которые в качестве примера мы привели в начале этой главы, были ключами: схема логического ключа и схема переключателя линейного сигнала. Они попадают в перечень наиболее важных применений ПТ, и в них используются те преимущества, которые дают уникальные характеристики ПТ: высокое полное сопротивление затвора и резистивный характер проводимости в обоих направлениях, четко просматривающийся вплоть до напряжения 0 В. На практике обычно используют МОП-транзисторные интегральные микросхемы (а не схемы на дискретных транзисторах) во всех цифровых и линейных ключах, и только для мощных ключей дискретные ПТ предпочтительнее. Однако и в этих случаях важно (и интересно!) понимать, как работают эти чипы; в противном случае вы почти гарантированы пасть жертвой какого-нибудь загадочного ненормального поведения схемы.

3.11. Аналоговые ключи на ПТ

Очень часто ПТ, в основном МОП-транзисторы, применяются в качестве аналоговых ключей. В силу таких свойств, как малое сопротивление в проводящем состоянии («ВКЛ») при любом напряжении сигнала вплоть до 0 В, крайне высокое сопротивление в состоянии отсечки («ВЫКЛ»), малые токи утечки и малая емкость, они являются идеальными ключами, управляемыми напряжением, для аналоговых сигналов. Идеальный аналоговый (или линейный) ключ ведет себя как совершенный механический выключатель: во включенном состоянии пропускает сигнал к нагрузке без ослаблений или нелинейных искажений, в выключенном — ведет себя как разомкнутая цепь. Он имеет пренебрежимо малую емкость относительно земли и вносит ничтожно малые наводки в сигнал от переключающего его уровня, приложенного к управляющему входу.

Рассмотрим пример (рис. 3.35).

Рис. 3.35.

Т1 — n-канальный МОП-транзистор обогащенного типа, не проводящий ток при заземленном затворе или при отрицательном напряжении затвора. В этом состоянии сопротивление сток-исток (Rвыкл), как правило, больше 10000 МОм, и сигнал не проходит через ключ (хотя на высоких частотах будут некоторые наводки через емкость сток-исток; подробнее об этом см. дальше). Подача на затвор напряжения +15 В приводит канал сток-исток в проводящее состояние с типичным сопротивлением от 25 до 100 Ом (Rвкл) для ПТ, используемых в качестве аналоговых ключей. Схема не критична к значению уровня сигнала на затворе, поскольку он существенно более положителен, чем это необходимо для поддержания малого Rвкл, и поэтому его можно задавать от логических схем (можно использовать внешний полевой или биполярный транзистор для получения уровней, соответствующих полному диапазону питания) или даже ОУ: вполне годится ± 13 В с выхода схемы 741, так как напряжение пробоя затвора МОП-транзистора обычно равно 20 В или более. Обратное смещение затвора при отрицательных значениях выхода ОУ будет давать дополнительное преимущество-можно переключать сигналы любой полярности, как опишем позже. Заметим, что ключ на ПТ-двунаправленное устройство, т. е. он может пропускать сигнал в обе стороны. Это легко понять, так как механический выключатель тоже обладает этим свойством.

Приведенная схема будет работать при положительных сигналах, не выше 10 В; при более высоком уровне сигнала напряжение на затворе будет недостаточным, чтобы удержать ПТ в состоянии проводимости (Rвкл начинает расти); отрицательные сигналы вызовут включение ПТ при заземленном затворе (при этом появится прямое смещение перехода канал-подложка; см. разд. 3.02). Если надо переключать сигналы обеих полярностей (т. е. в диапазоне от —10 до +10 В), то можно применить такую же схему, но с затвором, управляемым напряжением -15 В (ВЫКЛ) и +15 В (ВКЛ); подложка должна быть подсоединена к напряжению -15 В.

Для любого ПТ-ключа сопротивление нагрузки должно быть в диапазоне от 1 до 100 кОм, чтобы предотвратить емкостное прохождение входного сигнала в состоянии «ВЫКЛ», которое имело бы место при большем сопротивлении. Сопротивление нагрузки выбирается компромиссным. Малое сопротивление уменьшит емкостную утечку, но вызовет ослабление входного сигнала из-за делителя напряжения, образованного сопротивлением проводящего ПТ Rвкл и сопротивлением нагрузки. Так как Rвкл меняется с изменением входного сигнала (при изменении UЗИ), это ослабление приведет к некоторой нежелательной нелинейности. Слишком низкое сопротивление нагрузки проявляется также и на входе ключа, нагружая источник входного сигнала. В разд. 3.12 и 4.30 предложены некоторые решения этой проблемы (многоступенчатые ключи, компенсация сопротивления Rвкл). Привлекательная альтернатива — применение еще одного ПТ-ключа, закорачивающего выход на землю, если последовательно включенный ПТ находится в состоянии «ВЫКЛ»; таким образом формируется однополюсный ключ на два направления (подробнее об этом см. в следующем разделе).

Аналоговые ключи на КМОП. Часто необходимо переключать сигналы, сравнимые по величине с напряжением питания. В этом случае описанная выше простая n-канальная схема работать не будет, поскольку при пиковом значении сигнала затвор не будет иметь смещения в прямом направлении. Переключение таких сигналов обеспечивают переключатели на комплементарных МОП-транзисторах (КМОП, рис. 3.36).

Рис. 3.36. Аналоговый ключ на КМОП-транзисторах.

Треугольник на схеме — это цифровой инвертор, который мы вкратце опишем: он преобразует высокий уровень входного сигнала в низкий уровень выходного и наоборот. При высоком уровне управляющего сигнала Т1 пропускает сигналы с уровнями от земли до UСС без нескольких вольт (при более высоких уровнях сигнала Rвкл начинает драматическим образом расти). Аналогично Т2 при заземленном затворе пропускает сигнал с уровнями от UСС до значения на несколько вольт выше уровня земли. Таким образом, все сигналы в диапазоне от земли до UСС проходят через схему с малым сопротивлением (рис. 3.37).

Рис. 3.37. 1n-канальный; 2р-канальный.

Переключение управляющего сигнала на уровень земли запирает оба ПТ, размыкая таким образом цепь. В результате получается аналоговый переключатель для сигналов в диапазоне от земли до UСС. Это основа схемы КМОП «передающего вентиля» 4066. Как и описанные ранее ключи, схема работает в двух направлениях — любой ее зажим может служить входным.

Выпускается большое количество интегральных КМОП-ключей в разных конфигурациях (например, несколько секций с несколькими полюсами каждая). Схема 4066 — классическая КМОП-схема «аналогового запорного вентиля» серии 4000 — это просто другое название для аналогового ключа, переключающего сигналы в диапазоне от земли до положительного напряжения питания. Серии IH5040 и IH5140 фирмы Intersil и серии DG305 и DG400 фирмы Siliconix очень удобны в употреблении; они используют управляющий сигнал от ТТЛ, оперируют аналоговыми сигналами до ± 15 В (тогда как у серии 4000 этот диапазон составляет всего лишь ±7,5 В), легко включаются в разнообразные конфигурации и имеют сравнительно малое сопротивление в состоянии «ВКЛ» (у некоторых из них 25 Ом). Фирмы Analog Devices, Maxim и PMI также выпускают хорошие аналоговые ключи.

Мультиплексоры. Хорошим приложением ПТ-ключей являются мультиплексоры — схемы, которые позволяют выбрать один из нескольких входов по указанию управляющего цифрового сигнала. Аналоговый сигнал с этого выбранного входа будет прямо проходить на (единственный) выход. На рис. 3.38 показана функциональная схема такого устройства.

Рис. 3.38. Аналоговый мультиплексор.

Каждый из ключей от Кл0 до Кл3 есть аналоговый КМОП-ключ. «Выбирающая логика» декодирует адрес и «задействует» (жаргонный аналог слова «включает») только адресованный ключ, блокируя остальные. Такой мультиплексор обычно используется в сочетании с цифровыми схемами, вырабатывающими адрес. Типичная конфигурация может включать в себя блок накопления данных, в котором несколько входных сигналов поочередно опрашиваются, преобразуются в цифровую форму и используются как входные данные для каких-то вычислений.

Так как аналоговые ключи являются двунаправленными устройствами, аналоговый мультиплексор является одновременно и «демультиплексором», т. е. сигнал может быть подан на выход и снят с избранного входа. В гл. 8 и 9 будет показано, что аналоговый мультиплексор может применяться в качестве «цифрового мультиплексора-демультиплексора», поскольку цифровые логические уровни — это не что иное, как значения напряжения, трактуемые как двоичные единицы и нули.

Типичные аналоговые мультиплексоры — схемы серий DG506-509, а также схемы IH6108 и IH6116 (8- и 16-входовые мультиплексоры), воспринимающие в качестве кода адреса логические уровни ТТЛ и КМОП и работающие с аналоговыми сигналами до ±15 В. Приборы 4051–4053, которые входят в семейство цифровых схем КМОП, являются аналоговыми мультиплексорами-демультиплексорами, имеющими до 8 входов, но уровень аналогового сигнала, ограничен 15 В; у них есть вывод UЭЭ (внутренний уровень смещения), так что их можно использовать для работы с биполярными аналоговыми сигналами и однополярными управляющими сигналами с уровнями цифровых логических схем.

Другие применения аналоговых ключей. Управляемые напряжением аналоговые ключи образуют блоки, существенно важные для построения схем на ОУ, которые мы увидим в следующей главе-интеграторы, схемы слежения-хранения и пиковые детекторы. К примеру, с помощью ОУ мы сможем построить «подлинный» интегратор (в отличие от приближения к интегратору, которое мы видели в разд. 1.15): постоянный входной сигнал генерирует линейно (не экспоненциально) нарастающий сигнал на выходе и т. д. При таком интеграторе мы должны иметь способ «сброса» (восстановления) выхода; с этой задачей справляется ПТ-ключ, шунтирующий интегрирующий конденсатор. Мы не хотели бы здесь полностью описывать данные схемы; поскольку основную часть этих схем составляют ОУ, они естественным образом попадают в следующую главу. Не будем предвосхищать событий.

3.12. Недостатки ПТ-ключей

Быстродействие. ПТ-ключи имеют сопротивление во включенном состоянии Rвкл от 25 до 250 Ом. В комбинации с емкостью подложки и паразитными емкостями это сопротивление образует фильтр нижних частот, ограничивающий рабочие частоты значениями порядка 10 МГц и даже ниже (рис. 3.39).

Рис. 3.39. Параметры аналогового мультиплексора HI-508 (значения даны для замкнутого канала)

f3дБ = 1/(2πRвклСвых) = 24 МГц.

Полевые транзисторы с меньшим Rвкл имеют обычно бóльшую емкость (у некоторых мультиплексоров до 50 пФ), так что выигрыша в скорости нарастания сигнала они не дают. Значительная доля ограничения частотной характеристики вызвана элементами защиты — последовательными токоограничивающими резисторами и шунтирующими диодами. Существует несколько аналоговых «телерадиочастотных» ключей, обеспечивающих пропускание сигналов более высокой частоты, возможно за счет отказа от некоторых видов защиты. Например, ключи IH5341 и IH5352 оперируют аналоговыми сигналами в обычном диапазоне +15 В и имеют полосу пропускания 100 МГц; серии «высокоскоростных» мультиплексоров 74НС4051-53 также обеспечивают полосу пропускания аналоговых сигналов на уровне 3 дБ, равную 100 МГц, но обрабатывают при этом сигналы только до ±5 В. МАХ453-5 фирмы Maxim сочетают в себе видеомультиплексор с выходным видеоусилителем, так что их можно непосредственно подключать к низкоомным (обычно 75 Ом) кабельным или иным нагрузкам; они имеют типичную полосу пропускания 50 МГц и предназначены для сигналов видеочастоты ± 1 В от низкоомных источников.

Сопротивление в открытом (включенном) состоянии. Ключи КМОП, работающие от относительно высокого напряжения питания (скажем, 15 В), будут иметь малые значения Rвкл во всем диапазоне значений сигнала, так как всегда тот или другой проводящий транзистор будет иметь прямое смещение затвора, равное по крайней мере половине напряжения питания. Но при меньшем напряжении питания сопротивление ключа Rвкл будет расти, и максимум его имеет место при уровне сигнала, среднем между напряжением питания и землей (или между двумя напряжениями питания при двуполярном питании) (рис. 3.40).

Рис. 3.40.

При уменьшении UСС сопротивление ПТ во включенном состоянии становится значительно выше (особенно вблизи точки UЗИ = UСС/2), так как для ПТ обогащенного типа UП составляет по крайней мере несколько вольт и для достижения малых значений Rвкл требуется напряжение затвор-исток не меньше чем 5-10 В. Кроме того, что параллельное сопротивление двух ПТ растет при уровне сигнала, среднем между напряжением питания и землей, этот пик (при 0,5UСС) будет увеличиваться по мере уменьшения UСС, и при достаточно низком UСС ключ для сигналов с уровнем около 0,5UСС будет представлять разомкнутую цепь.

Имеются различные приемы, которые разработчики ИМС аналоговых ключей применяют, чтобы сохранить значение Rвкл малым и примерно постоянным (для малых искажений) во всем диапазоне измерения сигналов. Например, в первоначально выпускавшемся аналоговом ключе 4016 использовалась простая схема рис. 3.36, дающая графики Rвкл подобные тем, что показаны на рис. 3.41.

Рис. 3.41. Сопротивление включенного (замкнутого) канала аналогового КМОП-ключа типа 4016.

В улучшенном ключе 4066 разработчики добавили несколько ПТ таким образом, что напряжение n-канальной подложки следует за напряжением сигнала, давая в результате кривые Rвкл, показанные на рис. 3.42.

Рис. 3.42. Сопротивление замкнутого улучшенного аналогового КМОП-ключа типа 4066; обратите внимание на изменение масштаба по сравнению с рис. 3.41.

«Вулканообразная» форма этих кривых с понижением Rвкл в центре заменила «Эверест» на графиках для 4016.

Усложненные ключи, такие как IH5140 (или AD7510), предназначенные для серьезных применений, дают еще лучший результат, представленный в виде кривых Rвкл на рис. 3.43.

Рис. 3.43. Сопротивление замкнутого аналогового ключа из семейства IH5140, позволяющего переключать сигнал обеих полярностей; обратите внимание на масштаб вертикальной оси.

Недавно выпущенные фирмой Siliconix ключи DG400 дают превосходные Rвкл в 20 Ом ценой увеличения «передачи заряда» (см. ниже подраздел «динамические помехи»); это семейство ключей, как и серия IH5140, имеет еще одно достоинство — нулевой ток покоя.

Емкость. ПТ-ключи обладают следующими емкостями: между входом и выходом (ССИ), между каналом и землей (СС, СИ), между затвором и каналом и между двумя ПТ в пределах одного кристалла (ССС, СИИ); см. рис. 3.44.

Рис. 3.44. Емкости аналоговых ключей (на примере 4-канального переключателя AD7510). Rвкл = 75 Ом.

Рассмотрим, какие эффекты они вызывают.

ССИ (емкость вход-выход). Наличие этой емкости приводит к прохождению сигнала через разомкнутый ключ, которое на высоких частотах возрастает. На рис. 3.45 показан этот эффект для ключей серии IH5140.

Рис. 3.45. Изолирующие характеристики ключа из семейства IH5140 (ключ разомкнут).

Обратите внимание на использование 50-омной нагрузки-сопротивления, обычного для радиосхем, но много меньше нормального для низкочастотных сигналов, где типичное значение полного сопротивления нагрузки составляет 10 кОм и более. Даже при нагрузке 50 Ом сквозное прохождение сигнала на высоких частотах становится значительным (на частоте 30 МГц емкость 1 пФ имеет полное сопротивление 5 кОм, что вызывает сквозное прохождение — 40 дБ). И разумеется, имеется значительное ослабление (и нелинейность в передаче) сигнала при работе на 50-омную нагрузку, поскольку типичное значение Rвкл составляет 30 Ом (75 Ом в худшем случае). При нагрузке 10 кОм ситуация со сквозной передачей сигнала, конечно же, намного хуже.

Упражнение 3.8. Рассчитайте сквозное прохождение сигнала в нагрузку 10 кОм на частоте 1 МГц, приняв Сси = 1 пФ.

В большинстве низкочастотных применений емкостное сквозное прохождение не создает проблем. Если они возникают, наилучшим решением является использование пары каскадно-включенных ключей (рис. 3.46) или, что еще лучше, комбинации из последовательного и шунтирующего ключей, включаемых попеременно (рис. 3.47).

Рис. 3.46.

Рис. 3.47.

Последовательный каскад удваивает ослабление (в децибелах) ценой дополнительного Rвкл, в то время как последовательно-параллельная схема (фактически это однополосный ключ на два направления — 1П2Н) уменьшает прямое прохождение, снижая эффективное сопротивление нагрузки до Rвкл, когда последовательный ключ разомкнут.

Упражнение 3.9. Пересчитайте сквозное прохождение в нагрузку 10 кОм на частоте 1 МГц, приняв Сси = 1 пФ и Rвкл = 50 Ом для схемы рис. 3.47.

Однополярные двусторонние КМОП-ключи с управлением, гарантирующим размыкание перед замыканием, выпускаются отдельными блоками. На практике можно встретить и пару ключей 1Н2П в одном корпусе. Примерами являются ИМС DG188 и IH5142, а также DG191, IH5143 и AD7512 (сдвоенные приборы 1Н2П в одном корпусе). Благодаря доступности таких КМОП-ключей легко с помощью подобных однополюсных на два направления конфигураций получать превосходные параметры. Радиовидеочастотные ключи, о которых говорилось выше, имели встроенную последовательно-параллельную схему.

СС, СИ (емкость относительно земли). Шунтирующая на землю емкость приводит к упомянутому ранее спаду частотной характеристики. Ситуация усугубляется при высокоомном источнике сигналов, однако даже при фиксированном сопротивлении источника сопротивление ключа Rвкл в сочетании с шунтирующей емкостью на выходе образует фильтр нижних частот. Следующее упражнение показывает, как это происходит.

Упражнение 3.10. AD7510 (все паспортные значения его емкостей можно определить из рис. 3.44) подключен к входному источнику сигналов, имеющему сопротивление 10 кОм, а сопротивление нагрузки на выходе ключа составляет 100 кОм. Чему равна верхняя частота среза на уровне —3 дБ? Повторите вычисления, приняв жестко фиксированное сопротивление источника сигнала и сопротивление ключа Rвкл = 75 Ом?

Емкость затвор-канал. Емкость между управляющим затвором и каналом вызывает еще один эффект, а именно наводку неприятных (даже когда они малы) переходных помех на цепь сигнала при замыкании или размыкании ключа. Сей предмет заслуживает серьезного обсуждения, так что мы отложим его до следующего раздела.

ССС и СИИ (емкость между ключами). Если разместить несколько ключей на одном кристалле кремния размером с кукурузное зерно, то не следует удивляться, заметив наводки между каналами («перекрестные помехи»). Виновницей, разумеется, является емкость между каналами ключей. Эффект усиливается по мере роста частоты и увеличения полного сопротивления источника сигнала, к которому подключен канал. Предоставим вам возможность самим удостовериться в сказанном.

Упражнение 3.11. Рассчитайте величину наводки, в децибелах, между парой каналов с Ссс = Сии = 0,5 пФ (рис. 3.44) для полных сопротивлений источника и нагрузки, приведенных в последнем упражнении. Примите частоту сигнала помехи равной 1 МГц. Рассчитайте величину наводки для каждого следующего случая: а) оба ключа разомкнуты, б) от разомкнутого ключа к замкнутому, в) от замкнутого ключа к разомкнутому и г) оба ключа замкнуты.

Из этого примера должно быть ясно, почему для большинства широкополосных радиочастотных схем применяются низкоомные источники сигналов, обычно сопротивлением 50 Ом. Если перекрестные помехи создают серьезные трудности, не подавайте на один кристалл более одного сигнала.

Динамические помехи. Во время переходных процессов от включенного состояния к выключенному и обратно в аналоговых ПТ-ключах могут возникать неприятные эффекты. Скачок управляющего сигнала, поданный на затвор(ы), может создавать емкостную наводку в канале (каналах) и исказить коммутируемый сигнал до неузнаваемости. Это наиболее серьезно при уровнях сигнала, соответствующих высокому сопротивлению ключа. Подобные эффекты возникают и в мультиплексорах (типа 4066) во время изменения адреса канала; кроме того, в мультиплексоре возможно кратковременное соединение входов через открытые ключи, если задержка выключения канала превосходит задержку включения.

Рассмотрим этот вопрос более подробно. На рис. 3.48 изображена форма выходного сигнала, которую можно увидеть на выходе n-канальной схемы аналогового МОП-ключа, схема которого показана на рис. 3.35, при нулевом уровне входного сигнала и нагрузке, состоящей из сопротивления 10 кОм и параллельной ему емкости 20 пФ, — вполне реальные значения для схемы аналогового ключа.

Рис. 3.48.

Эти красивые переходные процессы вызваны переносом заряда в канал через емкость затвор-канал при изменении напряжения затвора. Последнее делает резкий скачок от одного уровня питания к другому, в нашем случае от +15 к -15 В (или в обратном направлении), перенося заряд Q = ± СЗК(UЗвысUиз), где СЗК - емкость затвор-канал, обычно около 5 пФ. Заметим, что величина переносимого заряда зависит только от полного изменения напряжения затвора и не зависит от времени, за которое это изменение происходит. Замедление изменения сигнала на затворе вызывает меньшую по амплитуде, но более долгую динамическую помеху с той же площадью под графиком. Фильтрация выходного сигнала ключа фильтром нижних частот дает тот же эффект. Такие меры могут помочь в тех случаях, когда важно добиться малого пика амплитуды динамической помехи, однако в смысле исключения пропускания управляющего напряжения с затвора на выход они неэффективны. В некоторых случаях можно предсказать емкость затвор-канал с достаточной точностью, для того чтобы погасить выбросы путем добавки инвертированного сигнала затвора через небольшой переменный конденсатор.

Емкость затвор-канал распределена по всей длине канала, а это значит, что часть заряда (помехи) попадает обратно на вход ключа. В результате величина динамической помехи выходного сигнала зависит от полного сопротивления источника сигнала и будет наименьшей в том случае, когда ключ будет управляться источником напряжения. Конечно, уменьшение полного сопротивления нагрузки уменьшает величину динамической помехи, но при этом нагружается источник и вносятся дополнительные статическая погрешность и нелинейность за счет конечного значения параметра Rвкл. И наконец, при прочих равных, ключ с меньшей величиной емкости затвор-канал будет вносить меньшие переходные помехи в процессе переключения, хотя за это мы платим увеличением Rвкл.

На рис. 3.49 приведены для сравнения кривые переноса заряда для трех типов аналоговых ключей, в том числе и ключа на ПТ с p-n-переходом.

Рис. 3.49. Зависимость заряда помехи у различных линейных ПТ-ключей от напряжения управляющего сигнала. 1 — ПТ с p-n-переходом; 2 — ΚΜΟΠ-ключ из семейства DG400; 3 — КМОП-ключ из семейства DG200.

Во всех трех случаях сигнал на затворе меняется в полном диапазоне, т. е. на 30 В или в пределах обозначенных на графике уровней напряжения питания для МОП-транзисторов и от — 15 В до уровня сигнала для ключей на n-канальных ПТ с p-n-переходом. Для последних существует сильная зависимость величины динамической помехи от сигнала, поскольку диапазон изменения напряжения затвора пропорционален разности между уровнем сигнала и уровнем —15 В. Хорошо сбалансированные КМОП-ключи имеют относительно малую динамическую помеху, поскольку попадающие в канал заряды у комплементарных МОП-транзисторов стремятся скомпенсировать друг друга (когда на одном затворе напряжение растет, на другом - падает). Чтобы дать представление о масштабе этих эффектов, скажем, что заряд 30 пКл соответствует разности потенциалов (сказку) в 3 мВ на конденсаторе емкостью 0,01 мкФ. Это значительная емкость для конденсатора фильтра, и видно, что это действительно проблема, так как динамическая помеха в 3 мВ является существенной погрешностью при работе с аналоговыми сигналами низкого уровня.

Защелкивание и входной ток. Все интегральные КМОП-схемы имеют ту или иную схему защиты входа, так как в противном случае изоляция затвора легко разрушается (см. разд. 3.15). Обычная схема такой защиты показана на рис. 3.50.

Рис. 3.50. Цепи защиты входа (выхода) КМОП-схем. Последовательно включенный резистор на выходе часто не ставится.

Хотя в ней можно использовать распределенную диодную матрицу, однако данная цепь эквивалентна фиксирующим диодам, подключенным к UСС и UИИ, в сочетании с резистивной токоограничивающей цепью. Если напряжение на входе (или на выходе) превысит напряжение питания более чем на падение напряжения на диодном переходе, соответствующий диод перейдет в состояние проводимости, и для входа (или выхода) образуется цепь с низким полным сопротивлением относительно соответствующего источника питания. Но что еще хуже, чип при возбуждении входа может войти в так называемое «КУВ-защелкивание» — ужасное (и разрушительное) состояние, которое мы более подробно опишем в разд. 14.16. Все что необходимо нам знать о нем сейчас — это то, что данное состояние нежелательно! КУВ-защелкивание происходит спусковым (триггерным) переключением за счет входного тока (через цепь защиты) величиной где-то около 20 мА или более. Таким образом, необходимо быть осторожными и не подавать на аналоговые входы напряжение, превышающее напряжение питания. Это, в частности, означает, что мы всегда должны обеспечить подачу напряжения питания прежде, чем поступит какой бы то ни было сигнал, способный вызвать ток значительной величины. Между прочим, этот запрет столь же справедлив и для цифровых КМОП ИС, как и для только что рассмотренных нами аналоговых ключей.

Неприятности, связанные с диодно-резисторными цепями защиты, состоят в том, что они ухудшают параметры ключа, увеличивая Rвкл, шунтирующую емкость и утечку. При искусном проектировании чипа (с использованием «изоляции диэлектриком») можно исключить КУВ-защелкивание, не ухудшая серьезно параметров схемы, что обычно происходит за счет схемы защиты. Многие более «свежие» разработки аналоговых ключей имеют «защиту от дурака»; например, аналоговые мультиплексоры IH5108 и IH5116 фирмы Intersil имеют схемы фиксации, которые позволяют подавать на аналоговые входы до ±25 В даже при нулевом напряжении питания (за эту устойчивость мы платим Rвкл, вчетверо превышающим этот параметр для обычного IH6108/16). Будьте, однако, осторожны, поскольку существует множество ИМС аналоговых ключей, которые этого не прощают!

Существуют аналоговые ключи, построенные не на комплементарных МОП-транзисторах, а на ПТ с p-n-переходом. Они работают очень хорошо, по некоторым параметрам опережая КМОП-ключи. В частности, ключи на ПТ с p-n-переходом фирмы PMI имеют совершенно неизменное Rвкл, не зависящее от аналогового напряжения, полное отсутствие эффекта защелкивания и мало подвержены электростатическому пробою.

Другие недостатки ключей. Вот некоторые дополнительные параметры аналоговых ключей, которые могут быть важными или не являться таковыми в том или ином конкретном применении: время переключения, время установления, задержка размыкания перед замыканием, ток утечки канала (как в замкнутом, так и в разомкнутом состоянии; см. разд. 4.15), согласованность Rвкл и темп. коэф. Rвкл, диапазоны изменения сигнала и напряжения питания. Мы проявим недюжинное самообладание, поставив на этом точку и предоставив читателю самому входить во все подробности, если конкретное применение потребует этого.

3.13. Несколько схем на ПТ-ключах

Как мы отмечали ранее, многие естественным образом возникающие применения аналоговых ПТ-ключей — это схемы на ОУ, которые мы будем рассматривать в следующей главе. В этом разделе мы покажем несколько применений, не требующих ОУ, с тем чтобы дать почувствовать, в какого вида схемах можно использовать эти ключи.

Переключаемый RC- фильтр нижних частот. На рис. 3.51 показано, как можно построить простой RС-фильтр нижних частот с возможностью выбора частоты среза.

Рис. 3.51.

В схеме использован мультиплексор для выбора одного из четырех предварительно подобранных резисторов путем набора 2-разрядного двоичного (цифрового) адреса. Мы решили поставить переключатель на входе, а не после резисторов, так как при этом уменьшается «впрыск» заряда в точку с более низким сопротивлением источника сигнала. Еще одна возможность, конечно же, состоит в том, чтобы использовать ПТ-ключи для выбора конденсатора фильтра. Чтобы получить очень широкий диапазон постоянных времени, можно было бы попробовать это сделать, но при этом конечное значение Rвкл ключа ограничит коэффициент передачи фильтра на высоких частотах максимум Rвкл/Rпосл. На схеме обозначен также буфер с единичным усилением, стоящий вслед за фильтром, поскольку выходное сопротивление схемы велико. В следующей главе вы увидите, как построить «совершенный» повторитель (с точно заданным коэффициентом усиления, высоким Zвх, низким Zвых, отсутствием сдвига UБЭ и т. п.). Разумеется, в том случае когда стоящий вслед за фильтром усилитель имеет высокое входное сопротивление, повторитель не нужен.

На рис. 3.52 показан простой вариант предыдущей схемы; здесь мы использовали вместо 4-входового мультиплексора четыре независимых ключа.

Рис. 3.52. RС-фильтр нижних частот с возможностью выбора 15 значений постоянной времени, равноотстоящих друг от друга.

При таком масштабном соотношении сопротивлений резисторов, которое приведено здесь, можно задавать 16 равноотстоящих значений частоты среза путем замыкания этих ключей в различных комбинациях.

Упражнение 3.12. Чему равны частоты среза (на уровне —3 дБ) в схеме рис. 3.52?

Усилители с переключаемым коэффициентом усиления. На рис. 3.53 показано, как можно применить ту же самую идею переключаемых резисторов для создания усилителя с возможностью выбора коэффициента усиления. Хотя эта идея естественным образом требует ОУ, можно применить ее и к усилителю с эмиттерной обратной связью.

Рис. 3.53. Аналоговый мультиплексор выбирает соответствующий резистор автоматического смещения в цепи эмиттера для получения декадно-переключаемого коэффициента усиления.

* Подбирается для получения К = 100; (Rвкл + rЭ + R) = 100 Ом.

В качестве эмиттерной нагрузки мы использовали источник (точнее, приемник) неизменного тока, как это было сделано в более раннем примере, чтобы можно было получить коэффициент усиления много меньше единицы. Далее, мы применили мультиплексор для выбора одного из четырех резисторов. Обратите внимание на разделительный конденсатор, который нужен, чтобы сделать ток покоя не зависящим от коэффициента усиления.

Схема слежения-хранения. Рис. 3.54 демонстрирует, как можно сделать схему «слежения-хранения», которая будет кстати, когда мы захотим преобразовать аналоговый сигнал в поток цифровых комбинаций («аналого-цифровое преобразование»). При этом схема будет сохранять неизменным каждый уровень аналогового сигнала, пока вычисляется его величина. Данная схема проста. Входной буферный усилитель с единичным усилением выдает на низкоомный выход копию входного сигнала, направляя ее на конденсатор малой емкости. Чтобы сохранить (запомнить) уровень аналогового сигнала в любой заданный момент, вы просто размыкаете ключ. Высокое полное входное сопротивление второго буфера (у которого на входе должны быть полевые транзисторы, чтобы входной ток не слишком отличался от нуля) предотвращает нагрузку конденсатора, так что напряжение на нем «хранится» до тех пор, пока ПТ-ключ не замкнется снова.

Рис. 3.54. Схема слежения-хранения.

Упражнение 3.13. Входной буфер должен выдавать ток такой величины, чтобы напряжение на конденсаторе следовало за изменяющимся сигналом. Рассчитайте пиковый выходной ток буфера при подаче на вход схемы синусоидального сигнала амплитудой 1 В и частотой 10 кГц.

Конвертер напряжения с «плавающим» конденсатором. Существует прекрасный способ (рис. 3.55) создавать нужное нам напряжение питания отрицательной полярности в схеме, запитанной от однополярного положительного источника питания. Пара левых по схеме ПТ-ключей подключает С1 к положительному источнику питания, заряжая его до Uвх, в то время как правые ключи разомкнуты. Вслед за тем входные ключи размыкаются, а правая пара ключей замыкается, подключая заряженный С1 к выходу, при этом часть его заряда передается на С2. Схема организована столь хитроумным способом, что С1 переворачивается вверх тормашками, выдавая на выход напряжение отрицательной полярности!

Рис. 3.55. Инвертор напряжения с «плавающим» конденсатором.

Данная конкретная схема выпускается в виде чипа конвертера напряжения 7662, о котором мы поговорим в разд. 6.22 и 14.07. Это устройство, названное «инвертором», превращает напряжение «высокого» уровня в напряжение «низкого» уровня, и наоборот. В следующем разделе мы покажем, как делается один из таких инверторов (и мы фактически подготовим вас к тому, что вы быстрее поймете, как ускорить их работу, о чем идет речь в гл. 8-11!).

3.14. Логические и мощные ключи на МОП-транзисторах

Другие виды применений ПТ-ключей — это логические и мощные переключающие схемы. Отличить их просто. При переключении аналогового сигнала мы используем ПТ как последовательный ключ, разрешающий или блокирующий прохождение аналогового сигнала, который представляет собой изменяющееся в некотором диапазоне (непрерывным, т. е. аналоговым образом) напряжение.

Аналоговый сигнал — это обычно сигнал, имеющий низкий уровень напряжения и незначительную мощность. С другой стороны, при логическом переключении ключи на МОП-транзисторах замыкаются и размыкаются, перебрасывая выход схемы от одного источника питания к другому. Фактически эти «сигналы» являются цифровыми, а не аналоговыми — они скачком переходят от уровня питания одного источника к другому, представляя тем самым два состояния: «высокое» и «низкое». Промежуточные уровни напряжения не являются полезными или желательными; фактически, они даже незаконны!

И наконец, понятие «мощные переключатели» относится к включению и выключению питания нагрузки, такой как лампа, обмотка реле или двигатель вентилятора. В таких применениях обычно и напряжения, и токи велики. Рассмотрим вначале логические переключатели.

Логические ключи. На рис. 3.56 показан простейший тип логического переключателя на МОП-транзисторе.

Рис. 3.56. Логические инверторы на n-канальном (а) и p-канальном (б) МОП-транзисторах.

В обеих схемах в качестве нагрузки используется резистор и обе они осуществляют логическую функцию инвертирования - высокий логический уровень на входе создает низкий уровень на выходе, и наоборот. Вариант схемы на n-канальном транзисторе включает выход на землю при подаче на затвор высокого уровня, тогда как в p-канальном варианте на резисторе образуется высокий логический уровень при заземленном (низкий уровень) входе.

Обратите внимание на то, что МОП-транзисторы в этих схемах используются как инверторы с общим истоком, а не как истоковые повторители. В цифровых логических схемах подобных представленным нас обычно интересует выходное напряжение («логический уровень»), продуцируемое некоторым входным напряжением; резистор служит просто пассивной нагрузкой в цепи стока, обеспечивая при запертом ПТ выходное напряжение, равное напряжению питания стока. С другой стороны, если мы заменим резистор осветительной лампочкой, реле, приводом печатающей головки или какой-то другой мощной нагрузкой, получим схему мощного переключателя (рис. 3.3). Хотя мы используем ту же самую схему «инвертора», однако при переключении мощной нагрузки нас интересует ее включение и выключение, а не напряжение выхода.

Инвертор на КМОП. Представленные выше инверторы на n-канальном или p-канальном МОП-транзисторе имеют недостатки: они потребляют ток в состоянии «ВКЛ» и имеют относительно высокое выходное сопротивление в состоянии «ВЫКЛ». Молено уменьшить выходное сопротивление (уменьшив R), но только ценой увеличения рассеиваемой мощности, и наоборот. За исключением источников тока иметь высокое выходное сопротивление, конечно же, всегда плохо. Даже если подключенная к выходу нагрузка имеет высокое сопротивление (например, это затвор другого МОП-транзистора), все равно возникают проблемы шумов из-за емкостных наводок и уменьшается скорость переключения из состояния «ВКЛ» в состояние «ВЫКЛ» («хвост переключения») за счет паразитной емкости нагрузки. В этом случае, например, инвертор на n-канальном МОП-транзисторе со стоковым резистором, имеющим компромиссное сопротивление, скажем 10 кОм, даст на выходе форму сигнала, показанную на рис. 3.57.

Рис. 3.57.

Ситуация напоминает однокаскадный эмиттерный повторитель из разд. 2.15, в котором потребляемая мощность в состоянии покоя и мощность, направляемая в нагрузку выбираются из тех же компромиссных соображений. Решение здесь одно — использование пушпульной схемы, особенно хорошо подходящей для переключателей на МОП-транзисторах.

Взгляните на рис. 3.58; здесь показано, как можно было бы организовать пушпульный (двухтактный) ключ.

Рис. 3.58. Логический КМОП-инвертор.

Потенциал земли на входе вводит нижний транзистор в состояние отсечки, а верхний — во включенное (замкнутое) состояние, в результате чего на выходе будет высокий логический уровень. Высокий (+UСС) уровень входа действует противоположным образом, давая на выходе потенциал земли. Это инвертор с низким выходным сопротивлением в обоих состояниях и в нем совершенно отсутствует ток покоя. Называют его КМОП-инвертор (инвертор на комплементарных МОП-транзисторах), и он является базовой структурой для всех цифровых логических КМОП-схем — семейства, которое уже стало преобладающим в больших интегральных схемах (БИС) и которому, похоже, предопределено заменить более ранние семейства логических схем (так называемые ТТЛ-схемы), построенные на биполярных транзисторах. Обратите внимание на то, что КМОП-инвертор представляет собой два комплементарных МОП-ключа, соединенных последовательно и включаемых попеременно, в то время как аналоговый КМОП-ключ (рассмотренный ранее в этой главе) — это параллельно соединенные комплементарные МОП-ключи, включаемые и выключаемые одновременно.

Упражнение 3.14. Комплементарные МОП-транзисторы в КМОП-инверторе оба работают как инверторы с общим истоком, тогда как комплементарные биполярные транзисторы в пушпульных схемах разд. 2.15 являются (неинвертирующими) эмиттерными повторителями. Попробуйте нарисовать «комплементарный биполярный инвертор», аналогичный КМОП-инвертору. Почему он не сможет работать?

О цифровых КМОП-схемах гораздо больше будет сказано там, где будут рассматриваться цифровые логические схемы и микропроцессоры (гл. 8-11). На сей момент остановимся на очевидном: КМОП-схемы — это семейство маломощных логических схем (с нулевым потреблением мощности в состоянии покоя), имеющих высокое полное входное сопротивление и жестко заданные уровни выходного напряжения, соответствующие полному диапазону напряжений питания. Однако прежде чем оставить сей предмет, мы не можем устоять против соблазна показать еще одну КМОП-схему (рис. 3.59). Это логический вентиль И-НЕ, на выходе которого будет низкий логический уровень только в том случае, если на обоих входах — на входе А и на входе В — будет высокий уровень. Понять, как он работает, исключительно просто.

Рис. 3.59. ΚΜΟΠ-вентили И-НЕ и И.

Если уровни А и В — оба высокие, то оба последовательно включенные n-канальные МОП-ключи Т1 и Т2 находятся в проводящем состоянии, жестко фиксируя на выходе потенциал земли; p-канальные ключи Т3 и Т4 оба разомкнуты, так что ток через них не течет. Однако если уровень на любом из входов А или В (или на обоих) низкий, то соответствующий p-канальный МОП-транзистор открыт, подавая на выход высокий уровень, так как один (или оба) транзистор последовательной цепи Т1Т2 закрыт и ток через них не проходит.

Схема называется вентилем И-НЕ, поскольку она осуществляет логическую функцию И, но с инверсным (НЕ) выходом. Хотя вентили и их варианты — предмет рассмотрения гл. 8, вы можете доставить себе удовольствие, попытавшись набить руку на решении следующих проблем.

Упражнение 3.15. Нарисуйте КМОП-вентиль И. Подсказка: И = НЕ-И-НЕ.

Упражнение 3.16. Теперь нарисуйте схему вентиля ИЛИ-НЕ. На выходе этой схемы низкий уровень, если на любом из входов А или В (или на обоих) уровень высокий.

Упражнение 3.17. Небольшая загадка — как будет выглядеть КМОП-вентиль ИЛИ?

Упражнение 3.18. Нарисуйте 3-входовый КМОП-вентиль И-НЕ.

Цифровые логические КМОП-схемы, которые мы будем рассматривать позже, строятся путем комбинирования этих базовых вентилей. Сочетание очень малой потребляемой мощности и жестко заданного выходного напряжения, привязанного к шинам питания, делает выбор семейства логических схем на КМОП-транзисторах предпочтительным для большинства цифровых схем, что и объясняет их популярность. Кроме того, для микромощных схем (таких как наручные часы и малые измерительные приборы с батарейным питанием) это вообще единственное решение. Однако, если мы не хотим впасть в заблуждение, стоит отметить, что мощность, потребляемая КМОП-логикой, хотя и очень мала, но не равна нулю.

Существуют два механизма, вызывающие появление тока стока. Во время переходных процессов через выход КМОП-схемы должен проходить кратковременный ток I = CdU/dt, чтобы зарядить имеющуюся на выходе емкость той или иной величины (рис. 3.60).

Рис. 3.60. Емкостной зарядный ток.

Емкость нагрузки образуется как за счет емкости проводников («паразитная» емкость), так и за счет входной емкости дополнительной логической схемы, подключенной к выходу. Фактически, поскольку сложный чип на комплементарных МОП-транзисторах содержит много вентилей, каждый из которых нагружен на некоторую внутреннюю емкость, в любой КМОП-схеме имеется некоторый ток стока, который участвует в переходных процессах, даже если сам чип не подключен ни к какой нагрузке. Неудивительно, что этот «динамический» ток стока пропорционален скорости, с которой происходит этот переходный процесс. Второй механизм появления тока стока в КМОП-схеме показан на рис. 3.61.

Рис. 3.61. Проводимость в КМОП-схеме в режиме класса А.

При переходе напряжения на входе скачком от потенциала земли к уровню напряжения питания и обратно существует область, в которой оба МОП-транзистора находятся в состоянии проводимости, в результате чего возникает всплеск тока от UСС на землю. Его иногда называют «ток класса А» или «ломовой ток питания». Некоторые следствия, которые он вызывает, вы увидите в гл. 8, 9 и 14. Коль скоро мы сделали ставку на КМОП-схемы, нужно отметить и другой их недостаток (фактически, он присущ всем МОП-транзисторам) — это незащищенность от повреждения статическим электричеством. Дополнительно мы поговорим об этом в разд. 3.15.

Линейный усилитель на КМОП-транзисторах. КМОП-инверторы, как впрочем и все цифровые логические схемы, предназначены для работы с цифровыми логическими уровнями сигналов. Поэтому, за исключением времени переходных процессов, входы и выходы подключены к земле или к шине UСС (обычно +5 В). И опять-таки за исключением времени, которое длятся эти переходные процессы (типичная величина - несколько наносекунд), здесь нет тока стока в состоянии покоя. Оказывается, КМОП-инвертор обладает некоторыми интересными свойствами, когда он работает с аналоговыми сигналами. Взгляните снова на рис. 3.61.

Можно рассматривать Т1 как активную (источник тока) нагрузку для инвертирующего усилителя Т2, и наоборот. Когда на входе потенциал, близкий к UСС или к потенциалу земли, токи указанных транзисторов сильнейшим образом отличаются друг от друга и усилитель находится в насыщении (или в «прижатом» соответственно к земле или UСС состоянии). Это, разумеется, нормальная ситуация для цифровых сигналов. Однако когда напряжение на входе равно приблизительно половине напряжения питания, есть небольшая область, где токи стоков Т1 и Т2 примерно одинаковы; в этой области схема является инвертирующим линейным усилителем с большим коэффициентом усиления. Его передаточная характеристика представлена на рис. 3.62.

Рис. 3.62.

Вариации Rн и gm с изменением тока стока таковы, что наибольший коэффициент усиления наблюдается при относительно малых значениях тока стока, т. е. при низком напряжении питания (порядка 5 В). Эта схема не является хорошим усилителем; у нее есть недостатки — это очень высокое выходное сопротивление (особенно при работе с низким напряжением питания), плохая линейность и непредсказуемая величина коэффициента усиления. Однако она проста и недорога (КМОП-инверторы по 6 в одном корпусе продаются по цене менее полдоллара за корпус), и ее иногда используют для усиления малых сигналов, форма которых несущественна. Примеры применения таких схем - сигнализатор близости электросети (который усиливает емкостные наводки переменного тока сетевой частоты), генераторы с кварцевыми резонаторами и устройства с частотной модуляцией и частотной манипуляцией (см. гл. 15).

Чтобы КМОП-инвертор работал как линейный усилитель, необходимо подать на вход смещение такое, чтобы усилитель находился в активном режиме. Обычный метод состоит в том, что со входа на выход включается резистор с большим сопротивлением (который мы определим в следующей главе как «обратная связь по постоянному току»), как показано на рис. 3.63.

Рис. 3.63. Схемы линейных усилителей на КМОП-транзисторах.

Это приведет нас в точку Uвых = Uвх на графике рис. 3.62, а. Как мы позже увидим, такое включение, как на рис. 3.63, а, снижает входное полное сопротивление за счет «шунтирующей обратной связи». Поэтому если важно иметь высокое входное полное сопротивление на высоких частотах, то предпочтение следует отдать схеме рис. 3.63, б. Третья схема (рис. 3.63, в) — это использующий КМОП-усилитель классический генератор с кварцевой стабилизацией, описанный в разд. 5.13. На рис. 3.64 дан вариант схемы рис. 3.63, а, который используется для генерации сигналов строго прямоугольной формы частотой 10 МГц (тактовый генератор для цифровых логических схем) из синусоидального входного сигнала. Эта схема работает хорошо при амплитуде сигнала на входе от 50 мВ до 5 В (эффективные значения).

Рис. 3.64.

Вот хороший пример применения, где действует принцип «Я не знаю, каково усиление, и меня это не волнует». Обратите внимание на цепь защиты входа, состоящую из последовательно включенного токоограничивающего резистора и фиксирующих диодов.

Мощные переключатели. МОП-транзисторы хорошо работают как насыщенные ключи в таких схемах, как та простейшая схема, что была предложена нами в разд. 3.01. В настоящее время мощные МОП-транзисторы выпускаются многими фирмами, что позволяет использовать положительные особенности МОП-транзисторов (высокое входное сопротивление, простота параллельного включения, отсутствие «вторичного пробоя») и в мощных схемах. Вообще говоря, мощные МОП-транзисторы проще в применении, чем обычные мощные биполярные транзисторы. Есть, однако, некоторые тонкие и трудные для анализа эффекты, так что «кавалерийский наскок» в замене на МОП-транзисторы в переключательных схемах может привести к внезапному выходу схемы из строя. Мы были свидетелями такого рода аварий и надеемся предотвратить их повторение. Прочтите составленный нами краткий обзор.

Мощные МОП-транзисторы. ПТ были хилыми слаботочными устройствами, способными пропускать ток не более чем несколько десятков миллиампер, до тех пор пока в конце 1970-х годов японские компании не выпустили так называемые УМОП-транзисторы (вертикальная МОП-структура с V-образной канавкой).

Сегодня мощные МОП-транзисторы выпускают все изготовители дискретных полупроводниковых приборов (например, в США такие фирмы, как GE, IR, Motorola, RCA, Siliconix, Supertex, ΤΙ; наряду с ними европейские компании, такие как Amperex, Ferranti, Siemens и SGS, а также многие из японских компаний) под такими названиями, как УМОП, ТМОП, вертикальные ДМОП и HEXFET (гексагональные ПТ). Они могут оперировать с удивительно высокими напряжениями (до 1000 В) и допускают пиковые токи до 280 А (постоянно через них может проходить ток до 70 A), a Rвкл очень мало — 0,02 Ом.

Небольшие мощные МОП-транзисторы стоят существенно меньше доллара, и выпускаются они во всех обычных транзисторных корпусах, а также по несколько транзисторов в удобном корпусе DIP, в котором выпускаются и большинство ИМС. Ирония судьбы заключается в том, что теперь уже трудно найти дискретные маломощные МОП-транзисторы, зато нет проблем с мощными МОП-транзисторами. В табл. 3.5 перечислены наиболее представительные типы мощных МОП-транзисторов.

Высокое сопротивление, температурная стабильность. Два важных преимущества мощных МОП-транзисторов, отличающих их от мощных биполярных транзисторов, — это высокое входное сопротивление (однако остерегайтесь высокой входной емкости, особенно для сильноточных устройств; см. ниже) и полное отсутствие терморазогрева и вторичного пробоя. Этот последний эффект очень важен в мощных схемах и труден для понимания.

Большую площадь перехода мощного транзистора (будь то биполярный или полевой) можно рассматривать как большое количество малых переходов, включенных параллельно (рис. 3.65), причем к ним ко всем приложено одинаковое напряжение. В случае мощного биполярного транзистора положительный температурный коэффициент коллекторного тока при фиксированном UБЭ (приблизительно +9 %/°С, см. разд. 2.10) означает, что локальная точка разогрева перехода будет иметь более высокую плотность тока, что вызовет дополнительный нагрев. При достаточно больших UКЭ и IК эта «токовая деформация» может привести к локальному саморазогреву, известному под названием «вторичный пробой».

Рис. 3.65. Транзистор с большой площадью переходов можно рассматривать как много параллельно включенных транзисторов с малой площадью переходов.

В результате «площадь безопасной работы» биполярного транзистора (на графике зависимости коллекторного тока от напряжения на коллекторе) меньше, чем если учитывать только допустимую мощность рассеяния транзистора (подробнее об этом см. в гл. 6). Важный момент здесь состоит в том, что ток стока МОП-транзистора падает при увеличении температуры (рис. 3.13) и это полностью исключает появление «горячих точек» в переходе. МОП-транзисторы не подвержены вторичному пробою и их область безопасной работы ограничена только допустимой мощностью рассеяния (см. рис. 3.66, где сравниваются области безопасной работы биполярного n-р-n-транзистора и мощного n-канального МОП-транзистора при одних и тех же Iмакс, Uмакс и Ррасс).

Рис. 3.66. Мощные МОП-транзисторы не подвержены вторичному пробою.

По тем же причинам усилители мощности на МОП-транзисторах не имеют тех неприятных тенденций к температурному уходу параметров, за которые мы «так любим» биполярные транзисторы (см. разд. 2.15), и наконец, мощные МОП-транзисторы могут быть включены параллельно без токовыравнивающих резисторов, которые для биполярных транзисторов необходимы (см. разд. 6.07).

Примеры мощных переключательных схем и необходимые предосторожности. Часто бывает желательно управлять мощным МОП-транзистором с выхода цифровых логических схем. Хотя имеются семейства логических схем, выдающие напряжение 10 В и более («КМОП-серия 4000»), однако в большинстве семейств логических ИМС используются уровни +5 В («высокоскоростные КМОП») или +2,4 В («ТТЛ»). На рис. 3.67 показано, как переключать нагрузку, подавая управляющие сигналы от логических схем этих трех семейств.

Рис. 3.67. МОП-транзисторы способны переключать мощные нагрузки, при управляющих сигналах с уровнями цифровых логических схем.

В первой схеме сигнал возбуждения затвора +10 В полностью откроет любой МОП-транзистор, так что мы выберем VN0106 — недорогой транзистор, у которого Rвкл < 5 Ом при UЗИ = 5 В. Диод в схеме защищает от индуктивных всплесков (разд. 1.31); включенный последовательно с затвором резистор хотя не обязательно необходим, однако полезен, так как емкость сток-затвор МОП-транзистора может передать индуктивный переходный процесс в нагрузке обратно на чувствительную КМОП-логику (вскоре мы расскажем об этом более подробно). Во второй схеме на затвор подается 5 В, что все еще неплохо для серий VN01/VP01; для разнообразия мы применили здесь p-канальный МОП-транзистор, переключающий нагрузку, подключенную к земле.

Две оставшиеся схемы демонстрируют два способа обработки сигнала +2,4 В (в худшем случае; обычно это где-то около +3,5 В) — высокого логического уровня цифровой логики ТТЛ. Можно использовать «подтягивающий» к +5 В резистор, чтобы обеспечить полный перепад +5 В на выходе ТТЛ, который затем возбуждает обычный МОП-транзистор; можно выбрать и другой путь — использовать что-нибудь вроде ΤΝ0106-«низкопорогового» МОП-транзистора, рассчитанного на сигнал возбуждения с уровнем ТТЛ. Будьте, однако, внимательны к паспортным данным. Например, в спецификации на TN01 указано «UЗИ пор = 1,5 В (макс.)», что звучит прекрасно до тех пор, пока вы не прочтете превосходную сноску («при IС = 1 мА»). Это означает, что для полного открытия МОП-транзистора на затвор нужно подать напряжение намного выше UЗИ пор  (Рис. 3.68). Однако эта схема, возможно, будет работать хорошо, поскольку а) высокий уровень выхода ТТЛ редко бывает ниже +3 В и типичное его значение составляет +3,5 В и б) в паспорте на ΤΝ01 далее указано: «Uвкл (тип.) = 5 Ом при UЗИ = 3 В».

Рис. 3.68. Стоковые характеристики n-канального МОП-транзистора типа TN0104 с низким пороговым напряжением, a — выходные характеристики; б — передаточные характеристики.

Этот пример иллюстрирует часто возникающие у разработчика затруднения, а именно — что выбрать: сложную схему, полностью удовлетворяющую критериям разработки в наихудшем случае и тем самым гарантирующую работоспособность, или простую схему, не отвечающую спецификациям в наихудшем случае, которая, однако, в подавляющем большинстве случаев будет работать без проблем. Не раз еще возникнут моменты, когда вы поймаете себя на том, что выбираете последнее, не обращая внимания на слабый внутренний голос, подсказывающий обратное.

Емкость. В предыдущем примере мы включали последовательно с затвором резистор (в схеме с индуктивной нагрузкой). Как отмечалось ранее (разд. 3.09), МОП-транзисторы имеют практически бесконечное резистивное сопротивление затвора, но конечное полное сопротивление из-за емкости затвор-канал. У сильноточных МОП-транзисторов эта емкость может быть очень разной: сравните входную емкость 45 пФ у 1-амперного VN01 с Свх = 450 пФ 10-амперного IRF520; 70-амперный SMM70N05 фирмы Siliconix имеет Свх = 4300 пФ! Быстро изменяющееся напряжение стока может вызвать в затворе переходный ток в миллиамперах, что достаточно для перегрузки (и даже для повреждения) нежных управляющих КМОП-чипов.

Последовательно включаемое сопротивление выбирается из соображений компромисса между быстродействием и необходимостью защиты, при этом типичными являются значения от 100 Ом до 10 кОм. Даже без индуктивной нагрузки динамический ток затвора будет, конечно, иметь место: емкость относительно земли Ciss будет заряжаться током I = CissdUЗИ/dt, а (меньшая) емкость обратной связи Crss создает входной ток I = CrssdU/dt. Этот последний будет доминировать в ключе с общим истоком, поскольку ΔU обычно намного больше, чем сигнал возбуждения затвора ΔUЗИ (эффект Миллера).

Упражнение 3.19. МОП-транзистор IRF520, переключающий 2-амперную нагрузку, выключается за 100 нс (при переключении потенциала затвора с +10 В до потенциала земли), в течение которых напряжение стока изменяется от 0 до 50 В. Чему равно среднее значение тока затвора в течение этих 100 нс в предположении, что Сзи (называемое также Ciss) равно 450 пФ, а Ссз (называемое также Crss) равно 50 пФ?

В ключе с общим истоком вклад эффекта Миллера в ток затвора имеет место все время, пока не завершится переходный процесс в цепи стока, а емкость затвор-исток создает ток только при изменении напряжения затвора. Эти эффекты часто рисуются в виде графика «зависимости заряда затвора от напряжения затвор-исток», как это сделано на рис. 3.69.

Рис. 3.69. Зависимость заряда затвора МОП-транзистора типа IRF520 от UЗИ.

Горизонтальная полка на графике наблюдается при напряжении включения, когда быстро падающее напряжение стока вынуждает схему возбуждения затвора впрыскивать дополнительный заряд в Crss (эффект Миллера). Если бы емкость обратной связи не зависела от напряжения, то эта горизонтальная часть графика была бы пропорциональна напряжению стока, после чего кривая продолжалась бы с прежним наклоном. На самом деле емкость обратной связи м при малом напряжении быстро возрастает (рис. 3.70), а это означает, что эффект Миллера больше всего проявляет себя на той части сигнала, когда напряжение на стоке мало. Этим объясняется изменение наклона кривой заряда затвора, а также тот факт, что длина горизонтальной полки почти не зависит от напряжения стока.

Рис. 3.70. Емкости в мощном МОП-транзисторе типа IRF520. Измерения проводились при Uзи = 0. CissСзи + Сзс (сток и исток закорочены); Crss = Сзс; Cоss = Сси + (Сзи·Сзс)/(Сзи + Сзс) ~= Сси + Сзс.

Упражнение 3.20. Как зависимость Crss от напряжения объясняет изменение наклона кривых заряда затвора?

Дополнительные моменты, требующие внимания. Есть еще некоторые вещи, которых не выносят МОП-транзисторы и о которых вам следует знать. Все изготовители мощных МОП-транзисторов соединяют подложку с истоком прямо в корпусе. Поскольку подложка образует с каналом диод, то это означает, что фактически в этих транзисторах между истоком и стоком имеется диод (рис. 3.71); некоторые изготовители даже явно рисуют этот диод на схемном изображении выпускаемого ими МОП-транзистора, чтобы вы об этом не могли забыть.

Рис. 3.71. В мощных МОП-транзисторах подложку соединяют с истоком, в результате чего образуется диодный переход сток-исток.

Это в свою очередь означает, что вы не можете использовать мощный МОП-транзистор как ненаправленный прибор или же по меньшей мере не можете подать на переход сток-исток напряжение обратной полярности, превышающее прямое падение напряжения на диоде. Например, вы не сможете использовать мощный МОП-транзистор для сброса в нуль интегратора, возбуждаемого биполярным сигналом; не получится также применить его и в качестве аналогового ключа для биполярных сигналов. Эта проблема не возникает в ИМС на МОП-транзисторах (аналоговых ключах, например) — в них подложка соединена с выводом источника питания отрицательной полярности.

Еще один капкан для неосторожных — это тот факт, что напряжение пробоя затвор-исток (обычная величина ±20 В) меньше, чем напряжение пробоя сток-исток (оно изменяется в диапазоне от 20 до 1000 В). Это не имеет значения, если на затвор подаются сигналы возбуждения от низковольтной цифровой логики, однако транзистор мгновенно выйдет из строя, если на затвор ему подать сигнал со стока предыдущего МОП-транзистора с полной амплитудой напряжения стока.

И наконец, о защите затвора. В последнем разделе этой главы мы говорим о том, что все МОП-транзисторы исключительно чувствительны к электростатическим разрядам, вызывающим пробой изолирующего затвор окисла. В отличие от ПТ или других устройств с p-n-переходами, в которых лавинный ток перехода может безопасным образом разрядить возникшее перенапряжение, МОП-транзисторы необратимо повреждаются при однократном мгновенном пробое затвора. Поэтому очень полезно включать в цепь затвора последовательные резисторы сопротивлением 1-10 кОм, особенно там, где сигнал на затвор поступает с другой печатной платы. Это сильно уменьшает возможность повреждения транзистора, а также предотвращает перегрузку выхода предыдущей схемы, так как самый общий симптом такого рода повреждения состоит в том, что через затвор начинает проходить значительной величины постоянный ток. Еще одно, за чем необходимо следить — не оставить затвор МОП-транзистора неподключенным, так как он намного более подвержен пробою, когда на нем накапливается плавающий потенциал (нет цепи разряда статического электричества, которая в некоторой мере снижает опасность пробоя). Это может случиться неожиданно, если сигнал на затвор поступает с другой печатной схемы. В этом случае, т. е. там, где источник сигнал находится вне данной платы, лучше всего поставить в схему между затвором и истоком любого такого МОП-транзистора резистор (скажем, 100 кОм-1 МОм).

Сравнение сильноточных ключей на МОП-транзисторах и биполярных транзисторах. Мощные МОП-транзисторы в большинстве случаев являются хорошей заменой мощным биполярным транзисторам. Сегодня они при тех же параметрах стоят несколько больше, однако они проще в управлении и не подвержены вторичному пробою, ограничивающему область безопасной работы (см. рис. 3.66).

Помните, что МОП-транзистор во включенном состоянии ведет себя как малое сопротивление (а не как насыщенный биполярный транзистор). Это может оказаться выгодным, так как «напряжение насыщения» явным образом стремится к нулю при малых токах стока. Существует общее представление о том, что МОП-транзисторы не насыщаются так же при больших токах, однако наши исследования показали, что это представление глубоко ошибочно. В табл. 3.6 мы выбрали несколько сравнимых пар (биполярный p-n-транзистор и n-канальный МОП-транзистор) и выписали для них паспортные данные по UКЭ нас или RСИ вкл.

Слаботочный МОП-транзистор выглядит слабо в сравнении со своим биполярным собратом, однако в диапазоне 10–50 А, 0-100 В МОП-транзистор работает лучше. Обратите особое внимание на исключительно высокий ток базы, необходимый для того, чтобы биполярный транзистор вошел в глубокое насыщение — 10 % и более от величины коллекторного тока (!) — в сравнении с 10 В смещения (ток нулевой), при которых обычно специфицируются данные на МОП-транзистор. Отметим также, что высоковольтные МОП-транзисторы (например, с UСИ проб > 200 В) имеют как правило большее RСИ вкл и более высокие значения температурных коэффициентов, чем низковольтные устройства. Наряду с параметрами насыщения в таблице приведены значения емкостей, так как их величина у мощных МОП-транзисторов часто больше, чем у биполярных транзисторов с такой же токовой нагрузочной способностью; для некоторых схемных применений (особенно там, где важна скорость переключения) можно рассматривать произведение емкости на напряжение насыщения как показатель качества применяемого транзистора.

Запомните: мощные МОП-транзисторы можно использовать в качестве замены биполярных транзисторов в мощных линейных схемах, например в усилителях звуковой частоты и стабилизаторах напряжения (о последних мы будем говорить в гл. 6). Мощные МОП-транзисторы выпускаются также в виде p-канальных приборов, хотя среди n-канальных приборов их разновидностей гораздо больше.

Некоторые примеры мощных переключательных схем на МОП-транзисторах. На рис. 3.72 показаны три разных способа использования МОП-транзистора для управления мощностью постоянного тока, которая направляется в некоторую подсхему и подачу которой нам хотелось бы включать и выключать. Если мы имеем измерительный прибор с батарейным питанием, и измерения с его помощью производятся от случая к случаю, тогда можно применить схему а, которая отключает потребляющий значительную мощность микропроцессор на все время, пока измерения не проводятся. Здесь мы применили p-канальный МОП-ключ, переключаемый 5-вольтовым логическим сигналом. Эта «5-вольтовая логика» представляет собой цифровые КМОП-схемы, которые находятся в рабочем состоянии даже тогда, когда микропроцессор отключен (напомним: КМОП-логика имеет статическую мощность рассеяния, равную нулю). В гл. 14 мы предлагаем гораздо подробнее рассказать о такого рода схеме «отключения питания».

Вторая схема (рис. 3.72, б) переключает подачу в нагрузку питания +12 В при значительном токе нагрузки; это может быть радиопередатчик или что-то подобное. Поскольку у нас есть лишь 5-вольтовый диапазон логического сигнала, то для создания «полномасштабного» сигнала амплитудой 12 В, который будет управлять p-канальным МОП-вентилем, мы использовали слаботочный n-канальный ключ. Обратите внимание на высокое сопротивление резистора в цепи стока n-канального МОП-транзистора, что здесь совершенно оправдано, так как ток в цепи затвора p-канального МОП-вентиля не течет (даже при полном токе через ключ 10 А) и нам не требуется высокая скорость переключения в такого рода применениях.

Третья схема в) является развитием схемы б) и содержит схему на p-n-p-транзисторе, ограничивающую ток короткого замыкания. Применять такую защиту в схемах с большой потребляемой мощностью всегда полезно, поскольку короткое замыкание такого рода весьма вероятно, особенно при макетных испытаниях. В этом случае схема ограничения тока предотвращает также возникающий на короткий момент при подаче +12 В в нагрузку резкий всплеск тока короткого замыкания через первоначально незаряженный конденсатор. Попытайтесь понять, как работает эта схема ограничения тока.

Рис. 3.72. Мощные схемы переключения цепей постоянного тока на МОП-транзисторах.

Упражнение 3.21. Как работает схема ограничения тока? Какова максимальная величина тока, пропускаемая ей в нагрузку? Для чего резистор в цепи стока n-канального МОП-транзистора разделен на два?

Ограниченная величина напряжения пробоя затвора МОП-транзисторов (обычно ±20 В) может создать здесь реальную проблему, если вы попытаетесь заставить эту схему работать от источника питания с более высоким напряжением. В этом случае можно заменить резистор 100 кОм на 10 кОм (что позволит работать при питании до 40 В) или выбрать другое приемлемое соотношение номиналов двух схемных резисторов, такое чтобы напряжение возбуждения затвора VP12 всегда было меньше 20 В.

На рис. 3.73, а показана в качестве примера простая переключательная схема на МОП-транзисторе, одна из тех, где используется высокое сопротивление затвора. Пусть вам нужно включить уличное освещение автоматически с наступлением темноты. Показанный на схеме фоторезистор имеет при солнечном освещении низкое сопротивление, а в темноте — высокое. Он образует часть резистивного делителя напряжения, непосредственно возбуждающего затвор транзистора (нагрузка делителя по постоянному току отсутствует!). Освещение включается, когда напряжение на затворе достигает величины, обеспечивающей ток стока, достаточный для включения реле. Внимательный читатель может заметить, что эта схема не особенно точна и стабильна; тут все в порядке, поскольку сопротивление фоторезистора при наступлении темноты изменяется колоссальным образом (скажем, с 10 кОм до 10 МОм). При этом малая точность и стабильность порога означает лишь то, что свет может включиться несколькими минутами раньше или позже. Заметим, что в течение времени, пока смещение затвора медленно нарастает, превысив пороговое значение, на МОП-транзисторе будет рассеиваться некоторая мощность, так как при этом он работает в линейном режиме. Эту проблему устраняет схема на рис. 3.73, б, где пара каскадно включенных МОП-транзисторов обеспечивает намного более высокий коэффициент усиления, чему способствует также некоторая положительная обратная связь через резистор 10 МОм; этот последний заставляет схему при достижении порога регенеративным образом опрокидываться.

Рис. 3.73. Мощные переключатели, работающие от окружающего освещения.

На рис. 3.74 дана реально работающая схема на мощном МОП-транзисторе — 200-ваттный усилитель для возбуждения погруженного в воду электрического преобразователя с частотой 200 кГц. Здесь мы использовали пару больших n-канальных МОП-транзисторов, включающихся и выключающихся попеременно, так что в первичной обмотке (высокочастотного) трансформатора создается сигнал возбуждения переменного тока. Биполярные двухтактные схемы возбуждения затворов с небольшими резисторами в цепях затворов необходимы для того, чтобы исключить емкостную нагрузку, так как МОП-транзисторы должны полностью включаться за время несколько меньше 1 мкс.

Рис. 3.74. Мощный возбудитель пьезокристалла на МОП-транзисторах.

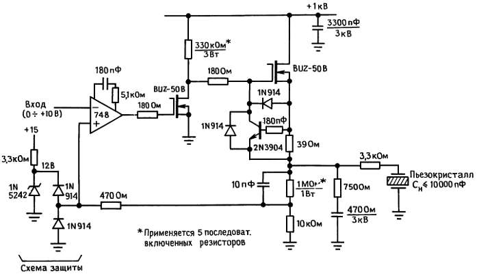
И наконец, на рис. 3.75 мы представили пример линейной схемы на мощных МОП-транзисторах. Керамические пьезоэлектрические преобразователи часто используются в оптических системах для осуществления небольших управляемых перемещений; например, в адаптивной оптике можно применить пьезоэлектрически управляемое «эластичное зеркало» для компенсации локальных изменений коэффициента преломления атмосферы.

Рис. 3.75. Возбудитель пьезокристалла малой мощности на 1 кВ.

Пьезопреобразователи прекрасно ведут себя в эксплуатации благодаря своей высокой износостойкости. К несчастью, чтобы вызвать в них заметные перемещения, требуется напряжение не ниже киловольта. Кроме того, они имеют очень высокую емкость (типичное значение 0,01 мкФ и более) и механический резонанс в килогерцевом диапазоне, а потому как нагрузка они отвратительны. Нам требовалось множество таких силовых усилителей, которые по тем или иным причинам обошлись бы нам по несколько тысяч долларов каждый, если бы мы их покупали. Мы решили. свои проблемы представленной здесь схемой. BUZ-50 В — это недорогой (4 долл.) МОП-транзистор, хорошо подходящий для работы при 1 кВ и 2 А. Первый транзистор — инвертирующий усилитель с общим истоком, возбуждающий истоковый повторитель. На n-p-n-транзисторе собран токовый ограничитель; это может быть низковольтное устройство, поскольку он привязан к потенциалу выхода и плавает вместе с ним. У этой схемы есть одна не бросающаяся в глаза особенность — по сути это пушпульная схема, хотя она и выглядит как однополярная. Необходим достаточно большой ток (определите, какой величины?), чтобы обеспечить «накачку» 10000 пФ со скоростью где-то около 2 В/мкс; выходной транзистор может обеспечить подачу такого тока, однако резистор в нижнем плече не обеспечит его отвод (вернитесь к разд. 2.15, где мы мотивировали необходимость пушпульной схемы для решения подобной же проблемы). В данной схеме выходной транзистор обеспечивает второй такт (прием тока) через диод, включенный между истоком и затвором! Остальная часть схемы обеспечивает обратную связь (с помощью ОУ) — тема, которую мы запретили себе трогать до следующей главы; в данном случае магическая обратная связь делает всю схему в целом линейной (100 В выхода на 1 В входа), тогда как в ее отсутствие выходное напряжение зависело бы от (нелинейной) характеристики IС-UЗИ входного транзистора.

3.15. Необходимые предосторожности в обращении с МОП-транзисторами

Затвор МОП-транзистора изолирован от канала слоем стекла (SiO2) толщиной в несколько тысяч ангстрем (1 Aº = 0,1 нм). В результате мы имеем очень высокое сопротивление, но не имеем резистивной или полупроводниковой цепи для стока заряда статического электричества по мере его накопления. В классической ситуации вы берете МОП-транзистор (или МОП-транзисторную ИМС) в руку, подходите к схеме, вставляете устройство в разъем, включаете питание, и все это только для того, чтобы обнаружить — МОП-транзистор мертв. А убили его вы сами! Вам следовало взяться другой рукой за печатную схему, прежде чем вставлять в нее устройство. Таким образом был бы снят ваш статический заряд, который зимой может достигать нескольких тысяч вольт. МОП-транзистор не любит, когда его «стукает током». Как проводник статического электричества вы представляете собой последовательное соединение конденсатора 100 пФ и резистора около 1,5 кОм; зимой этот конденсатор может зарядиться до 10 кВ и более от трения подошв о пушистый ковер (даже простое движение руки в рукаве рубашки или свитера может дать напряжение в несколько киловольт; см. табл. 3.7).

Хотя любое полупроводниковое устройство можно вывести из строя хорошей искрой, однако устройства на МОП-транзисторах особенно чувствительны к пробою, поскольку энергия, запасаемая в емкости затвор-канал, при достижении напряжения пробоя становится достаточной для того, чтобы пробить отверстие в тонком слое изоляции затвора. (Если эта искра проскакивает от вашего пальца, то ваши 100 пФ лишь вносят дополнительный вклад в этот процесс.) Рис. 3.76 (взятый из серии тестовых испытаний мощного МОП-транзистора на стойкость к электростатическому разряду) показывает, какого рода неприятности могут произойти. Назвать это «пробоем затворa» было бы ошибкой; ближе к получаемой картине будет выразительный термин «прободение».

Рис. 3.76. Сканирующая электронная микрофотография высокого разрешения (х1200) 6-амперного МОП-транзистора, разрушенного зарядом в 1 кВ, от «эквивалента человеческого тела» (1,5 кОм, включенного последовательно с емкостью 100 пФ), приложенного к его затвору.

 разрешения фирмы Motorola, Inc.).

В электронной промышленности проблема электростатического разряда стоит очень серьезно. Возможно, она является лидирующей среди причин, по которым на выходе линии сборки появляются неработоспособные полупроводниковые устройства. На данную тему написаны целые книги, и вы может с ними ознакомиться. МОП-приборы, так же как и другие чувствительные к электростатике полупроводниковые устройства (а сюда относятся почти все они; например, всего в 10 раз большее, чем МОП-транзисторы, напряжение выдерживает биполярный транзистор), можно перевозить в проводящей фольге или упаковке. Следует также быть осторожными при работе с паяльником и т. д. Лучше всего заземлять корпуса паяльников, крышки столов и т. п., а также пользоваться проводящим браслетом. Кроме того, можно использовать «антистатические» покрытие пола, обивку мебели и даже одежду (например, антистатический халат из ткани, содержащей 2 % стального волокна). Хорошая организация рабочего помещения и процесса производства включает регулировку влажности, применение ионизаторов воздуха (которые делают воздух в слабой степени электропроводным, что препятствует накоплению зарядов на предметах), а также обученный персонал. Если этого нет, то зимой степень выхода годных изделий катастрофически падает.

Как только устройство впаяно на свое место в схеме, шансы на его повреждение резко падают, тем более что многие МОП-транзисторные устройства (такие, например, как логические КМОП-устройства, но не мощные МОП-транзисторы) имеют предохранительные диоды во входных цепях затворов. Хотя цепи внутренней защиты, состоящие из резисторов и обратно включенных (иногда зенеровских) диодов, несколько ухудшают параметры, часто их все же надо применять для уменьшения риска повреждения статическим электричеством. В случае незащищенных устройств, например мощных МОП-транзисторов, устройства с малой площадью затвора (слаботочные) подвергаются наибольшей опасности повреждения, поскольку их малая входная емкость легко заряжается до высокого напряжения, когда она входит в контакт с заряженной емкостью человека 100 пФ. Наш собственный опыт работы с МОП-транзистором VN13, имеющим малую площадь затвора, был настолько удручающим, что мы больше не используем его в промышленных разработках.

Трудно переоценить проблему повреждения затвора МОП-транзистора вследствие его пробоя статическим электричеством. К счастью, разработчики МОП-транзисторов осознают серьезность этой проблемы и отвечают на нее новыми разработками с более высоким напряжением пробоя затвор-исток. Например, фирма Motorola выпустила новую серию «ТМОП IV» с напряжением пробоя затвор-исток ±50 В.

Более 800 000 книг и аудиокниг! 📚

Получи 2 месяца Литрес Подписки в подарок и наслаждайся неограниченным чтением

ПОЛУЧИТЬ ПОДАРОК