Схемы, не требующие пояснений

6.26. Удачные схемы

На рис. 6.65 приведено несколько удачных схем, взятых главным образом из каталогов фирм-изготовителей.

Рис. 6.65. а — зарядное устройство для аккумуляторной батареи 12 В;

Рис. 6.65. б — регулируемый стабилизированный биполярный источник опорного напряжения;

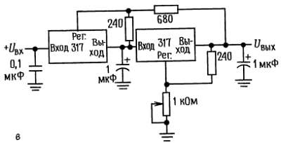
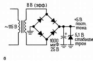
Рис. 6.65.  в — схема со следящим предварительным стабилизатором;

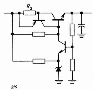
Рис. 6.65.  г — автоматический регулятор света для лампы накаливания;

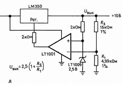
Рис. 6.65. д — прецизионный мощный источник напряжения;

Рис. 6.65. е — импульсная лампа (из технических данных NSC 317);

Рис. 6.65. ж — источник опорного напряжения +5 В на основе одного источника опорного напряжения на 2 выхода;

Рис. 6.65.  з — трехвыводные стабилизаторы с повышенным подавлением пульсаций (диоды защищают от коротких замыканий входа и выхода);

Рис. 6.65. и — мощный источник тока;

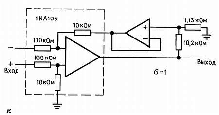
Рис. 6.65. к — дифференциальный повторитель с диапазоном синфазного сигнала +100 В;

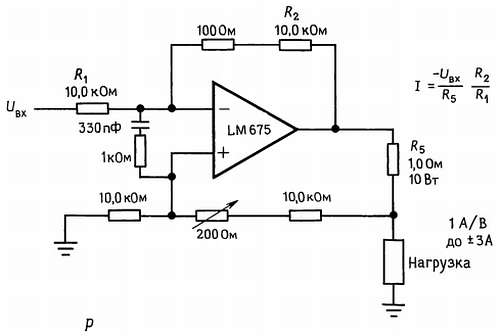
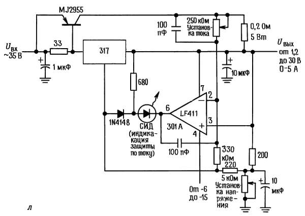
Рис. 6.65. л — источник постоянного напряжения/постоянного тока;

Рис. 6.65м — «самый простой в мире» преобразователь постоянного тока;

Рис. 6.65. н — портативный источник опорного напряжения;

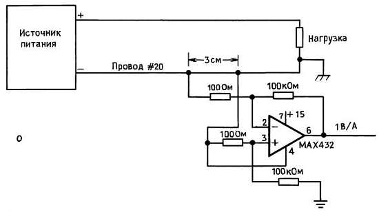
Рис. 6.65о — усилитель токового шунта: ОУ типа модулятор-демодулятор использует в качестве резистора съема тока возвратный провод питания калибра 20 длиной 1,2 дюйма; напряжение питания ОУ — от +5 до +15 В;

Рис. 6.65п — схема контроля тока;

Рис. 6.65р — сильноточный биполярный источник тока.

6.27. Плохие схемы

На рис. 6.66 показано несколько схем, которые, наверняка, не будут работать. Проанализируйте их и вы сможете в дальнейшем избежать подобных ловушек.

Рис. 6.66. а — простой источник стабилизированного напряжения;

Рис. 6.66. б — источник +5 В;

Рис. 6.66. в — источник +5 В;

Рис. 6.66.  г — расщепленный источник ±15 В;

Рис. 6.66. д — источник +5 В;

Рис. 6.66. е - стабилизатор на +15 В;

Рис. 6.66.  ж — стабилизатор с ограничением тока;

Рис. 6.66  з — схема автоматического шунтирования источника питания с тиристорной защитой.

Более 800 000 книг и аудиокниг! 📚

Получи 2 месяца Литрес Подписки в подарок и наслаждайся неограниченным чтением

ПОЛУЧИТЬ ПОДАРОК