Подробный анализ работы некоторых схем на ОУ

На работу представленных ниже схем существенно влияют присущие операционным усилителям ограничения; рассмотрим их более подробно, чем остальные схемы.

4.14. Логарифмический усилитель

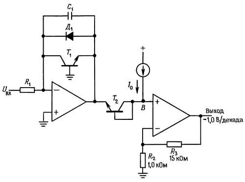
В схеме, представленной на рис. 4.35, логарифмическая зависимость напряжения Uбэ от тока Iк используется для получения выходного напряжения, пропорционального логарифму положительного входного напряжения. Благодаря потенциальному заземлению инвертирующего входа резистор R1 преобразует напряжение Uвх в ток. Этот ток протекает через транзистор Т1 и создает на его эмиттере потенциал, который, согласно уравнению Эберса-Молла, на величину падения напряжения Uбэ  ниже потенциала земли. Транзистор Т2, который работает при фиксированном токе и обеспечивает корректирующее напряжение, равное по величине падению напряжения на диоде, служит для температурной компенсации.

Рис. 4.35. Логарифмический преобразователь. Транзисторы Т и Т2  образуют монолитную согласованную пару.

Источник тока (роль которого может выполнять резистор, так как потенциал точки В отличается от потенциала земли на несколько десятых долей вольта) задает входной ток, служащий для установки выходного напряжения на нуль. Второй операционный усилитель является неинвертирующим, его коэффициент усиления по напряжению должен быть равен приблизительно 16, для того чтобы напряжение на выходе изменялось в отношении — 1,0 В на декаду входного тока (напомним, что напряжение Uбэ увеличивается в отношении 60 мВ на декаду коллекторного тока).

Еще несколько деталей: если базу транзистора Т1 соединить с его коллектором, то базовый ток будет создавать ошибку (дело в том, что ток Iк связан точной экспоненциальной зависимостью с напряжением Uбэ). В этом схеме благодаря потенциальному заземлению напряжение на базе равно напряжению на коллекторе, однако базовый ток ошибку не создает. В качестве Т1 и Т2 следует использовать согласованную пару транзисторов (лучше всего взять согласованную монолитную пару типа LM394 или МАТ-01). Такая схема обеспечивает точную логарифмическую зависимость выходного напряжения от входного тока в пределах семи или более декад (приблизительно от 1 нА до 10 мА) при условии, что транзисторы имеют небольшие токи утечки, а ОУ — малый входной ток смещения. Операционный усилитель типа 741, в котором ток смещения равен 80 нА, для этой схемы не подходит; для получения линейной характеристики в пределах семи декад обычно используют ОУ с полевыми транзисторами на входах, например ОУ типа 411. Кроме того, для получения хорошей характеристики при малых входных токах входной ОУ следует точно настроить на нуль сдвига. Дело в том, что при токах, близких к нижнему предельному значению, напряжение Uвх может составлять всего несколько десятков микровольт. Лучше всего применить в этой схеме источник тока на входе и вообще не использовать резистор R1.

Конденсатор С1 служит для частотной стабилизации при включении обратной связи, так как усиление по напряжению в контуре ОС определяет транзистор Т1. Диод Д1 предотвращает пробой и разрушение перехода база-эмиттер транзистора Т1 в случае появления отрицательного напряжения на входе; это необходимо, так как транзистор Т1 не обеспечивает цепь обратной связи при положительном выходном напряжении операционного усилителя. Обе эти проблемы можно устранить, если транзистор Т1 включить как диод, т. е. соединить его базу с коллектором.

Температурная компенсация усиления.

Транзистор Т2 компенсирует изменения падения напряжения Uбэ в транзисторе Т1, связанные с изменением температуры окружающей среды, однако изменение наклона графика зависимости напряжения Uбэ от тока Iк не компенсируется. В разд. 2.10 мы установили, что зависимость «60 мВ/декада» пропорциональна абсолютной температуре. Выходное напряжение в нашей схеме иллюстрируется графиком, представленным на рис. 4.36.

Рис. 4.36.

Идеальная компенсация обеспечивается в том случае, когда входной ток равен I0 — коллекторному току транзистора Т2. Изменение температуры на 30 °C вызывает изменение угла наклона графика на 10 % и сопровождается появлением соответствующей ошибки в выходном напряжении. Единственный выход из положения состоит в том, чтобы заменить резистор R2 последовательным соединением обычного резистора и резистора с положительным температурным коэффициентом. Зная температурный коэффициент резистора (например, температурный коэффициент резистора типа TG1/8 фирмы Texas Instruments равен +0,67 %/°С), можно определить сопротивление обычного резистора, который при последовательном соединении обеспечит идеальную компенсацию. Например, к только что упомянутому резистору типа TG1/8 с сопротивлением 2,7 кОм следует последовательно подключить резистор с сопротивлением 2,4 кОм.

Промышленность выпускает несколько интегральных логарифмических преобразователей. Они обладают очень хорошими характеристиками и имеют внутреннюю температурную компенсацию. Среди фирм-изготовителей назовем Analog Devices, Burr-Brown, Philbrick, Intersil и National Semiconductor.

Упражнение 4.7. Дополните схему логарифмического преобразователя следующими элементами: а) внешним источником входного тока; б) цепью температурной компенсации с использованием резистора типа TG1/8 (с температурным коэффициентом, равным +0,67 %/°С). Подберите компоненты таким образом, чтобы относительное изменение выходного напряжения составляло Uвых = +1 В на декаду. Предусмотрите возможность управления выходным сдвигом, которая позволяла бы при любом входном токе устанавливать нулевое значение для Uвых (путем смещения инвертирующего усилителя, а не за счет регулировки тока Io).

4.15. Активный пиковый детектор

Во многих практических случаях требуется определить пиковое значение входного колебания. В простейшем случае для этой цели можно использовать диод и конденсатор (рис. 4.37).

Рис. 4.37.

Наибольшее значение входного колебания заряжает конденсатор, который сохраняет заряд до тех пор, пока диод смещен в обратном направлении. Этот метод имеет серьезные недостатки. Входной импеданс является переменной величиной, и в момент пиков входного колебания он очень мал. Кроме того, из-за падения напряжения на диоде эта схема нечувствительна к пикам, меньшим 0,6 В, а для больших пиков она дает ошибку (на величину падения напряжения на диоде). Более того, падение напряжения на диоде зависит от температуры и протекающего через диод тока, а это значит, что погрешность схемы зависит от температуры окружающей среды и скорости изменения выходного напряжения; напомним, что I = C(dU/dt). Использование на входе эмиттерного повторителя позволяет избавиться только от первого из перечисленных недостатков. На рис. 4.38 показана улучшенная схема, в которой используется обратная связь.

Рис. 4.38. Пиковый детектор на основе ОУ.

Если напряжение обратной связи снимать с конденсатора, то падение напряжения на диоде не создаст никаких проблем. На рис. 4.39 представлен возможный вид выходного колебания.

Рис. 4.39.

Ограничения, присущие операционному усилителю, сказываются на этой схеме двояко: а) Конечная скорость нарастания ОУ порождает проблемы даже для относительно медленно меняющихся входных сигналов. Для большей ясности отметим, что выход ОУ попадает в отрицательное насыщение, когда вход усилителя имеет менее положительный потенциал, чем выход (постарайтесь изобразить напряжение ОУ в виде графика; не забудьте о прямом падении напряжения на диоде). Итак, выход ОУ должен стремиться к величине выходного напряжения (плюс падение напряжения на диоде) тогда, когда входной сигнал начинает превышать уровень выходного. При скорости нарастания S это можно грубо описать выражением (Uвых — U_)/S, где U_ — отрицательное напряжение питания, Uвых - выходное напряжение, б) Входной ток смещения вызывает медленный разряд конденсатора (или его заряд в зависимости от знака смещения). Это явление называют иногда «утечкой заряда» и для того, чтобы избежать его, лучше всего использовать ОУ с очень малым током смещения. По той же причине и диод следует подбирать таким образом, чтобы он имел малую утечку (например, можно использовать диод типа FJT1100, обратный ток которого не превышает 1 пА при напряжении 20 В, или «полевой диод» типа PAD-1 фирмы Siliconix или типа ID101 фирмы Intersil); выходные каскады ОУ должны иметь больший импеданс (лучше всего использовать ОУ на полевых транзисторах или ОУ со входами на полевых транзисторах, в) Максимальный выходной ток ОУ ограничивает скорость изменения напряжения на конденсаторе, иначе говоря, скорость, с которой сигнал на выходе отслеживает изменение сигнала на входе. Поэтому при выборе конденсатора приходится идти на компромисс между скоростью утечки заряда и скоростью нарастания выходного напряжения.

Пусть, например, в этой схеме использован ОУ типа 741 (такой выбор нельзя назвать удачным из-за большого тока смещения, который имеет этот усилитель), тогда конденсатор емкостью 1 мкФ будет иметь утечку заряда dU/dt = Iсм/С = 0,08 В/с, а возможная скорость изменения напряжения на выходе составит всего dU/dt = Iвых/С = 0,02 В/мкс. Эта максимальная скорость значительно меньше, чем скорость нарастания ОУ, равная 0,5 В/мкс, так как она ограничена максимальным выходным током, равным 20 мА, который заряжает конденсатор емкостью 1 мкФ. Если уменьшить емкость, то можно получить большую скорость нарастания на выходе за счет большой утечки заряда. С практической точки зрения в качестве входного усилителя мощности и выходного повторителя гораздо лучше выбрать ОУ типа LF355 со входами на полевых транзисторах (ток смещения равен 30 пА, выходной ток — 20 мА) и взять конденсатор, имеющий емкость С = 0,01 мкФ. При таком сочетании компонентов утечка будет составлять всего 0,006 В/с, а скорость нарастания для схемы в целом будет равна 2 В/мкс. Еще лучше характеристики получатся, если взять ОУ на полевых транзисторах типа ОРА111 или AD549, для которых входной ток не превышает 1 пА. Характеристики схемы может ухудшить утечка самого конденсатора, даже если используются очень высококачественные конденсаторы, например полистироловые или поликарбонатные (см. разд. 7.05).

Схемные средства устранения влияния утечки диода. Очень часто разумно построенная схема помогает разрешить проблемы, создаваемые отклонениями схемных компонентов от идеальных. Такой способ преодоления трудностей, с одной стороны, доставляет удовольствие разработчику, а с другой — дает экономический эффект. Рассмотрим здесь некоторые примеры (этим вопросам посвящена гл. 7).

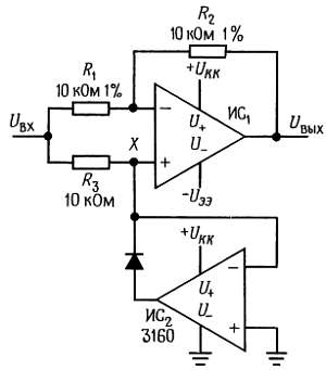
Допустим, нам нужен высококачественный пиковый детектор, обладающий максимальным отношением скорости нарастания на выходе схемы к спаду вершины импульса. Если в схеме пикового детектора использованы ОУ с самыми малыми входными токами (в некоторых ОУ ток смещения равен всего 0,01 пА), то спад вершины импульса будет определяться утечкой диода, так как токи утечки самых хороших диодов (см. табл. 1.1) превышают столь малые токи смещения ОУ. На рис. 4.40 показана разумно составленная схема.

Рис. 4.40.

Как и прежде, напряжение на конденсаторе повторяет входное колебание на интервале его увеличения: интегральная схема ИС1 заряжает конденсатор через оба диода, а выходное напряжение схемы ИС2 не оказывает на этот процесс никакого влияния. Когда значение входного напряжения становится меньше пикового, ИС1 переходит в режим насыщения, а ИС2 поддерживает напряжение в точке X равным напряжению на конденсаторе и полностью устраняет утечку в диоде Д2. Небольшой ток утечки диода Д1 протекает через резистор R1 и создает на нем пренебрежимо малое падение напряжения. Безусловно, оба ОУ должны иметь очень малые токи смещения. Неплохо остановить свой выбор на ОУ типа ОРА111В, в котором высокая точность (Uсм = 250 мкВ, максимальное значение) сочетается с небольшим входным током (1 пА, максимальное значение). Эта схема является аналогом схемы защиты, используемой для высокоомных или малосигнальных измерений. Отметим, что входные ОУ в рассмотренных схемах пиковых детекторов большую часть времени находятся в режиме отрицательного насыщения и выходят из него, только при условии, что уровень сигнала на входе превысил пиковое напряжение, сохраненное конденсатором. Однако, судя по схеме активного выпрямителя (разд. 4.10), выход из насыщения может занять существенное время (например, для схемы типа LF411 он составляет 1–2 мкс). В связи с этим может получиться так, что круг ваших интересов будет ограничен только операционными усилителями с высокой скоростью нарастания.

Сброс пикового детектора. На практике обычно желательно тем или иным способом производить сброс выхода пикового детектора. Один из способов состоит в подключении к выходу схемы резистора, благодаря которому напряжение на выходе затухает с постоянной времени RC. При этом схема «запоминает» только последние пиковые значения. Более совершенный способ состоит в подключении к конденсатору С транзисторного переключателя; выход схемы сбрасывается в нуль за счет поданного на базу короткого импульса. Как показано на рис. 4.38 к конденсатору можно подключить n-канальный полевой МОП-транзистор; в тот момент, когда потенциал затвора становится положительным, конденсатор сбрасывается в нуль.

4.16. Выборка-запоминание

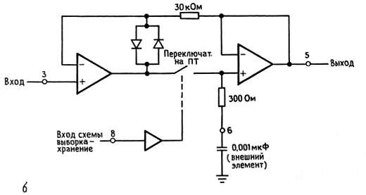
Схеме детекторного повторителя близка схема выборки-запоминания. Эти схемы широко распространены в цифровых системах, где требуется осуществлять преобразование аналоговых напряжений в цифровые значения, с которыми работает компьютер. Чаще всего производится захват и фиксация напряжения (напряжений), само же преобразование выполняется в дальнейшем. Основными компонентами схемы выборки-запоминания являются операционный усилитель и переключатель на полевом транзисторе; суть схемы поясняет рис. 4.41, а).

ИС1 — это повторитель, предназначенный для формирования низкоомного отображения входного сигнала. Транзистор Т1 пропускает сигнал во время «выборки» и блокирует его прохождение в момент «запоминания». Конденсатор С запоминает сигнал таким, как он был в момент выключения транзистора Т1. ИС2 — это повторитель с большим входным импедансом (со входами на полевых транзисторах), благодаря чему минимизируется ток через конденсатор во время «запоминания».

Величина С выбирается, исходя из компромисса: ток утечки в Т1 и повторителе вызывает спад напряжения на конденсаторе С во время запоминания в соответствии с выражением dU/dtIутечки/С. В связи с этим для минимизации спада конденсатор С должен быть большим. Однако, сопротивление транзистора Т1 во включенном состоянии образует в сочетании с конденсатором С фильтр низких частот. В связи с этим конденсатор С должен быть небольшим, тогда высокочастотные сигналы не будут искажаться. ИС1 должна обеспечивать ток заряда конденсатора CI = CdU/dt и должна обладать достаточной скоростью нарастания для повторения входного сигнала. На практике скорость нарастания всей схемы обычно ограничивается выходным током ИС1 и сопротивлением транзистора Т1 во включенном состоянии.

Упражнение 4.8. Допустим, что схема ИС1 дает выходной ток, равный 10 мА; С = 0,01 мкФ. При какой максимальной скорости нарастания сигнала на входе схема может в точности повторять входной сигнал? Чему равна выходная ошибка, если сопротивление транзистора Т1 во включенном состоянии составляет 50 Ом, а входной сигнал нарастает со скоростью 0,1 В/мкс? Чему равна скорость спада в состоянии «запоминания», если ток утечки транзистора Т1 и ИС2 составляет 1 нА?

Как в схеме выборки-запоминания, так и в схеме пикового детектора ОУ управляет емкостной нагрузкой. При разработке подобных схем помните, что для них нужен ОУ, обладающий стабильностью при единичном коэффициенте усиления и емкостной нагрузке. Некоторые ОУ (например, типа LF355/6) предназначены специально для работы непосредственно на большую емкостную нагрузку (0,01 мкФ). Другие практические приемы мы обсудим в разд. 7.07 (см. рис. 7.17).

Разрабатывать схемы выборки-запоминания нет необходимости, т. к. промышленность выпускает прекрасные ИС, которые включают в себя все необходимые элементы за исключением конденсатора. Широко используется схема типа LF398 фирмы National; в недорогом корпусе с 8 выводами заключен переключатель на полевом транзисторе и два ОУ. Рис. 4.41, б), показывает, как воспользоваться этой схемой. Обратите внимание, что петля обратной связи охватывает оба ОУ.

Рис. 4.41. Схема выборки-запоминания. а — стандартная конфигурация, форма сигнала утрирована; б — интегральная схема LF398 — схема выборки-запоминания на одном кристалле.

Существует множество интегральных схем выборки-запоминания, обладающих характеристиками, лучшими, чем у LF398; например, схема типа AD585 фирмы Analog Devices включает в себя внутренний конденсатор и гарантирует максимальное время захвата 3 мкс при точности 0,01 % для сигнала в виде ступени величиной 10 В.

* * *

ДИЭЛЕКТРИЧЕСКОЕ ПОГЛОЩЕНИЕ

Конденсаторам присущи недостатки. Прежде всего это — утечка (параллельное сопротивление), последевательное сопротивление и индуктивность, ненулевой температурный коэффициент. Реже вспоминают про диэлектрическое поглощение — явление, которое очень ярко проявляет себя в следующей ситуации: возьмем большой танталовый конденсатор, заряженный до напряжения 10 В и быстро его разрядим, подключив к его выводам резистор 100 Ом. Удалим резистор и понаблюдаем за напряжением на конденсаторе с помощью вольтметра с большим импедансом. Представьте себе, что напряжение на конденсаторе будет восстанавливаться, и за несколько секунд достигнет величины примерно 1 В.

Явление диэлектрического поглощения (диэлектрической памяти) недостаточно изучено, полагают, что оно связано с остаточной поляризацией диэлектрического вещества; особенно плохим в этом отношении является такой диэлектрик, как слюда с присущей ей слоистой структурой. С точки зрения схемы добавочная поляризация проявляет себя так, как если бы к выводам конденсатора подключили ряд последовательных ЯС-цепочек (рис. 4.42, а) с постоянными времени в диапазоне от ~= 100 мкс до нескольких секунд. По свойству диэлектрического поглощения диэлектрики существенно отличаются друг от друга; графики на рис. 4.42, б, отражают зависимость сохраняемого напряжения от времени для нескольких высококачественных диэлектриков после воздействия на них сигнала в виде ступени с амплитудой 10 В и длительностью 100 мкс.

Диэлектрическое поглощение может порождать серьезные ошибки в интеграторах и других аналоговых схемах, которые рассчитаны на идеальные характеристики конденсаторов. Если, например, к схеме выборки-запоминания подключена схема аналого-цифрового преобразования, то диэлектрическое поглощение может привести к ужасающим результатам. В подобных случаях конденсаторы нужно выбирать как можно тщательней (с этой точки зрения наилучшим диэлектриком является тефлон), лишний раз подвергая свой выбор сомнению. В особых случаях можно прибегнуть и к компенсационным схемам, в которых влияние диэлектрического поглощения конденсатора электрически устраняют с помощью тщательно настроенных RС-цепочек. Такой подход используется в некоторых высококачественных модулях выборки-запоминания, производимых фирмой Hybrid Systems.

Рис. 4.42. Диэлектрическое поглощение в кондесаторах. а — модель, б — зафиксированные изменения для некоторых диэлектриков (по фирменной документации Hybrid Systems HS9716).

4.17. Активный ограничитель

На рис. 4.43 показан активный ограничитель, который представляет собой один из вариантов схемы, рассмотренной в гл. 1.

Рис. 4.43.

Для показанных на схеме величин компонентов напряжение на входе, отвечающее условию Uвх < +10 В, приводит выход ОУ в состояние насыщения, и выполняется условие Uвых = Uвх. Когда напряжение Uвх превышает 10 В, диод замыкает цепь обратной связи и фиксирует на выходе значение 10 В. В этой схеме конечная скорость нарастания ОУ является причиной появления небольших искажений (выбросов) в выходном сигнале, которые возникают в тот момент, когда входное напряжение в процессе нарастания достигает значения напряжения фиксации (рис. 4.44).

Рис. 4.44.

4.18. Схема выделения модуля абсолютного значения сигнала

Схема, показанная на рис. 4.45, позволяет получать на выходе положительное напряжение, равное абсолютной величине входного сигнала; она представляет собой двухполупериодный выпрямитель. Как обычно, операционные усилители с цепью обратной связи устраняют влияние падений напряжения на диодах, характерное для пассивного выпрямителя.

Рис. 4.45. Активный двухполупериодный выпрямитель.

Упражнение 4.9. Объясните, как работает схема, показанная на рис. 4.45. Подсказка: сначала на вход нужно подать положительное напряжение и посмотреть, что будет, а затем — отрицательное напряжение.

На рис. 4.46 показана еще одна схема определения абсолютного значения. Она представляет собой сочетание вспомогательного инвертора (ИС1) и активного ограничителя (ИС2). При положительных уровнях входного напряжения ограничитель не влияет на работу схемы, его выход находится в насыщении, и в результате ИСХ работает как инвертор с единичным коэффициентом усиления. Таким образом, выходное напряжение по абсолютному значению равно входному. При отрицательных уровнях входного напряжения ограничитель поддерживает в точке X напряжение, равное потенциалу земли, и при этом ИС1 работает как инвертор с единичным коэффициентом усиления. Таким образом, выходное напряжение равно абсолютной величине входного напряжения. Если ИС2 запитывается от единственного источника положительного напряжения, то отпадают проблемы, связанные с конечной скоростью нарастания, так как напряжение на выходе ограничителя изменяется лишь в пределах падения напряжения на диоде. Отметим, что от резистора R3 высокая точность не требуется.

Рис. 4.46.

4.19. Интеграторы

На основе операционных усилителей можно строить почти идеальные интеграторы, на которые не распространяется ограничение Uвых << Uвх. На рис. 4.47 показана такая схема.

Рис. 4.47. Интегратор.

Входной ток Uвх/протекает через конденсатор С. В связи с тем что инвертирующий вход имеет потенциальное заземление, выходное напряжение определяется следующим образом:

Uвх/R = — C(dUвх/dt) или Uвых = (1/RC) Uвхdt + const

Безусловно, входным сигналом может быть и ток, в этом случае резистор R не нужен. Представленной здесь схеме присущ один недостаток, связанный с тем, что выходное напряжение имеет тенденцию к дрейфу, обусловленному сдвигами ОУ и током смещения (обратной связи по постоянному току, которая нарушает правило 3 из разд. 4.08, здесь нет). Это нежелательное явление можно ослабить, если использовать ОУ на полевых транзисторах, отрегулировать входное напряжение сдвига ОУ и выбрать большие величины для R и С. Кроме того, на практике часто прибегают к периодическому сбросу в нуль интегратора с помощью подключенного к конденсатору переключателя (обычно на полевом транзисторе), поэтому играет роль только кратковременный дрейф. В качестве примера рассмотрим интегратор, в котором использован ОУ на полевых транзисторах типа LF411 (ток смещения составляет 25 пА), настроенный на нуль (напряжение сдвига составляет не более 0,2 мВ).

Резистор и конденсатор выбраны так: R = 10 МОм и С = 10 мкФ; для такой схемы дрейф не превышает 0,005 В за 1000 с. Если остаточный дрейф по-прежнему слишком велик для конкретного случая использования интегратора, то к конденсатору С следует подключить большой резистор R2, который обеспечит стабильное смещение за счет обратной связи по постоянному току. Такое подключение приведет к ослаблению интегрирующих свойств на очень низкой частоте: f < 1/R2С. На рис. 4.48 показаны интеграторы, в которых использованы переключатели для сброса на полевых транзисторах и резистор стабилизации смещения.

Рис. 4.48. Интеграторы на основе ОУ с переключателями для сброса.

В схемах такого типа может потребоваться резистор обратной связи с очень большим сопротивлением. На рис. 4.49 показан прием, с помощью которого большое эффективное значение сопротивления обратной связи создается за счет резисторов с относительно небольшими сопротивлениями.

Рис. 4.49.

Представленная цепь обратной связи работает как один резистор с сопротивлением 10 МОм в стандартной схеме инвертирующего усилителя с коэффициентом усиления по напряжению, равным — 100. Достоинство этой схемы состоит в том, что она позволяет использовать удобные сопротивления резисторов и не создает опасности из-за влияния паразитной емкости, которую всегда нужно учитывать при работе с большими резисторами. Отметим, что в схеме идеального преобразователя тока в напряжение (разд. 4.09) описанный выше прием может привести к увеличению эффективного входного напряжения сдвига.

Например, если схема, показанная на рис. 4.49, подключена к источнику с большим импедансом (скажем, на вход поступает ток от фотодиода и входной резистор опущен), то выходной сдвиг будет в 100 раз превышать Uсдв. Если в той же схеме есть резистор обратной связи величиной 10 МОм, то выходное напряжение равно Uсдв (сдвигом, обусловленным входным током, можно пренебречь).

Схемная компенсация утечки полевого транзистора. Рассмотрим интегратор с переключателем на полевом транзисторе (рис. 4.48). Ток утечки перехода сток-исток протекает через суммирующий переход даже в том случае, когда полевой транзистор находится в состоянии ВЫКЛ. Эта ошибка может быть преобладающей в интеграторе в случае использования операционного усилителя с очень малым входным током и конденсатора с небольшой утечкой. Например, превосходный «электрометрический» ОУ типа AD549 со входами на полевых транзисторах обладает входным током величиной 0,06 пА (максимум), а высококачественный металлизированный тефлоновый или полистироловый конденсатор емкостью 0,01 мкФ обладает сопротивлением утечки величиной 107 МОм (минимум). При таких условиях интегратор, без учета схемы сброса, поддерживает на суммирующем переходе прямой ток величиной ниже 1 пА (для худшего случая, когда выходной сигнал составляет 10 В двойной амплитуды), что соответствует величине изменения dU/dt на выходе, равной 0,01 мВ/с. Для сравнения посмотрите, чему равна утечка такого популярного МОП-транзистора, как например 2N4351 (в режиме обогащения). При Uист_сток = 10 В и Uзатв_ист = 0 В максимальный ток утечки равен 10 нА. Иными словами, утечка полевого транзистора в 10000 раз больше, чем утечка всех остальных элементов, взятых вместе.

На рис. 4.50 показано интересное схемное решение.

Рис. 4.50.

Оба n-канальных МОП-транзистора переключаются вместе, однако транзистор Т1 переключается тогда, когда напряжение на затворе равно нулю и +15 В, при этом в состоянии ВЫКЛ (напряжение на затворе равно нулю) утечка затвора (а также утечка перехода сток-исток) полностью исключается. В состоянии ВКЛ конденсатор, как и прежде, разряжается, но при удвоенном Rвкл. В состоянии ВЫКЛ небольшой ток утечки транзистора Т2 через резистор R2 стекает на землю, создавая пренебрежимо малое падение напряжения. Через суммирующий переход ток утечки не протекает, так как к истоку, стоку и, подложке транзистора Т1 приложено одно и тоже напряжение. Сравните эту схему со схемой пикового детектора с нулевой утечкой, приведенной на рис. 4.40.

4.20. Дифференциаторы

Дифференциаторы подобны интеграторам, в них только меняются местами резистор R и конденсатор С (рис. 4.51).

Рис. 4.51.

Инвертирующий вход ОУ заземлен, поэтому изменение входного напряжения с некоторой скоростью вызывает появление тока I = C(dUвх/dt), а следовательно, и выходного напряжения Uвх = — RC(dUвх/dt). Дифференциаторы имеют стабилизированное смещение, неприятности создают обычно шумы и нестабильность работы на высоких частотах, что связано с большим усилением ОУ и внутренними фазовыми сдвигами. В связи с этим следует ослаблять дифференцирующие свойства схемы на некоторой максимальной частоте. Обычно для этого используют метод, который показан на рис. 4.52.

Рис. 4.52.

Компоненты R1 и С2, с помощью которых создается спад, выбирают с учетом уровня шума и ширины полосы пропускания ОУ. На высоких частотах благодаря резистору R1 и конденсатору С2 схема начинает работать как интегратор.

Более 800 000 книг и аудиокниг! 📚

Получи 2 месяца Литрес Подписки в подарок и наслаждайся неограниченным чтением

ПОЛУЧИТЬ ПОДАРОК