Схемы, не требующие пояснений

4.36. Некоторые полезные идеи

На рис. 4.94 показано несколько интересных и удачных схем, заимствованных в основном из технической документации фирм-изготовителей.

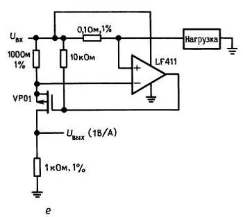
Рис. 4.94. а — прецизионный источник тока с использованием полевого МОП-транзистора;

Рис. 4.94. б — инвертирующий усилитель с ломаной характеристикой; коэффициент усиления К увеличивается для входных сигналов, превышающих пороговое значение; в формулах пороговых значений предполагается, что Uдиод = 0; пороговое напряжение должно быть > 0,5 В;

Рис. 4.94. в — аналогично б, но коэффициент усиления уменьшается для выходных напряжений выше порогового значения;

Рис. 4.94. г — аналогично в, но с компаратором и переключателем; работает как «совершенный» диод (Uд = 0);

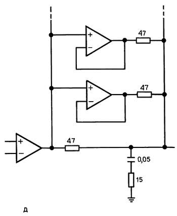
Рис. 4.94. д — благодаря дополнительным ОУ выходной ток увеличен; следите, чтобы не было перегрева;

Рис. 4.94. е — токовый монитор;

Рис. 4.94. ж — прецизионная схема, поглощающая ток;

Рис. 4.94. з — пиковый детектор для отрицательных импульсов;

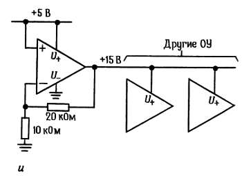
Рис. 4.94. и — схема с переменным коэффициентом усиления;

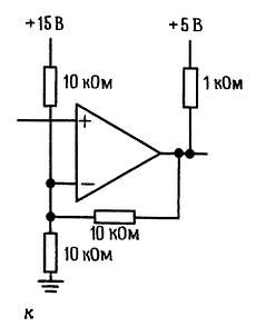
Рис. 4.94. к  — усилитель с фотодиодом;

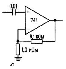
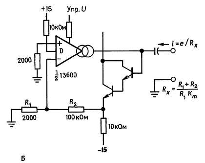
Рис. 4.94.  л — схема управления током;

Рис. 4.94. м — прецизионный биполярный источник тока;

Рис. 4.94. н — активный соленоид;

Рис. 4.94. о — оригинальный повторитель на полевом транзисторе с 3 выводами;

Рис. 4.94.  п — логарифмический преобразователь с температурной компенсацией;

Рис. 4.94. р — высоковольтная (мостовая) схема для плавающей нагрузки;

Рис. 4.94. с — сервоусилитель 0,2 А;

Рис. 4.94. т — логарифмический преобразователь с широким входным диапазоном и автоматическим обнулением на основе усилителя прерывателя;

Рис. 4.94. у — источник тока;

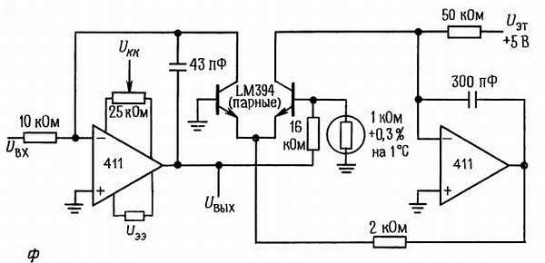
Рис. 4.94. ф — быстродействующий логарифмический преобразователь;

Рис. 4.94.  х — усилитель с переменным усилением с небольшими искажениями;

Рис. 4.94. ц — биполярный прецизионный ограничитель;

Рис. 4.94.  ч — высоковольтный ОУ с низким уровнем шума (техническая документация PMI, примеч. по использованию 106);

Рис. 4.94.  ш — получение удвоенного выходного сигнала в схеме на основе сдвоенного ОУ;

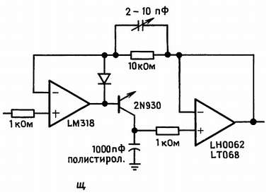
Рис. 4.94.  щ — быстро действующий пиковый детектор;

Рис. 4.94.  э — усилитель для наушников со слабым искажением (техническая документация PMI, примеч. по использованию 106);

Рис. 4.94. ю — детектор нуля с одним источником питания;

Рис. 4.94. я — источник тока Хауленда для управляющих схем преобразования напряжений в ток (от 1 мкА до 1 мА);

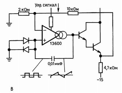
Рис. 4.94. А - управляемый напряжением усилитель-преобразователь с линеаризованной характеристикой;

Рис. 4.94. Б — управляемый напряжением (переменного тока) нагрузочный резистор;

Рис. 4.94. В — управляемый напряжением генератор на основе усилителя-преобразователя.

4.37. Негодные схемы

На рис. 4.95 представлена целая коллекция схем, содержащих заведомые ошибки. Пусть они немного вас позабавят и предостерегут от возможных промахов в работе. Среди них есть несколько настоящих чудищ. Можно гарантировать, что они никогда не будут работать.

Разберитесь, почему. Во всех операционных усилителях используются источники питания ± 15 В; если используются другие напряжения питания, то они указаны на схемах.

Рис. 4.95. а — регулируемый ограничитель;

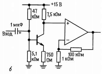
Рис. 4.95. б — выходной каскад на ОУ для усилителя звуковых частот со 100-кратным усилением;

Рис. 4.95. в — генератор треугольного сигнала;

Рис. 4.95. г — источник тока (программируемый напряжением);

Рис. 4.95.  д — источник тока на 200 мА;

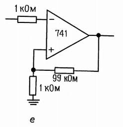
Рис. 4.95.  е — усилитель постоянного тока (100-кратный);

Рис. 4.95. ж — усилитель звуковых частот со 100-кратным усилением и однополярным питанием;

Рис. 4.95. з — стабилизатор на 15 В;

Рис. 4.95. и — операционный усилитель в качестве стабилизатора +15 В;

Рис. 4.95.  к — триггер Шмитта;

Рис. 4.95. л — 10-кратный усилитель со связями по переменному току;

Рис. 4.95. м — усилитель постоянного тока с перестраиваемым усилением (х10-x100);

Рис. 4.95. н — детектор нуля;

Рис. 4.95. о — операционные усилители с переключателями;

Рис. 4.95. п — управление коэффициентом коэффициентом усиления с помощью полевого транзистора;

Рис. 4.95. р — источник тока;

Рис. 4.95.  с — интегратор со сбросом.

Более 800 000 книг и аудиокниг! 📚

Получи 2 месяца Литрес Подписки в подарок и наслаждайся неограниченным чтением

ПОЛУЧИТЬ ПОДАРОК