Базовые схемы стабилизаторов на основе классической ИМС 723

6.01. ИМС стабилизатора 723

Классический стабилизатор μΑ723 разработан Р. Видларом в 1967 г. Это универсальный, простой в употреблении стабилизатор с превосходными рабочими характеристиками. Хотя, быть может, вы предпочтете ему более современные схемы, все же его стоит изучить, так как и новые схемы работают на тех же принципах. Его схемы изображены на рис. 6.1 и 6.2.

Рис. 6.1. Функциональная схема стабилизатора 723

(фирма Fairchild Camera and Instrument Corp.).

Рис. 6.2. Принципиальная схема стабилизатора 723

(фирма Fairchild Camera and Instrument Corp.).

Это настоящий блок питания, который содержит температурно-компенсированный источник опорного напряжения, дифференциальный усилитель, последовательно включенный проходной транзистор и схему защиты, обеспечивающую ограничение выходного тока. В том виде, в котором блок выпускают, ИМС 723 ничего не регулирует. Чтобы заставить его делать то, что вам нужно, придется подключить к нему некоторые внешние цепи. Прежде чем их рассмотреть, обратимся к его собственной схеме. Она проста и легко понятна (в отличие от схем внутреннего устройства многих других ИМС).

Сердцем стабилизатора является температурно-компенсированный стабилитронный источник опорного напряжения. Стабилитрон Д2 имеет положительный температурный коэффициент, поэтому его напряжение складывается с перепадом напряжения между базой и эмиттером транзистора Т6 (вспомните: величина UБЭ имеет отрицательный температурный коэффициент около — 2 мВ/°С) для опорного напряжения 7,15 В с приблизительно нулевым температурным коэффициентом (обычно 0,003 %/°С). Транзисторы Т4-Т6 предназначены для смещения Д2 током I = UБЭ/R8, стабилизированным отрицательной обратной связью по постоянному току, как показано на схеме. Транзисторы Т2 и Т3 образуют несимметричное токовое зеркало для смещения источника опорного напряжения. Ток этих транзисторов устанавливается диодом Д1 и резистором R2 (в точке их соединения фиксируется напряжение на 6,2 В ниже U+), которые, в свою очередь, запитаны током транзистора Т1 - полевого транзистора с p-n-переходом, который работает как источник тока.

Транзисторы Т11 и Т12 образуют дифференциальный усилитель (иногда его называют «усилителем сигнала ошибки», если описывают схему в терминах отрицательной обратной связи) — это типичная дифференциальная пара с высоким подавлением синфазных сигналов за счет эмиттерного источника тока Т13. Последний входит в половину токового зеркала на Т9, Т10 и Т13, в свою очередь управляемого токовым зеркалом Т7 (Т3, Т7 и Т8 - все эти транзисторы «отражают» ток, задаваемый источником опорного напряжения на Д1; см. разд. 2.14). Коллектор транзистора Т11 имеет фиксированный положительный потенциал эмиттера Т4, а выходной сигнал усилителя ошибки снимается с коллектора Т12. Токовое зеркало Т8  запитывает коллекторную нагрузку Т12. Транзистор Т14 включен вместе с транзистором Т15 по «неполной» схеме Дарлингтона. Заметьте, что коллектор транзистора Т15 выведен отдельно, чтобы обеспечить возможность подведения отдельного положительного питания. При включении транзистора Т16 запираются проходные транзисторы для того, чтобы ограничить выходной ток на безопасном уровне. В отличие от многих более новых схем стабилизаторов ИМС 723 не снабжена встроенными схемами аварийного отключения для защиты от чрезмерных токов нагрузки или слишком большого рассеяния мощности на ИМС.

Существуют улучшенные стабилизаторы типа 723, а именно SG3532 и LAS1000 с низковольтными источниками опорного напряжения с малым разбросом (см. разд. 6.15), внутренними ограничителями тока и схемами тепловой защиты.

6.02. Стабилизатор положительного напряжения

На рис. 6.3 показано, как на базе ИМС 723 построить стабилизатор положительного напряжения. Все необходимые элементы, кроме четырех резисторов и двух конденсаторов, содержатся в самой ИМС. Делитель напряжения R1R2 задает часть выходного напряжения, сравниваемую с опорным, а элементы ИМС 723 обеспечивают все остальные функции.

Рис. 6.3. Стабилизатор на ИМС 723 (Uвых > Uoп).

Такая схема подобна неинвертирующему усилителю на ОУ с эмиттерным повторителем на выходе, если напряжение Uoп рассматривать в качестве «входного сигнала». Резистор R4 подбирают так, чтобы падение напряжения на нем при максимально необходимом выходном токе было равно ~ 0,5 В, т. е. напряжению UБЭ. Тогда при слишком большом токе это напряжение, приложенное к входам ОТ-ДТ, включит токоограничивающий транзистор (Т16 на схеме 6.2), запирающий проходной транзистор. Конденсатор емкостью 100 пФ добавлен для обеспечения устойчивости при включении обратной связи. Резистор R3 (иногда отсутствует) подбирают так, чтобы на входах дифференциального усилителя было бы одно и то же сопротивление. Это делает выходной сигнал нечувствительным к изменениям базовых токов смещения (например, при изменении температуры), подобно тому как это делалось при включении ОУ (см. разд. 4.12).

С помощью этой схемы можно получить любое стабилизированное напряжение питания от Uoп до максимально допустимого уровня 37 В. Входное нестабилизированное напряжение (причем с учетом его колебаний) должно на несколько вольт превышать выходное. Для стабилизатора 723 «перепад напряжения», т. е. величина, на которую подводимое напряжение питания должно превышать стабилизированное напряжение на выходе, должен быть не менее 3 В. Это значение типично и для большинства других стабилизаторов. Резисторы R1 и R2 обычно переменные или подстраиваемые, чтобы можно было точно установить выходное напряжение. Значение Uoп имеет производственный разброс от 6,8 до 7,5 В.

Как правило, выход рекомендуется шунтировать конденсатором емкостью в несколько микрофарад, как показано на схеме. Это сохраняет малые значения полного выходного сопротивления и на высоких частотах, при которых обратная связь становится менее эффективной. Лучше всего конденсатор выбрать в соответствии с рекомендацией изготовителя, иначе могут появиться автоколебания. И вообще, неплохо заземлить по переменному току шины питания во всей запитываемой схеме, применяя для этого керамические конденсаторы 0,01-0,1 мкФ в сочетании с танталовыми или электролитическими 1-10 мкФ.

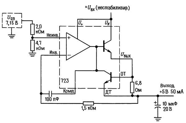
Для выходных напряжений, меньших Uoп, надо просто поставить делитель опорного напряжения (рис. 6.4). Тогда напряжение выхода будет сравниваться с нужной долей опорного напряжения.

Рис. 6.4. Стабилизатор на ИМС 723 (Uвых < Uoп).

Параметры схемы рис. 6.4 выбраны с расчетом на получение +5 В, 50 мА (максимум). С помощью подобных схем можно получать напряжения от +2 В до Uoп. Невозможно снизить выходное напряжение ниже +2 В, так как дифференциальный усилитель при уровне входного сигнала меньше 2 В работать не будет. Это задано в спецификации изготовителя (см. табл. 6.9). Напряжение питания схем не должно падать ниже +9,5 В, т. е. уровня, необходимого для питания.

Третий вариант такой схемы используется, когда надо построить стабилизатор с диапазоном выходного напряжения, содержащим Uoп (т. е. стабилизатор, способный давать значения выходного напряжения и больше, и меньше Uoп). В таких случаях нужно сравнивать часть выходного напряжения с долей опорного напряжения Uoп, которая меньше нижней границы желательного диапазона.

Упражнение 6.1. На основе ИМС 723 спроектируйте стабилизатор, дающий ток нагрузки до 50 мА в диапазоне выходных напряжений от +5 до +10 В. Указание: сравните часть выходного напряжения с 0,5Uoп.

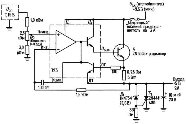
6.03. Стабилизаторы с большими выходными токами

Встроенный проходной транзистор ИМС 723 рассчитан на 150 мА максимум, рассеяние мощности не должно превосходить 1 Вт при 25 °C (и менее при более высокой окружающей температуре; этот параметр для ИМС 723 должен быть пересчитан с коэффициентом 8,3 мВт/°С на каждый градус превышения температуры окружающей среды 25 °C, чтобы температура p-n-переходов удерживалась в безопасных пределах). Таким образом, стабилизатор на 5 В с напряжением на входе +15 В не может давать ток нагрузки больше 80 мА. Чтобы обеспечить большие токи нагрузки, нужно применять внешние проходные транзисторы. Подключим внешний проходной транзистор так, чтобы он образовал со встроенным транзистором пару Дарлингтона (рис. 6.5).

Рис. 6.5. Стабилизатор на +5 В с внешними проходным транзистором и защитой.

Транзистор T1 - внешний проходной транзистор; он должен быть снабжен радиатором — чаще всего это ребристая металлическая пластина — для отвода тепла (можно и по-другому: поместить транзистор на одной из стенок металлического корпуса блока питания). С вопросами теплового режима мы будем иметь дело в следующем разделе. Подстроенный потенциометр применен для точного выставления +5 В на выходе; диапазон подстройки должен быть достаточным для компенсации допуска на сопротивления резисторов, а также призводственного разброса Uoп (рассматривается наихудший случай). В данном случае диапазон настройки выходного напряжения находится в пределах ±1 В от номинала. Заметьте, что для получения тока нагрузки 2 А или около этого необходим мощный токоограничивающий резистор с низким сопротивлением.

Падение напряжения на проходном транзисторе. Одна из проблем при построении этой схемы — большое рассеяние мощности на проходном транзисторе (по крайней мере 10 Вт при полном токе нагрузки). Этого не избежать, если ИМС стабилизатора питается от нестабилизированного источника, поскольку в этом случае ему нужен «запас сверху» в несколько вольт (определяемый минимальным падением напряжения). Если использовать для ИМС 723 отдельный слаботочный источник питания (например, +12 В), то минимум нестабилизированного напряжения питания на внешнем проходном транзисторе может всего лишь на 1 В превышать стабилизированное напряжение на выходе, но лучше все же иметь запас хоть несколько вольт, так как в жестких условиях эксплуатации требуется нормальная работа даже при 20 %-ном снижении напряжения в сети переменного тока.

Защита нагрузки по напряжению. В схеме рис. 6.5 предусмотрена также защита нагрузки от слишком больших напряжений, состоящая из Д1, Т2 и резистора 33 Ом. Назначение этой схемы — закорачивать выход, если из-за какой-либо неисправности стабилизатора выходное напряжение последнего выше 6,2 В (это может случиться, если отключится один из выводов резисторов делителя или откажет какой-нибудь элемент схемы 723). Т2 - это КУВ (кремниевый управляемый выпрямитель, тиристор) — прибор, ток в котором нормально отсутствует до тех пор, пока переход управляющий электрод-катод не получит прямое смещение. После этого прибор включается (входит в насыщение), и, однажды включившись, не выключится, пока анодный ток не будет прерван извне. В нашем случае через управляющий электрод пройдет ток, если выходное напряжение окажется больше напряжения стабилитрона Д1 плюс перепад на p-n-переходе. Когда это произойдет, в стабилизаторе включится схема ограничения тока и КУВ будет удерживать выходное напряжение около уровня земли. Если неисправность, приведшая к ненормальному повышению выходного напряжения, к тому же вывела из строя токоограничивающую схему (например, у транзистора T1 замкнулся коллектор на эмиттер), то схема защиты будет отбирать очень большой ток. Поэтому где-нибудь в цепи питания надо поставить плавкий предохранитель, как показано на схеме. Подробнее схемы защиты от превышения напряжений рассмотрены в разд. 6.06.

Более 800 000 книг и аудиокниг! 📚

Получи 2 месяца Литрес Подписки в подарок и наслаждайся неограниченным чтением

ПОЛУЧИТЬ ПОДАРОК