Некоторые типичные транзисторные схемы

Рассмотрим несколько примеров транзисторных схем, которые иллюстрируют основные идеи, изложенные в настоящей главе. Круг этих примеров ограничен, так как в реальных схемах часто используют отрицательную обратную связь, которую мы будем изучать в следующей главе.

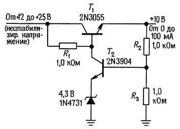
2.21. Стабилизированный источник напряжения

На рис. 2.75 показана очень распространенная схема. Ток резистора R1 открывает транзистор Τ1. Когда напряжение на выходе достигает значения 10 В, транзистор Τ2 переходит в открытое состояние (потенциал базы достигает 5 В) и дальнейшее увеличение выходного напряжения предотвращается за счет отвода избытка тока с базы транзистора Τ1. Источник питания можно сделать регулируемым, если резисторы R2 и R3 заменить потенциометром. По сути дела, это пример схемы с отрицательной обратной связью: Т2 «следит» за состоянием выхода и «предпринимает соответствующие меры», если величина выходного напряжения отличается от нужной.

Рис. 2.75. Стабилизированный источник напряжения с обратной связью.

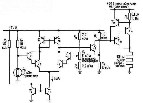
2.22. Терморегулятор

На рис. 2.76 Показана схема регулятора температуры, основанная на использовании термистора — чувствительного элемента, сопротивление которого зависит от температуры.

Рис. 2.76. Терморегулятор для нагревателя мощностью 50 Вт.

Дифференциальная схема на составных транзисторах Т1-Т2 сравнивает напряжение, формируемое регулируемым делителем эталонного напряжения на резисторах R4-R6, с напряжением, которое снимается с делителя, образованного термистором и резистором R2. (Если производить сравнение относительно одного и того же источника, то результат не будет зависеть от колебаний напряжения источника; приведенная схема называется мостиком Уитстона.) Токовое зеркало на транзисторах Т5, Т6 является активной нагрузкой и служит для увеличения коэффициента усиления, а токовое зеркало на транзисторах Т7, Т8 обеспечивает эмиттерный ток. Транзистор Т9 сравнивает выходное напряжение дифференциального усилителя с фиксированным напряжением и переводит в насыщение составной транзистор Т10, Т11, который таким образом подает мощность на нагреватель в случае, если термистор охлажден слишком сильно. Выбор сопротивления резистора R9 зависит от требующегося тока. В данной схеме этот резистор включает защитный транзистор Т12, если величина выходного тока превышает 6 А; тем самым отключается сигнал с базы составного транзистора Т10, Т11 и предотвращается выход схемы из строя.

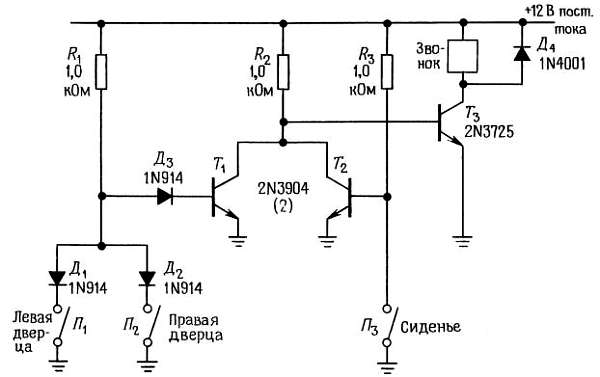
2.23. Простая логическая схема на транзисторах и диодах

На рис. 2.77 представлена схема, которая решает задачу, рассмотренную в разд. 1.32: включение звуковой сигнализации (звонка) при условии, что одна дверца машины открыта и водитель находится за рулем.

Рис. 2.77. В этой схеме «сторожа» и диоды, и транзисторы образуют схему цифрового логического «затвора».

В приведенной схеме все транзисторы работают как переключатели (находятся в режиме отсечки или насыщения). Диоды Д1 и Д2 образуют так называемую схему ИЛИ, которая выключает транзистор Т1, если одна из дверц открыта (переключатель замкнут). Однако потенциал коллектора Т1 сохраняет значение, близкое к потенциалу земли, и предотвращает включение звукового сигнала, если не замкнут переключатель П3 (водитель находится за рулем); при выполнении последнего условия резистор R2 обеспечивает включение транзистора Т3 и на звонок подается напряжение 12 В.

Диод Д3 обеспечивает падение напряжения, благодаря которому транзистор Т1 будет выключен, если замкнуты переключатели П1 и П2, а диод Д4 предохраняет транзистор Т3 от индуктивных переходных процессов, возникающих при отключении звонка. Подробно мы рассмотрим логические схемы в гл. 8.

В табл. 2.1 приведены параметры группы малосигнальных транзисторов, широко используемых на практике, соответствующие им графики зависимости коэффициентов усиления по току от коллекторного тока представлены на рис. 2.78. См. также приложение К.

Рис. 2.78. Графики зависимости коэффициента усиления по току h21Э от коллекторного тока IК для группы транзисторов, параметры которых приведены в табл. 2.1 (по данным фирм-изготовителей). Возможен технологический разброс от изображенных типовых значений в пределах +100 %, —50 %.

Более 800 000 книг и аудиокниг! 📚

Получи 2 месяца Литрес Подписки в подарок и наслаждайся неограниченным чтением

ПОЛУЧИТЬ ПОДАРОК