Калейдоскоп схем на операционных усилителях

Мы предоставляем читателю право самостоятельно проанализировать работу приведенных ниже схем.

4.09. Линейные схемы

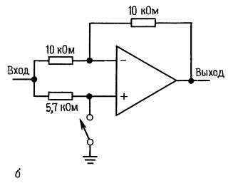
Схема с инвертированием по выбору. Схемы, представленные на рис. 4.14, позволяют инвертировать входной сигнал или пропускать его без инвертирования в зависимости от положения переключателя. Положение переключателя определяет также коэффициент усиления по напряжению — он может быть равен или +1, или —1.

Рис. 4.14.

Упражнение 4.5. Покажите, что схемы, представленные на рис. 4.14, работают так, как сказано выше.

Повторитель со следящей связью. В транзисторных усилителях на величину входного импеданса могут влиять цепи смещения; такая же проблема возникает при использовании ОУ, особенно с межкаскадными связями по переменному току, когда ко входу обязательно должен быть подключен заземленный резистор. Схема со следящей связью, представленная на рис. 4.15, позволяет решить эту проблему. Как и в транзисторной схеме со следящей связью (разд. 2.17), конденсатор емкостью 0,1 мкФ вместе с верхним резистором с сопротивлением 1 МОм образует для входных сигналов высокоомную входную цепь. Низкочастотный спад усиления для этой схемы начинается на частоте 10 Гц, на более низких частотах на спаде усиления начинает сказываться влияние обоих конденсаторов и ослабление оценивается величиной 12 дБ/октава.

Замечание: у вас может появиться искушение уменьшить величину входного конденсатора связи, так как его нагрузка привязана к высокому импедансу. Однако, это может привести к появлению пика в частотной характеристике, как в характеристике схемы активного фильтра (см. разд. 5.06).

Рис. 4.15.

Идеальный преобразователь тока в напряжение. Напомним, что простейший преобразователь тока в напряжение — это всего-навсего резистор. Однако у него есть недостаток, который состоит в том, что для источника входного сигнала входное сопротивление такого преобразователя не равно нулю; этот недостаток может оказаться очень серьезным, если устройство, обеспечивающее входной ток, имеет очень малый выходной рабочий диапазон или не может обеспечить постоянство тока при изменении выходного напряжения.

Примером может служить диодный фотоэлемент (фотодиод), или солнечная батарея. Небольшой светочувствительностью обладают даже обычные диоды в прозрачных корпусах, которые используются почти в любой схеме (известно немало историй о загадочном поведении схем, которое в конце концов было объяснено этим эффектом). На рис. 4.16 представлена хорошая схема для преобразования тока в напряжение, в которой потенциал входа поддерживается строго равным потенциалу земли. Инвертирующий вход имеет квазинуль потенциала; это очень хорошо, так как фотодиод может создавать потенциал, равный всего нескольким десятым долям вольта. Представленная схема обеспечивает преобразование тока в напряжение в отношении 1 В на 1 мкА входного тока. (В ОУ с биполярными плоскостными транзисторами на входах иногда между неинвертирующим входом и землей включают резистор; его функции мы определим, когда будем обсуждать недостатки операционных усилителей).

Рис. 4.16.

Безусловно, этот преобразователь тока в напряжение можно с таким же успехом использовать с элементами, через которые протекает ток при наличии положительного напряжения возбуждения, например UKK. В такую схему часто включают фотоумножители и фототранзисторы (оба элемента под воздействием света начинают потреблять ток от положительного источника питания (рис. 4.17).

Рис. 4.17.

 Упражнение 4.4. Используя ОУ типа 411 и измерительный прибор на 1 мА (полный размах шкалы), разработайте схему «идеального» измерителя тока (т. е. с нулевым входным импедансом) с полным размахом шкалы, рассчитанным на 5 мА. Разработайте схему так, чтобы входной сигнал никогда не превышал +150 % полного размаха шкалы. Предположите, что диапазон выходного сигнала для ОУ типа 411 составляет +13 В (источники питания +15 В), а внутреннее сопротивление измерительного прибора равно 500 Ом.

Дифференциальный усилитель. На рис. 4.18 представлена схема дифференциального усилителя, коэффициент усиления которого равен R2/R1. В этой схеме, как и в схеме источника тока с согласованными резисторами, для получения высокого значения КОСС необходимо обеспечить точное согласование резисторов. Для этого лучше всего при первом удобном случае создать запас резисторов с сопротивлением 100 кОм и точностью 0,01 %.

Коэффициент усиления дифференциального усилителя будет равен единице, но этот недостаток легко устранить за счет последующих усилительных каскадов (с несимметричным входом). Более подробно дифференциальные усилители рассмотрены в гл. 7.

Рис. 4.18. Классический дифференциальный усилитель.

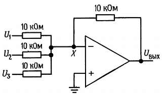
Суммирующий усилитель. Схема, показанная на рис. 4.19, представляет собой один из вариантов инвертирующего усилителя. Точка X имеет потенциальный нуль, поэтому входной ток равен U1/RU2/R + U3/R, отсюда Uвых = — (U1 + U2 + U3). Обратите внимание, что входные сигналы могут быть как положительными, так и отрицательными. Кроме того, входные резисторы не обязательно должны быть одинаковыми; если они неодинаковы, то получим взвешенную сумму. Например, схема может иметь 4 входа, на каждом из которых напряжение равно +1 В или 0 В; входы представляют двоичные значения: 1, 2, 4 и 8. Если использовать резисторы с сопротивлением 10, 5, 2,5 и 1,25 кОм, то снимаемое с выхода напряжение (в вольтах) будет пропорционально двоичному числу, которое задано на входе. Эту схему нетрудно расширить до нескольких цифр. Описанный метод представления чисел лежит в основе цифро-аналогового преобразования, правда, на входе преобразователя обычно используют другую схему (резистивную сетку R — 2R).

Рис. 4.19.

Упражнение 4.5. Постройте схему цифро-аналогового преобразователя на две десятичные цифры, подобрав соответствующим образом входные резисторы для суммирующего усилителя. Цифровой вход должен представлять собой две цифры; каждый вход должен состоять из четырех шин, соответствующих значениям 1, 2, 4 и 8, из которых формируется десятичная цифра. Потенциал входной шины может быть равен потенциалу земли или +1 В, т. е. восемь входных шин соответствуют числам 1, 2, 4, 8, 10, 20, 40 и 80. В связи с тем, что диапазон выходного сигнала ограничен значениями ± 13 В, нужно сделать так, чтобы выходное напряжение (в вольтах) составляло одну десятую часть числа на входе.

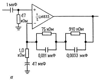
Предусилитель для электромагнитного звукоснимателя. Предусилитель для звукоснимателя по стандарту RIAA представляет собой пример усилителя с частотной характеристикой особого вида. При записи звука на пластинку амплитудная характеристика имеет почти плоский вид; с другой стороны, электромагнитный звукосниматель реагирует на скорость движения иглы в бороздке диска, следовательно, усилитель воспроизведения должен иметь подъем частотной характеристики на низких частотах. Такую характеристику обеспечивает схема, показанная на рис. 4.20.

Рис. 4.20. Операционный усилитель в схеме предусилителя звуковых частот для электрофонов с электромагнитной головкой и коррекцией частотной характеристики по стандарту RIAA.

График представляет собой частотную характеристику усилителя воспроизведения (построенную относительно значения коэффициента усиления 0 дБ при частоте 1 кГц), точки перегиба графика отмечены в единицах времени. Заземленный конденсатор емкостью 47 мкФ уменьшает коэффициент усиления по постоянному току до единицы, в противном случае он был бы равен 1000; как упоминалось выше, это делается для того, чтобы устранить усиление входного сдвига по постоянному току. Использованная в примере интегральная схема типа LM833 представляет собой сдвоенный ОУ, предназначенный, для использования в звуковом диапазоне («золотой» для данного примера является схема типа LM1028, которая в 13 дБ раз тише ив 10 дБ раз дороже, чем схема типа 833!).

Усилитель мощности (бустер). Для получения больших выходных токов к выходу ОУ можно подключить мощный транзисторный повторитель (рис. 4.21).

Рис. 4.21.

В примере использован неинвертирующий усилитель, но повторитель можно подключать к любому операционному усилителю. Обратите внимание, что сигнал обратной связи снимается с эмиттера; следовательно, обратная связь определяет нужное выходное напряжение независимо от падения напряжения UБЭ. При использовании этой схемы возникает обычная проблема, связанная с тем, что повторитель может только отдавать ток (для n-р-n-транзистора). Как и в случае транзисторного повторителя, проблема решается применением двухтактного варианта схемы (рис. 4.22).

Рис. 4.22.

В дальнейшем мы покажем, что ограниченная скорость, с которой может изменяться напряжение на выходе (скорость нарастания), накладывает серьезные ограничения на быстродействие усилителя в переходной области и вызывает переходные искажения. Если усилитель будет использоваться в системе с малым быстродействием, то смещать двухтактную пару в состоянии покоя не нужно, так как переходные искажения будут в основном устранены за счет обратной связи. Промышленность выпускает несколько типов интегральных схем усилителей мощности для операционных усилителей, например LT1010, ОРАб33 и 3553. Эти двухтактные усилители с единичным коэффициентом усиления работают на частотах до 100 МГц и выше, их выходной ток равен 200 мА. Их смело можно охватывать петлей обратной связи (см. табл. 7.4).

Источник питания. Операционный усилитель может работать как усилитель в стабилизаторе напряжения с обратной связью (рис. 4.23).

Рис. 4.23.

Операционный усилитель сравнивает выходное напряжение с эталонным напряжением стабилитрона и соответственно управляет составным транзистором Дарлингтона, выполняющим функции «проходного транзистора». Эта схема обеспечивает стабилизированное напряжение 10 В при протекании через нагрузку тока до 1 А. Некоторые замечания по этой схеме:

1. Делитель, с которого снимается выходное напряжение, может быть выполнен в виде потенциометра, тогда выходное напряжение можно будет регулировать.

2. Для ослабления пульсаций на зенеровском диоде (стабилитроне) резистор с сопротивлением 10 кОм полезно заменить источником тока. Другой вариант состоит в том, чтобы смещение зенеровского диода задавать от выходного сигнала; в этом случае вы с пользой применяете стабилизатор, который построили. Замечание: если вы захотите воспользоваться этим трюком, то внимательно проанализируйте вашу схему и убедитесь в том, что она запускается, когда на нее подается питание.

3. Схема, подобная рассмотренной, может быть повреждена при возникновении короткого замыкания на выходе. Это связано с тем, что при этом ОУ стремится обеспечить протекание через составной транзистор очень большого тока. В стабилизированном источнике питания всегда следует предусматривать схему для ограничения «аварийного» тока (более подробно вы познакомитесь с этим вопросом в разд. 6.05).

4. Промышленность выпускает разнообразные стабилизаторы напряжения в интегральном исполнении, начиная от освященных временем интегральных схем типа 723 до недавно появившихся 3-выводных регулируемых стабилизаторов с внутренними средствами ограничения тока и ограничения по перегреву (см. табл. 6.8–6.10). Эти устройства, в которых имеются встроенные температурно-компенсированный источник эталонного напряжения и проходной транзистор, так удобны в работе, что операционные усилители общего назначения теперь почти никогда не используются в стабилизаторах напряжения. Исключением являются случаи, когда стабильное напряжение нужно сформировать внутри схемы, уже имеющей стабилизированный источник напряжения.

В гл. 6 мы подробно поговорим о стабилизаторах напряжения и источниках питания и рассмотрим специальные интегральные схемы, предназначенные для использования в качестве стабилизаторов напряжения.

4.10. Нелинейные схемы

Усилитель с переключением мощности. В тех случаях, когда нагрузка может переключаться, т. е. может быть либо подключена, либо отключена, к операционному усилителю можно подключить транзистор, который работает как переключатель. На рис. 4.24 показано, как это можно сделать.

Рис. 4.24.

Обратите внимание на диод, который предотвращает пробой перехода база-эмиттер (на выходе ОУ легко может возникнуть отрицательное напряжение, превышающее —5 В). Для некритичных условий подойдет мощный транзистор типа 2Ν3055. Если ток в схеме может превышать 1 А, то рекомендуем использовать составной транзистор Дарлингтона (или мощный полевой МОП-транзистор).

Активный выпрямитель. Если амплитуда сигналов меньше, чем падение напряжения на диоде, то выпрямлять такие сигналы с помощью диодно-резистивной схемы нельзя. Как правило, для выпрямления таких сигналов прибегают к помощи ОУ и помещают диод в цепь обратной связи (рис. 4.25).

Рис. 4.25. Простейший активный выпрямитель.

Для положительного напряжения Uвх диод обеспечивает отрицательную обратную связь; выходной сигнал за счет диода повторяет сигнал на входе, причем исключается влияние падения напряжения UБЭ. При отрицательном напряжении Uвх операционный усилитель переходит в режим насыщения и напряжение Uвых становится равным потенциалу земли. Для получения меньшего выходного импеданса (при нуле на выходе) можно взять резистор R с меньшим сопротивлением, но это ведет к увеличению выходного тока операционного усилителя. Лучше всего использовать на выходе схемы повторитель на ОУ так, как показано на рис. 4.25, при этом выходное сопротивление будет очень небольшим независимо от величины сопротивления R.

Представленная схема обладает недостатком, который сказывается при работе с быстро изменяющимися сигналами. Выходной сигнал операционного усилителя не может изменяться бесконечно быстро, в связи с этим восстановление при переходе из режима насыщения в активный режим (выходной сигнал проходит через нуль в направлении снизу вверх) занимает некоторое время, в течение которого состояние выхода является неправильным. Это явление иллюстрируется графиком на рис. 4.26.

Рис. 4.26. Проявление эффекта конечной скорости нарастания в простейшем активном выпрямителе.

Выходной сигнал (жирная линия) в точности представляет собой выпрямленный входной сигнал (тонкая линия), за исключением короткого интервала времени после увеличения входного напряжения относительно 0 В. На этом интервале операционный усилитель стремительно выходит из режима насыщения, при котором напряжение на его выходе было равно — UЭЭ, поэтому напряжение на выходе схемы равно потенциалу земли. Для операционного усилителя общего назначения типа 411 скорость нарастания (максимальная скорость изменения выходного сигнала) составляет 15 В/мкс; следовательно, восстановление при переходе из режима насыщения в активный режим занимает приблизительно 1 мкс — это может привести к серьезным выходным ошибкам для быстрых сигналов.

Положение дел можно исправить, если воспользоваться модификацией рассмотренной схемы (рис. 4.27).

Рис. 4.27. Улучшенный активный выпрямитель.

Благодаря диоду Д1 с отрицательными входными сигналами схема работает как инвертор с единичным коэффициентом усиления. Для положительных входных сигналов диод Д2 ограничивает выходное напряжение первого ОУ по уровню, который ниже потенциала земли на величину падения напряжения на диоде, и так как диод Д1 смещен в обратном направлении, то Uвых равно потенциалу земли. Эта схема дает лучший результат, так как при переходе входного сигнала через нуль напряжение на выходе изменяется всего лишь на удвоенную величину падения напряжения на диоде. В связи с тем что напряжение на выходе операционного усилителя должно измениться только на 1,2 В, вместо того чтобы изменяться на величину UЭЭ, динамическая ошибка при переходе через нуль уменьшается более чем в 10 раз. Кстати говоря, этот выпрямитель является инвертирующим. Если же выходной сигнал должен быть неинвертированным, то к выходу нужно подключить инвертор с единичным коэффициентом усиления.

Характеристики приведенных здесь схем будут лучше, если использовать в них операционные усилители с большой скоростью нарастания. Скорость нарастания влияет на характеристики простых усилителей напряжения. Здесь стоит остановиться и рассмотреть, чем реальные ОУ отличаются от идеальных, так как это различие влияет, как мы уже упоминали выше, на разработку схем с операционными усилителями. Если вы будете знать, в чем состоят недостатки операционных усилителей и как они влияют на разработку схем и на их характеристики, то это поможет вам правильно выбирать ОУ и эффективно разрабатывать схемы на их основе.

Более 800 000 книг и аудиокниг! 📚

Получи 2 месяца Литрес Подписки в подарок и наслаждайся неограниченным чтением

ПОЛУЧИТЬ ПОДАРОК