Основные схемы включения операционных усилителей

4.04. Инвертирующий усилитель

Рассмотрим схему на рис. 4.4.

Рис. 4.4. Инвертирующий усилитель.

Проанализировать ее будет нетрудно, если вспомнить сформулированные выше правила:

1. Потенциал точки В равен потенциалу земли, следовательно, согласно правилу I, потенциал точки А также равен потенциалу земли.

2. Это означает, что: а) падение напряжения на резисторе R2 равно Uвых, б) падение напряжения не резисторе R1 равно Uвх.

3. Воспользовавшись теперь правилом II, получим Uвых/R2 = — Uвх/R1 или коэффициент усиления по напряжению = Uвых/Uвх = — R2/R1. Позже вы узнаете, что чаще всего точку В лучше заземлять не непосредственно, а через резистор. Однако сейчас это не имеет для вас значения.

Итак, анализ схемы на ОУ оказался даже чересчур простым. Он, правда, не позволяет судить о том, что на самом деле происходит в схеме. Для того чтобы понять, как работает обратная связь, представим себе, что на вход подан некоторый уровень напряжения, скажем 1 В.

Для конкретизации допустим, что резистор R1 имеет сопротивление 10 кОм, а резистор R2 — 100 кОм. Теперь представим себе, что напряжение на выходе решило выйти из повиновения и стало равно 0 В.

Что произойдет? Резисторы R1 и R2 образуют делитель напряжения, с помощью которого потенциал инвертирующего входа поддерживается равным 0,91 В. Операционный усилитель фиксирует рассогласование по входам, и напряжение на его выходе начинает уменьшаться. Изменение продолжается до тех пор, пока выходное напряжение не достигнет значения —10 В, в этот момент потенциалы входов ОУ станут одинаковыми и равными потенциалу земли. Аналогично, если напряжение на выходе начнет уменьшаться и дальше и станет более отрицательным, чем —10 В, то потенциал на инвертирующем входе станет ниже потенциала земли, в результате выходное напряжение начнет расти.

Как определить входной импеданс рассматриваемой схемы? Оказывается, просто. Потенциал точки А всегда равен 0 В (так называемое мнимое заземление, или квазинуль сигнала). Следовательно, Zвх = R1. Пока вы еще не знаете, как подсчитать выходной импеданс; для этой схемы он равен нескольким долям ома.

Следует отметить, что полученные результаты справедливы и для сигналов постоянного тока — схема представляет собой усилитель постоянного тока. Поэтому, если источник сигнала смещен относительно земли (источником является, например, коллектор предыдущего каскада), у вас может возникнуть желание использовать для связи каскадов конденсатор (иногда такой конденсатор называют блокирующим, так как он блокирует сигнал постоянного тока, а передает сигнал переменного тока). Немного позже (когда речь пойдет об отклонениях характеристик ОУ от идеальных), вы узнаете, что в тех случаях, когда интерес представляют только сигналы переменного тока, вполне допустимо использовать блокирующие конденсаторы.

Схема, которую мы рассматриваем, называется инвертирующим усилителем. Недостаток этой схемы состоит в том, что она обладает малым входным импедансом, особенно для усилителей с большим коэффициентом усиления по напряжению (при замкнутой цепи ОС), в которых резистор R1, как правило, бывает небольшим. Этот недостаток устраняет схема, представленная на рис. 4.5.

4.05. Неинвертирующий усилитель

Рассмотрим схему на рис. 4.5.

Рис. 4.5. Неинвертирующий усилитель.

Анализ ее крайне прост: UA = Uвх. Напряжение UA снимается с делителя напряжения: UAUвыхR1/(R1 + R2). Если UA = Uвх, то коэффициент усиления = Uвых/Uвх = 1 + R2/R1. Это неинвертирующий усилитель. В приближении, которым мы воспользуемся, входной импеданс этого усилителя бесконечен (для ОУ типа 411 он составляет 1012 Ом и больше, для ОУ на биполярных транзисторах обычно превышает 108 Ом). Выходной импеданс, как и в предыдущем случае, равен долям ома. Если, как в случае с инвертирующим усилителем, мы внимательно рассмотрим поведение схемы при изменении напряжения на входах, то увидим, что она работает, как обещано.

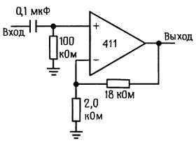
Эта схема также представляет собой усилитель постоянного тока. Если источник сигнала и усилитель связаны между собой по переменному току, то для входного тока (очень небольшого по величине) нужно предусмотреть заземление, как показано на рис. 4.6. Для представленных на схеме величин компонентов коэффициент усиления по напряжению равен 10, а точке — 3 дБ соответствует частота 16 Гц.

Рис. 4.6.

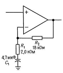
Усилитель переменного тока. Если усиливаются только сигналы переменного тока, то можно уменьшить коэффициент усиления для сигналов постоянного тока до единицы, особенно если усилитель обладает большим коэффициентом усиления по напряжению. Это позволяет уменьшить влияние всегда существующего конечного «приведенного ко входу напряжения сдвига». Для схемы, представленной на рис. 4.7, точке —3 дБ соответствует частота 17 Гц; на этой частоте импеданс конденсатора равен 2,0 кОм.

Рис. 4.7.

Обратите внимание, что конденсатор должен быть большим. Если для построения усилителя переменного тока использовать неинвертирующий усилитель с большим усилением, то конденсатор может оказаться чрезмерно большим. В этом случае лучше обойтись без конденсатора и настроить напряжение сдвига так, чтобы оно было равно нулю (этот вопрос мы рассмотрим позже в разд. 4.12). Можно воспользоваться другим методом — увеличить сопротивления резисторов R1 и R2 и использовать Т-образную схему делителя (разд. 4.18).

Несмотря на высокий входной импеданс, к которому всегда стремятся разработчики, схеме неинвертирующего усилителя не всегда отдают предпочтение перед схемой инвертирующего усилителя. Как мы увидим в дальнейшем, инвертирующий усилитель не предъявляет столь высоких требований к ОУ и, следовательно, обладает несколько лучшими характеристиками. Кроме того, благодаря мнимому заземлению удобно комбинировать сигналы без их взаимного влияния друг на друга. И наконец, если рассматриваемая схема подключена к выходу (стабильному) другого ОУ, то величина входного импеданса для вас безразлична — это может быть 10 кОм или бесконечность, так как в любом случае предыдущий каскад будет выполнять свои функции по отношению к последующему.

4.06. Повторитель

На рис. 4.8 представлен повторитель, подобный эмиттерному, на основе операционного усилителя. Он представляет собой не что иное, как неинвертирующий усилитель, в котором сопротивление резистора R1 равно бесконечности, а сопротивление резистора R2 - нулю (коэффициент усиления = 1).

Рис. 4.8. Повторитель.

Существуют специальные операционные усилители, предназначенные для использования только в качестве повторителей, они обладают улучшенными характеристиками (в основном более высоким быстродействием), примером такого операционного усилителя является схема типа LM310 или ОРАб33, а также схемы упрощенного типа, например схема типа TL068 (она выпускается в транзисторном корпусе с тремя выводами).

Усилитель с единичным коэффициентом усиления называют иногда буфером, так как он обладает изолирующими свойствами (большим входным импедансом и малым выходным).

4.07. Источники тока

На рис. 4.9 изображена схема, которая является хорошим приближением к идеальному источнику тока, без сдвига напряжения UБЭ, характерного для транзисторного источника тока.

Рис. 4.9.

Благодаря отрицательной ОС на инвертирующем входе поддерживается напряжение Uвх, под действием которого через нагрузку протекает ток I = UвхR. Основной недостаток этой схемы состоит в том, что нагрузка является «плавающей» (она не заземлена). С помощью такого источника тока нельзя, например, получить пригодный к использованию пилообразный сигнал, напряжение которого отсчитывалось бы относительно потенциала земли. Этот недостаток можно преодолеть, если, например, всю схему (источники питания и все остальное) сделать «плавающей», а нагрузку заземлить (рис. 4.10). Штриховой линией обведен рассмотренный выше источник тока с источниками питания.

Рис. 4.10. Источник тока с заземленной нагрузкой и плавающим источником питания.

Резисторы R1 и R2 образуют делитель напряжения для установки тока. Чтобы вид этой схемы не смущал вас, напомним, что «земля» — это понятие относительное. Любую точку в схеме можно назвать «землей». Представленную схему используют для формирования токов, протекающих через заземленную нагрузку, но ее существенный недостаток в том, что управляющий вход является плавающим, это значит, что выходной ток нельзя задать (запрограммировать) с помощью входного напряжения, отсчитываемого от потенциала земли. Методы устранения этого недостатка изложены в той части гл. 6, где рассматриваются источники питания постоянного тока.

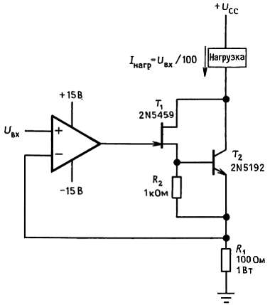
Источники тока для заземленных нагрузок. С помощью операционного усилителя и подключенного к нему транзистора можно построить простой и высококачественный источник тока для заземленной нагрузки; небольшое дополнение к схеме операционного усилителя позволяет использовать на управляющем входе напряжение, измеряемое относительно земли (рис. 4.11).

Рис. 4.11. Источники тока с заземленными нагрузками, не требующие плавающего источника питания.

В первой схеме обратная связь создает на резисторе R падение напряжения, равное UKK — Uвх, которое в свою очередь порождает эмиттерный ток (а следовательно, и выходной ток), равный IЭ = (UKK Uвх)/R. При работе с этой схемой не приходится беспокоиться о напряжении UБЭ и его изменениях, связанных с изменениями температуры, IК, UКЭ и т. п. Несовершенство этого источника тока (не будем принимать во внимание ошибки ОУ: Iсм, UСДВ) проявляется лишь в том, что небольшой базовый ток может немного изменяться в зависимости от напряжения UКЭ (предполагаем, что операционный усилитель не потребляет входной ток); этот недостаток — небольшая плата за возможность использования заземленной нагрузки; если в качестве транзистора T1 использовать составной транзистор Дарлингтона, то погрешность будет существенно уменьшена. Погрешность возникает в связи с тем, что операционный усилитель стабилизирует эмиттерный ток, а в нагрузку поступает коллекторный ток. Если в этой схеме вместо биполярного использовать полевой транзистор, то проблема будет полностью решена, так как затвор полевого транзистора тока не потребляет.

В рассматриваемой схеме выходной ток пропорционален величине, на которую напряжение, приложенное к неинвертирующему входу операционного усилителя, ниже, чем напряжение питания UKK; иными словами, напряжение, с помощью которого программируется работа схемы, измеряется относительно напряжения питания UKK, и все будет в порядке, если напряжение Uвх является фиксированным и формируется с помощью делителя напряжения; если же напряжение на вход должно подаваться от внешнего источника, то возможны неприятности. Этого недостатка лишена вторая схема, в которой аналогичный первый источник тока с транзистором n-р-n-типа. служит для преобразования входного управляющего напряжения (измеряемого относительно земли) во входное напряжение, измеряемое относительно UKK, для оконечного источника тока. Операционные усилители и транзисторы недороги, поэтому запомните такой совет: не раздумывая, включайте в схему дополнительные компоненты, если они позволяют улучшить ее работу и упрощают разработку.

Одно существенное замечание, касающееся последней схемы: операционный усилитель должен работать при условии, что напряжение на его входах близко или равно положительному питающему напряжению. Подойдут интегральные операционные усилители типа 307, 355 или ОР-41. Альтернативный вариант — использование для питания ОУ отдельного источника напряжения U+, превышающего напряжение UKK.

Упражнение 4.1. Для последней схемы определите выходной ток для заданного входного напряжения Uвх.

На рис. 4.12 представлен интересный вариант схемы источника тока на основе ОУ и транзисторов.

Рис. 4.12. Источник тока на полевых/биполярных транзисторах, предназначенный для больших токов.

Преимущество этой схемы состоит в том, что базовый ток, приводящий к ошибке в случае использования полевых транзисторов, здесь равен нулю, выходной ток не ограничивается значением IСИ (вкл.). В этой схеме (фактически — это не источник, а потребитель тока) транзистор Т2 начинает проводить, когда через транзистор Т1 протекает ток стока величиной приблизительно 0,6 мА.

При минимальном значении IСИ для Т1, равном 4 мА, и подходящем значении β для Т2 величина тока, протекающего через нагрузку, может достигать 100 мА и более (для получения бóльших токов транзистор Т2 можно заменить транзистором Дарлингтона, при этом нужно соответственно уменьшить R1). В данной схеме были использованы полевые транзисторы с p-n-переходом, но еще лучше было бы использовать полевые МОП-транзисторы, так как для ОУ на полевых транзисторах с p-n-переходом требуется расщепленный источник питания, обеспечивающий диапазон напряжения на затворе, достаточный для перехода транзистора в режим отсечки. Ничего не стоит с помощью простого мощного полевого МОП-транзистора (МОП-структура с V-образной канавкой) получить ток побольше, однако мощным полевым транзисторам присущи большие межэлектродные емкости, а представленная здесь гибридная схема как раз и позволяет преодолеть связанные с этим проблемы.

Источник тока Хауленда. На рис. 4.13 показан красивый учебный источник тока. Если резисторы подобраны таким образом, что выполняется соотношение R3/R2 = R4/R1, то можно показать, что справедливо равенство: Iн = — Uвх/R2.

4.13. Источник тока Хауленда.

Упражнение 4.2. Покажите, что приведенное выше равенство справедливо.

Эта схема всем хороша, кроме одного: резисторы должны быть точно согласованы, иначе источник тока будет далек от совершенства. Но даже при выполнении этого условия определенные ограничения накладывает коэффициент КОСС операционного усилителя. При больших выходных токах резисторы должны быть небольшими, тем самым ограничивается выходной диапазон. Кроме того, на высоких частотах (где, как мы скоро узнаем, усиление в цепи обратной связи невелико) выходной импеданс может существенно уменьшаться — от требуемого бесконечного значения до всего лишь нескольких сотен ом (что соответствует выходному импедансу ОУ с разомкнутой обратной связью). Хоть эта схема и хороша с виду, на практике ее используют редко.

4.08. Основные предостережения по работе с ОУ

1. Правила I и II (сформулированные в разд. 4.03) справедливы для любого операционного усилителя при условии, что он находится в активном режиме, т. е. его входы и выходы не перегружены.

Например, если подать на вход усилителя чересчур большой сигнал, то это приведет к тому, что выходной сигнал будет срезаться вблизи уровня UKK или UЭЭ. В то время когда напряжение на выходе оказывается фиксированным на уровне напряжения среза, напряжение на входах не может не изменяться. Размах напряжения на выходе операционного усилителя не может быть больше диапазона напряжения питания (обычно размах меньше диапазона питания на 2 В, хотя в некоторых ОУ размах выходного напряжения ограничен одним или другим напряжением питания). Аналогичное ограничение накладывается на выходной диапазон устойчивости источника тока на основе операционного усилителя.

Например, в источнике тока с плавающей нагрузкой максимальное падение напряжения на нагрузке при «нормальном» направлении тока (направление тока совпадает с направлением приложенного напряжения) составляет UKK — Uвх, а при обратном направлении тока (нагрузка в таком случае может быть довольно странной, например, она может содержать переполюсованные батареи для получения прямого тока заряда или может быть индуктивной и работать с токами, меняющими направление) — Uвх — UЭЭ.

2. Обратная связь должна быть отрицательной. Это означает (помимо всего прочего), что нельзя путать инвертирующий и неинвертирующий входы.

3. В схеме операционного усилителя обязательно должна быть предусмотрена цепь обратной связи по постоянному току, в противном случае операционный усилитель обязательно попадет в режим насыщения.

Например, в неинвертирующем усилителе можно было цепь обратной связи заземлить через конденсатор (для того чтобы сделать коэффициент усиления по постоянному току равным единице, рис. 4.7), но просто подключить его последовательно между инвертирующим и неинвертирующим входами не могли.

4. Многие операционные усилители имеют довольно малое предельно допустимое дифференциальное входное напряжение. Максимальная разность напряжений между инвертирующим и неинвертирующим входами может быть ограничена величиной 5 В для любой полярности напряжения. Если пренебречь этим условием, то возникнут большие входные токи, которые приведут к ухудшению характеристик или даже к разрушению операционного усилителя.

Мы продолжим этот список в разд. 4.11 и в разд. 7.06, когда будем рассматривать построение прецизионных схем.

Более 800 000 книг и аудиокниг! 📚

Получи 2 месяца Литрес Подписки в подарок и наслаждайся неограниченным чтением

ПОЛУЧИТЬ ПОДАРОК